Identification of bZIP Gene Family in Bergenia purpurascens and Functional Characterization of BpbZIP37 Under Heat Stress
Abstract
1. Introduction
2. Results
2.1. Identification of CcAP2/ERFs of bZIP Proteins in B. purpurascens
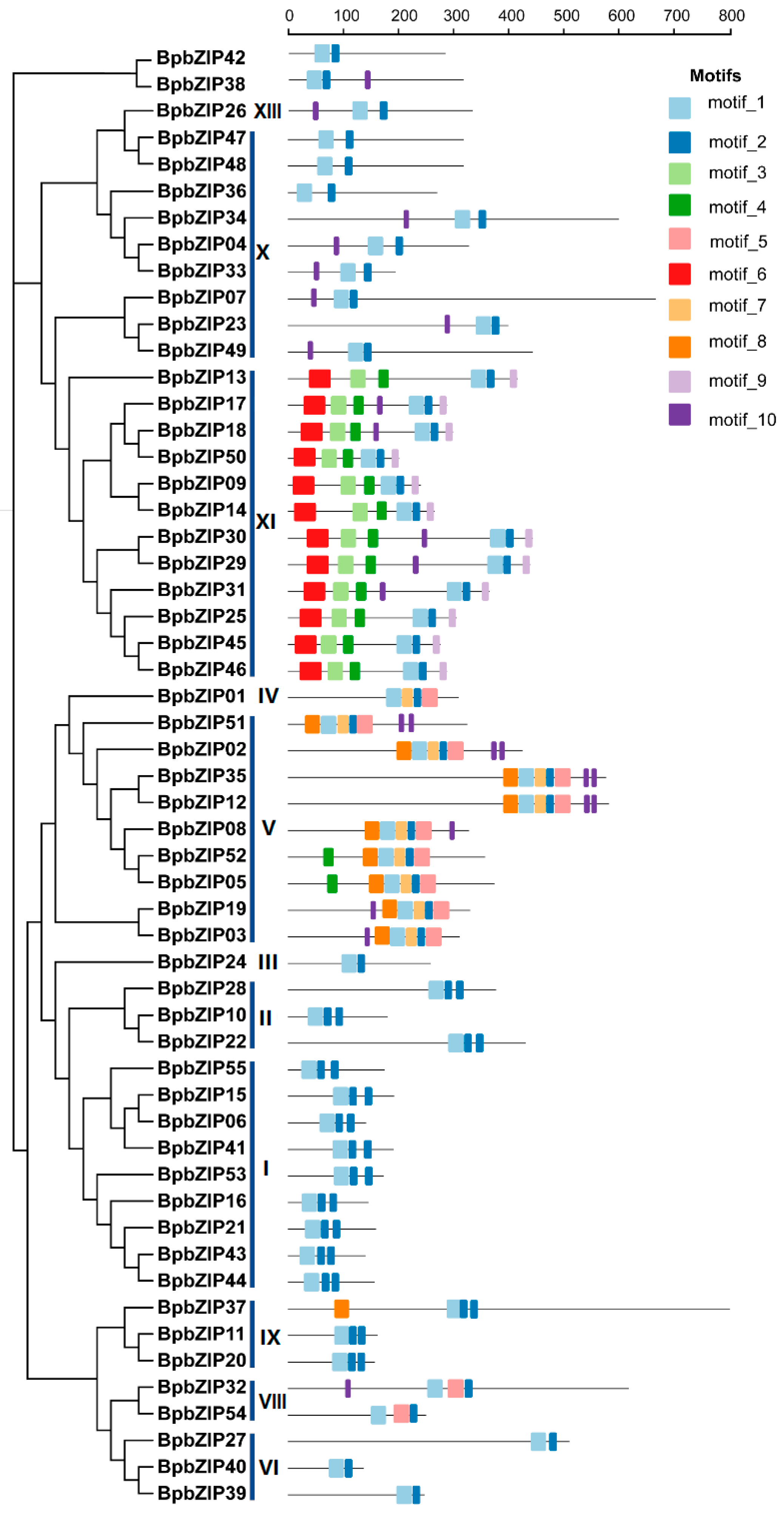
2.2. Phylogenetic and Motif Analysis of BpbZIPs Proteins
2.3. Expression Pattern Analysis of BpbZIP Genes in Different Tissues of B. purpurascens
2.4. Expression Pattern Analysis of BpbZIP Genes Under Heat Stress
2.5. Transient Expression and Subcellular Localization Analysis of BpbZIP37
2.6. Over-Expression of BpbZIP37 Enhanced Heat Tolerance in A. thaliana
2.7. Over-Expression of BpbZIP37 Reduced the Accumulation of ROS
3. Discussion
3.1. B. purpurascens in the Face of Global Climate Change
3.2. Phylogenetic and Structural Insights on BpbZIP Gene Family
3.3. BpbZIP37 Might Be a Key Regulator of Heat Stress Response
3.4. Mechanisms of BpbZIP37-Mediated Heat Tolerance
3.5. Practical Implications for Resource Conservation and Breeding
3.6. Limitations and Future Directions
4. Materials and Methods
4.1. Plant Materials and Growth Conditions
4.2. Data Sources and Identification of the BpbZIP Gene Family
4.3. Phylogenetic and Conserved Motif Analysis of BpbZIP Proteins
4.4. Expression Pattern Analysis of BpbZIP Genes in Different Tissues and Under Heat Stress
4.5. RNA Extraction and RT-qPCR Analysis
4.6. Vector Construction and Plant Transformation
4.7. Survival Rate and Root Length Assays Under Heat Stress
4.8. Detection of Reactive Oxygen Species and Soluble Protein Accumulation
5. Conclusions
Supplementary Materials
Author Contributions
Funding
Institutional Review Board Statement
Informed Consent Statement
Data Availability Statement
Conflicts of Interest
References
- Zhu, Q.; Wu, Y.; Zhang, X.; Xu, N.; Chen, J.; Lyu, X.; Zeng, H.; Yu, F. Metabolomic and transcriptomic analyses reveals candidate genes and pathways involved in secondary metabolism in Bergenia purpurascens. BMC Genom. 2024, 25, 1083. [Google Scholar] [CrossRef]
- Zhang, X.; Yu, F.; Lyu, X.; Chen, J.; Zeng, H.; Xu, N.; Wu, Y.; Zhu, Q. Transcriptome profiling of Bergenia purpurascens under cold stress. BMC Genom. 2023, 24, 754. [Google Scholar] [CrossRef]
- Qiu, L.; Fu, Q.; Jacquemyn, H.; Burgess, K.S.; Cheng, J.; Mo, Z.; Tang, X.; Yang, B.; Tan, S. Contrasting range changes of Bergenia (Saxifragaceae) species under future climate change in the Himalaya and Hengduan Mountains Region. Theor. Appl. Climatol. 2024, 155, 1927–1939. [Google Scholar] [CrossRef]
- Liu, X.; Wang, Y.; Du, J.; Chen, B.; Liu, K.; Feng, L.; Xiang, G.; Zhang, S.; Lu, Y.; Yang, S.; et al. Biosynthetic pathway of prescription bergenin from Bergenia purpurascens and Ardisia japonica. Front. Plant Sci. 2023, 14, 1259347. [Google Scholar] [CrossRef] [PubMed]
- Lyu, X.; Xu, N.; Chen, J.; Wang, W.; Yan, F.; Jiang, Z.; Zhu, Q. Identification and expression pattern analysis of BpGRAS gene family in Bergenia purpurascens and functional characterization of BpGRAS9 in salt tolerance. Plant Mol. Biol. 2025, 115, 33. [Google Scholar] [CrossRef]
- Chen, J.; Zeng, H.; Yan, F.; Jiang, Z.; Chen, J.; Wang, W.; Zhu, Q. Identification of the WRKY gene family in Bergenia purpurascens and functional analysis of BpWRKY13 under cold stress. Plant Physiol. Biochem. 2025, 223, 109832. [Google Scholar] [CrossRef]
- Sudhakaran, G. Impact of climate change on the yield of medicinal plants in recent years. Nat. Prod. Res. 2025, 39, 3614–3615. [Google Scholar] [CrossRef]
- Jindrich, K.; Degnan, B.M. The diversification of the basic leucine zipper family in eukaryotes correlates with the evolution of multicellularity. BMC Evol. Biol. 2016, 16, 28. [Google Scholar] [CrossRef] [PubMed]
- Joo, H.; Baek, W.; Lim, C.W.; Lee, S.C. Post-translational Modifications of bZIP Transcription Factors in Abscisic Acid Signaling and Drought Responses. Curr. Genom. 2021, 22, 4–15. [Google Scholar] [CrossRef]
- Guo, Z.; Dzinyela, R.; Yang, L.; Hwarari, D. bZIP Transcription Factors: Structure, Modification, Abiotic Stress Responses and Application in Plant Improvement. Plants 2024, 13, 2058. [Google Scholar] [CrossRef]
- Gibalova, A.; Renak, D.; Matczuk, K.; Dupl’Akova, N.; Chab, D.; Twell, D.; Honys, D. AtbZIP34 is required for Arabidopsis pollen wall patterning and the control of several metabolic pathways in developing pollen. Plant Mol. Biol. 2009, 70, 581–601. [Google Scholar] [CrossRef] [PubMed]
- Yang, Y.; Lv, W.; Li, M.; Wang, B.; Sun, D.; Deng, X. Maize membrane-bound transcription factor Zmbzip17 is a key regulator in the cross-talk of ER quality control and ABA signaling. Plant Cell Physiol. 2013, 54, 2020–2033. [Google Scholar] [CrossRef]
- Song, S.; Wang, G.; Wu, H.; Fan, X.; Liang, L.; Zhao, H.; Li, S.; Hu, Y.; Liu, H.; Ayaad, M.; et al. OsMFT2 is involved in the regulation of ABA signaling-mediated seed germination through interacting with OsbZIP23/66/72 in rice. Plant. J. 2020, 103, 532–546. [Google Scholar] [CrossRef]
- Zhang, X.; Wollenweber, B.; Jiang, D.; Liu, F.; Zhao, J. Water deficits and heat shock effects on photosynthesis of a transgenic Arabidopsis thaliana constitutively expressing ABP9, a bZIP transcription factor. J. Exp. Bot. 2008, 59, 839–848. [Google Scholar] [CrossRef]
- Liao, Y.; Zou, H.; Wei, W.; Hao, Y.; Tian, A.; Huang, J.; Liu, Y.; Zhang, J.; Chen, S. Soybean GmbZIP44, GmbZIP62 and GmbZIP78 genes function as negative regulator of ABA signaling and confer salt and freezing tolerance in transgenic Arabidopsis. Planta 2008, 228, 225–240. [Google Scholar] [CrossRef]
- Han, H.; Wang, C.; Yang, X.; Wang, L.; Ye, J.; Xu, F.; Liao, Y.; Zhang, W. Role of bZIP transcription factors in the regulation of plant secondary metabolism. Planta 2023, 258, 13. [Google Scholar] [CrossRef] [PubMed]
- Deng, C.; Shi, M.; Fu, R.; Zhang, Y.; Wang, Q.; Zhou, Y.; Wang, Y.; Ma, X.; Kai, G. ABA-responsive transcription factor bZIP1 is involved in modulating biosynthesis of phenolic acids and tanshinones in Salvia miltiorrhiza. J. Exp. Bot. 2020, 71, 5948–5962. [Google Scholar] [CrossRef] [PubMed]
- Rai, N.; Kumari, S.; Singh, S.; Saha, P.; Pandey-Rai, S. Genome-wide identification of bZIP transcription factor family in Artemisia annua, its transcriptional profiling and regulatory role in phenylpropanoid metabolism under different light conditions. Physiol. Mol. Biol. Plants 2023, 29, 905–925. [Google Scholar] [CrossRef]
- Li, C.; Jiao, M.; Zhao, X.; Ma, J.; Cui, Y.; Kou, X.; Long, Y.; Xing, Z. bZIP transcription factor responds to changes in light quality and affects saponins synthesis in Eleutherococcus senticosus. Int. J. Biol. Macromol. 2024, 279, 135273. [Google Scholar] [CrossRef]
- Droge-Laser, W.; Snoek, B.L.; Snel, B.; Weiste, C. The Arabidopsis bZIP transcription factor family-an update. Curr. Opin. Plant Biol. 2018, 45, 36–49. [Google Scholar] [CrossRef]
- Nijhawan, A.; Jain, M.; Tyagi, A.K.; Khurana, J.P. Genomic survey and gene expression analysis of the basic leucine zipper transcription factor family in rice. Plant Physiol. 2008, 146, 333–350. [Google Scholar] [CrossRef]
- Yue, L.; Pei, X.; Kong, F.; Zhao, L.; Lin, X. Divergence of functions and expression patterns of soybean bZIP transcription factors. Front. Plant Sci. 2023, 14, 1150363. [Google Scholar] [CrossRef]
- Jakoby, M.; Weisshaar, B.; Droge-Laser, W.; Vicente-Carbajosa, J.; Tiedemann, J.; Kroj, T.; Parcy, F. bZIP transcription factors in Arabidopsis. Trends Plant Sci. 2002, 7, 106–111. [Google Scholar] [CrossRef]
- Hlahla, J.M.; Mafa, M.S.; van der Merwe, R.; Moloi, M.J. Tolerance to combined drought and heat stress in edamame is associated with enhanced antioxidative responses and cell wall modifications. Physiol. Plant. 2025, 177, e70187. [Google Scholar] [CrossRef]
- Hong, Y.; Boiti, A.; Vallone, D.; Foulkes, N.S. Reactive Oxygen Species Signaling and Oxidative Stress: Transcriptional Regulation and Evolution. Antioxidants 2024, 13, 312. [Google Scholar] [CrossRef] [PubMed]
- Rajput, V.D.; Harish; Singh, R.K.; Verma, K.K.; Sharma, L.; Quiroz-Figueroa, F.R.; Meena, M.; Gour, V.S.; Minkina, T.; Sushkova, S.; et al. Recent Developments in Enzymatic Antioxidant Defence Mechanism in Plants with Special Reference to Abiotic Stress. Biology 2021, 10, 267. [Google Scholar] [CrossRef] [PubMed]
- Jiang, M.; Zhang, Y.; Liao, Y.; Gong, Y.; Yang, J. Unveiling the evolution of VIP1 subgroup bZIP transcription factors in plants and the positive effects of BdiVIP1A on heat stress response in Brachypodium distachyon. Plant Cell Rep. 2025, 44, 179. [Google Scholar] [CrossRef] [PubMed]
- Li, Z.; Tang, J.; Srivastava, R.; Bassham, D.C.; Howell, S.H. The Transcription Factor bZIP60 Links the Unfolded Protein Response to the Heat Stress Response in Maize. Plant. Cell 2020, 32, 3559–3575. [Google Scholar] [CrossRef]
- Qian, C.; Yin, X.; Yan, X.; Fan, X.; Zhou, S.; Fang, T.; Chang, Y.; Ma, X. Adaptive phenylpropanoid and flavonoid biosynthesis pathways of Agriophyllum squarrosum on the Qinghai-Xizang Plateau. Med. Plant Biol. 2025, 4, e008. [Google Scholar] [CrossRef]
- Cheng, Y.; Hong, X.; Zhang, L.; Yang, W.; Zeng, Y.; Hou, Z.; Yang, Z.; Yang, D. Transcriptomic analysis provides insight into the regulation mechanism of silver ions (Ag+) and jasmonic acid methyl ester (MeJA) on secondary metabolism in the hairy roots of Salvia miltiorrhiza Bunge (Lamiaceae). Med. Plant Biol. 2023, 2, 3. [Google Scholar] [CrossRef]
- Sun, T.; Han, X.; Jiang, Y.; Li, Q.; Xu, Y.; Zhang, F.; Lan, X. A method of genetic transformation of Xizang medical plants without tissue culture. Med. Plant Biol. 2025, 4, e002. [Google Scholar] [CrossRef]
- Pandey, H.; Misra, V.; Sharma, A.; Chatterjee, B.; Sutradhar, M.; Kumar, R.; Heisnam, P.; Devadas, V.A.S.N.; Kesavan, A.K.; Mall, A.K.; et al. Interventions of plant tissue culture techniques and genome editing in medicinally important spice crops. Med. Plant Biol. 2025, 4, e023. [Google Scholar] [CrossRef]
- Yang, H.; Liu, Z.; Yu, C.; Song, C.; Wang, C. Expression relationship between microRNA and transcription factors in Stephania japonica. Med. Plant Biol. 2023, 2, 7. [Google Scholar] [CrossRef]








Disclaimer/Publisher’s Note: The statements, opinions and data contained in all publications are solely those of the individual author(s) and contributor(s) and not of MDPI and/or the editor(s). MDPI and/or the editor(s) disclaim responsibility for any injury to people or property resulting from any ideas, methods, instructions or products referred to in the content. |
© 2025 by the authors. Licensee MDPI, Basel, Switzerland. This article is an open access article distributed under the terms and conditions of the Creative Commons Attribution (CC BY) license (https://creativecommons.org/licenses/by/4.0/).
Share and Cite
Zhu, Q.; Wang, W.; Chen, T.; Yan, F.; Chen, J.; Jiang, Z.; Xu, N. Identification of bZIP Gene Family in Bergenia purpurascens and Functional Characterization of BpbZIP37 Under Heat Stress. Int. J. Mol. Sci. 2025, 26, 10262. https://doi.org/10.3390/ijms262110262
Zhu Q, Wang W, Chen T, Yan F, Chen J, Jiang Z, Xu N. Identification of bZIP Gene Family in Bergenia purpurascens and Functional Characterization of BpbZIP37 Under Heat Stress. International Journal of Molecular Sciences. 2025; 26(21):10262. https://doi.org/10.3390/ijms262110262
Chicago/Turabian StyleZhu, Qiankun, Wenqing Wang, Tianxiang Chen, Feiyang Yan, Jie Chen, Zongxiang Jiang, and Nuomei Xu. 2025. "Identification of bZIP Gene Family in Bergenia purpurascens and Functional Characterization of BpbZIP37 Under Heat Stress" International Journal of Molecular Sciences 26, no. 21: 10262. https://doi.org/10.3390/ijms262110262
APA StyleZhu, Q., Wang, W., Chen, T., Yan, F., Chen, J., Jiang, Z., & Xu, N. (2025). Identification of bZIP Gene Family in Bergenia purpurascens and Functional Characterization of BpbZIP37 Under Heat Stress. International Journal of Molecular Sciences, 26(21), 10262. https://doi.org/10.3390/ijms262110262

