Fecal Microbiota Strongly Correlates with Tissue Microbiota Composition in Colorectal Cancer but Not in Non-Small Cell Lung Cancer
Abstract
1. Introduction
2. Results
2.1. Tissue Microbiota α and β Diversity Comparison Between Tumor and Non-Tumor Samples from CRC Patients
2.2. Tissue Microbiota α and β Diversity Comparison Between Tumor and Non-Tumor Samples from NSCLC Patients
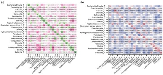
2.3. Fecal and Tissue Microbiota Correlations in CRC and NSCLC
2.4. Differences in Functional Predicted Profiles in CRC and NSLC
3. Discussion
4. Materials and Methods
4.1. Patients and Tissue Samples
4.2. DNA Extraction and Sequencing
4.3. Statistical Analysis
Author Contributions
Funding
Institutional Review Board Statement
Informed Consent Statement
Data Availability Statement
Acknowledgments
Conflicts of Interest
References
- Vivarelli, S.; Salemi, R.; Candido, S.; Falzone, L.; Santagati, M.; Stefani, S.; Torino, F.; Banna, G.L.; Tonini, G.; Libra, M. Gut Microbiota and Cancer: From Pathogenesis to Therapy. Cancers 2019, 11, 38. [Google Scholar] [CrossRef] [PubMed]
- Chen, J.; Yu, X.; Wu, X.; Chai, K.; Wang, S. Causal Relationships between Gut Microbiota, Immune Cell, and Non-Small Cell Lung Cancer: A Two-Step, Two-Sample Mendelian Randomization Study. J. Cancer 2024, 15, 1890–1897. [Google Scholar] [CrossRef]
- Gilbert, J.A.; Blaser, M.J.; Caporaso, J.G.; Jansson, J.K.; Lynch, S.V.; Knight, R. Current Understanding of the Human Microbiome. Nat. Med. 2018, 24, 392–400. [Google Scholar] [CrossRef]
- Jia, W.; Xie, G.; Jia, W. Bile Acid-Microbiota Crosstalk in Gastrointestinal Inflammation and Carcinogenesis. Nat. Rev. Gastroenterol. Hepatol. 2018, 15, 111–128. [Google Scholar] [CrossRef]
- Bray, F.; Laversanne, M.; Sung, H.; Ferlay, J.; Siegel, R.L.; Soerjomataram, I.; Jemal, A. Global Cancer Statistics 2022: GLOBOCAN Estimates of Incidence and Mortality Worldwide for 36 Cancers in 185 Countries. CA Cancer J. Clin. 2024, 74, 229–263. [Google Scholar] [CrossRef]
- Tabowei, G.; Gaddipati, G.N.; Mukhtar, M.; Alzubaidee, M.J.; Dwarampudi, R.S.; Mathew, S.; Bichenapally, S.; Khachatryan, V.; Muazzam, A.; Hamal, C.; et al. Microbiota Dysbiosis a Cause of Colorectal Cancer or Not? A Systematic Review. Cureus 2022, 14, 10. [Google Scholar] [CrossRef] [PubMed]
- Liang, J.Q.; Wong, S.H.; Szeto, C.H.; Chu, E.S.; Lau, H.C.; Chen, Y.; Fang, J.; Yu, J.; Sung, J.J. Fecal Microbial DNA Markers Serve for Screening Colorectal Neoplasm in Asymptomatic Subjects. J. Gastroenterol. Hepatol. 2021, 36, 1035–1043. [Google Scholar] [CrossRef]
- Rapozo, D.C.M.; Bernardazzi, C.; de Souza, H.S.P. Diet and Microbiota in Inflammatory Bowel Disease: The Gut in Disharmony. World J. Gastroenterol. 2017, 23, 2124. [Google Scholar] [CrossRef]
- Rutten, E.P.A.; Lenaerts, K.; Buurman, W.A.; Wouters, E.F.M. Disturbed Intestinal Integrity in Patients with COPD: Effects of Activities of Daily Living. Chest 2014, 145, 245–252. [Google Scholar] [CrossRef] [PubMed]
- Dang, A.T.; Marsland, B.J. Microbes, Metabolites, and the Gut-Lung Axis. Mucosal Immunol. 2019, 12, 843–850. [Google Scholar] [CrossRef]
- Zhang, H.; Xu, Z. Gut-Lung Axis: Role of the Gut Microbiota in Non-Small Cell Lung Cancer Immunotherapy. Front. Oncol. 2023, 13, 1257515. [Google Scholar] [CrossRef]
- Ma, P.-J.; Wang, M.-M.; Wang, Y. Gut Microbiota: A New Insight into Lung Diseases. Biomed. Pharmacother. 2022, 155, 113810. [Google Scholar] [CrossRef]
- Tesolato, S.; Vicente-Valor, J.; Paz-Cabezas, M.; Gómez-Garre, D.; Sánchez-González, S.; Ortega-Hernández, A.; de la Serna, S.; Domínguez-Serrano, I.; Dziakova, J.; Rivera, D.; et al. Gut Microbiota Signatures with Potential Clinical Usefulness in Colorectal and Non-Small Cell Lung Cancers. Biomedicines 2024, 12, 703. [Google Scholar] [CrossRef]
- Hou, K.; Wu, Z.-X.; Chen, X.-Y.; Wang, J.-Q.; Zhang, D.; Xiao, C.; Zhu, D.; Koya, J.B.; Wei, L.; Li, J.; et al. Microbiota in Health and Diseases. Signal Transduct. Target. Ther. 2022, 7, 1–28. [Google Scholar] [CrossRef]
- Gamage, B.D.; Ranasinghe, D.; Sahankumari, A.; Malavige, G.N. Metagenomic Analysis of Colonic Tissue and Stool Microbiome in Patients with Colorectal Cancer in a South Asian Population. BMC Cancer 2024, 24, 1124. [Google Scholar] [CrossRef]
- Dumont-Leblond, N.; Veillette, M.; Racine, C.; Joubert, P.; Duchaine, C. Non-Small Cell Lung Cancer Microbiota Characterization: Prevalence of Enteric and Potentially Pathogenic Bacteria in Cancer Tissues. PLoS ONE 2021, 16, e0249832. [Google Scholar] [CrossRef] [PubMed]
- Su, K.; Gao, Y.; He, J. A Comparison of the Microbiome Composition in Lower Respiratory Tract at Different Sites in Early Lung Cancer Patients. Transl. Lung Cancer Res. 2023, 12, 1264. [Google Scholar] [CrossRef]
- Da Costa, C.P.; Vieira, P.; Mendes-Rocha, M.; Pereira-Marques, J.; Ferreira, R.M.; Figueiredo, C. The Tissue-Associated Microbiota in Colorectal Cancer: A Systematic Review. Cancers 2022, 14, 3385. [Google Scholar] [CrossRef]
- Yu, Z.; Wang, H.; Li, X.; Pan, M.; Wang, H.; Zhu, W.; Zhang, K.; Ding, Z.; Wang, S.; Kangli, Y. Unveiling Microbial Dynamics in Lung Adenocarcinoma and Adjacent Nontumor Tissues: Insights from Nicotine Exposure and Diverse Clinical Stages via Nanopore Sequencing Technology. Front. Cell. Infect. Microbiol. 2024, 14, 1397989. [Google Scholar] [CrossRef]
- Mao, Q. Comparison between the Microbiota in Lung Tumor and Adjacent Normal Tissues in Lung Cancer Patients. JCO 2018, 36, e20548. [Google Scholar] [CrossRef]
- Qiao, Y.; Mei, J.; Ma, Z. Species Diversity and Network Diversity in the Human Lung Cancer Tissue Microbiomes. FEMS Microbiol. Lett. 2024, 371, fnae087. [Google Scholar] [CrossRef]
- Xu, Y.; Zhao, J.; Ma, Y.; Liu, J.; Cui, Y.; Yuan, Y.; Xiang, C.; Ma, D.; Liu, H. The Microbiome Types of Colorectal Tissue Are Potentially Associated with the Prognosis of Patients with Colorectal Cancer. Front. Microbiol. 2023, 14, 1100873. [Google Scholar] [CrossRef]
- Yin, X.-F.; Ye, T.; Chen, H.-L.; Liu, J.; Mu, X.-F.; Li, H.; Wang, J.; Hu, Y.-J.; Cao, H.; Kang, W.-Q. The Microbiome Compositional and Functional Differences between Rectal Mucosa and Feces. Microbiol. Spectr. 2024, 12, e0354923. [Google Scholar] [CrossRef] [PubMed]
- Gao, Z.; Guo, B.; Gao, R.; Zhu, Q.; Qin, H. Microbiota Disbiosis Is Associated with Colorectal Cancer. Front. Microbiol. 2015, 6, 20. [Google Scholar] [CrossRef]
- Nejman, D.; Livyatan, I.; Fuks, G.; Gavert, N.; Zwang, Y.; Geller, L.T.; Rotter-Maskowitz, A.; Weiser, R.; Mallel, G.; Gigi, E.; et al. The Human Tumor Microbiome Is Composed of Tumor Type-Specific Intracellular Bacteria. Science 2020, 368, 973–980. [Google Scholar] [CrossRef] [PubMed]
- Bars-Cortina, D.; Ramon, E.; Rius-Sansalvador, B.; Guinó, E.; Garcia-Serrano, A.; Mach, N.; Khannous-Lleiffe, O.; Saus, E.; Gabaldón, T.; Ibáñez-Sanz, G.; et al. Comparison between 16S rRNA and Shotgun Sequencing in Colorectal Cancer, Advanced Colorectal Lesions, and Healthy Human Gut Microbiota. BMC Genom. 2024, 25, 730. [Google Scholar] [CrossRef]
- 16S rRNA Sequencing, vs. Shotgun Sequencing for Microbial Research—CD Genomics. Available online: https://www.cd-genomics.com/microbioseq/resource-16s-rrna-sequencing-vs-shotgun-sequencing-for-microbial-research (accessed on 19 November 2024).
- Dong, T.S.; Gupta, A. Influence of Early Life, Diet, and the Environment on the Microbiome. Clin. Gastroenterol. Hepatol. 2019, 17, 231–242. [Google Scholar] [CrossRef]
- Ahn, J.; Hayes, R.B. Environmental Influences on the Human Microbiome and Implications for Noncommunicable Disease. Annu. Rev. Public Health 2021, 42, 277. [Google Scholar] [CrossRef] [PubMed]
- Dadgar-Zankbar, L.; Elahi, Z.; Shariati, A.; Khaledi, A.; Razavi, S.; Khoshbayan, A. Exploring the Role of Fusobacterium Nucleatum in Colorectal Cancer: Implications for Tumor Proliferation and Chemoresistance. Cell Commun. Signal. 2024, 22, 547. [Google Scholar] [CrossRef]
- Xu, W.; Zhang, Y.; Chen, D.; Huang, D.; Zhao, Y.; Hu, W.; Lin, L.; Liu, Y.; Wang, S.; Zeng, J.; et al. Elucidating the Genotoxicity of Fusobacterium Nucleatum-Secreted Mutagens in Colorectal Cancer Carcinogenesis. Gut Pathog. 2024, 16, 50. [Google Scholar] [CrossRef] [PubMed]
- Martin-Gallausiaux, C.; Salesse, L.; Garcia-Weber, D.; Marinelli, L.; Beguet-Crespel, F.; Brochard, V.; Le Gléau, C.; Jamet, A.; Doré, J.; Blottière, H.M.; et al. Fusobacterium Nucleatum Promotes Inflammatory and Anti-Apoptotic Responses in Colorectal Cancer Cells via ADP-Heptose Release and ALPK1/TIFA Axis Activation. Gut Microbes 2024, 16, 2295384. [Google Scholar] [CrossRef] [PubMed]
- Bostanghadiri, N.; Razavi, S.; Shariati, A.; Talebi, M.; Mirkalantari, S.; Emami Razavi, A.; Darban-Sarokhalil, D. Exploring the Interplay between Fusobacterium Nucleatum with the Expression of microRNA, and Inflammatory Mediators in Colorectal Cancer. Front. Microbiol. 2023, 14, 1302719. [Google Scholar] [CrossRef]
- Xing, C.; Zhihao, L.; Ji, D. Diagnostic Value of Fecal Fusobacterium Nucleatum in Colorectal Cancer. Arch. Med. Sci. AMS 2023, 19, 1929–1933. [Google Scholar] [CrossRef]
- Liu, Q.; Zhou, Y.-G.; Xin, Y.-H. Cryobacterium. In Bergey’s Manual of Systematics of Archaea and Bacteria; John Wiley & Sons, Ltd.: Hoboken, NJ, USA, 2018; pp. 1–12. ISBN 978-1-118-96060-8. [Google Scholar]
- Ai, B.; Mei, Y.; Liang, D.; Wang, T.; Cai, H.; Yu, D. Uncovering the Special Microbiota Associated with Occurrence and Progression of Gastric Cancer by Using RNA-Sequencing. Sci. Rep. 2023, 13, 5722. [Google Scholar] [CrossRef]
- Ma, Z.; Li, L.; Mei, J. Detecting Microbiome Species Unique or Enriched in 20+ Cancer Types and Building Cancer Microbiome Heterogeneity Networks. medRxiv 2024, medRxiv:2024.03.23.24304768. [Google Scholar]
- Zhang, P.; Xu, J.; Zhou, Y. The Relationship between Gastric Microbiome Features and Responses to Neoadjuvant Chemotherapy in Gastric Cancer. Front. Microbiol. 2024, 15, 1357261. [Google Scholar] [CrossRef]
- Pongen, Y.L.; Thirumurugan, D.; Ramasubburayan, R.; Prakash, S. Harnessing Actinobacteria Potential for Cancer Prevention and Treatment. Microb. Pathog. 2023, 183, 106324. [Google Scholar] [CrossRef]
- Koca, D.; Abedi-Ardekani, B.; LeMaoult, J.; Guyon, L. Peritumoral Tissue (PTT): Increasing Need for Naming Convention. Br. J. Cancer 2024, 131, 1111–1115. [Google Scholar] [CrossRef]
- Wang, X.; Chen, K.; Wang, W.; Li, Q.; Liu, K.; Li, Q.; Cui, X.; Tu, W.; Sun, H.; Xu, S.; et al. Can Peritumoral Regions Increase the Efficiency of Machine-Learning Prediction of Pathological Invasiveness in Lung Adenocarcinoma Manifesting as Ground-Glass Nodules? J. Thorac. Dis. 2021, 13, 1327. [Google Scholar] [CrossRef] [PubMed]
- Aran, D.; Camarda, R.; Odegaard, J.; Paik, H.; Oskotsky, B.; Krings, G.; Goga, A.; Sirota, M.; Butte, A.J. Comprehensive Analysis of Normal Adjacent to Tumor Transcriptomes. Nat. Commun. 2017, 8, 1077. [Google Scholar] [CrossRef] [PubMed]
- Proietto, M.; Crippa, M.; Damiani, C.; Pasquale, V.; Sacco, E.; Vanoni, M.; Gilardi, M. Tumor Heterogeneity: Preclinical Models, Emerging Technologies, and Future Applications. Front. Oncol. 2023, 13, 1164535. [Google Scholar] [CrossRef] [PubMed]
- Ankudavicius, V.; Nikitina, D.; Lukosevicius, R.; Tilinde, D.; Salteniene, V.; Poskiene, L.; Miliauskas, S.; Skieceviciene, J.; Zemaitis, M.; Kupcinskas, J. Detailed Characterization of the Lung-Gut Microbiome Axis Reveals the Link between PD-L1 and the Microbiome in Non-Small-Cell Lung Cancer Patients. Int. J. Mol. Sci. 2024, 25, 2323. [Google Scholar] [CrossRef] [PubMed]
- Jin, L.; Zhou, Y. Crucial Role of the Pentose Phosphate Pathway in Malignant Tumors. Oncol. Lett. 2019, 17, 4213–4221. [Google Scholar] [CrossRef]
- Myung, S.-K.; Kim, Y.; Ju, W.; Choi, H.J.; Bae, W.K. Effects of Antioxidant Supplements on Cancer Prevention: Meta-Analysis of Randomized Controlled Trials. Ann. Oncol. 2010, 21, 166–179. [Google Scholar] [CrossRef]
- Ribatti, D. The Concept of Immune Surveillance against Tumors: The First Theories. Oncotarget 2016, 8, 7175–7180. [Google Scholar] [CrossRef]
- Wynendaele, E.; Debunne, N.; Janssens, Y.; De Spiegeleer, A.; Verbeke, F.; Tack, L.; Van Welden, S.; Goossens, E.; Knappe, D.; Hoffmann, R.; et al. The Quorum Sensing Peptide EntF* Promotes Colorectal Cancer Metastasis in Mice: A New Factor in the Host-Microbiome Interaction. BMC Biol. 2022, 20, 151. [Google Scholar] [CrossRef]
- De Spiegeleer, A.; Descamps, A.; Govindarajan, S.; Coudenys, J.; Van der Borght, K.; Hirmz, H.; Van Den Noortgate, N.; Elewaut, D.; De Spiegeleer, B.; Wynendaele, E. Bacterial Quorum-Sensing Peptides as Immune Modulators Present in Systemic Circulation. Biomolecules 2023, 13, 296. [Google Scholar] [CrossRef] [PubMed]
- Marsland, B.J.; Trompette, A.; Gollwitzer, E.S. The Gut–Lung Axis in Respiratory Disease. Ann. ATS 2015, 12, S150–S156. [Google Scholar] [CrossRef] [PubMed]
- Bolyen, E.; Rideout, J.R.; Dillon, M.R.; Bokulich, N.A.; Abnet, C.C.; Al-Ghalith, G.A.; Alexander, H.; Alm, E.J.; Arumugam, M.; Asnicar, F.; et al. Reproducible, Interactive, Scalable and Extensible Microbiome Data Science Using QIIME 2. Nat. Biotechnol. 2019, 37, 852–857. [Google Scholar] [CrossRef]
- Segata, N.; Izard, J.; Waldron, L.; Gevers, D.; Miropolsky, L.; Garrett, W.S.; Huttenhower, C. Metagenomic Biomarker Discovery and Explanation. Genome Biol. 2011, 12, R60. [Google Scholar] [CrossRef]
- Douglas, G.M.; Maffei, V.J.; Zaneveld, J.R.; Yurgel, S.N.; Brown, J.R.; Taylor, C.M.; Huttenhower, C.; Langille, M.G.I. PICRUSt2 for Prediction of Metagenome Functions. Nat. Biotechnol. 2020, 38, 685–688. [Google Scholar] [CrossRef] [PubMed]











| Pathway | CRC | NSCLC | ||
|---|---|---|---|---|
| Non-Tumor | Tumor | Non-Tumor | Tumor | |
| Pentose phosphate pathway | 124,060 | 116,559 | 88,399 | 71,871 |
| Pantothenate and CoA biosynthesis | 120,679 | 116,109 | 90,798 | 75,499 |
| Folate biosynthesis | 83,097 | 83,136 | 70,500 | 56,893 |
| Terpenoid backbone biosynthesis | 90,661 | 87,912 | 73,355 | 61,911 |
| Base excision repair | 68,483 | 66,467 | 57,351 | 47,114 |
| Nucleotide excision repair | 57,701 | 54,877 | 46,518 | 37,794 |
| Mismatch repair | 117,304 | 112,434 | 85,097 | 70,418 |
| Homologous recombination | 104,776 | 100,498 | 77,993 | 63,789 |
| Non-homologous end joining | 3505 | 3345 | 57,351 | 47,114 |
| Flagellar assembly | 51,257 | 48,633 | 42,623 | 37,949 |
| NOD like receptor signaling pathway | 4732 | 4191 | 2300 | 2045 |
Disclaimer/Publisher’s Note: The statements, opinions and data contained in all publications are solely those of the individual author(s) and contributor(s) and not of MDPI and/or the editor(s). MDPI and/or the editor(s) disclaim responsibility for any injury to people or property resulting from any ideas, methods, instructions or products referred to in the content. |
© 2025 by the authors. Licensee MDPI, Basel, Switzerland. This article is an open access article distributed under the terms and conditions of the Creative Commons Attribution (CC BY) license (https://creativecommons.org/licenses/by/4.0/).
Share and Cite
Vicente-Valor, J.; Tesolato, S.; Paz-Cabezas, M.; Gómez-Garre, D.; Ortega-Hernández, A.; de la Serna, S.; Domínguez-Serrano, I.; Dziakova, J.; Rivera, D.; Jarabo, J.-R.; et al. Fecal Microbiota Strongly Correlates with Tissue Microbiota Composition in Colorectal Cancer but Not in Non-Small Cell Lung Cancer. Int. J. Mol. Sci. 2025, 26, 717. https://doi.org/10.3390/ijms26020717
Vicente-Valor J, Tesolato S, Paz-Cabezas M, Gómez-Garre D, Ortega-Hernández A, de la Serna S, Domínguez-Serrano I, Dziakova J, Rivera D, Jarabo J-R, et al. Fecal Microbiota Strongly Correlates with Tissue Microbiota Composition in Colorectal Cancer but Not in Non-Small Cell Lung Cancer. International Journal of Molecular Sciences. 2025; 26(2):717. https://doi.org/10.3390/ijms26020717
Chicago/Turabian StyleVicente-Valor, Juan, Sofía Tesolato, Mateo Paz-Cabezas, Dulcenombre Gómez-Garre, Adriana Ortega-Hernández, Sofía de la Serna, Inmaculada Domínguez-Serrano, Jana Dziakova, Daniel Rivera, Jose-Ramón Jarabo, and et al. 2025. "Fecal Microbiota Strongly Correlates with Tissue Microbiota Composition in Colorectal Cancer but Not in Non-Small Cell Lung Cancer" International Journal of Molecular Sciences 26, no. 2: 717. https://doi.org/10.3390/ijms26020717
APA StyleVicente-Valor, J., Tesolato, S., Paz-Cabezas, M., Gómez-Garre, D., Ortega-Hernández, A., de la Serna, S., Domínguez-Serrano, I., Dziakova, J., Rivera, D., Jarabo, J.-R., Gómez-Martínez, A.-M., Hernando, F., Torres, A., & Iniesta, P. (2025). Fecal Microbiota Strongly Correlates with Tissue Microbiota Composition in Colorectal Cancer but Not in Non-Small Cell Lung Cancer. International Journal of Molecular Sciences, 26(2), 717. https://doi.org/10.3390/ijms26020717

