Novel Type IIS-Based Library Assembly Technique for Developing Nanobodies Targeting IPNv VP2 Protein
Abstract
1. Introduction
2. Results
2.1. Recombinant VP2 Expression and Purification
2.2. Alpaca Immunization
2.3. Library Preparation
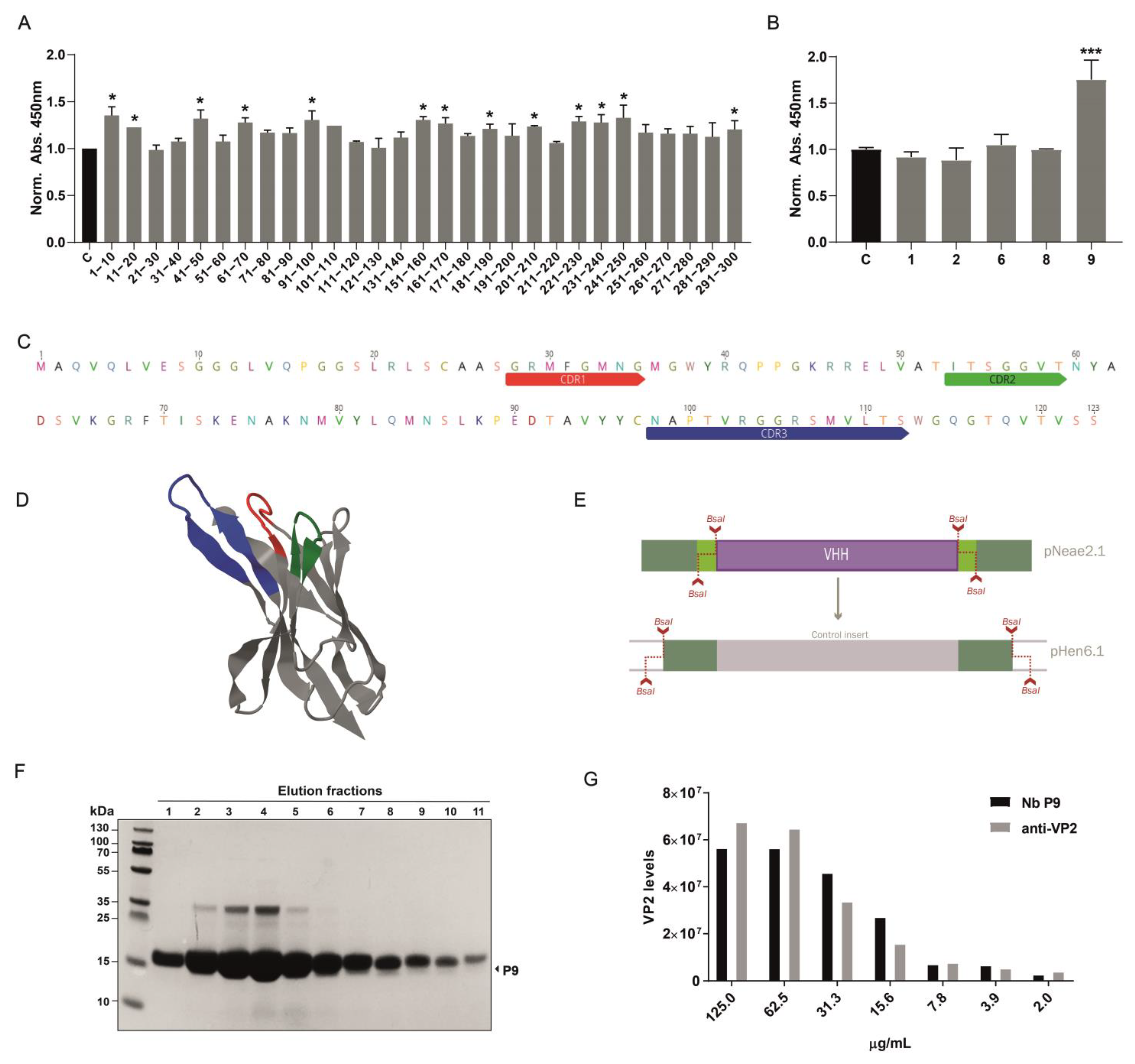
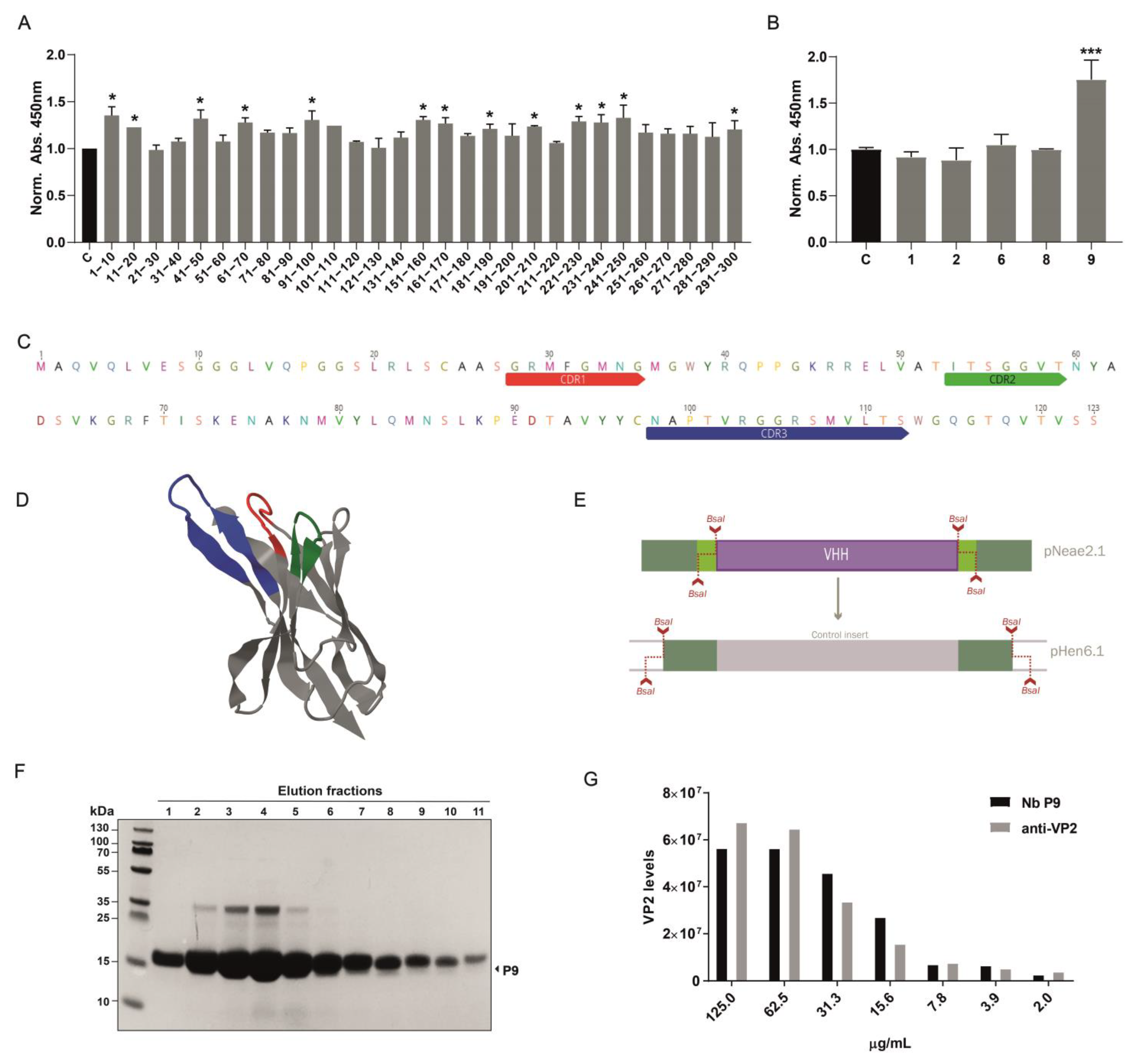
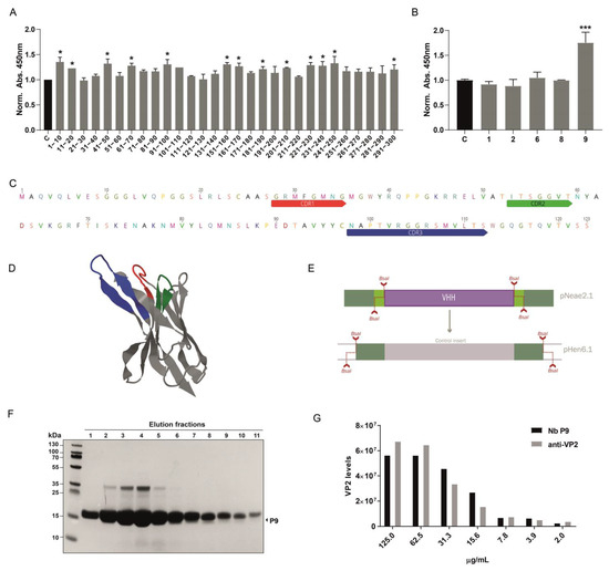
2.4. Nanobody Candidate Selection
2.5. Molecular Interaction Prediction
2.6. Nanobody Validation
3. Discussion
4. Materials and Methods
4.1. Expression and Purification of VP2 Protein
4.2. Alpaca Immunization
4.3. Library Preparation
4.4. Density Gradient Enrichment
4.5. Candidate Screening ELISA
4.6. Subcloning and Transformation
4.7. Periplasmic Expression and Nanobody Purification
4.8. Dot Blot Analysis
4.9. Structure Prediction
4.10. Molecular Docking
4.11. Cell Culture
4.12. In Vitro IPNv Infection
4.13. Immunofluorescence
5. Conclusions
Supplementary Materials
Author Contributions
Funding
Institutional Review Board Statement
Data Availability Statement
Acknowledgments
Conflicts of Interest
Abbreviations
| IPNv | Infectious pancreatic necrosis virus |
| Nb | Nanobody |
| CDR | complementarity-determining regions |
References
- Dobos, P. The molecular biology of infectious pancreatic necrosis virus (IPNV). Annu. Rev. Fish Dis. 1995, 5, 25–54. [Google Scholar] [CrossRef]
- Azad, A.A.; Jagadish, M.N.; Brown, M.A.; Hudson, P.J. Deletion mapping and expression in Escherichia coli of the large genomic segment of a birnavirus. Virology 1987, 161, 145–152. [Google Scholar] [CrossRef] [PubMed]
- Håvarstein, L.S.; Kalland, K.H.; Christie, K.E.; Endresen, C. Sequence of the large double-stranded RNA segment of the N1 strain of infectious pancreatic necrosis virus: A comparison with other Birnaviridae. J. Gen. Virol. 1990, 71 Pt 2, 299–308. [Google Scholar] [CrossRef]
- Coulibaly, F.; Chevalier, C.; Gutsche, I.; Pous, J.; Navaza, J.; Bressanelli, S.; Delmas, B.; Rey, F.A. The birnavirus crystal structure reveals structural relationships among icosahedral viruses. Cell 2005, 120, 761–772. [Google Scholar] [CrossRef]
- Coulibaly, F.; Chevalier, C.; Delmas, B.; Rey, F.A. Crystal structure of an Aquabirnavirus particle: Insights into antigenic diversity and virulence determinism. J. Virol. 2010, 84, 1792–1799. [Google Scholar] [CrossRef]
- Caswell-Reno, P.; Reno, P.W.; Nicholson, B.L. Monoclonal antibodies to infectious pancreatic necrosis virus: Analysis of viral epitopes and comparison of different isolates. J. Gen. Virol. 1986, 67 Pt 10, 2193–2205. [Google Scholar] [CrossRef]
- Asche, F.; Bjørndal, T. The Economics of Salmon Aquaculture; Wiley: Hoboken, NJ, USA, 2011; ISBN 9780852382899. [Google Scholar]
- Smail, D.A.; Munro, E.S. The virology of teleosts. In Fish Pathology; Roberts, R.J., Ed.; Wiley-Blackwell: Oxford, UK, 2012; pp. 186–291. ISBN 9781118222942. [Google Scholar]
- Labraña, R.; Espinoza, J.C.; Kuznar, J. Detección del virus de la necrosis pancreática infecciosa (IPNV) en sedimentos de agua dulce. Arch. Med. Vet. 2008, 40, 203–205. [Google Scholar] [CrossRef]
- Manríquez, R.A.; Sandoval, M.; Loncoman, C.; Tafalla, C.; Avendaño-Herrera, R.; Cárcamo, J.G. Epigenetic reprogramming around IFN1 and IFNy2 promoters in rainbow trout cells inoculated with infectious pancreatic necrosis virus (IPNV). Fish Shellfish. Immunol. 2023, 140, 108947. [Google Scholar] [CrossRef]
- Godoy, M.; Kibenge, M.J.T.; Montes de Oca, M.; Pontigo, J.P.; Coca, Y.; Caro, D.; Kusch, K.; Suarez, R.; Burbulis, I.; Kibenge, F.S.B. Isolation of a New Infectious Pancreatic Necrosis Virus (IPNV) Variant from Genetically Resistant Farmed Atlantic Salmon (Salmo salar) during 2021–2022. Pathogens 2022, 11, 1368. [Google Scholar] [CrossRef]
- Hillestad, B.; Johannessen, S.; Melingen, G.O.; Moghadam, H.K. Identification of a New Infectious Pancreatic Necrosis Virus (IPNV) Variant in Atlantic Salmon (Salmo salar L.) that can Cause High Mortality Even in Genetically Resistant Fish. Front. Genet. 2021, 12, 635185. [Google Scholar] [CrossRef]
- Jovčevska, I.; Muyldermans, S. The therapeutic potential of nanobodies. BioDrugs 2020, 34, 11–26. [Google Scholar] [CrossRef]
- Wang, J.; Kang, G.; Yuan, H.; Cao, X.; Huang, H.; de Marco, A. Research progress and applications of multivalent, multispecific and modified nanobodies for disease treatment. Front. Immunol. 2021, 12, 838082. [Google Scholar] [CrossRef]
- Casini, A.; Storch, M.; Baldwin, G.S.; Ellis, T. Bricks and blueprints: Methods and standards for DNA assembly. Nat. Rev. Mol. Cell Biol. 2015, 16, 568–576. [Google Scholar] [CrossRef]
- Engler, C.; Youles, M.; Gruetzner, R.; Ehnert, T.-M.; Werner, S.; Jones, J.D.G.; Patron, N.J.; Marillonnet, S. A golden gate modular cloning toolbox for plants. ACS Synth. Biol. 2014, 3, 839–843. [Google Scholar] [CrossRef]
- Sarrion-Perdigones, A.; Vazquez-Vilar, M.; Palací, J.; Castelijns, B.; Forment, J.; Ziarsolo, P.; Blanca, J.; Granell, A.; Orzaez, D. GoldenBraid 2.0: A comprehensive DNA assembly framework for plant synthetic biology. Plant Physiol. 2013, 162, 1618–1631. [Google Scholar] [CrossRef] [PubMed]
- Ellis, T.; Adie, T.; Baldwin, G.S. DNA assembly for synthetic biology: From parts to pathways and beyond. Integr. Biol. 2011, 3, 109–118. [Google Scholar] [CrossRef]
- Engler, C.; Kandzia, R.; Marillonnet, S. A one pot, one step, precision cloning method with high throughput capability. PLoS ONE 2008, 3, e3647. [Google Scholar] [CrossRef]
- Andreou, A.I.; Nakayama, N. Mobius Assembly: A versatile Golden-Gate framework towards universal DNA assembly. PLoS ONE 2018, 13, e0189892. [Google Scholar] [CrossRef]
- Pollak, B.; Matute, T.; Nuñez, I.; Cerda, A.; Lopez, C.; Vargas, V.; Kan, A.; Bielinski, V.; von Dassow, P.; Dupont, C.L.; et al. Universal loop assembly: Open, efficient and cross-kingdom DNA fabrication. Synth. Biol. 2020, 5, ysaa001. [Google Scholar] [CrossRef]
- Halleran, A.D.; Swaminathan, A.; Murray, R.M. Single Day Construction of Multigene Circuits with 3G Assembly. ACS Synth. Biol. 2018, 7, 1477–1480. [Google Scholar] [CrossRef]
- Iverson, S.V.; Haddock, T.L.; Beal, J.; Densmore, D.M. CIDAR MoClo: Improved MoClo Assembly Standard and New E. coli Part Library Enable Rapid Combinatorial Design for Synthetic and Traditional Biology. ACS Synth. Biol. 2016, 5, 99–103. [Google Scholar] [CrossRef]
- Lin, D.; O’Callaghan, C.A. MetClo: Methylase-assisted hierarchical DNA assembly using a single type IIS restriction enzyme. Nucleic Acids Res. 2018, 46, e113. [Google Scholar] [CrossRef] [PubMed]
- Lebendiker, M.; Danieli, T. Production of prone-to-aggregate proteins. FEBS Lett. 2014, 588, 236–246. [Google Scholar] [CrossRef]
- Zou, Z.; Cao, L.; Zhou, P.; Su, Y.; Sun, Y.; Li, W. Hyper-acidic protein fusion partners improve solubility and assist correct folding of recombinant proteins expressed in Escherichia coli. J. Biotechnol. 2008, 135, 333–339. [Google Scholar] [CrossRef]
- Valenzuela Nieto, G.; Jara, R.; Watterson, D.; Modhiran, N.; Amarilla, A.A.; Himelreichs, J.; Khromykh, A.A.; Salinas-Rebolledo, C.; Pinto, T.; Cheuquemilla, Y.; et al. Potent neutralization of clinical isolates of SARS-CoV-2 D614 and G614 variants by a monomeric, sub-nanomolar affinity nanobody. Sci. Rep. 2021, 11, 3318. [Google Scholar] [CrossRef]
- Salema, V.; Marín, E.; Martínez-Arteaga, R.; Ruano-Gallego, D.; Fraile, S.; Margolles, Y.; Teira, X.; Gutierrez, C.; Bodelón, G.; Fernández, L.Á. Selection of single domain antibodies from immune libraries displayed on the surface of, E. coli cells with two β-domains of opposite topologies. PLoS ONE 2013, 8, e75126. [Google Scholar] [CrossRef]
- Brochet, X.; Lefranc, M.-P.; Giudicelli, V. IMGT/V-QUEST: The highly customized and integrated system for IG and TR standardized V-J and V-D-J sequence analysis. Nucleic Acids Res. 2008, 36, W503–W508. [Google Scholar] [CrossRef] [PubMed]
- Abdullah, A.; Olsen, C.M.; Hodneland, K.; Rimstad, E. A polyprotein-expressing salmonid alphavirus replicon induces modest protection in atlantic salmon (Salmo salar) against infectious pancreatic necrosis. Viruses 2015, 7, 252–267. [Google Scholar] [CrossRef]
- Levican, J.; Miranda-Cárdenas, C.; Soto-Rifo, R.; Aguayo, F.; Gaggero, A.; León, O. Infectious pancreatic necrosis virus enters CHSE-214 cells via macropinocytosis. Sci. Rep. 2017, 7, 3068. [Google Scholar] [CrossRef]
- Isaacs, A.; Nieto, G.V.; Zhang, X.; Modhiran, N.; Barr, J.; Thakur, N.; Low, Y.S.; Parry, R.H.; Barnes, J.B.; Jara, R.; et al. A nanobody-based therapeutic targeting Nipah virus limits viral escape. Nat. Struct. Mol. Biol. 2025. [Google Scholar] [CrossRef]
- Valenzuela-Nieto, G.; Miranda-Chacon, Z.; Salinas-Rebolledo, C.; Jara, R.; Cuevas, A.; Berking, A.; Rojas-Fernandez, A. Nanobodies: COVID-19 and Future Perspectives. Front. Drug Discov. 2022, 2, 927164. [Google Scholar] [CrossRef]
- Modhiran, N.; Lauer, S.M.; Amarilla, A.A.; Hewins, P.; Lopes van den Broek, S.I.; Low, Y.S.; Thakur, N.; Liang, B.; Nieto, G.V.; Jung, J.; et al. A nanobody recognizes a unique conserved epitope and potently neutralizes SARS-CoV-2 omicron variants. Iscience 2023, 26, 107085. [Google Scholar] [CrossRef]
- Wu, X.; Cheng, L.; Fu, M.; Huang, B.; Zhu, L.; Xu, S.; Shi, H.; Zhang, D.; Yuan, H.; Nawaz, W.; et al. A potent bispecific nanobody protects hACE2 mice against SARS-CoV-2 infection via intranasal administration. Cell Rep. 2021, 37, 109869. [Google Scholar] [CrossRef]
- Li, T.; Cai, H.; Yao, H.; Zhou, B.; Zhang, N.; van Vlissingen, M.F.; Kuiken, T.; Han, W.; GeurtsvanKessel, C.H.; Gong, Y.; et al. A synthetic nanobody targeting RBD protects hamsters from SARS-CoV-2 infection. Nat. Commun. 2021, 12, 4635. [Google Scholar] [CrossRef]
- Hanke, L.; Vidakovics Perez, L.; Sheward, D.J.; Das, H.; Schulte, T.; Moliner-Morro, A.; Corcoran, M.; Achour, A.; Karlsson Hedestam, G.B.; Hällberg, B.M.; et al. An alpaca nanobody neutralizes SARS-CoV-2 by blocking receptor interaction. Nat. Commun. 2020, 11, 4420. [Google Scholar] [CrossRef]
- Romao, E.; Morales-Yanez, F.; Hu, Y.; Crauwels, M.; De Pauw, P.; Hassanzadeh, G.G.; Devoogdt, N.; Ackaert, C.; Vincke, C.; Muyldermans, S. Identification of Useful Nanobodies by Phage Display of Immune Single Domain Libraries Derived from Camelid Heavy Chain Antibodies. Curr. Pharm. Des. 2016, 22, 6500–6518. [Google Scholar] [CrossRef]
- Sommerset, I.; Krossøy, B.; Biering, E.; Frost, P. Vaccines for fish in aquaculture. Expert Rev. Vaccines 2005, 4, 89–101. [Google Scholar] [CrossRef]
- Hassanzadeh-Ghassabeh, G.; Devoogdt, N.; De Pauw, P.; Vincke, C.; Muyldermans, S. Nanobodies and their potential applications. Nanomedicine 2013, 8, 1013–1026. [Google Scholar] [CrossRef] [PubMed]
- Salema, V.; López-Guajardo, A.; Gutierrez, C.; Mencía, M.; Fernández, L.Á. Characterization of nanobodies binding human fibrinogen selected by, E. coli display. J. Biotechnol. 2016, 234, 58–65. [Google Scholar] [CrossRef]
- Els Conrath, K.; Lauwereys, M.; Wyns, L.; Muyldermans, S. Camel single-domain antibodies as modular building units in bispecific and bivalent antibody constructs. J. Biol. Chem. 2001, 276, 7346–7350. [Google Scholar] [CrossRef]
- Jumper, J.; Evans, R.; Pritzel, A.; Green, T.; Figurnov, M.; Ronneberger, O.; Tunyasuvunakool, K.; Bates, R.; Žídek, A.; Potapenko, A.; et al. Highly accurate protein structure prediction with AlphaFold. Nature 2021, 596, 583–589. [Google Scholar] [CrossRef]
- Wohlwend, J.; Corso, G.; Passaro, S.; Getz, N.; Reveiz, M.; Leidal, K.; Swiderski, W.; Atkinson, L.; Portnoi, T.; Chinn, I.; et al. Boltz-1 Democratizing Biomolecular Interaction Modeling. BioRxiv 2025. [Google Scholar] [CrossRef]
- Abramson, J.; Adler, J.; Dunger, J.; Evans, R.; Green, T.; Pritzel, A.; Ronneberger, O.; Willmore, L.; Ballard, A.J.; Bambrick, J.; et al. Accurate structure prediction of biomolecular interactions with AlphaFold 3. Nature 2024, 630, 493–500. [Google Scholar] [CrossRef]
- Bryant, P.; Pozzati, G.; Elofsson, A. Improved prediction of protein-protein interactions using AlphaFold2. Nat. Commun. 2022, 13, 1265. [Google Scholar] [CrossRef]
- Basu, S.; Wallner, B. DockQ: A Quality Measure for Protein-Protein Docking Models. PLoS ONE 2016, 11, e0161879. [Google Scholar] [CrossRef]
- Papadopoulos, A.-M.; Axenopoulos, A.; Iatrou, A.; Stamatopoulos, K.; Alvarez, F.; Daras, P. ParaSurf: A surface-based deep learning approach for paratope-antigen interaction prediction. Bioinformatics 2025, 41, 2. [Google Scholar] [CrossRef]






Disclaimer/Publisher’s Note: The statements, opinions and data contained in all publications are solely those of the individual author(s) and contributor(s) and not of MDPI and/or the editor(s). MDPI and/or the editor(s) disclaim responsibility for any injury to people or property resulting from any ideas, methods, instructions or products referred to in the content. |
© 2025 by the authors. Licensee MDPI, Basel, Switzerland. This article is an open access article distributed under the terms and conditions of the Creative Commons Attribution (CC BY) license (https://creativecommons.org/licenses/by/4.0/).
Share and Cite
Pino-Belmar, C.; Himelreichs, J.; Deride, C.; Matute, T.; Nuñez, I.; Cazaux, S.; Federici, F.; Moreno-Mendieta, K.; Soto-Rauch, G.; Castro, J.; et al. Novel Type IIS-Based Library Assembly Technique for Developing Nanobodies Targeting IPNv VP2 Protein. Int. J. Mol. Sci. 2025, 26, 9350. https://doi.org/10.3390/ijms26199350
Pino-Belmar C, Himelreichs J, Deride C, Matute T, Nuñez I, Cazaux S, Federici F, Moreno-Mendieta K, Soto-Rauch G, Castro J, et al. Novel Type IIS-Based Library Assembly Technique for Developing Nanobodies Targeting IPNv VP2 Protein. International Journal of Molecular Sciences. 2025; 26(19):9350. https://doi.org/10.3390/ijms26199350
Chicago/Turabian StylePino-Belmar, Camila, Johanna Himelreichs, Camila Deride, Tamara Matute, Isaac Nuñez, Severine Cazaux, Fernan Federici, Karen Moreno-Mendieta, Genaro Soto-Rauch, Joaquín Castro, and et al. 2025. "Novel Type IIS-Based Library Assembly Technique for Developing Nanobodies Targeting IPNv VP2 Protein" International Journal of Molecular Sciences 26, no. 19: 9350. https://doi.org/10.3390/ijms26199350
APA StylePino-Belmar, C., Himelreichs, J., Deride, C., Matute, T., Nuñez, I., Cazaux, S., Federici, F., Moreno-Mendieta, K., Soto-Rauch, G., Castro, J., Frenkel, V., Ho, J.-H., Ascencios, D., Sanhueza Teneo, D., Munizaga, J., Haussmann, D., Rojas-Fernandez, A., Valverde, J. F., & Valenzuela-Nieto, G. (2025). Novel Type IIS-Based Library Assembly Technique for Developing Nanobodies Targeting IPNv VP2 Protein. International Journal of Molecular Sciences, 26(19), 9350. https://doi.org/10.3390/ijms26199350

