Peripheral Blood Biomarkers Reveal Dysregulated Monoaminergic Pathways in Obsessive–Compulsive Disorder: A Transcriptional and Epigenetic Analysis
Abstract
1. Introduction
2. Results
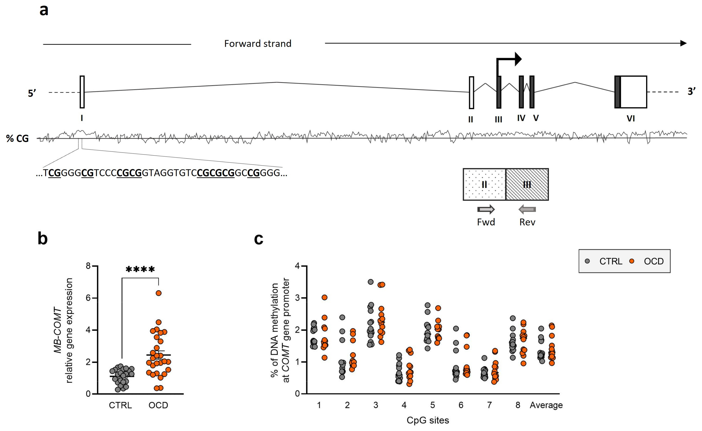
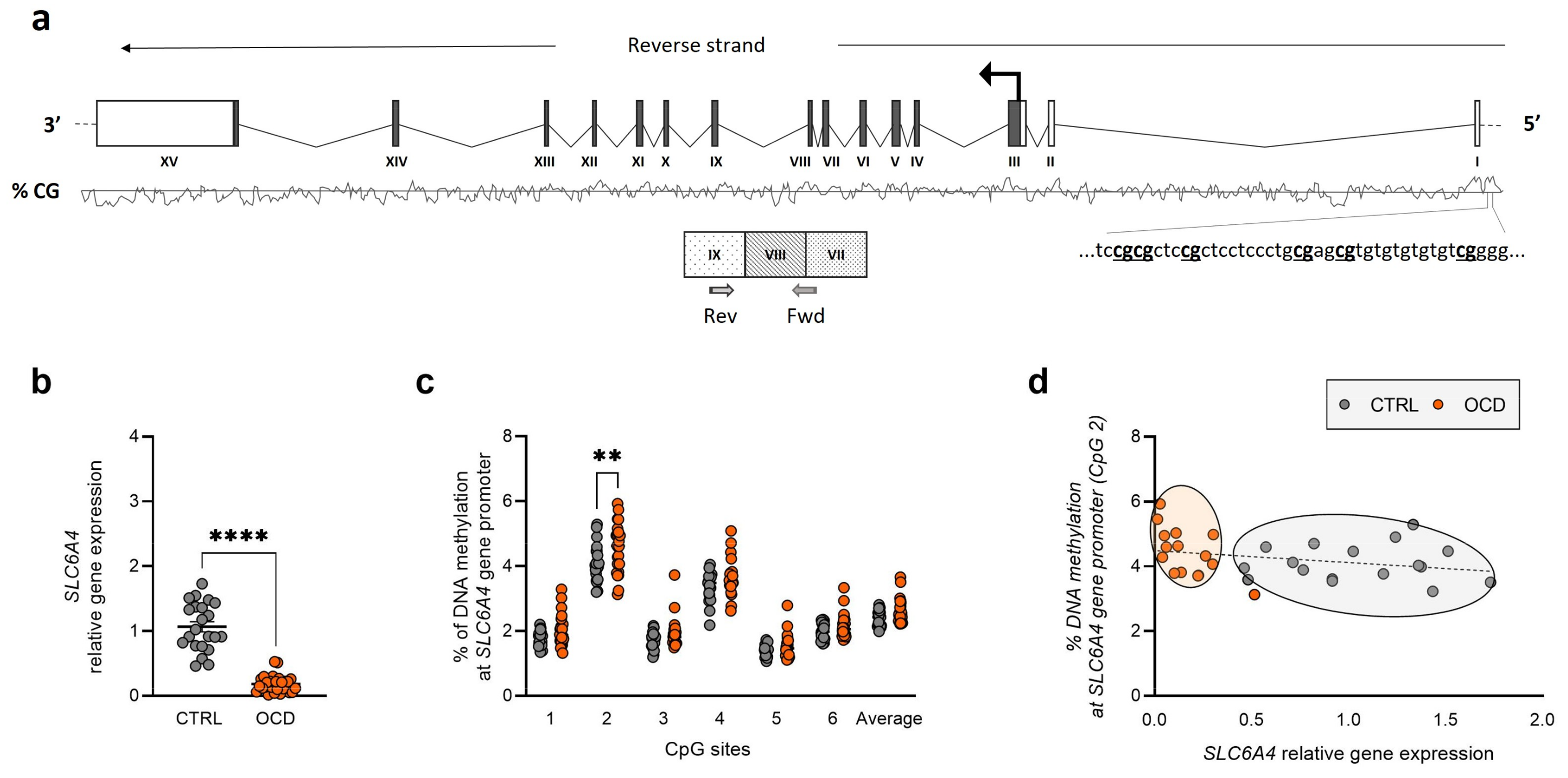
2.1. Gene Expression Analysis
2.2. DNA Methylation Analysis
2.3. Correlation Analysis
3. Discussion
3.1. Gene-Specific Findings in the Context of Existing Literature
3.2. Epigenetic Mechanisms Underlying Gene Expression Changes
3.3. Gene Correlation Patterns and Population Stratification
3.4. Clinical Implications of Opposing Dopaminergic Enzyme Regulation and Future Directions
3.5. Study Limitations
4. Materials and Methods
4.1. Subjects, Gene Expression, and Methylation Analysis
4.2. Statistical Analysis
5. Conclusions
Supplementary Materials
Author Contributions
Funding
Institutional Review Board Statement
Informed Consent Statement
Data Availability Statement
Acknowledgments
Conflicts of Interest
Abbreviations
| BACT | Beta-actin |
| CBT | Cognitive behavioral therapy |
| CNS | Central nervous system |
| COX6A1 | Cytochrome C oxydase subunit 6A1 |
| CpG | Cytosine-phosphate-Guanine |
| DSM | Diagnostic and Statistical Manual of Mental Disorders |
| GAPDH | Glyceraldehyde-3-phosphate dehydrogenase |
| MAOB | Monoamine oxidase B |
| MB-COMT | Membrane-bound Catechol-O-methyltransferase |
| OCD | Obsessive–Compulsive Disorder |
| PBMC | Peripheral blood mononuclear cells |
| RPLP0 | Ribosomal protein lateral stalk subunit P0 |
| SERT/5-HTT | Serotonin transporter |
| SLC6A4 | Solute carrier family 6 member 4 (gene) |
| SSRI | Selective serotonin reuptake inhibitors |
References
- Hollander, E.; Stein, D.J.; Fineberg, N.A.; Marteau, F.; Legault, M. Quality of Life Outcomes in Patients with Obsessive-Compulsive Disorder: Relationship to Treatment Response and Symptom Relapse. J. Clin. Psychiatry 2010, 71, 784–792. [Google Scholar] [CrossRef]
- Benatti, B.; Celebre, L.; Girone, N.; Priori, A.; Bruno, A.; Viganò, C.; Hollander, E.; Dell’Osso, B. Clinical Characteristics and Comorbidity Associated with Female Gender in Obsessive-Compulsive Disorder. J. Psychiatr. Res. 2020, 131, 209–214. [Google Scholar] [CrossRef]
- Mathes, B.M.; Morabito, D.M.; Schmidt, N.B. Epidemiological and Clinical Gender Differences in OCD. Curr. Psychiatry Rep. 2019, 21, 36. [Google Scholar] [CrossRef] [PubMed]
- Bellia, F.; Vismara, M.; Annunzi, E.; Cifani, C.; Benatti, B.; Dell’Osso, B.; D’Addario, C. Genetic and Epigenetic Architecture of Obsessive-Compulsive Disorder: In Search of Possible Diagnostic and Prognostic Biomarkers. J. Psychiatr. Res. 2021, 137, 554–571. [Google Scholar] [CrossRef] [PubMed]
- Micallef, J.; Blin, O. Neurobiology and Clinical Pharmacology of Obsessive-Compulsive Disorder. Clin. Neuropharmacol. 2001, 24, 191–207. [Google Scholar] [CrossRef] [PubMed]
- Pauls, D.L.; Abramovitch, A.; Rauch, S.L.; Geller, D.A. Obsessive-Compulsive Disorder: An Integrative Genetic and Neurobiological Perspective. Nat. Rev. Neurosci. 2014, 15, 410–424. [Google Scholar] [CrossRef]
- Jalal, B.; Chamberlain, S.R.; Sahakian, B.J. Obsessive-compulsive Disorder: Etiology, Neuropathology, and Cognitive Dysfunction. Brain Behav. 2023, 13, e3000. [Google Scholar] [CrossRef]
- Marazziti, D.; Consoli, G. Treatment Strategies for Obsessive-Compulsive Disorder. Expert Opin. Pharmacother. 2010, 11, 331–343. [Google Scholar] [CrossRef]
- Fineberg, N.A.; Hollander, E.; Pallanti, S.; Walitza, S.; Grünblatt, E.; Dell’Osso, B.M.; Albert, U.; Geller, D.A.; Brakoulias, V.; Janardhan Reddy, Y.C.; et al. Clinical Advances in Obsessive-Compulsive Disorder: A Position Statement by the International College of Obsessive-Compulsive Spectrum Disorders. Int. Clin. Psychopharmacol. 2020, 35, 173–193. [Google Scholar] [CrossRef]
- Soomro, G.M.; Altman, D.; Rajagopal, S.; Oakley-Browne, M. Selective Serotonin Re-Uptake Inhibitors (SSRIs) versus Placebo for Obsessive–Compulsive Disorder (OCD). Cochrane Database Syst. Rev. 2008, CD001765. [Google Scholar] [CrossRef]
- Katzman, M.A.; Bleau, P.; Blier, P.; Chokka, P.; Kjernisted, K.; Ameringen, M.V.; Antony, M.M.; Bouchard, S.; Brunet, A.; Flament, M.; et al. Canadian Clinical Practice Guidelines for the Management of Anxiety, Posttraumatic Stress and Obsessive-Compulsive Disorders. BMC Psychiatry 2014, 14 (Suppl. S1), S1. [Google Scholar] [CrossRef] [PubMed]
- Bloch, M.H.; Landeros-Weisenberger, A.; Kelmendi, B.; Coric, V.; Bracken, M.B.; Leckman, J.F. A Systematic Review: Antipsychotic Augmentation with Treatment Refractory Obsessive-Compulsive Disorder. Mol. Psychiatry 2006, 11, 622–632, Erratum in Mol. Psychiatry 2006, 11, 795. [Google Scholar] [CrossRef] [PubMed]
- Fineberg, N.A.; Reghunandanan, S.; Simpson, H.B.; Phillips, K.A.; Richter, M.A.; Matthews, K.; Stein, D.J.; Sareen, J.; Brown, A.; Sookman, D. Obsessive-Compulsive Disorder (OCD): Practical Strategies for Pharmacological and Somatic Treatment in Adults. Psychiatry Res. 2015, 227, 114–125. [Google Scholar] [CrossRef]
- Goodman, W.K.; McDougle, C.J.; Price, L.H.; Riddle, M.A.; Pauls, D.L.; Leckman, J.F. Beyond the Serotonin Hypothesis: A Role for Dopamine in Some Forms of Obsessive Compulsive Disorder? J. Clin. Psychiatry 1990, 51, 36–43; discussion 55–58. [Google Scholar] [PubMed]
- Denys, D.; de Vries, F.; Cath, D.; Figee, M.; Vulink, N.; Veltman, D.J.; van der Doef, T.F.; Boellaard, R.; Westenberg, H.; van Balkom, A.; et al. Dopaminergic Activity in Tourette Syndrome and Obsessive-Compulsive Disorder. Eur. Neuropsychopharmacol. 2013, 23, 1423–1431. [Google Scholar] [CrossRef]
- Delorme, R.; Betancur, C.; Chaste, P.; Kernéis, S.; Stopin, A.; Mouren, M.-C.; Collet, C.; Bourgeron, T.; Leboyer, M.; Launay, J.-M. Reduced 3-O-Methyl-Dopa Levels in OCD Patients and Their Unaffected Parents Is Associated with the Low Activity M158 COMT Allele. Am. J. Med. Genet. 2010, 153B, 542–548. [Google Scholar] [CrossRef]
- McGregor, N.W.; Hemmings, S.M.J.; Erdman, L.; Calmarza-Font, I.; Stein, D.J.; Lochner, C. Modification of the Association between Early Adversity and Obsessive-Compulsive Disorder by Polymorphisms in the MAOA, MAOB and COMT Genes. Psychiatry Res. 2016, 246, 527–532. [Google Scholar] [CrossRef]
- Jaffe, A.E.; Deep-Soboslay, A.; Tao, R.; Hauptman, D.T.; Kaye, W.H.; Arango, V.; Weinberger, D.R.; Hyde, T.M.; Kleinman, J.E. Genetic Neuropathology of Obsessive Psychiatric Syndromes. Transl. Psychiatry 2014, 4, e432. [Google Scholar] [CrossRef]
- Lisboa, B.C.G.; Oliveira, K.C.; Tahira, A.C.; Barbosa, A.R.; Feltrin, A.S.; Gouveia, G.; Lima, L.; Feio Dos Santos, A.C.; Martins, D.C.; Puga, R.D.; et al. Initial Findings of Striatum Tripartite Model in OCD Brain Samples Based on Transcriptome Analysis. Sci. Rep. 2019, 9, 3086. [Google Scholar] [CrossRef]
- de Oliveira, K.C.; Camilo, C.; Gastaldi, V.D.; Sant’Anna Feltrin, A.; Lisboa, B.C.G.; de Jesus Rodrigues de Paula, V.; Moretto, A.C.; Lafer, B.; Hoexter, M.Q.; Miguel, E.C.; et al. Brain Areas Involved with Obsessive-Compulsive Disorder Present Different DNA Methylation Modulation. BMC Genom. Data 2021, 22, 45. [Google Scholar] [CrossRef]
- Piantadosi, S.C.; McClain, L.L.; Klei, L.; Wang, J.; Chamberlain, B.L.; Springer, S.A.; Lewis, D.A.; Devlin, B.; Ahmari, S.E. Transcriptome Alterations Are Enriched for Synapse-Associated Genes in the Striatum of Subjects with Obsessive-Compulsive Disorder. Transl. Psychiatry 2021, 11, 171. [Google Scholar] [CrossRef]
- Arosio, B.; D’Addario, C.; Gussago, C.; Casati, M.; Tedone, E.; Ferri, E.; Nicolini, P.; Rossi, P.D.; Maccarrone, M.; Mari, D. Peripheral Blood Mononuclear Cells as a Laboratory to Study Dementia in the Elderly. BioMed Res. Int. 2014, 2014, 169203. [Google Scholar] [CrossRef]
- Lago, S.G.; Tomasik, J.; Bahn, S. Functional Patient-Derived Cellular Models for Neuropsychiatric Drug Discovery. Transl. Psychiatry 2021, 11, 128. [Google Scholar] [CrossRef] [PubMed]
- Hodo, T.W.; de Aquino, M.T.P.; Shimamoto, A.; Shanker, A. Critical Neurotransmitters in the Neuroimmune Network. Front. Immunol. 2020, 11, 1869. [Google Scholar] [CrossRef] [PubMed]
- Piras, G.; Rattazzi, L.; Paschalidis, N.; Oggero, S.; Berti, G.; Ono, M.; Bellia, F.; D’Addario, C.; Dell’Osso, B.; Pariante, C.M.; et al. Immuno-Moodulin: A New Anxiogenic Factor Produced by Annexin-A1 Transgenic Autoimmune-Prone T Cells. Brain Behav. Immun. 2020, 87, 689–702. [Google Scholar] [CrossRef] [PubMed]
- Bellia, F.; Girella, A.; Annunzi, E.; Benatti, B.; Vismara, M.; Priori, A.; Festucci, F.; Fanti, F.; Compagnone, D.; Adriani, W.; et al. Selective Alterations of Endocannabinoid System Genes Expression in Obsessive Compulsive Disorder. Transl. Psychiatry 2024, 14, 118. [Google Scholar] [CrossRef]
- Riederer, P.; Konradi, C.; Schay, V.; Kienzl, E.; Birkmayer, G.; Danielczyk, W.; Sofic, E.; Youdim, M.B. Localization of MAO-A and MAO-B in Human Brain: A Step in Understanding the Therapeutic Action of L-Deprenyl. Adv. Neurol. 1987, 45, 111–118. [Google Scholar]
- Fischer, A.G.; Ullsperger, M. An Update on the Role of Serotonin and Its Interplay with Dopamine for Reward. Front. Hum. Neurosci. 2017, 11, 484. [Google Scholar] [CrossRef]
- Coddington, L.T.; Dudman, J.T. Learning from Action: Reconsidering Movement Signaling in Midbrain Dopamine Neuron Activity. Neuron 2019, 104, 63–77. [Google Scholar] [CrossRef]
- Liu, Z.; Lin, R.; Luo, M. Reward Contributions to Serotonergic Functions. Annu. Rev. Neurosci. 2020, 43, 141–162. [Google Scholar] [CrossRef]
- Kanova, M.; Kohout, P. Serotonin—Its Synthesis and Roles in the Healthy and the Critically Ill. Int. J. Mol. Sci. 2021, 22, 4837. [Google Scholar] [CrossRef]
- Channer, B.; Matt, S.M.; Nickoloff-Bybel, E.A.; Pappa, V.; Agarwal, Y.; Wickman, J.; Gaskill, P.J. Dopamine, Immunity, and Disease. Pharmacol. Rev. 2023, 75, 62–158. [Google Scholar] [CrossRef] [PubMed]
- Achiron, A.; Gurevich, M. Peripheral Blood Gene Expression Signature Mirrors Central Nervous System Disease: The Model of Multiple Sclerosis. Autoimmun. Rev. 2006, 5, 517–522. [Google Scholar] [CrossRef] [PubMed]
- Sullivan, P.F.; Fan, C.; Perou, C.M. Evaluating the Comparability of Gene Expression in Blood and Brain. Am. J. Med. Genet. B Neuropsychiatr. Genet. 2006, 141B, 261–268. [Google Scholar] [CrossRef] [PubMed]
- Mosallaei, M.; Ehtesham, N.; Rahimirad, S.; Saghi, M.; Vatandoost, N.; Khosravi, S. PBMCs: A New Source of Diagnostic and Prognostic Biomarkers. Arch. Physiol. Biochem. 2020, 128, 1081–1087. [Google Scholar] [CrossRef]
- D’Addario, C.; Di Francesco, A.; Arosio, B.; Gussago, C.; Dell’Osso, B.; Bari, M.; Galimberti, D.; Scarpini, E.; Altamura, A.C.; Mari, D.; et al. Epigenetic Regulation of Fatty Acid Amide Hydrolase in Alzheimer Disease. PLoS ONE 2012, 7, e39186. [Google Scholar] [CrossRef]
- D’Addario, C.; Micale, V.; Di Bartolomeo, M.; Stark, T.; Pucci, M.; Sulcova, A.; Palazzo, M.; Babinska, Z.; Cremaschi, L.; Drago, F.; et al. A Preliminary Study of Endocannabinoid System Regulation in Psychosis: Distinct Alterations of CNR1 Promoter DNA Methylation in Patients with Schizophrenia. Schizophr. Res. 2017, 188, 132–140. [Google Scholar] [CrossRef]
- Munkholm, K.; Peijs, L.; Vinberg, M.; Kessing, L.V. A Composite Peripheral Blood Gene Expression Measure as a Potential Diagnostic Biomarker in Bipolar Disorder. Transl. Psychiatry 2015, 5, e614. [Google Scholar] [CrossRef]
- Koran, L.M.; Simpson, H.B. Guideline Watch (March 2013): Practice Guideline for the Treatment of Patients with Obsessive-Compulsive Disorder; American Psychiatric Association: Arlington, VA, USA, 2013; ISBN 978-0-89042-395-0. [Google Scholar]
- Pittenger, C.; Bloch, M.H. Pharmacological Treatment of Obsessive-Compulsive Disorder. Psychiatr. Clin. N. Am. 2014, 37, 375–391. [Google Scholar] [CrossRef]
- Wang, X.; Zhao, Q.; Chen, W.; Yu, S.; Wang, Z.; Xiao, Z. Peripheral SLC6A4 Gene Expression in Obsessive-Compulsive Disorder in the Han Chinese Population. Shanghai Arch. Psychiatry 2017, 29, 146–153. [Google Scholar] [CrossRef]
- Grünblatt, E.; Marinova, Z.; Roth, A.; Gardini, E.; Ball, J.; Geissler, J.; Wojdacz, T.K.; Romanos, M.; Walitza, S. Combining Genetic and Epigenetic Parameters of the Serotonin Transporter Gene in Obsessive-Compulsive Disorder. J. Psychiatr. Res. 2018, 96, 209–217. [Google Scholar] [CrossRef]
- Hildonen, M.; Levy, A.M.; Dahl, C.; Bjerregaard, V.A.; Birk Møller, L.; Guldberg, P.; Debes, N.M.; Tümer, Z. Elevated Expression of SLC6A4 Encoding the Serotonin Transporter (SERT) in Gilles de La Tourette Syndrome. Genes 2021, 12, 86. [Google Scholar] [CrossRef] [PubMed]
- Camarena, B.; Cruz, C.; Fuente, J.R.D.L.; Nicolini, H. A Higher Frequency of a Low Activity-Related Allele of the MAO-A Gene in Females with Obsessive-Compulsive Disorder. Psychiatr. Genet. 1998, 8, 255–257. [Google Scholar] [CrossRef] [PubMed]
- Camarena, B.; Rinetti, G.; Cruz, C.; Gomez, A.; Fuente, J.R.D.L.; Nicolini, H. Additional Evidence That Genetic Variation of MAO-A Gene Supports a Gender Subtype in Obsessive-Compulsive Disorder. Am. J. Med. Genet.—Neuropsychiatr. Genet. 2001, 105, 279–282. [Google Scholar] [CrossRef]
- Karayiorgou, M.; Sobin, C.; Blundell, M.L.; Galke, B.L.; Malinova, L.; Goldberg, P.; Ott, J.; Gogos, J.A. Family-Based Association Studies Support a Sexually Dimorphic Effect of COMT and MAOA on Genetic Susceptibility to Obsessive-Compulsive Disorder. Biol. Psychiatry 1999, 45, 1178–1189. [Google Scholar] [CrossRef] [PubMed]
- Lochner, C.; Hemmings, S.M.J.; Kinnear, C.J.; Moolman-Smook, J.C.; Corfield, V.A.; Knowles, J.A.; Niehaus, D.J.H.; Stein, D.J. Corrigendum to “Gender in Obsessive-Compulsive Disorder: Clinical and Genetic Findings” [Eur. Neuropsychopharmacol. 14 (2004) 105–113]. Eur. Neuropsychopharmacol. 2004, 14, 437–445. [Google Scholar] [CrossRef]
- Taylor, S. Molecular Genetics of Obsessive-Compulsive Disorder: A Comprehensive Meta-Analysis of Genetic Association Studies. Mol. Psychiatry 2013, 18, 799–805. [Google Scholar] [CrossRef]
- Muiños-Gimeno, M.; Espinosa-Parrilla, Y.; Guidi, M.; Kagerbauer, B.; Sipilä, T.; Maron, E.; Pettai, K.; Kananen, L.; Navinés, R.; Martín-Santos, R.; et al. Human microRNAs miR-22, miR-138-2, miR-148a, and miR-488 Are Associated with Panic Disorder and Regulate Several Anxiety Candidate Genes and Related Pathways. Biol. Psychiatry 2011, 69, 526–533. [Google Scholar] [CrossRef]
- Kandemir, H.; Erdal, M.E.; Selek, S.; Ay, Ö.İ.; Karababa, İ.F.; Ay, M.E.; Kandemir, S.B.; Yılmaz, Ş.G.; Ekinci, S.; Taşdelen, B.; et al. Microribonucleic Acid Dysregulations in Children and Adolescents with Obsessive–Compulsive Disorder. Neuropsychiatr. Dis. Treat. 2015, 11, 1695–16701. [Google Scholar] [CrossRef]
- Alsobrook, J.P.; Zohar, A.H.; Leboyer, M.; Chabane, N.; Ebstein, R.P.; Pauls, D.L. Association between the COMT Locus and Obsessive-Compulsive Disorder in Females but Not Males. Am. J. Med. Genet. B Neuropsychiatr. Genet. 2002, 114, 116–120. [Google Scholar] [CrossRef]
- Erdal, M.E.; Tot, Ş.; Yazici, K.; Yazici, A.; Herken, H.; Erdem, P.; Derici, E.; Çamdeviren, H. Lack of Association of Catechol-O-Methyltransferase Gene Polymorphism in Obsessive-Compulsive Disorder. Depress. Anxiety 2003, 18, 41–45. [Google Scholar] [CrossRef]
- Poyurovsky, M.; Michaelovsky, E.; Frisch, A.; Knoll, G.; Amir, I.; Finkel, B.; Buniak, F.; Hermesh, H.; Weizman, R. COMT Val158Met Polymorphism in Schizophrenia with Obsessive-Compulsive Disorder: A Case-Control Study. Neurosci. Lett. 2005, 389, 21–24. [Google Scholar] [CrossRef]
- Pooley, E.C.; Fineberg, N.; Harrison, P.J. The Met158 Allele of Catechol-O-Methyltransferase (COMT) Is Associated with Obsessive-Compulsive Disorder in Men: Case-Control Study and Meta-Analysis. Mol. Psychiatry 2007, 12, 556–561. [Google Scholar] [CrossRef] [PubMed]
- Liu, S.; Liu, Y.; Wang, H.; Zhou, R.; Zong, J.; Li, C.; Zhang, X.; Ma, X. Association of Catechol-O-Methyl Transferase (COMT) Gene -287A/G Polymorphism with Susceptibility to Obsessive-Compulsive Disorder in Chinese Han Population. Am. J. Med. Genet. B Neuropsychiatr. Genet. 2011, 156, 393–400. [Google Scholar] [CrossRef] [PubMed]
- Tükel, R.; Gürvit, H.; Öztürk, N.; Özata, B.; Ertekin, B.A.; Ertekin, E.; Baran, B.; Kalem, Ş.A.; Büyükgök, D.; Direskeneli, G.S. COMT Val158Met Polymorphism and Executive Functions in Obsessive-Compulsive Disorder. J. Neuropsychiatry Clin. Neurosci. 2013, 25, 214–221. [Google Scholar] [CrossRef]
- Wang, Z.; Xiao, Z.; Inslicht, S.S.; Tong, H.; Jiang, W.; Wang, X.; Metzler, T.; Marmar, C.R.; Jiang, S. Low Expression of Catecholamine-O-Methyl-Transferase Gene in Obsessive-Compulsive Disorder. J. Anxiety Disord. 2009, 23, 660–664. [Google Scholar] [CrossRef] [PubMed]
- Moore, L.D.; Le, T.; Fan, G. DNA Methylation and Its Basic Function. Neuropsychopharmacology 2013, 38, 23–38. [Google Scholar] [CrossRef]
- Schiele, M.A.; Thiel, C.; Weidner, M.; Endres, D.; Zaudig, M.; Berberich, G.; Domschke, K. Serotonin Transporter Gene Promoter Hypomethylation in Obsessive-Compulsive Disorder—Predictor of Impaired Response to Exposure Treatment? J. Psychiatr. Res. 2021, 132, 18–22. [Google Scholar] [CrossRef]
- First, M.B.; Reed, G.M.; Hyman, S.E.; Saxena, S. The Development of the ICD-11 Clinical Descriptions and Diagnostic Guidelines for Mental and Behavioural Disorders. World Psychiatry 2015, 14, 82–90. [Google Scholar] [CrossRef]
- Goodman, W.K.; Price, L.H.; Rasmussen, S.A.; Mazure, C.; Fleischmann, R.L.; Hill, C.L.; Heninger, G.R.; Charney, D.S. The Yale-Brown Obsessive Compulsive Scale: I. Development, Use, and Reliability. Arch. Gen. Psychiatry 1989, 46, 1006–1011. [Google Scholar] [CrossRef]
- Maxwell, J.A.J. A Model for Qualitative Research Design. In Qualitative Research Design: An Interactive Approach; SAGE Publications: Thousand Oaks, CA, USA, 1992; Volume 62, pp. 1–21. [Google Scholar] [CrossRef]
- D’Addario, C.; Bellia, F.; Benatti, B.; Grancini, B.; Vismara, M.; Pucci, M.; Carlo, V.D.; Viganò, C.; Galimberti, D.; Fenoglio, C.; et al. Exploring the Role of BDNF DNA Methylation and Hydroxymethylation in Patients with Obsessive Compulsive Disorder. J. Psychiatr. Res. 2019, 114, 17–23. [Google Scholar] [CrossRef]
- Chomczynski, P.; Sacchi, N. The Single-Step Method of RNA Isolation by Acid Guanidinium Thiocyanate-Phenol-Chloroform Extraction: Twenty-Something Years On. Nat. Protoc. 2006, 1, 581–585. [Google Scholar] [CrossRef]
- Livak, K.J.; Schmittgen, T.D. Analysis of Relative Gene Expression Data Using Real-Time Quantitative PCR and the 2−ΔΔCT Method. Methods 2001, 25, 402–408. [Google Scholar] [CrossRef]
- Ginés, I.; Gil-Cardoso, K.; D’Addario, C.; Falconi, A.; Bellia, F.; Blay, M.T.; Terra, X.; Ardévol, A.; Pinent, M.; Beltrán-Debón, R. Long-Lasting Effects of GSPE on Ileal GLP-1R Gene Expression Are Associated with a Hypomethylation of the GLP-1R Promoter in Female Wistar Rats. Biomolecules 2019, 9, 865. [Google Scholar] [CrossRef]





Disclaimer/Publisher’s Note: The statements, opinions and data contained in all publications are solely those of the individual author(s) and contributor(s) and not of MDPI and/or the editor(s). MDPI and/or the editor(s) disclaim responsibility for any injury to people or property resulting from any ideas, methods, instructions or products referred to in the content. |
© 2025 by the authors. Licensee MDPI, Basel, Switzerland. This article is an open access article distributed under the terms and conditions of the Creative Commons Attribution (CC BY) license (https://creativecommons.org/licenses/by/4.0/).
Share and Cite
Bellia, F.; Girone, N.; Benatti, B.; Vismara, M.; Pettorruso, M.; Martinotti, G.; Dell’Osso, B.; D’Addario, C.; Pucci, M. Peripheral Blood Biomarkers Reveal Dysregulated Monoaminergic Pathways in Obsessive–Compulsive Disorder: A Transcriptional and Epigenetic Analysis. Int. J. Mol. Sci. 2025, 26, 8811. https://doi.org/10.3390/ijms26188811
Bellia F, Girone N, Benatti B, Vismara M, Pettorruso M, Martinotti G, Dell’Osso B, D’Addario C, Pucci M. Peripheral Blood Biomarkers Reveal Dysregulated Monoaminergic Pathways in Obsessive–Compulsive Disorder: A Transcriptional and Epigenetic Analysis. International Journal of Molecular Sciences. 2025; 26(18):8811. https://doi.org/10.3390/ijms26188811
Chicago/Turabian StyleBellia, Fabio, Nicolaja Girone, Beatrice Benatti, Matteo Vismara, Mauro Pettorruso, Giovanni Martinotti, Bernardo Dell’Osso, Claudio D’Addario, and Mariangela Pucci. 2025. "Peripheral Blood Biomarkers Reveal Dysregulated Monoaminergic Pathways in Obsessive–Compulsive Disorder: A Transcriptional and Epigenetic Analysis" International Journal of Molecular Sciences 26, no. 18: 8811. https://doi.org/10.3390/ijms26188811
APA StyleBellia, F., Girone, N., Benatti, B., Vismara, M., Pettorruso, M., Martinotti, G., Dell’Osso, B., D’Addario, C., & Pucci, M. (2025). Peripheral Blood Biomarkers Reveal Dysregulated Monoaminergic Pathways in Obsessive–Compulsive Disorder: A Transcriptional and Epigenetic Analysis. International Journal of Molecular Sciences, 26(18), 8811. https://doi.org/10.3390/ijms26188811

