Effects of Exposure of PHMG-p, a Humidifier Disinfectant Component, on Eye Dryness: A Study on a Rat Model Based on 1H-NMR Metabolomics
Abstract
1. Introduction
2. Results
2.1. Corneal Fluorescein Staining and Corneal Damage
2.2. Tear Volume
2.3. Tear Break-Up Time (TBUT)
2.4. Conjunctival Goblet Cell Counts
2.5. Inflammatory Cytokine Concentrations in the Cornea
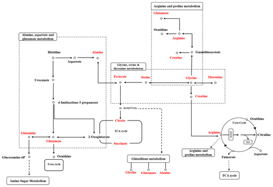
2.6. Plasma NMR Profile
2.7. Urinary NMR Profile
3. Discussion
4. Materials and Methods
4.1. Chemicals
4.2. In Vivo Animal Study Design and Experimental Procedures
4.3. Clinical Evaluation of Animal Models
4.4. Histological and Histochemical Analysis
4.5. Immunohistochemistry (IHC)
4.6. 1H NMR-Based Metabolomics Analysis
4.7. Multivariate and Statistical Analysis
Author Contributions
Funding
Institutional Review Board Statement
Conflicts of Interest
Abbreviations
| 1H-NMR | Proton nuclear magnetic resonance |
| ANOVA | Analysis of variance |
| BAC | Benzalkonium chloride |
| BSA | Bovine serum albumin |
| COX-2 | Cyclooxygenase-2 |
| DED | Dry eye disease |
| GLS1 | Glutaminase 1 |
| GSH | Glutathione |
| IL-1β | Interleukin-1 beta |
| IL-6 | Interleukin-6 |
| iNOS | Inducible nitric oxide synthase |
| NO | Nitric oxide |
| OPLS-DA | Orthogonal projections to latent structures discriminant analysis |
| OSDI | Ocular Surface Disease Index |
| PCA | Principal component analysis |
| PHMG-p | Polyhexamethylene guanidine phosphate. |
| ROS | Reactive oxygen species |
| TCA cycle | Citric acid cycle |
| TNF-α | Tumor necrosis factor-alpha |
| VIP | Variable importance in projection |
References
- Golden, M.I.; Meyer, J.J.; Zeppieri, M.; Patel, B.C. Dry Eye Syndrome. In StatPearls [Internet]; StatPearls Publishing: Treasure Island, FL, USA, 2024. Available online: https://www.ncbi.nlm.nih.gov/books/NBK470411/ (accessed on 21 March 2025).
- Stern, M.E.; Gao, J.; Siemasko, K.F.; Beuerman, R.W.; Pflugfelder, S.C. The Role of the Lacrimal Functional Unit in the Pathophysiology of Dry Eye. Exp. Eye Res. 2004, 78, 409–416. [Google Scholar] [CrossRef]
- Honavar, S.G. Dry Eye Disease = DED = A Disease Eluding Diagnosis. Indian J. Ophthalmol. 2023, 71, 1059–1061. [Google Scholar] [CrossRef]
- Bravo, C.J.; Martinez, J.A.C.; Gonzalez, P.A. Short-term Health Effects of Tear Agents Chlorobenzylidenemalonitrile and Oleoresin Capsicum During the Civil Riots of Santiago de Chile in 2019–2020. Toxicol. Res. 2025, 41, 291–301. [Google Scholar] [CrossRef]
- Inomata, T.; Iwagami, M.; Hiratsuka, Y.; Fujimoto, K.; Okumura, Y.; Shiang, T.; Murakami, A. Maximum Blink Interval Is Associated with Tear Film Breakup Time: A New Simple, Screening Test for Dry Eye Disease. Sci. Rep. 2018, 8, 13443. [Google Scholar] [CrossRef] [PubMed]
- Research Subcommittee of the International Dry Eye WorkShop. Research in Dry Eye: Report of the Research Subcommittee of the International Dry Eye WorkShop. Ocul. Surf. 2007, 5, 179–193. [Google Scholar] [CrossRef] [PubMed]
- Li, K.; Zhang, C.; Yang, Z.; Wang, Y.; Si, H. Evaluation of a Novel Dry Eye Model Induced by Oral Administration of Finasteride. Mol. Med. Rep. 2017, 16, 8763–8770. [Google Scholar] [CrossRef] [PubMed]
- Brignole, F.; Pisella, P.J.; Goldschild, M.; De Saint Jean, M.; Goguel, A.; Baudouin, C. Flow Cytometric Analysis of Inflammatory Markers in Conjunctival Epithelial Cells of Patients with Dry Eyes. Investig. Ophthalmol. Vis. Sci. 2000, 41, 1356–1363. [Google Scholar]
- Narayanan, S.; Miller, W.L.; McDermott, A.M. Conjunctival Cytokine Expression in Symptomatic Moderate Dry Eye Subjects. Investig. Ophthalmol. Vis. Sci. 2006, 47, 2445–2450. [Google Scholar] [CrossRef][Green Version]
- Baudouin, C. The Pathology of Dry Eye. Surv. Ophthalmol. 2001, 45, S211–S220. [Google Scholar] [CrossRef]
- Stern, M.E.; Pflugfelder, S.C. Inflammation in Dry Eye. Ocul. Surf. 2004, 2, 124–130. [Google Scholar] [CrossRef]
- Yoon, K.C.; Jeong, I.Y.; Park, Y.G.; Yang, S.Y. Interleukin-6 and Tumor Necrosis Factor-Alpha Levels in Tears of Patients with Dry Eye Syndrome. Cornea 2007, 26, 431–437. [Google Scholar] [CrossRef]
- Li, D.Q.; Chen, Z.; Song, X.J.; Luo, L.; Pflugfelder, S.C. Stimulation of Matrix Metalloproteinases by Hyperosmolarity via a JNK Pathway in Human Corneal Epithelial Cells. Investig. Ophthalmol. Vis. Sci. 2004, 45, 4302–4311. [Google Scholar] [CrossRef]
- Li, D.Q.; Luo, L.; Chen, Z.; Kim, H.S.; Song, X.J.; Pflugfelder, S.C. JNK and ERK MAP Kinases Mediate Induction of IL-1β, TNF-α and IL-8 Following Hyperosmolar Stress in Human Limbal Epithelial Cells. Exp. Eye Res. 2006, 82, 588–596. [Google Scholar]
- Kelagere, Y.; Scholand, K.K.; DeJong, E.N.; Boyd, A.I.; Yu, Z.; Astley, R.A.; Callegan, M.C.; Bowdish, D.M.; Makarenkova, H.P.; de Paiva, C.S. TNF Is a Critical Cytokine in Age-Related Dry Eye Disease. Ocul. Surf. 2023, 30, 119–128. [Google Scholar] [CrossRef]
- Wu, J.; Li, G.J.; Niu, J.; Wen, F.; Han, L. Analyze Interleukin-1β, Interleukin-6, and Tumor Necrosis Factor-Alpha Levels in Dry Eye and the Therapeutic Effect of Cyclosporine A. World J. Clin. Cases 2024, 12, 5665–5672. [Google Scholar] [CrossRef] [PubMed]
- Ji, Y.W.; Byun, Y.J.; Choi, W.; Jeong, E.; Kim, J.S.; Noh, H.; Kim, E.S.; Song, Y.J.; Park, S.K.; Lee, H.K. Neutralization of Ocular Surface TNF-Alpha Reduces Ocular Surface and Lacrimal Gland Inflammation Induced by In Vivo Dry Eye. Investig. Ophthalmol. Vis. Sci. 2013, 54, 7557–7566. [Google Scholar] [CrossRef] [PubMed]
- HIRA (Health Insurance Review and Assessment Service). Information on Statistical Illnesses: Statistics on Diseases. 2025. Available online: https://www.hira.or.kr/ra/stcIlnsInfm/stcIlnsInfmView.do?pgmid=HIRAA030502000000&sortSno=192&utm_source=chatgpt.com (accessed on 21 March 2025).
- Choi, J.H.; Kim, K. Polyhexamethylene Guanidine Phosphate Enhanced Procoagulant Activity through Oxidative-Stress-Mediated Phosphatidylserine Exposure in Platelets. Toxics 2024, 12, 50. [Google Scholar] [CrossRef]
- Gilbert, P.; Moore, L.E. Cationic Antiseptics: Diversity of Action under a Common Epithet. J. Appl. Microbiol. 2005, 99, 703–715. [Google Scholar] [CrossRef]
- The Special Investigation Commission on Humidifier Disinfectant Disaster and Sewol Ferry Disaster. 2022. Available online: https://socialdisasterscommission.co.kr/ (accessed on 21 March 2025).
- Park, J.S.; Park, Y.J.; Kim, H.R.; Chung, K.H. Polyhexamethylene Guanidine Phosphate-Induced ROS-Mediated DNA Damage Caused Cell Cycle Arrest and Apoptosis in Lung Epithelial Cells. J. Toxicol. Sci. 2019, 44, 415–424. [Google Scholar] [CrossRef]
- Lee, J.D.; Kim, H.Y.; Kang, K.; Jeong, H.G.; Song, M.K.; Tae, I.H.; Lee, S.H.; Kim, H.R.; Lee, K.; Chae, S.; et al. Integration of Transcriptomics, Proteomics and Metabolomics Identifies Biomarkers for Pulmonary Injury by Polyhexamethylene Guanidine Phosphate (PHMG-P-p), a Humidifier Disinfectant, in Rats. Arch. Toxicol. 2020, 94, 887–909. [Google Scholar] [CrossRef]
- Jeong, M.H.; Jeon, M.S.; Kim, G.E.; Kim, H.R. Polyhexamethylene Guanidine Phosphate Induces Apoptosis through Endoplasmic Reticulum Stress in Lung Epithelial Cells. Int. J. Mol. Sci. 2021, 22, 1215. [Google Scholar] [CrossRef] [PubMed]
- Jeong, S.H.; Lee, H.; Nam, Y.J.; Kang, J.Y.; Lee, H.; Choi, J.Y.; Lee, Y.S.; Kim, J.; Park, Y.H.; Park, S.A.; et al. Longitudinal Long Term Follow-Up Investigation on the Carcinogenic Impact of Polyhexamethylene Guanidine Phosphate in Rat Models. Sci. Rep. 2024, 14, 7178. [Google Scholar]
- Nguyen, H.; Juang, U.; Gwon, S.; Jung, W.; Huang, Q.; Lee, S.; Lee, B.; Kwon, S.H.; Kim, S.-H.; Park, J. Effect of CTMP1 Gene on Pulmonary Fibrosis. Toxicol. Res. 2025, 41, 235–244. [Google Scholar] [PubMed]
- Kang, M.S.; Kim, S.H.; Yang, M.J.; Kim, H.Y.; Kim, I.H.; Kang, J.W.; Choi, H.S.; Jin, S.W.; Park, E.J. Polyhexamethylene Guanidine Phosphate-Induced Necrosis May Be Linked to Pulmonary Fibrosis. Toxicol. Lett. 2022, 362, 1–16. [Google Scholar] [CrossRef]
- Sung, H.J.; Jeong, S.H.; Kang, J.Y.; Kim, C.; Nam, Y.J.; Kim, J.Y.; Choi, J.Y.; Lee, H.J.; Lee, Y.S.; Kim, E.Y.; et al. Hematotoxic Effect of Respiratory Exposure to PHMG-P-p and Its Integrated Genetic Analysis. Toxics 2022, 10, 694. [Google Scholar]
- Wang, M.T.M.; Chan, E.; Ea, L.; Kam, C.; Lu, Y.; Misra, S.L.; Craig, J.P. Randomized Trial of Desktop Humidifier for Dry Eye Relief in Computer Users. Optom. Vis. Sci. 2017, 94, 1052–1057. [Google Scholar] [CrossRef]
- HIRA (Health Insurance Review and Assessment Service). Dry Eye Syndrome’ Cannot Be Relieved even in Spring and Summer. 2014. Available online: https://www.hira.or.kr/bbsDummy.do?pgmid=HIRAA020041000100&brdScnBltNo=4&brdBltNo=8709&pageIndex=1 (accessed on 21 March 2025).
- Kim, H.Y.; Lee, Y.J.; Kim, S.J.; Lee, J.D.; Kim, S.; Ko, M.J.; Kim, J.W.; Shin, C.Y.; Kim, K.B. Metabolomics profiling of valproic acid-induced symptoms resembling autism spectrum disorders using 1H NMR spectral analysis in rat model. J. Toxicol. Environ. Health A 2022, 85, 1–13. [Google Scholar]
- Zhao, Z.; Fan, Y.; Cui, Y.; Yang, L.; Wu, Y.; Yuan, Y.; Zhang, P.; Zhao, R.; Ji, J.; Xu, S.; et al. Integration of serum metabolomics and network pharmacology reveals the immunoenhancing mechanisms of Qishenbuqi capsules. Toxicol. Res. 2023, 12, 201–215. [Google Scholar] [CrossRef]
- Al-Sulaiti, H.; Almaliti, J.; Naman, C.B.; Al Thani, A.A.; Yassine, H.M. Metabolomics approaches for the diagnosis, treatment, and better disease management of viral infections. Metabolites 2023, 13, 948. [Google Scholar] [CrossRef]
- Vo, D.K.; Trinh, K.T.L. Emerging biomarkers in metabolomics: Advancements in precision health and disease diagnosis. Int. J. Mol. Sci. 2024, 25, 13190. [Google Scholar] [CrossRef]
- Pan, S.; Yin, L.; Liu, J.; Tong, J.; Wang, Z.; Zhao, J.; Liu, X.; Chen, Y.; Miao, J.; Zhou, Y.; et al. Metabolomics-driven approaches for identifying therapeutic targets in drug discovery. MedComm (2020) 2024, 5, e792. [Google Scholar] [CrossRef] [PubMed]
- Ghanem, H.Z.; Kadry, M.O.; Abdel-Megeed, R.M.; Abdel-Hamid, A.Z. Metabolomics applications in disease diagnosis, treatment, and drug discovery. Egypt. Pharm. J. 2019, 18, 290–295. [Google Scholar] [CrossRef]
- Rizo-Roca, D.; Henderson, J.D.; Zierath, J.R. Metabolomics in cardiometabolic diseases: Key biomarkers and therapeutic implications for insulin resistance and diabetes. J. Intern. Med. 2025, 297, 584–607. [Google Scholar] [CrossRef]
- Gonzalez-Covarrubias, V.; Martínez-Martínez, E.; Del Bosque-Plata, L. The Potential of Metabolomics in Biomedical Applications. Metabolites 2022, 12, 194. [Google Scholar] [CrossRef] [PubMed]
- Asef, C.K.; Moore, S.G.; Pickens, C.A.; Saavedra-Matiz, C.A.; Orsini, J.J.; Petritis, K.; Gaul, D.A.; Fernández, F.M. Beyond targeted newborn screening: A nontargeted metabolomics workflow to investigate birthweight-metabolome correlations. Anal. Chem. 2025, 97, 6563–6570. [Google Scholar] [CrossRef]
- Hasan, M.R.; Suleiman, M.; Pérez-López, A. Metabolomics in the Diagnosis and Prognosis of COVID-19. Front. Genet. 2021, 12, 721556. [Google Scholar] [CrossRef]
- Rahman, M.; Schellhorn, H.E. Metabolomics of infectious diseases in the era of personalized medicine. Front. Mol. Biosci. 2023, 10, 1120376. [Google Scholar] [CrossRef]
- Jiang, Y.; Yang, C.; Zheng, Y.; Liu, Y.; Chen, Y. A Set of Global Metabolomic Biomarker Candidates to Predict the Risk of Dry Eye Disease. Front. Cell Dev. Biol. 2020, 8, 344. [Google Scholar] [CrossRef]
- Vehof, J.; Hysi, P.G.; Hammond, C.J. A Metabolome-Wide Study of Dry Eye Disease Reveals Serum Androgens as Biomarkers. Ophthalmology 2017, 124, 505–511. [Google Scholar] [CrossRef]
- Fineide, F.A.; Tashbayev, B.; Elgstøen, K.B.P.; Sandås, E.M.; Rootwelt, H.; Hynne, H.; Chen, X.; Ræder, S.; Vehof, J.; Dartt, D.; et al. Tear and Saliva Metabolomics in Evaporative Dry Eye Disease in Females. Metabolites 2023, 13, 1125. [Google Scholar] [CrossRef]
- Lee, J.D.; Kim, H.Y.; Park, J.J.; Oh, S.B.; Goo, H.; Cho, K.J.; Kim, S.; Kim, K.B. Metabolomics approach to biomarkers of dry eye disease using 1H-NMR in rats. J. Toxicol. Environ. Health A 2021, 84, 313–330. [Google Scholar]
- Kim, H.Y.; Lee, J.D.; Kim, H.; Kim, Y.; Park, J.J.; Oh, S.B.; Goo, H.; Cho, K.J.; Kim, K.B. Mass Spectrometry (MS)-Based Metabolomics of Plasma and Urine in Dry Eye Disease (DED)-Induced Rat Model. J. Toxicol. Environ. Health A 2025, 88, 122–135. [Google Scholar] [CrossRef] [PubMed]
- Chen, X.; Zhang, C.; Peng, F.; Wu, L.; Zhuo, D.; Wang, L.; Zhang, M.; Li, Z.; Tian, L.; Jie, Y.; et al. Identification of glutamine as a potential therapeutic target in dry eye disease. Signal Transduct. Target. Ther. 2025, 10, 27. [Google Scholar] [CrossRef] [PubMed]
- Xia, J.; Wishart, D.S. Using MetaboAnalyst 3.0 for comprehensive metabolomics data analysis. Curr. Protoc. Bioinform. 2016, 55, 14. [Google Scholar] [CrossRef] [PubMed]
- Lee, H.; Park, J.; Park, K. Fibrosis as a Result of Polyhexamethylene Guanide Exposure in Cultured Statens Seruminstitut Rabbit Cornea (SIRC) Cells. Environ. Anal. Health Toxicol. 2021, 36, e2021009. [Google Scholar]
- Park, J.Y.; Lee, H.; Park, K. Eye Irritation Tests of Polyhexamethylene Guanidine Phosphate (PHMG) and Chloromethylisothiazolinone/Methylisothiazolinone (CMIT/MIT) Using a Tissue Model of Reconstructed Human Cornea-Like Epithelium. Environ. Health Toxicol. 2019, 34, e2019004. [Google Scholar][Green Version]
- Ivanov, I.; Kirillova, D.; Erimbetov, K.; Shatalov, D. Toxicity and Safety Analysis of Polyhexamethylene Guanidine: A Comprehensive Systematic Review. Sci. Pharm. 2024, 3, 153–166. [Google Scholar] [CrossRef]
- De Paiva, C.S.; Villarreal, A.L.; Corrales, R.M.; Rahman, H.T.; Chang, V.Y.; Farley, W.J.; Stern, M.E.; Niederkorn, J.Y.; Li, D.Q.; Pflugfelder, S.C. Dry eye-induced conjunctival epithelial squamous metaplasia is modulated by interferon-gamma. Investig. Ophthalmol. Vis. Sci. 2007, 48, 2553–2560. [Google Scholar]
- Kim, J.; Lee, J.; Kim, S.; Yoon, S.H.; Jo, Y.C.; Kim, K.H.; Kim, H.K. Noninvasive Imaging of Conjunctival Goblet Cells as a Method for Diagnosing Dry Eye Disease in an Experimental Mouse Model. Transl. Vis. Sci. Technol. 2023, 12, 22. [Google Scholar] [CrossRef]
- Massingale, M.L.; Li, X.; Vallabhajosyula, M.; Chen, D.; Wei, Y.; Asbell, P.A. Analysis of Inflammatory Cytokines in the Tears of Dry Eye Patients. Cornea 2009, 28, 1023–1027. [Google Scholar] [CrossRef]
- Roda, M.; Corazza, I.; Bacchi Reggiani, M.L.; Pellegrini, M.; Taroni, L.; Giannaccare, G.; Versura, P. Dry Eye Disease and Tear Cytokine Levels—A Meta-Analysis. Int. J. Mol. Sci. 2020, 21, 3111. [Google Scholar] [CrossRef]
- Wang, X.; Zhang, A.; Han, Y.; Wang, P.; Sun, H.; Song, G.; Dong, T.; Yuan, Y.; Yuan, X.; Zhang, M.; et al. Urine Metabolomics Analysis for Biomarker Discovery and Detection of Jaundice Syndrome in Patients with Liver Disease. Mol. Cell Proteom. 2012, 11, 370–380. [Google Scholar] [CrossRef] [PubMed]
- Xu, J.; Chen, Y.; Zhang, R.; He, J.; Song, Y.; Wang, J.; Wang, H.; Wang, L.; Zhan, Q.; Abliz, Z. Global Metabolomics Reveals Potential Urinary Biomarkers of Esophageal Squamous Cell Carcinoma for Diagnosis and Staging. Sci. Rep. 2016, 6, 35010. [Google Scholar] [CrossRef]
- Anesi, A.; Rubert, J.; Oluwagbemigun, K.; Orozco-Ruiz, X.; Nöthlings, U.; Breteler, M.M.B.; Mattivi, F. Metabolic Profiling of Human Plasma and Urine, Targeting Tryptophan, Tyrosine and Branched Chain Amino Acid Pathways. Metabolites 2019, 9, 261. [Google Scholar] [CrossRef] [PubMed]
- Kim, K.; Aronov, P.; Zakharkin, S.O.; Anderson, D.; Perroud, B.; Thompson, I.M.; Weiss, R.H. Urine Metabolomics Analysis for Kidney Cancer Detection and Biomarker Discovery. Mol. Cell Proteom. 2009, 8, 558–570. [Google Scholar] [CrossRef]
- Tohge, T.; Fernie, A.R. Combining Genetic Diversity, Informatics and Metabolomics to Facilitate Annotation of Plant Gene Function. Nat. Protoc. 2010, 5, 1210–1227. [Google Scholar] [CrossRef] [PubMed]
- Wishart, D.S. Metabolomics in humans and other mammals. In Metabolome Analysis: An Introduction; Villas-Boas, S.G., Nielsen, J., Smedsgaard, J., Hansen, M.A.E., Roessner-Tunali, U., Eds.; John Wiley and Sons: New York, NY, USA, 2007; pp. 280–296. [Google Scholar]
- Cruzat, V.; Macedo Rogero, M.; Keane, K.N.; Curi, R.; Newsholme, P. Glutamine: Metabolism and Immune Function, Supplementation and Clinical Translation. Nutrients 2018, 10, 1564. [Google Scholar] [CrossRef]
- Haroon, E.; Miller, A.H.; Sanacora, G. Inflammation, Glutamate, and Glia: A Trio of Trouble in Mood Disorders. Neuropsychopharmacology 2017, 42, 193–215. [Google Scholar] [CrossRef]
- Zheng, X.; Zhu, Y.; Zhao, Z.; Chu, Y.; Yang, W. The Role of Amino Acid Metabolism in Inflammatory Bowel Disease and Other Inflammatory Diseases. Front. Immunol. 2023, 14, 1284133. [Google Scholar] [CrossRef]
- Parfenova, H.; Basuroy, S.; Bhattacharya, S.; Tcheranova, D.; Qu, Y.; Regan, R.F.; Leffler, C.W. Glutamate Induces Oxidative Stress and Apoptosis in Cerebral Vascular Endothelial Cells: Contributions of HO-1 and HO-2 to Cytoprotection. Am. J. Physiol. Cell Physiol. 2006, 290, C1399–C1410. [Google Scholar] [CrossRef]
- Alarcon-Aguilar, F.J.; Almanza-Perez, J.; Blancas, G.; Angeles, S.; Garcia-Macedo, R.; Roman, R.; Cruz, M. Glycine regulates the production of pro-inflammatory cytokines in lean and monosodium glutamate-obese mice. Eur. J. Pharmacol. 2008, 599, 152–158. [Google Scholar]
- Aguayo-Cerón, K.A.; Sánchez-Muñoz, F.; Gutierrez-Rojas, R.A.; Acevedo-Villavicencio, L.N.; Flores-Zarate, A.V.; Huang, F.; Giacoman-Martinez, A.; Villafaña, S.; Romero-Nava, R. Glycine: The Smallest Anti-Inflammatory Micronutrient. Int. J. Mol. Sci. 2023, 24, 11236. [Google Scholar] [CrossRef]
- Tauffenberger, A.; Fiumelli, H.; Almustafa, S.; Magistretti, P.J. Lactate and Pyruvate Promote Oxidative Stress Resistance Through Hormetic ROS Signaling. Cell Death Dis. 2019, 10, 653. [Google Scholar] [CrossRef]
- Wang, X.; Perez, E.; Liu, R.; Yan, L.J.; Mallet, R.T.; Yang, S.H. Pyruvate Protects Mitochondria from Oxidative Stress in Human Neuroblastoma SK-N-SH Cells. Brain Res. 2007, 1132, 1–9. [Google Scholar] [CrossRef] [PubMed]
- Choi, I.; Son, H.; Baek, J.H. Tricarboxylic Acid (TCA) Cycle Intermediates: Regulators of Immune Responses. Life 2021, 11, 69. [Google Scholar] [CrossRef] [PubMed]
- Williams, N.C.; O’Neill, L.A.J. A Role for the Krebs Cycle Intermediate Citrate in Metabolic Reprogramming in Innate Immunity and Inflammation. Front. Immunol. 2018, 9, 141. [Google Scholar] [CrossRef]
- Wu, G.; Bazer, F.W.; Davis, T.A.; Kim, S.W.; Li, P.; Rhoads, J.M.; Satterfield, M.C.; Smith, S.B.; Spencer, T.E.; Yin, Y. Arginine Metabolism and Nutrition in Growth, Health and Disease. Amino Acids 2009, 37, 153–168. [Google Scholar] [CrossRef]
- Gemici Karaaslan, B.; Kiykim, A.; Burtecene, N.; Gokden, M.; Cansever, M.S.; Hopurcuoglu, D.; Cengiz, G.N.; Topcu, B.; Zubarioğlu, T.; Kiykim, E.; et al. Amino Acid Metabolism and Immune Dysfunction in Urea Cycle Disorders: T and B Cell Perspectives. J. Inherit. Metab. Dis. 2025, 48, e70009. [Google Scholar] [CrossRef]
- Zotta, A.; Zaslona, Z.; O’Neill, L.A. Is Citrate a Critical Signal in Immunity and Inflammation? J. Cell Signal. 2020, 1, 87–96. [Google Scholar] [CrossRef]
- Martínez-Reyes, I.; Chandel, N.S. Mitochondrial TCA Cycle Metabolites Control Physiology and Disease. Nat. Commun. 2020, 11, 102. [Google Scholar] [CrossRef]
- Patil, N.K.; Bohannon, J.K.; Hernandez, A.; Patil, T.K.; Sherwood, E.R. Regulation of Leukocyte Function by Citric Acid Cycle Intermediates. J. Leukoc. Biol. 2019, 106, 105–117. [Google Scholar] [CrossRef] [PubMed]
- Ryan, D.G.; Murphy, M.P.; Frezza, C.; Prag, H.A.; Chouchani, E.T.; O’Neill, L.A.; Mills, E.L. Coupling Krebs Cycle Metabolites to Signalling in Immunity and Cancer. Nat. Metab. 2019, 1, 16–33. [Google Scholar] [CrossRef] [PubMed]
- Ramendra, R.; Mancini, M.; Ayala, J.M.; Tung, L.T.; Isnard, S.; Lin, J.; Routy, J.P.; Nijnik, A.; Langlais, D. Glutathione Metabolism Is a Regulator of the Acute Inflammatory Response of Monocytes to (1→3)-β-D-Glucan. Front. Immunol. 2021, 12, 694152. [Google Scholar] [CrossRef] [PubMed]
- Mak, T.W.; Grusdat, M.; Duncan, G.S.; Dostert, C.; Nonnenmacher, Y.; Cox, M.; Binsfeld, C.; Hao, Z.; Brüstle, A.; Itsumi, M.; et al. Glutathione Primes T Cell Metabolism for Inflammation. Immunity 2017, 46, 675–689. [Google Scholar] [CrossRef]
- Viau, S.; Maire, M.A.; Pasquis, B.; Grégoire, S.; Fourgeux, C.; Acar, N.; Bretillon, L.; Creuzot-Garcher, C.P.; Joffre, C. Time Course of Ocular Surface and Lacrimal Gland Changes in a New Scopolamine-Induced Dry Eye Model. Graefes Arch. Clin. Exp. Ophthalmol. 2008, 246, 857–867. [Google Scholar] [CrossRef]
- Viau, S.; Maire, M.A.; Pasquis, B.; Grégoire, S.; Acar, N.; Bron, A.M.; Bretillon, L.; Creuzot-Garcher, C.P.; Joffre, C. Efficacy of a 2-Month Dietary Supplementation with Polyunsaturated Fatty Acids in Dry Eye Induced by Scopolamine in a Rat Model. Graefes Arch. Clin. Exp. Ophthalmol. 2009, 247, 1039–1050. [Google Scholar] [CrossRef]
- Li, Z.; Choi, W.; Oh, H.J.; Yoon, K.C. Effectiveness of Topical Infliximab in a Mouse Model of Experimental Dry Eye. Cornea 2012, 31 (Suppl. S1), S25–S31. [Google Scholar] [CrossRef]
- Li, Z.; Woo, J.M.; Chung, S.W.; Kwon, M.Y.; Choi, J.S.; Oh, H.J.; Yoon, K.C. Therapeutic Effect of Topical Adiponectin in a Mouse Model of Desiccating Stress-Induced Dry Eye. Investig. Ophthalmol. Vis. Sci. 2013, 54, 155–162. [Google Scholar] [CrossRef]
- Yoon, K.C.; Ahn, K.Y.; Choi, W.; Li, Z.; Choi, J.S.; Lee, S.H.; Park, S.H. Tear production and ocular surface changes in experimental dry eye after elimination of desiccating stress. Investig. Ophthalmol. Vis. Sci. 2011, 52, 7267–7273. [Google Scholar] [CrossRef]










| Plasma | |||||||
|---|---|---|---|---|---|---|---|
| Pathway | Total | Expected | Hits | p Value | −log(p) | Holm Adjust | FDR |
| Glycine and Serine Metabolism | 59 | 1.06 | 8 | 2.48 × 10−6 | 0.000243 | 0.000243 | 0.000243 |
| Glucose-Alanine Cycle | 13 | 0.234 | 4 | 4.73 × 10−5 | 0.00454 | 0.00155 | 0.00155 |
| Urea Cycle | 28 | 0.503 | 5 | 7.85 × 10−5 | 0.00746 | 0.00192 | 0.00192 |
| Glutamate Metabolism | 48 | 0.862 | 6 | 0.000106 | 0.00994 | 0.00207 | 0.00207 |
| Ammonia Recycling | 31 | 0.557 | 5 | 0.000131 | 0.0122 | 0.00211 | 0.00211 |
| Alanine Metabolism | 17 | 0.305 | 4 | 0.000151 | 0.0139 | 0.00211 | 0.00211 |
| Arginine and Proline Metabolism | 52 | 0.934 | 5 | 0.00159 | 0.145 | 0.0195 | 0.0195 |
| Valine, Leucine and Isoleucine Degradation | 59 | 1.06 | 5 | 0.00283 | 0.255 | 0.0308 | 0.0308 |
| Glutathione Metabolism | 20 | 0.359 | 3 | 0.00459 | 0.409 | 0.045 | 0.045 |
| Transfer of Acetyl Groups into Mitochondria | 22 | 0.395 | 3 | 0.00606 | 0.533 | 0.054 | 0.054 |
| Citric Acid Cycle | 32 | 0.575 | 3 | 0.0174 | 1 | 0.133 | 0.133 |
| Amino Sugar Metabolism | 33 | 0.593 | 3 | 0.019 | 1 | 0.133 | 0.133 |
| Gluconeogenesis | 33 | 0.593 | 3 | 0.019 | 1 | 0.133 | 0.133 |
| Ketone Body Metabolism | 13 | 0.234 | 2 | 0.0212 | 1 | 0.136 | 0.136 |
| Aspartate Metabolism | 35 | 0.629 | 3 | 0.0222 | 1 | 0.136 | 0.136 |
| Carnitine Synthesis | 22 | 0.395 | 2 | 0.0569 | 1 | 0.328 | 0.328 |
| Glycolysis | 23 | 0.413 | 2 | 0.0617 | 1 | 0.336 | 0.336 |
| Cysteine Metabolism | 26 | 0.467 | 2 | 0.0768 | 1 | 0.396 | 0.396 |
| Selenoamino Acid Metabolism | 27 | 0.485 | 2 | 0.0821 | 1 | 0.402 | 0.402 |
| Nicotinate and Nicotinamide Metabolism | 35 | 0.629 | 2 | 0.128 | 1 | 0.544 | 0.544 |
| Fatty Acid Biosynthesis | 35 | 0.629 | 1 | 0.476 | 1 | 0.992 | 0.992 |
| Urine | |||||||
|---|---|---|---|---|---|---|---|
| Pathway | Total | Expected | Hits | p Value | −log(p) | Holm Adjust | FDR |
| Ketone Body Metabolism | 13 | 0.272 | 3 | 0.00199 | 0.193 | 0.0973 | 0.0973 |
| Citric Acid Cycle | 32 | 0.671 | 4 | 0.00351 | 0.337 | 0.115 | 0.115 |
| Carnitine Synthesis | 22 | 0.461 | 3 | 0.00946 | 0.899 | 0.232 | 0.232 |
| Glutamate Metabolism | 48 | 1.01 | 4 | 0.0152 | 1 | 0.298 | 0.298 |
| Ammonia Recycling | 31 | 0.65 | 3 | 0.0245 | 1 | 0.354 | 0.354 |
| Glucose-Alanine Cycle | 13 | 0.272 | 2 | 0.0284 | 1 | 0.354 | 0.354 |
| Gluconeogenesis | 33 | 0.692 | 3 | 0.0289 | 1 | 0.354 | 0.354 |
| Aspartate Metabolism | 35 | 0.734 | 3 | 0.0337 | 1 | 0.367 | 0.367 |
| Alanine Metabolism | 17 | 0.356 | 2 | 0.0471 | 1 | 0.462 | 0.462 |
| Ethanol Degradation | 19 | 0.398 | 2 | 0.0577 | 1 | 0.514 | 0.514 |
| Transfer of Acetyl Groups into Mitochondria | 22 | 0.461 | 2 | 0.0751 | 1 | 0.614 | 0.614 |
| Arginine and Proline Metabolism | 52 | 1.09 | 3 | 0.0906 | 1 | 0.626 | 0.626 |
| Oxidation of Branched Chain Fatty Acids | 26 | 0.545 | 2 | 0.101 | 1 | 0.626 | 0.626 |
| Phytanic Acid Peroxisomal Oxidation | 26 | 0.545 | 2 | 0.101 | 1 | 0.626 | 0.626 |
| Phenylalanine and Tyrosine Metabolism | 27 | 0.566 | 2 | 0.107 | 1 | 0.626 | 0.626 |
| Urea Cycle | 28 | 0.587 | 2 | 0.114 | 1 | 0.626 | 0.626 |
| Glycine and Serine Metabolism | 59 | 1.24 | 3 | 0.121 | 1 | 0.626 | 0.626 |
| Tryptophan Metabolism | 59 | 1.24 | 3 | 0.121 | 1 | 0.626 | 0.626 |
| Amino Sugar Metabolism | 33 | 0.692 | 2 | 0.15 | 1 | 0.683 | 0.683 |
| Beta-Alanine Metabolism | 34 | 0.713 | 2 | 0.157 | 1 | 0.683 | 0.683 |
| Nicotinate and Nicotinamide Metabolism | 35 | 0.734 | 2 | 0.165 | 1 | 0.683 | 0.683 |
| Fatty Acid Biosynthesis | 35 | 0.734 | 2 | 0.165 | 1 | 0.683 | 0.683 |
| Phenylacetate Metabolism | 9 | 0.189 | 1 | 0.174 | 1 | 0.683 | 0.683 |
| Lactose Degradation | 9 | 0.189 | 1 | 0.174 | 1 | 0.683 | 0.683 |
| Malate-Aspartate Shuttle | 10 | 0.21 | 1 | 0.192 | 1 | 0.722 | 0.722 |
| Taurine and Hypotaurine Metabolism | 12 | 0.251 | 1 | 0.226 | 1 | 0.762 | 0.762 |
Disclaimer/Publisher’s Note: The statements, opinions and data contained in all publications are solely those of the individual author(s) and contributor(s) and not of MDPI and/or the editor(s). MDPI and/or the editor(s) disclaim responsibility for any injury to people or property resulting from any ideas, methods, instructions or products referred to in the content. |
© 2025 by the authors. Licensee MDPI, Basel, Switzerland. This article is an open access article distributed under the terms and conditions of the Creative Commons Attribution (CC BY) license (https://creativecommons.org/licenses/by/4.0/).
Share and Cite
Lee, J.D.; Kim, H.Y.; Oh, S.B.; Goo, H.; Cho, K.J.; Hwang, G.-W.; Kim, S.; Kim, K.-B. Effects of Exposure of PHMG-p, a Humidifier Disinfectant Component, on Eye Dryness: A Study on a Rat Model Based on 1H-NMR Metabolomics. Int. J. Mol. Sci. 2025, 26, 8660. https://doi.org/10.3390/ijms26178660
Lee JD, Kim HY, Oh SB, Goo H, Cho KJ, Hwang G-W, Kim S, Kim K-B. Effects of Exposure of PHMG-p, a Humidifier Disinfectant Component, on Eye Dryness: A Study on a Rat Model Based on 1H-NMR Metabolomics. International Journal of Molecular Sciences. 2025; 26(17):8660. https://doi.org/10.3390/ijms26178660
Chicago/Turabian StyleLee, Jung Dae, Hyang Yeon Kim, Soo Bean Oh, Hyeyoon Goo, Kyong Jin Cho, Gi-Wook Hwang, Suhkmann Kim, and Kyu-Bong Kim. 2025. "Effects of Exposure of PHMG-p, a Humidifier Disinfectant Component, on Eye Dryness: A Study on a Rat Model Based on 1H-NMR Metabolomics" International Journal of Molecular Sciences 26, no. 17: 8660. https://doi.org/10.3390/ijms26178660
APA StyleLee, J. D., Kim, H. Y., Oh, S. B., Goo, H., Cho, K. J., Hwang, G.-W., Kim, S., & Kim, K.-B. (2025). Effects of Exposure of PHMG-p, a Humidifier Disinfectant Component, on Eye Dryness: A Study on a Rat Model Based on 1H-NMR Metabolomics. International Journal of Molecular Sciences, 26(17), 8660. https://doi.org/10.3390/ijms26178660

