A Semi-Automated and Unbiased Microglia Morphology Analysis Following Mild Traumatic Brain Injury in Rats
Abstract
1. Introduction
2. Results
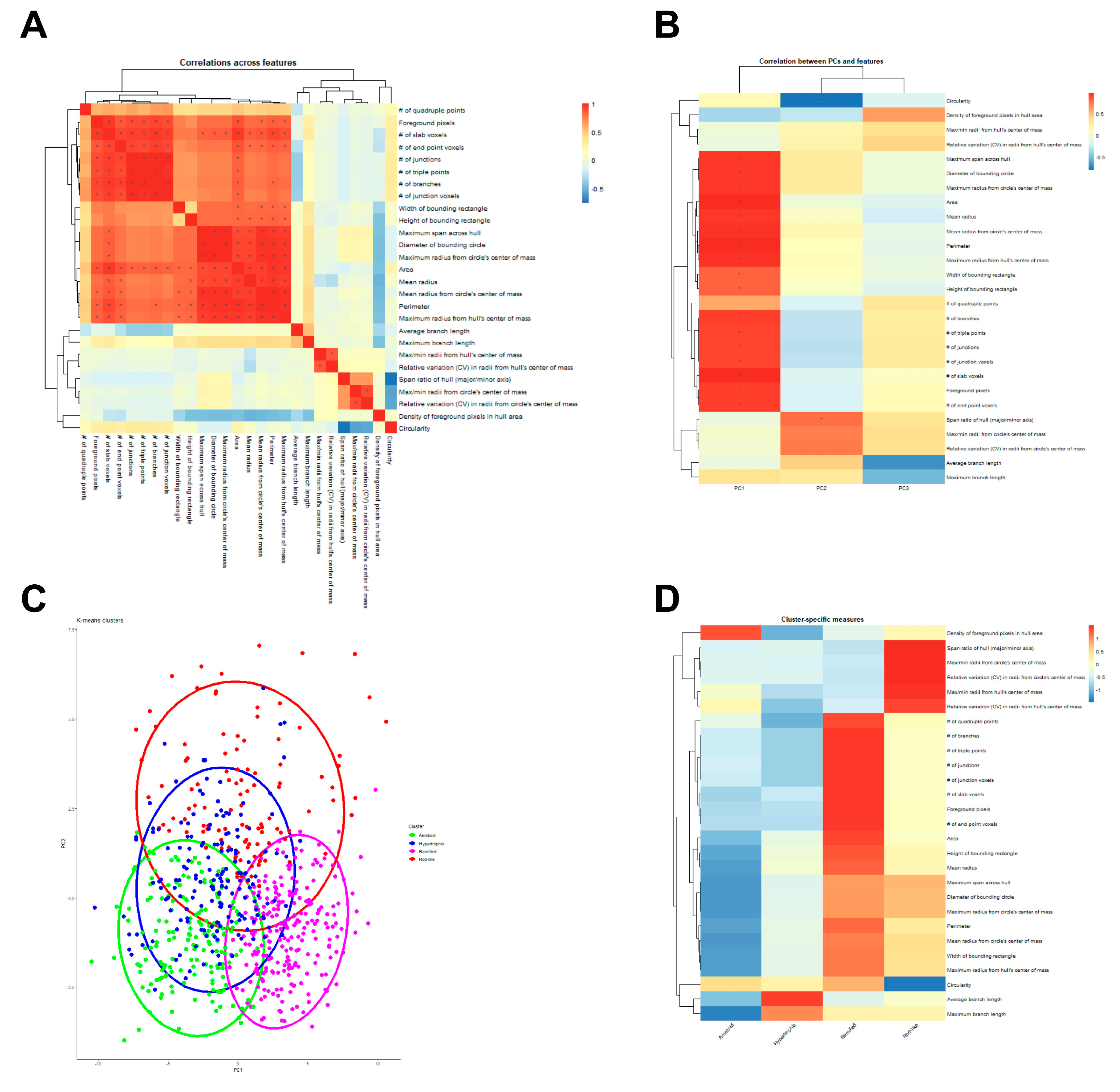
2.1. Dimensionality Reduction Analyses
2.2. Morphological Feature Comparison
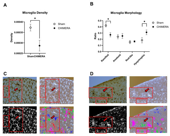
2.3. Microglia Density and Morphology
3. Discussion
4. Materials and Methods
4.1. Animals
4.2. CHIMERA
4.3. Iba-1 Immunohistochemistry
4.4. MicrogliaMorphology
4.4.1. Cortical Injury Sites
4.4.2. Microglia Morphology Features
4.4.3. Microglia Morphology Clusters
4.5. Statistical Analysis
5. Conclusions
Author Contributions
Funding
Institutional Review Board Statement
Data Availability Statement
Acknowledgments
Conflicts of Interest
Correction Statement
Glossary
| Shape terminology | |
| Hull | the smallest convex shape that completely encloses the cell. |
| Endpoint | The terminus or end of a microglial process or branch. |
| Junction | The point at which the processes of a microglial cell divide or connect. |
| Slab voxels | The segment of a microglial process between an endpoint and junction. |
| Feature terminology | |
| Foreground pixels | The pixels representing the cell after thresholding. |
| Maximum span across hull | The longest distance between any two points on the convex hull of the cell. |
| Area | The number of pixels that make up the cell. |
| Perimeter | The length of the cell’s outer boundary. |
| Width of bounding rectangle | The horizontal extent of the smallest rectangle that encloses the cell. |
| Height of bounding rectangle | The vertical extent of the smallest rectangle that encloses the cell. |
| Maximum radius from hull’s center of mass | The longest distance from the convex hull’s centroid (center of mass) to its outer boundary. |
| Mean radius | The average distance from the cell’s center to its outer boundary. |
| Diameter of bounding circle | The diameter of the smallest circle that completely encloses the cell. |
| Maximum radius from circle’s center of mass | The longest distance from centroid to the cell’s boundary. |
| Mean radius from circle’s center of mass | The average distance from the cell’s centroid to any pixel of the cell. |
| Density of foreground pixels in hull area | The fraction of the convex hull that is filled by the cell’s pixels |
| Span ratio of hull (major/minor axis) | The ratio of the convex hull’s longest axis to its shortest axis. |
| Circularity | How circular the cell is on a scale of 0 to 1.0, where 1.0 is a perfect circle. |
| Max/min radii from hull’s center of mass | The ratio between the longest and shortest distances from the convex hull’s centroid to its edge. |
| Relative variation (CV) in radii from hull’s center of mass | The coefficient of variation of the distances between the convex hull’s centroid and outer boundary. |
| Max/min radii from circle’s center of mass | The ratio between the longest and shortest distances from the bounding circle’s centroid to the cell’s outer boundary. |
| Relative variation (CV) in radii from circle’s center of mass | The coefficient of variation of the distances between the bounding circle’s centroid and outer boundary. |
| # of branches | The quantity of branch segments in the skeletonized structure. |
| # of junctions | The quantity of points where two or more branches converge in the skeleton. |
| # of end point voxels | The quantity of voxels at the ends of branches in the skeleton. |
| # of junction voxels | The quantity of voxels that are part of a junction. |
| # of slab voxels | The quantity of voxels that form the segments between junctions and endpoints in the skeleton. |
| # of triple points | The quantity of junctions in the skeleton where exactly three branches meet. |
| # of quadruple points | The quantity of junctions in the skeleton where exactly four branches meet. |
| Maximum branch length | The length of the longest continuous branch in the skeleton. |
| Average branch length | The mean length of all branches in the skeleton. |
References
- Cassidy, J.D.; Carroll, L.; Peloso, P.; Borg, J.; von Holst, H.; Holm, L.; Kraus, J.; Coronado, V. Incidence, risk factors and prevention of mild traumatic brain injury: Results of the who collaborating centre task force on mild traumatic brain injury. J. Rehabil. Med. 2004, 36, 28–60. [Google Scholar] [CrossRef]
- McInnes, K.; Friesen, C.L.; MacKenzie, D.E.; Westwood, D.A.; Boe, S.G.; Kobeissy, F.H. Mild Traumatic Brain Injury (mTBI) and chronic cognitive impairment: A scoping review. PLoS ONE 2017, 12, e0174847. [Google Scholar] [CrossRef]
- Polinder, S.; Cnossen, M.C.; Real, R.G.L.; Covic, A.; Gorbunova, A.; Voormolen, D.C.; Master, C.L.; Haagsma, J.A.; Diaz-Arrastia, R.; Von Steinbuechel, N. A Multidimensional Approach to Post-concussion Symptoms in Mild Traumatic Brain Injury. Front. Neurol. 2018, 9, 1113. [Google Scholar] [CrossRef]
- Cancelliere, C.; Verville, L.; Stubbs, J.L.; Yu, H.; Hincapié, C.A.A.; Cassidy, J.D.; Wong, J.J.; Shearer, H.M.; Connell, G.; Southerst, D.; et al. Post-Concussion Symptoms and Disability in Adults with Mild Traumatic Brain Injury: A Systematic Review and Meta-Analysis. J. Neurotrauma 2023, 40, 1045–1059. [Google Scholar] [CrossRef] [PubMed]
- Ryan, L.M.; Warden, D.L. Post concussion syndrome. Int. Rev. Psychiatry 2003, 15, 310–316. [Google Scholar] [CrossRef]
- Tapp, Z.M.; Godbout, J.P.; Kokiko-Cochran, O.N. A Tilted Axis: Maladaptive Inflammation and HPA Axis Dysfunction Contribute to Consequences of TBI. Front. Neurol. 2019, 10, 345. [Google Scholar] [CrossRef] [PubMed]
- Loane, D.J.; Kumar, A. Microglia in the TBI brain: The good, the bad, and the dysregulated. Exp. Neurol. 2016, 275, 316–327. [Google Scholar] [CrossRef] [PubMed]
- Karperien, A.; Ahammer, H.; Jelinek, H.F. Quantitating the subtleties of microglial morphology with fractal analysis. Front. Cell. Neurosci. 2013, 7, 41102. [Google Scholar] [CrossRef]
- Reddaway, J.; Richardson, P.E.; Bevan, R.J.; Stoneman, J.; Palombo, M. Microglial morphometric analysis: So many options, so little consistency. Front. Neurosci. 2023, 17, 1211188. [Google Scholar] [CrossRef]
- Walker, F.; Nilsson, M.; Jones, K. Acute and Chronic Stress-Induced Disturbances of Microglial Plasticity, Phenotype and Function. Curr. Drug Targets 2013, 14, 1262–1276. [Google Scholar] [CrossRef]
- Wyatt-Johnson, S.K.; Herr, S.A.; Brewster, A.L. Status Epilepticus Triggers Time-Dependent Alterations in Microglia Abundance and Morphological Phenotypes in the Hippocampus. Front. Neurol. 2017, 8, 700. [Google Scholar] [CrossRef] [PubMed]
- Taylor, S.E.; Morganti-Kossmann, C.; Lifshitz, J.; Ziebell, J.M.; El Khoury, J. Rod Microglia: A Morphological Definition. PLoS ONE 2014, 9, e97096. [Google Scholar] [CrossRef] [PubMed]
- Vidal-Itriago, A.; Radford, R.A.W.; Aramideh, J.A.; Maurel, C.; Scherer, N.M.; Don, E.K.; Lee, A.; Chung, R.S.; Graeber, M.B.; Morsch, M. Microglia morphophysiological diversity and its implications for the CNS. Front. Immunol. 2022, 13, 997786. [Google Scholar] [CrossRef]
- Ziebell, J.M.; Taylor, S.E.; Cao, T.; Harrison, J.L.; Lifshitz, J. Rod microglia: Elongation, alignment, and coupling to form trains across the somatosensory cortex after experimental diffuse brain injury. J. Neuroinflamm. 2012, 9, 247. [Google Scholar] [CrossRef]
- Green, T.R.F.; Murphy, S.M.; Rowe, R.K. Comparisons of quantitative approaches for assessing microglial morphology reveal inconsistencies, ecological fallacy, and a need for standardization. Sci. Rep. 2022, 12, 18196. [Google Scholar] [CrossRef] [PubMed]
- Young, K.; Morrison, H. Quantifying Microglia Morphology from Photomicrographs of Immunohistochemistry Prepared Tissue Using ImageJ. J. Vis. Exp. 2018, 136, 57648. [Google Scholar]
- McAteer, K.M.; Corrigan, F.; Thornton, E.; Turner, R.J.; Vink, R.; Byrnes, K.R. Short and Long Term Behavioral and Pathological Changes in a Novel Rodent Model of Repetitive Mild Traumatic Brain Injury. PLoS ONE 2016, 11, e0160220. [Google Scholar] [CrossRef]
- Yu, F.; Shukla, D.K.; Armstrong, R.C.; Marion, C.M.; Radomski, K.L.; Selwyn, R.G.; Dardzinski, B.J. Repetitive Model of Mild Traumatic Brain Injury Produces Cortical Abnormalities Detectable by Magnetic Resonance Diffusion Imaging, Histopathology, and Behavior. J. Neurotrauma 2017, 34, 1364–1381. [Google Scholar] [CrossRef]
- Morrison, H.; Young, K.; Qureshi, M.; Rowe, R.K.; Lifshitz, J. Quantitative microglia analyses reveal diverse morphologic responses in the rat cortex after diffuse brain injury. Sci. Rep. 2017, 7, 13211. [Google Scholar] [CrossRef]
- Ziebell, J.M.; Adelson, P.D.; Lifshitz, J. Microglia: Dismantling and rebuilding circuits after acute neurological injury. Metab. Brain Dis. 2014, 30, 393–400. [Google Scholar] [CrossRef]
- Namjoshi, D.R.; Cheng, W.H.; Bashir, A.; Wilkinson, A.; Stukas, S.; Martens, K.M.; Whyte, T.; Abebe, Z.A.; McInnes, K.A.; Cripton, P.A.; et al. Defining the biomechanical and biological threshold of murine mild traumatic brain injury using CHIMERA (Closed Head Impact Model of Engineered Rotational Acceleration). Exp. Neurol. 2017, 292, 80–91. [Google Scholar] [CrossRef]
- Namjoshi, D.R.; Cheng, W.H.; McInnes, K.A.; Martens, K.M.; Carr, M.; Wilkinson, A.; Fan, J.; Robert, J.; Hayat, A.; Cripton, P.A.; et al. Merging pathology with biomechanics using CHIMERA (Closed-Head Impact Model of Engineered Rotational Acceleration): A novel, surgery-free model of traumatic brain injury. Mol. Neurodegener. 2014, 9, 55. [Google Scholar] [CrossRef]
- Krieg, J.L.; Leonard, A.V.; Tuner, R.J.; Corrigan, F. Characterization of Traumatic Brain Injury in a Gyrencephalic Ferret Model Using the Novel Closed Head Injury Model of Engineered Rotational Acceleration (CHIMERA). Neurotrauma Rep. 2023, 4, 761–780. [Google Scholar] [CrossRef]
- McNamara, E.H.; Grillakis, A.A.; Tucker, L.B.; McCabe, J.T. The closed-head impact model of engineered rotational acceleration (CHIMERA) as an application for traumatic brain injury pre-clinical research: A status report. Exp. Neurol. 2020, 333, 113409. [Google Scholar] [CrossRef]
- Bashir, A.; Abebe, Z.A.; McInnes, K.A.; Button, E.B.; Tatarnikov, I.; Cheng, W.H.; Haber, M.; Wilkinson, A.; Barron, C.; Diaz-Arrastia, R.; et al. Increased severity of the CHIMERA model induces acute vascular injury, sub-acute deficits in memory recall, and chronic white matter gliosis. Exp. Neurol. 2020, 324, 113116. [Google Scholar] [CrossRef] [PubMed]
- Tucker, L.B.; Fu, A.H.; McCabe, J.T. Hippocampal-Dependent Cognitive Dysfunction following Repeated Diffuse Rotational Brain Injury in Male and Female Mice. J. Neurotrauma 2021, 38, 1585–1606. [Google Scholar] [CrossRef]
- Spencer, H.F.; Boese, M.; Berman, R.Y.; Radford, K.D.; Choi, K.H. Effects of a Subanesthetic Ketamine Infusion on Inflammatory and Behavioral Outcomes after Closed Head Injury in Rats. Bioengineering 2023, 10, 941. [Google Scholar] [CrossRef]
- Haar, C.V.; Martens, K.M.; Bashir, A.; McInnes, K.A.; Cheng, W.H.; Cheung, H.; Stukas, S.; Barron, C.; Ladner, T.; Welch, K.A.; et al. Repetitive closed-head impact model of engineered rotational acceleration (CHIMERA) injury in rats increases impulsivity, decreases dopaminergic innervation in the olfactory tubercle and generates white matter inflammation, tau phosphorylation and degeneration. Exp. Neurol. 2019, 317, 87–99. [Google Scholar] [CrossRef] [PubMed]
- Haar, C.V.; Wampler, S.K.; Bhatia, H.S.; Ozga, J.E.; Toegel, C.; Lake, A.D.; Iames, C.W.; Cabral, C.E.; Martens, K.M. Repeat Closed-Head Injury in Male Rats Impairs Attention but Causes Heterogeneous Outcomes in Multiple Measures of Impulsivity and Glial Pathology. Front. Behav. Neurosci. 2022, 16, 809249. [Google Scholar] [CrossRef]
- Kim, J.; Pavlidis, P.; Ciernia, A.V. Development of a High-Throughput Pipeline to Characterize Microglia Morphological States at a Single-Cell Resolution. eneuro 2024, 11, ENEURO.0014-24.2024. [Google Scholar] [CrossRef] [PubMed]
- Sullivan, G.M.; Mierzwa, A.J.; Kijpaisalratana, N.; Tang, H.; Wang, Y.; Song, S.-K.; Selwyn, R.; Armstrong, R.C. Oligodendrocyte Lineage and Subventricular Zone Response to Traumatic Axonal Injury in the Corpus Callosum. J. Neuropathol. Exp. Neurol. 2013, 72, 1106–1125. [Google Scholar] [CrossRef]
- Yip, P.K.; Carrillo-Jimenez, A.; King, P.; Vilalta, A.; Nomura, K.; Chau, C.C.; Egerton, A.M.S.; Liu, Z.-H.; Shetty, A.J.; Tremoleda, J.L.; et al. Galectin-3 released in response to traumatic brain injury acts as an alarmin orchestrating brain immune response and promoting neurodegeneration. Sci. Rep. 2017, 7, 41689. [Google Scholar] [CrossRef]
- Giordano, K.R.; Denman, C.R.; Dubisch, P.S.; Akhter, M.; Lifshitz, J. An update on the rod microglia variant in experimental and clinical brain injury and disease. Brain Commun. 2021, 3, fcaa227. [Google Scholar] [CrossRef]
- Uff, C.E.G.; Patel, K.; Yeung, C.; Yip, P.K. Advances in Visualizing Microglial Cells in Human Central Nervous System Tissue. Biomolecules 2022, 12, 603. [Google Scholar] [CrossRef] [PubMed]
- Yip, P.K.; Hasan, S.; Liu, Z.-H.; Uff, C.E.G. Characterisation of Severe Traumatic Brain Injury Severity from Fresh Cerebral Biopsy of Living Patients: An Immunohistochemical Study. Biomedicines 2022, 10, 518. [Google Scholar] [CrossRef]
- Torres-Platas, S.G.; Comeau, S.; Rachalski, A.; Bo, G.D.; Cruceanu, C.; Turecki, G.; Giros, B.; Mechawar, N. Morphometric characterization of microglial phenotypes in human cerebral cortex. J. Neuroinflamm. 2014, 11, 12. [Google Scholar] [CrossRef] [PubMed]
- Williams, D.H.; Levin, H.S.; Eisenberg, H.M. Mild head injury classification. Neurosurgery 1990, 27, 422–428. [Google Scholar] [CrossRef] [PubMed]
- Iverson, G.L. Complicated vs uncomplicated mild traumatic brain injury: Acute neuropsychological outcome. Brain Inj. 2006, 20, 1335–1344. [Google Scholar] [CrossRef]
- Isokuortti, H.; Iverson, G.L.; Silverberg, N.D.; Kataja, A.; Brander, A.; Öhman, J.; Luoto, T.M. Characterizing the type and location of intracranial abnormalities in mild traumatic brain injury. J. Neurosurg. 2018, 129, 1588–1597. [Google Scholar] [CrossRef]
- Hanten, G.; Li, X.; Ibarra, A.; Wilde, E.A.; Barnes, A.; McCauley, S.R.; McCarthy, J.; Hoxhaj, S.; Mendez, D.; Hunter, J.V.; et al. Updating Memory after Mild Traumatic Brain Injury and Orthopedic Injuries. J. Neurotrauma 2013, 30, 618–624. [Google Scholar] [CrossRef]
- McKee, C.A.; Lukens, J.R. Emerging Roles for the Immune System in Traumatic Brain Injury. Front. Immunol. 2016, 7, 556. [Google Scholar] [CrossRef] [PubMed]
- Velayudhan, P.S.; Schwab, N.; Hazrati, L.-N.; Wheeler, A.L. Temporal patterns of microglial activation in white matter following experimental mild traumatic brain injury: A systematic literature review. Acta Neuropathol. Commun. 2021, 9, 197. [Google Scholar] [CrossRef]
- Knott, G.W.; Holtmaat, A.; Wilbrecht, L.; Welker, E.; Svoboda, K. Spine growth precedes synapse formation in the adult neocortex in vivo. Nat. Neurosci. 2006, 9, 1117–1124. [Google Scholar] [CrossRef]
- Loane, D.J.; Byrnes, K.R. Role of Microglia in Neurotrauma. Neurotherapeutics 2010, 7, 366–377. [Google Scholar] [CrossRef]
- Boese, M.; Berman, R.Y.; Qiu, J.; Spencer, H.F.; Radford, K.D.; Choi, K.H. Effects of Mild Closed-Head Injury and Subanesthetic Ketamine Infusion on Microglia, Axonal Injury, and Synaptic Density in Sprague–Dawley Rats. Int. J. Mol. Sci. 2024, 25, 4287. [Google Scholar] [CrossRef] [PubMed]
- Paxinos, G.; Watson, C. The Rat Brain in Stereotaxic Coordinates, 6th ed.; Elsevier Academic Press: Amsterdam, The Netherlands; London, UK, 2007; ISBN 9780123919496. [Google Scholar]
- Smith, C.; Gentleman, S.M.; Leclercq, P.D.; Murray, L.S.; Griffin, W.S.T.; Graham, D.I.; Nicoll, J.A.R. The neuroinflammatory response in humans after traumatic brain injury. Neuropathol. Appl. Neurobiol. 2012, 39, 654–666. [Google Scholar] [CrossRef] [PubMed]




| Morphological Feature | Injury Effect | SHAM Mean (SEM) | CHIMERA Mean (SEM) | p-Value |
|---|---|---|---|---|
| Program: FracLac | ||||
| Feature Type: Area and Territory Span | ||||
| Foreground pixels | Sham > CHIMERA | 7924.03 (279.32) | 6586.23 (296.71) | 0.0059 |
| Maximum span across hull | No difference | 237.75 (5.17) | 232.58 (6.58) | 0.55 |
| Area | No difference | 1258.40 (46.94) | 1179.67 (61.22) | 0.33 |
| Perimeter | No difference | 136.09 (2.63) | 132.97 (3.75) | 0.51 |
| Width of bounding rectangle | No difference | 197.84 (4.27) | 191.47 (6.89) | 0.45 |
| Height of bounding rectangle | No difference | 195.37 (4.94) | 192.92 (4.23) | 0.71 |
| Maximum radius from hull’s center of mass | No difference | 256.58 (5.88) | 251.13 (6.84) | 0.56 |
| Mean radius | No difference | 169.81 (3.34) | 165.18 (4.62) | 0.43 |
| Diameter of bounding circle | No difference | 239.73 (5.10) | 234.95 (6.66) | 0.58 |
| Maximum radius from circle’s center of mass | No difference | 119.86 (2.55) | 117.48 (3.33) | 0.58 |
| Mean radius from circle’s center of mass | No difference | 106.27 (2.23) | 104.01 (3.00) | 0.56 |
| Feature Type: Cell Shape | ||||
| Density of foreground pixels in hull area | No difference | 6.67 (0.32) | 6.00 (0.27) | 0.14 |
| Span ratio of hull (major/minor axis) | No difference | 1.61 (0.032) | 1.63 (0.033) | 0.63 |
| Circularity | No difference | 0.80 (0.0064) | 0.79 (0.0063) | 0.51 |
| Max/min radii from hull’s center of mass | No difference | 5.79 (0.30) | 6.04 (0.24) | 0.54 |
| Relative variation (CV) in radii from hull’s center of mass | No difference | 0.43 (0.010) | 0.44 (0.0050) | 0.50 |
| Max/min radii from circle’s center of mass | No difference | 1.85 (0.031) | 1.84 (0.042) | 0.90 |
| Relative variation (CV) in radii from circle’s center of mass | No difference | 0.15 (0.0034) | 0.15 (0.0054) | 0.57 |
| Program: Skeleton Analysis | SHAM | CHIMERA | ||
| Feature Type: Branching Complexity | ||||
| Number of branches | No difference | 77.85 (2.05) | 70.12 (3.08) | 0.059 |
| Number of junctions | Sham > CHIMERA | 41.86 (1.14) | 37.34 (1.71) | 0.048 |
| Number of end point voxels | No difference | 27.39 (0.69) | 25.71 (0.96) | 0.179 |
| Number of junction voxels | Sham > CHIMERA | 83.49 (2.33) | 74.25 (3.25) | 0.039 |
| Number of slab voxels | No difference | 973.95 (20.56) | 890.69 (36.15) | 0.071 |
| Number of triple points | Sham > CHIMERA | 39.22 (1.04) | 34.91 (1.61) | 0.045 |
| Number of quadruple points | No difference | 2.55 (0.16) | 2.35 (0.12) | 0.32 |
| Feature Type: Branch Length | ||||
| Maximum branch length | No difference | 14.68 (0.34) | 15.49 (0.59) | 0.26 |
| Average branch length | No difference | 3.73 (0.065) | 3.81 (0.094) | 0.46 |
Disclaimer/Publisher’s Note: The statements, opinions and data contained in all publications are solely those of the individual author(s) and contributor(s) and not of MDPI and/or the editor(s). MDPI and/or the editor(s) disclaim responsibility for any injury to people or property resulting from any ideas, methods, instructions or products referred to in the content. |
© 2025 by the authors. Licensee MDPI, Basel, Switzerland. This article is an open access article distributed under the terms and conditions of the Creative Commons Attribution (CC BY) license (https://creativecommons.org/licenses/by/4.0/).
Share and Cite
Sumberg, L.; Berman, R.; Pazgier, A.; Torres, J.; Qiu, J.; Tran, B.; Greene, S.; Atwood, R.; Boese, M.; Choi, K. A Semi-Automated and Unbiased Microglia Morphology Analysis Following Mild Traumatic Brain Injury in Rats. Int. J. Mol. Sci. 2025, 26, 8149. https://doi.org/10.3390/ijms26178149
Sumberg L, Berman R, Pazgier A, Torres J, Qiu J, Tran B, Greene S, Atwood R, Boese M, Choi K. A Semi-Automated and Unbiased Microglia Morphology Analysis Following Mild Traumatic Brain Injury in Rats. International Journal of Molecular Sciences. 2025; 26(17):8149. https://doi.org/10.3390/ijms26178149
Chicago/Turabian StyleSumberg, Luke, Rina Berman, Antoni Pazgier, Joaquin Torres, Jennifer Qiu, Bodhi Tran, Shannen Greene, Rose Atwood, Martin Boese, and Kwang Choi. 2025. "A Semi-Automated and Unbiased Microglia Morphology Analysis Following Mild Traumatic Brain Injury in Rats" International Journal of Molecular Sciences 26, no. 17: 8149. https://doi.org/10.3390/ijms26178149
APA StyleSumberg, L., Berman, R., Pazgier, A., Torres, J., Qiu, J., Tran, B., Greene, S., Atwood, R., Boese, M., & Choi, K. (2025). A Semi-Automated and Unbiased Microglia Morphology Analysis Following Mild Traumatic Brain Injury in Rats. International Journal of Molecular Sciences, 26(17), 8149. https://doi.org/10.3390/ijms26178149

