Cilastatin Attenuates Acute Kidney Injury and Reduces Mortality in a Rat Model of Sepsis
Abstract
1. Introduction
2. Results
2.1. Cilastatin Improves Morphology and Renal Function in Rats Undergoing Cecal Ligation Puncture
2.2. Effect of Cilastatin on Sepsis-Induced Hyperinflammation
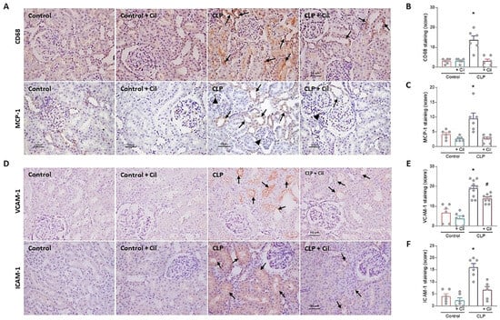
2.2.1. Cilastatin Decreases Renal Infiltration of Monocytes/Macrophages and Reduces Adhesion Molecule Expression
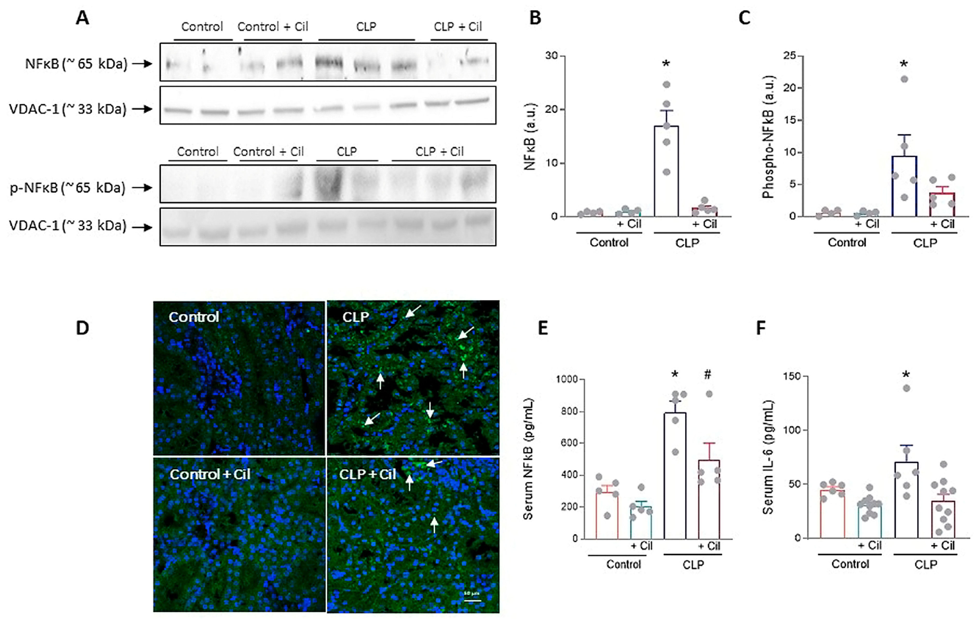
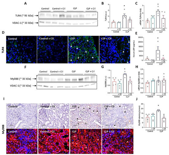
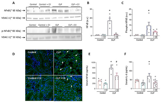
2.2.2. Cilastatin Prevents Activation of the Renal TLR4/Myd88/NF-κB Inflammatory Axis
2.2.3. Cilastatin Attenuates NLRP3 Inflammasome Activation in Septic Kidneys
2.2.4. Cilastatin Reduces Sepsis-Induced Expression of Profibrotic Cytokines in the Kidney
2.3. Cilastatin Increases Survival in Rats with CLP-Induced Sepsis
3. Discussion
4. Materials and Methods
4.1. Drugs
4.2. Animals
4.3. Induction of Sepsis: Cecal Ligation and Puncture Model
4.4. Experimental Design
- -
- CLP (sepsis): Animals with induction of aggressive sepsis through CLP surgery plus saline (in the same manner and volume as in the previous group CLP).
- -
- CLP + cilastatin: Animals with induction of aggressive sepsis through CLP plus cilastatin 150 mg/kg immediately and at 24 h after CLP surgery.
4.5. Kidney Function Monitoring
4.6. Renal Histopathology Analysis
4.7. Western Blot and Immunohistochemistry Techniques
4.8. Immunofluorescence
4.9. Inflammatory Molecules mRNA Expression
4.10. Measurement of Serum LBP, IL6, and NF-κB
4.11. Data Analysis
5. Patents
Author Contributions
Funding
Institutional Review Board Statement
Data Availability Statement
Acknowledgments
Conflicts of Interest
Abbreviations
| AKI | Acute kidney injury |
| TNF-α | Tumor necrosis factor-alpha |
| ROS | Reactive oxygen species |
| IL | Interleukin |
| TLRs | Toll-like receptors |
| DHP-I | Dehydropeptidase-I |
| CLP | Cecal ligation puncture |
| BUN | Blood urea nitrogen |
| GFR | Glomerular filtration rate |
| KIM-1 | Kidney injury molecule-1 |
| MCP-1 | Monocyte chemoattractant protein-1 |
| VCAM-1 | Vascular cell adhesion molecule-1 |
| ICAM-1 | Intercellular adhesion molecule-1 |
| LPS | Lipopolysaccharide |
| LBP | Lipopolysaccharide Binding Protein |
| Myd88 | Myeloid differentiation factor 88 |
| NF-κB | Nuclear factor-κB |
| NLRP3 | Nucleotide-binding oligomerization domain, leucine-rich repeat and pyrin domain-containing protein 3 |
| CTGF | Connective tissue growth factor |
| TGFβ | Transforming growth factor beta |
| PBS-T | Phosphate-buffered saline-Tween 20 |
| DAPI | 4′,6-diamidino-2-phenylindole dihydrochloride |
References
- Angus, D.C.; van der Poll, T. Severe sepsis and septic shock. N. Engl. J. Med. 2013, 369, 2063. [Google Scholar] [CrossRef] [PubMed]
- Li, G.; Gao, L.; Jia, J.; Gong, X.; Zang, B.; Chen, W. α-Lipoic acid prolongs survival and attenuates acute kidney injury in a rat model of sepsis. Clin. Exp. Pharmacol. Physiol. 2014, 41, 459–468. [Google Scholar] [CrossRef]
- Angus, D.C.; Linde-Zwirble, W.T.; Lidicker, J.; Clermont, G.; Carcillo, J.; Pinsky, M.R. Epidemiology of severe sepsis in the United States: Analysis of incidence, outcome, and associated costs of care. Crit. Care Med. 2001, 29, 1303–1310. [Google Scholar] [CrossRef]
- Emlet, D.R.; Shaw, A.D.; Kellum, J.A. Sepsis-associated AKI: Epithelial cell dysfunction. Semin. Nephrol. 2015, 35, 85–95. [Google Scholar] [CrossRef]
- Zarbock, A.; Gomez, H.; Kellum, J.A. Sepsis-induced acute kidney injury revisited: Pathophysiology, prevention and future therapies. Curr. Opin. Crit. Care 2014, 20, 588–595. [Google Scholar] [CrossRef]
- Cadirci, E.; Halici, Z.; Odabasoglu, F.; Albayrak, A.; Karakus, E.; Unal, D.; Atalay, F.; Ferah, I.; Unal, B. Sildenafil treatment attenuates lung and kidney injury due to overproduction of oxidant activity in a rat model of sepsis: A biochemical and histopathological study. Clin. Exp. Immunol. 2011, 166, 374–384. [Google Scholar] [CrossRef]
- Schrier, R.W.; Wang, W. Acute renal failure and sepsis. N. Engl. J. Med. 2004, 351, 159–169. [Google Scholar] [CrossRef]
- Hsiao, H.W.; Tsai, K.L.; Wang, L.F.; Chen, Y.H.; Chiang, P.C.; Chuang, S.M.; Hsu, C. The decline of autophagy contributes to proximal tubular dysfunction during sepsis. Shock 2012, 37, 289–296. [Google Scholar] [CrossRef]
- Pais, T.; Jorge, S.; Lopes, J.A. Acute Kidney Injury in Sepsis. Int. J. Mol. Sci. 2024, 25, 5924. [Google Scholar] [CrossRef] [PubMed]
- Lin, Z.; Jin, J.; Shan, X. Fish oils protects against cecal ligation and puncture-induced septic acute kidney injury via the regulation of inflammation, oxidative stress and apoptosis. Int. J. Mol. Med. 2019, 44, 1771–1780. [Google Scholar] [CrossRef] [PubMed]
- Hoste, E.A.; Clermont, G.; Kersten, A.; Venkataraman, R.; Angus, D.C.; De Bacquer, D.; Kellum, J.A. RIFLE criteria for acute kidney injury are associated with hospital mortality in critically ill patients: A cohort analysis. Crit. Care 2006, 10, R73. [Google Scholar] [CrossRef]
- Ye, H.Y.; Jin, J.; Jin, L.W.; Chen, Y.; Zhou, Z.H.; Li, Z.Y. Chlorogenic Acid Attenuates Lipopolysaccharide-Induced Acute Kidney Injury by Inhibiting TLR4/NF-κB Signal Pathway. Inflammation 2017, 40, 523–529. [Google Scholar] [CrossRef]
- Shi, M.; Zeng, X.; Guo, F.; Huang, R.; Feng, Y.; Ma, L.; Zhou, L.; Fu, P. Anti-Inflammatory Pyranochalcone Derivative Attenuates LPS-Induced Acute Kidney Injury via Inhibiting TLR4/NF-κB Pathway. Molecules 2017, 22, 1683. [Google Scholar] [CrossRef] [PubMed]
- Zhao, H.; Zheng, Q.; Hu, X.; Shen, H.; Li, F. Betulin attenuates kidney injury in septic rats through inhibiting TLR4/NF-κB signaling pathway. Life Sci. 2016, 144, 185–193. [Google Scholar] [CrossRef]
- Kuzmich, N.N.; Sivak, K.V.; Chubarev, V.N.; Porozov, Y.B.; Savateeva-Lyubimova, T.N.; Peri, F. TLR4 Signaling Pathway Modulators as Potential Therapeutics in Inflammation and Sepsis. Vaccines 2017, 5, 34. [Google Scholar] [CrossRef]
- Humanes, B.; Camaño, S.; Lara, J.M.; Sabbisetti, V.; González-Nicolás, M.Á.; Bonventre, J.V.; Tejedor, A.; Lázaro, A. Cisplatin-induced renal inflammation is ameliorated by cilastatin nephroprotection. Nephrol. Dial. Transplant. 2017, 32, 1645–1655. [Google Scholar] [CrossRef]
- Humanes, B.; Lazaro, A.; Camano, S.; Moreno-Gordaliza, E.; Lazaro, J.A.; Blanco-Codesido, M.; Lara, J.M.; Ortiz, A.; Gomez-Gomez, M.M.; Martín-Vasallo, P.; et al. Cilastatin protects against cisplatin-induced nephrotoxicity without compromising its anticancer efficiency in rats. Kidney Int. 2012, 82, 652–663. [Google Scholar] [CrossRef]
- Camano, S.; Lazaro, A.; Moreno-Gordaliza, E.; Torres, A.M.; de Lucas, C.; Humanes, B.; Lazaro, J.A.; Gomez-Gomez, M.; Bosca, L.; Tejedor, A. Cilastatin attenuates cisplatin-induced proximal tubular cell damage. J. Pharmacol. Exp. Ther. 2010, 334, 419–429. [Google Scholar] [CrossRef] [PubMed]
- Jado, J.C.; Humanes, B.; González-Nicolás, M.Á.; Camaño, S.; Lara, J.M.; López, B.; Cercenado, E.; García-Bordas, J.; Tejedor, A.; Lázaro, A. Nephroprotective Effect of Cilastatin against Gentamicin-Induced Renal Injury In Vitro and In Vivo without Altering Its Bactericidal Efficiency. Antioxidants 2020, 9, 821. [Google Scholar] [CrossRef] [PubMed]
- Pérez, M.; Castilla, M.; Torres, A.M.; Lázaro, J.A.; Sarmiento, E.; Tejedor, A. Inhibition of brush border dipeptidase with cilastatin reduces toxic accumulation of cyclosporin A in kidney proximal tubule epithelial cells. Nephrol. Dial. Transplant. 2004, 19, 2445–2455. [Google Scholar] [CrossRef]
- Lazaro, A.; Camaño, S.; Humanes, B.; Tejedor, A. Novel strategies in drug-induced acute kidney injury. In Pharmacology, 1st ed.; Gallelli, L., Ed.; InTech: Rijeka, Croatia, 2012; pp. 381–396. [Google Scholar]
- Humanes, B.; Jado, J.C.; Camaño, S.; López-Parra, V.; Torres, A.M.; Álvarez-Sala, L.A.; Cercenado, E.; Tejedor, A.; Lázaro, A. Protective Effects of Cilastatin against Vancomycin-Induced Nephrotoxicity. Biomed. Res. Int. 2015, 2015, 704382. [Google Scholar] [CrossRef]
- Moreno-Gordaliza, E.; González-Nicolás, M.Á.; Lázaro, A.; Barbas, C.; Gómez-Gómez, M.M.; López-Gonzálvez, Á. Untargeted metabolomics analysis of serum and urine unveils the protective effect of cilastatin on altered metabolic pathways during cisplatin-induced acute kidney injury. Biochem. Pharmacol. 2024, 227, 116435. [Google Scholar] [CrossRef]
- González-Nicolás, M.Á.; Lázaro, A. Cilastatin, a new therapeutic promise for acute kidney injury. Kidney Int. 2024, 106, 560–562. [Google Scholar] [CrossRef] [PubMed]
- Dear, J.W.; Yasuda, H.; Hu, X.; Hieny, S.; Yuen, P.S.; Hewitt, S.M.; Sher, A.; Star, R.A. Sepsis-induced organ failure is mediated by different pathways in the kidney and liver: Acute renal failure is dependent on MyD88 but not renal cell apoptosis. Kidney Int. 2006, 69, 832–836. [Google Scholar] [CrossRef]
- Wang, B.; Wang, Y.; Xu, K.; Zeng, Z.; Xu, Z.; Yue, D.; Li, T.; Luo, J.; Liu, J.; Yuan, J. Resveratrol alleviates sepsis-induced acute kidney injury by deactivating the lncRNA MALAT1/MiR-205 axis. Cent. Eur. J. Immunol. 2021, 46, 295–304. [Google Scholar] [CrossRef]
- Li, H.; Ren, Q.; Hu, Y.; Guo, F.; Huang, R.; Lin, L.; Tan, Z.; Ma, L.; Fu, P. SKLB023 protects against inflammation and apoptosis in sepsis-associated acute kidney injury via the inhibition of toll-like receptor 4 signaling. Int. Immunopharmacol. 2024, 139, 112668. [Google Scholar] [CrossRef] [PubMed]
- Swaminathan, S.; Rosner, M.H.; Okusa, M.D. Emerging therapeutic targets of sepsis-associated acute kidney injury. Semin. Nephrol. 2015, 35, 38–54. [Google Scholar] [CrossRef] [PubMed]
- González-Nicolás, M.A.; Lázaro, A. Induction of sepsis in a rat model by the cecal ligation and puncture technique. Application for the study of experimental acute renal failure. In Methods in Cell Biology, 1st ed.; Bravo-San Pedro, J.M., Aranda, F., Buqué, A., Galluzzi, L., Eds.; Elsevier Inc: London, UK, 2025; Volume 192, pp. 69–82. [Google Scholar]
- Dejager, L.; Pinheiro, I.; Dejonckheere, E.; Libert, C. Cecal ligation and puncture: The gold standard model for polymicrobial sepsis? Trends Microbiol. 2011, 19, 198–208. [Google Scholar] [CrossRef]
- Doi, K.; Leelahavanichkul, A.; Yuen, P.S.; Star, R.A. Animal models of sepsis and sepsis-induced kidney injury. J. Clin. Investig. 2009, 119, 2868–2878. [Google Scholar] [CrossRef]
- Tu, Y.; Wang, H.; Sun, R.; Ni, Y.; Ma, L.; Xv, F.; Hu, X.; Jiang, L.; Wu, A.; Chen, X.; et al. Urinary netrin-1 and KIM-1 as early biomarkers for septic acute kidney injury. Ren. Fail. 2014, 36, 1559–1563. [Google Scholar] [CrossRef]
- Matsushita, K.; Mori, K.; Saritas, T.; Eiwaz, M.B.; Funahashi, Y.; Nickerson, M.N.; Hebert, J.F.; Munhall, A.C.; McCormick, J.A.; Yanagita, M.; et al. Cilastatin Ameliorates Rhabdomyolysis-induced AKI in Mice. J. Am. Soc. Nephrol. 2021, 32, 2579–2594. [Google Scholar] [CrossRef]
- Lau, A.; Rahn, J.J.; Chappellaz, M.; Chung, H.; Benediktsson, H.; Bihan, D.; von Mässenhausen, A.; Linkermann, A.; Jenne, C.N.; Robbins, S.M.; et al. Dipeptidase-1 governs renal inflammation during ischemia reperfusion injury. Sci. Adv. 2022, 8, eabm0142. [Google Scholar] [CrossRef]
- Alobaidi, R.; Basu, R.K.; Goldstein, S.L.; Bagshaw, S.M. Sepsis-associated acute kidney injury. Semin. Nephrol. 2015, 35, 2–11. [Google Scholar] [CrossRef] [PubMed]
- Anderberg, S.B.; Luther, T.; Frithiof, R. Physiological aspects of Toll-like receptor 4 activation in sepsis-induced acute kidney injury. Acta Physiol. 2017, 219, 573–588. [Google Scholar] [CrossRef]
- Yu, C.; Qi, D.; Sun, J.F.; Li, P.; Fan, H.Y. Rhein prevents endotoxin-induced acute kidney injury by inhibiting NF-κB activities. Sci. Rep. 2015, 5, 11822. [Google Scholar] [CrossRef]
- Zahid, A.; Li, B.; Kombe, A.J.K.; Jin, T.; Tao, J. Pharmacological Inhibitors of the NLRP3 Inflammasome. Front. Immunol. 2019, 10, 2538. [Google Scholar] [CrossRef]
- Hutton, H.L.; Alikhan, M.A.; Kitching, A.R. Inflammasomes in the Kidney. Exp. Suppl. 2018, 108, 177–210. [Google Scholar] [CrossRef]
- Komada, T.; Muruve, D.A. The role of inflammasomes in kidney disease. Nat. Rev. Nephrol. 2019, 15, 501–520. [Google Scholar] [CrossRef] [PubMed]
- He, W.; Dong, H.; Wu, C.; Zhong, Y.; Li, J. The role of NLRP3 inflammasome in sepsis: A potential therapeutic target. Int. Immunopharmacol. 2023, 115, 109697. [Google Scholar] [CrossRef] [PubMed]
- Nandi, D.; Debnath, M.; Forster, J., 3rd; Pandey, A.; Bharadwaj, H.; Patel, R.; Kulkarni, A. Nanoparticle-mediated co-delivery of inflammasome inhibitors provides protection against sepsis. Nanoscale 2024, 16, 4678–4690. [Google Scholar] [CrossRef]
- Cao, Y.; Fei, D.; Chen, M.; Sun, M.; Xu, J.; Kang, K.; Jiang, L.; Zhao, M. Role of the nucleotide-binding domain-like receptor protein 3 inflammasome in acute kidney injury. FEBS J. 2015, 282, 3799–3807. [Google Scholar] [CrossRef]
- Wang, X.; Buechler, N.L.; Yoza, B.K.; McCall, C.E.; Vachharajani, V.T. Resveratrol attenuates microvascular inflammation in sepsis via SIRT-1-Induced modulation of adhesion molecules in ob/ob mice. Obesity 2015, 23, 1209–1217. [Google Scholar] [CrossRef]
- Yiu, W.H.; Lin, M.; Tang, S.C. Toll-like receptor activation: From renal inflammation to fibrosis. Kidney Int. Suppl. 2014, 4, 20–25. [Google Scholar] [CrossRef]
- Vilaysane, A.; Chun, J.; Seamone, M.E.; Wang, W.; Chin, R.; Hirota, S.; Li, Y.; Clark, S.A.; Tschopp, J.; Trpkov, K.; et al. The NLRP3 inflammasome promotes renal inflammation and contributes to CKD. J. Am. Soc. Nephrol. 2010, 21, 1732–1744. [Google Scholar] [CrossRef]
- Choudhury, S.R.; Babes, L.; Rahn, J.J.; Ahn, B.Y.; Goring, K.R.; King, J.C.; Lau, A.; Petri, B.; Hao, X.; Chojnacki, A.K.; et al. Dipeptidase-1 Is an Adhesion Receptor for Neutrophil Recruitment in Lungs and Liver. Cell 2019, 178, 1205–1221.e17. [Google Scholar] [CrossRef] [PubMed]
- González-Nicolás, M.Á.; González-Guerrero, C.; Pérez-Fernández, V.A.; Lázaro, A. Cilastatin: A potential treatment strategy against COVID-19 that may decrease viral replication and protect from the cytokine storm. Clin. Kidney J. 2020, 13, 903–905. [Google Scholar] [CrossRef] [PubMed]
- Płóciennikowska, A.; Hromada-Judycka, A.; Borzęcka, K.; Kwiatkowska, K. Co-operation of TLR4 and raft proteins in LPS-induced pro-inflammatory signaling. Cell Mol. Life Sci. 2015, 72, 557–581. [Google Scholar] [CrossRef] [PubMed]
- Triantafilou, M.; Miyake, K.; Golenbock, D.T.; Triantafilou, K. Mediators of innate immune recognition of bacteria concentrate in lipid rafts and facilitate lipopolysaccharide-induced cell activation. J. Cell Sci. 2002, 115, 2603–2611. [Google Scholar] [CrossRef]
- Szabo, G.; Dolganiuc, A.; Dai, Q.; Pruett, S.B. TLR4, ethanol, and lipid rafts: A new mechanism of ethanol action with implications for other receptor-mediated effects. J. Immunol. 2007, 178, 1243–1249. [Google Scholar] [CrossRef]
- Seija, M.; Baccino, C.; Nin, N.; Sánchez-Rodríguez, C.; Granados, R.; Ferruelo, A.; Martínez-Caro, L.; Ruíz-Cabello, J.; de Paula, M.; Noboa, O.; et al. Role of peroxynitrite in sepsis-induced acute kidney injury in an experimental model of sepsis in rats. Shock 2012, 38, 403–410. [Google Scholar] [CrossRef]









Disclaimer/Publisher’s Note: The statements, opinions and data contained in all publications are solely those of the individual author(s) and contributor(s) and not of MDPI and/or the editor(s). MDPI and/or the editor(s) disclaim responsibility for any injury to people or property resulting from any ideas, methods, instructions or products referred to in the content. |
© 2025 by the authors. Licensee MDPI, Basel, Switzerland. This article is an open access article distributed under the terms and conditions of the Creative Commons Attribution (CC BY) license (https://creativecommons.org/licenses/by/4.0/).
Share and Cite
González-Nicolás, M.Á.; Humanes, B.; Herrero, R.; Arenillas, M.; López, B.; Ferruelo, A.; Lorente, J.Á.; Lázaro, A. Cilastatin Attenuates Acute Kidney Injury and Reduces Mortality in a Rat Model of Sepsis. Int. J. Mol. Sci. 2025, 26, 7927. https://doi.org/10.3390/ijms26167927
González-Nicolás MÁ, Humanes B, Herrero R, Arenillas M, López B, Ferruelo A, Lorente JÁ, Lázaro A. Cilastatin Attenuates Acute Kidney Injury and Reduces Mortality in a Rat Model of Sepsis. International Journal of Molecular Sciences. 2025; 26(16):7927. https://doi.org/10.3390/ijms26167927
Chicago/Turabian StyleGonzález-Nicolás, María Ángeles, Blanca Humanes, Raquel Herrero, Mario Arenillas, Beatriz López, Antonio Ferruelo, José Ángel Lorente, and Alberto Lázaro. 2025. "Cilastatin Attenuates Acute Kidney Injury and Reduces Mortality in a Rat Model of Sepsis" International Journal of Molecular Sciences 26, no. 16: 7927. https://doi.org/10.3390/ijms26167927
APA StyleGonzález-Nicolás, M. Á., Humanes, B., Herrero, R., Arenillas, M., López, B., Ferruelo, A., Lorente, J. Á., & Lázaro, A. (2025). Cilastatin Attenuates Acute Kidney Injury and Reduces Mortality in a Rat Model of Sepsis. International Journal of Molecular Sciences, 26(16), 7927. https://doi.org/10.3390/ijms26167927

