Sphingolipid Metabolism Remodels Immunity and Metabolic Network in the Muscle of Female Chinese Mitten Crab (Eriocheir sinensis)
Abstract
1. Introduction
2. Results
2.1. Effect of Formulated Feeds on Non-Specific Immunity
2.2. Effect of Formulated Feeds on Fatty Acid Metabolism and Protein Synthesis
2.3. Changes in Muscle Metabolites of Female E. sinensis Fatten with Formulated Feeds
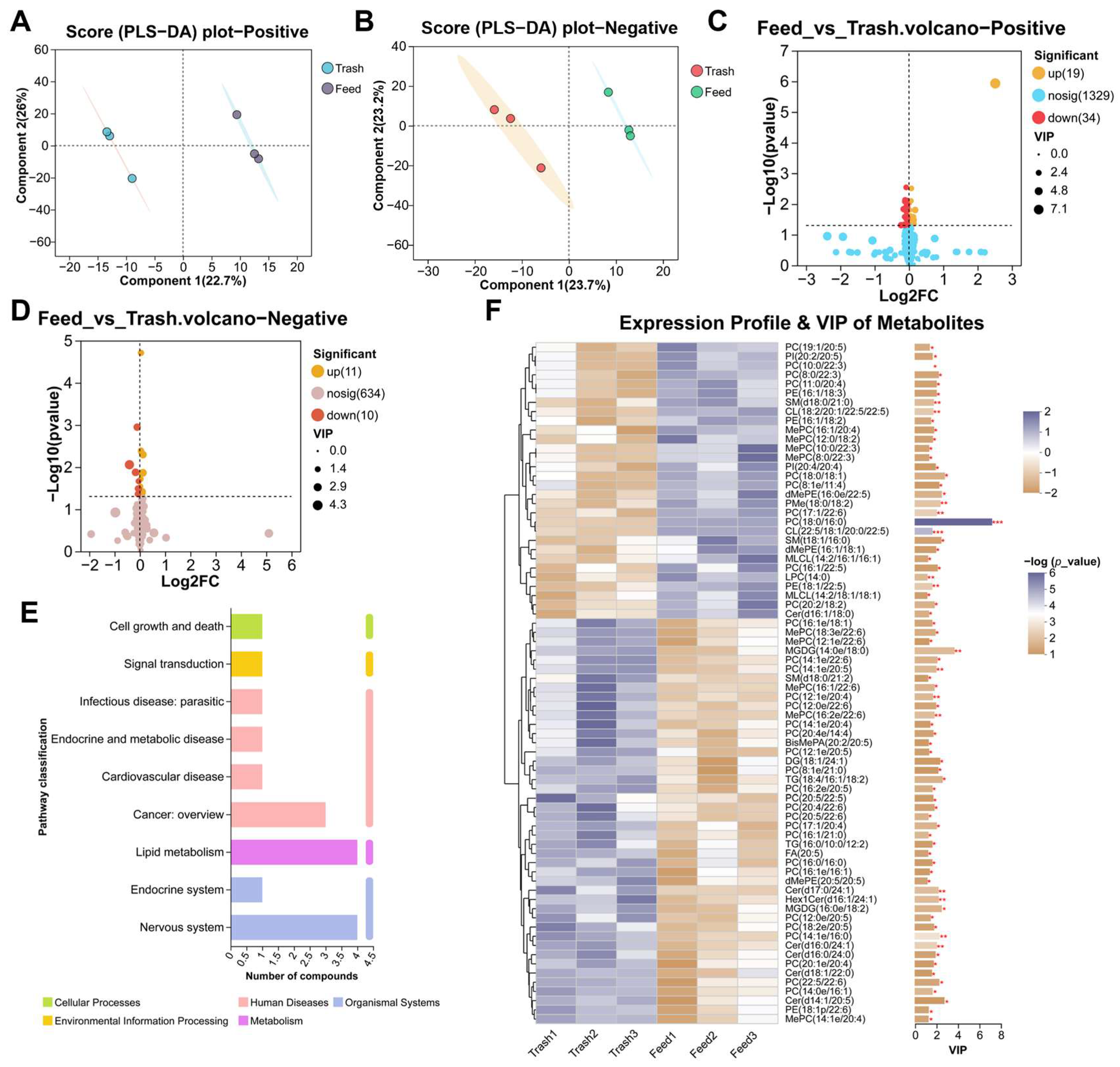
2.4. Changes in Muscle Lipid Metabolites of Female E. sinensis Fatten with Formulated Diets
2.5. Feed Replacement of Trash Fish Inhibits Sphingolipid Metabolism to Reconfigure Muscle Tissue Metabolism and Maintain Physiological Homeostasis
2.6. Hypothesized Regulatory Mechanisms of Feed Replacement of Trash Fish on the Muscle of the E. sinensis
3. Discussion
4. Materials and Methods
4.1. Ethics Statement
4.2. Rearing Animals and Experimental Design
4.3. Sample Collection
4.4. Biochemical Index Analysis
4.5. Untargeted Metabolomic Analysis
4.6. Untargeted Lipidomic Analysis
4.7. Transcription Level Analysis
4.8. Statistical Analysis of Data
5. Conclusions
Supplementary Materials
Author Contributions
Funding
Institutional Review Board Statement
Informed Consent Statement
Data Availability Statement
Acknowledgments
Conflicts of Interest
References
- Zhang, L.; Yin, M.; Zheng, Y.; Tao, N.-P.; Wu, X.; Wang, X. Short-Term Rearing in Brackish Water Regulates the Taste-Related Metabolites of Abdomen Muscle for Adult Male Eriocheir sinensis. LWT 2021, 142, 110898. [Google Scholar] [CrossRef]
- Chen, D.-W.; Zhang, M.; Shrestha, S. Compositional Characteristics and Nutritional Quality of Chinese Mitten Crab (Eriocheir sinensis). Food Chem. 2007, 103, 1343–1349. [Google Scholar] [CrossRef]
- FAO. The State of World Fisheries and Aquaculture 2020: Sustainability in Action; Food and Agriculture Organization of the United Nations: Rome, Italy, 2020; ISBN 9789251326923. [Google Scholar]
- He, J.; Wu, X.; Li, J.; Huang, Q.; Huang, Z.; Cheng, Y. Comparison of the Culture Performance and Profitability of Wild-Caught and Captive Pond-Reared Chinese Mitten Crab (Eriocheir sinensis) Juveniles Reared in Grow-out Ponds: Implications for Seed Selection and Genetic Selection Programs. Aquaculture 2014, 434, 48–56. [Google Scholar] [CrossRef]
- Shao, L.; Wang, C.; He, J.; Wu, X.; Cheng, Y. Hepatopancreas and Gonad Quality of Chinese Mitten Crabs Fattened with Natural and Formulated Diets. J. Food Qual. 2013, 36, 217–227. [Google Scholar] [CrossRef]
- Wu, X.; Zhu, S.; Zhang, H.; Liu, M.; Wu, N.; Pan, J.; Luo, M.; Wang, X.; Cheng, Y. Fattening Culture Improves the Gonadal Development and Nutritional Quality of Male Chinese Mitten Crab Eriocheir sinensis. Aquaculture 2020, 518, 734865. [Google Scholar] [CrossRef]
- Bunlipatanon, P.; Songseechan, N.; Kongkeo, H.; Abery, N.W.; De Silva, S.S. Comparative Efficacy of Trash Fish versus Compounded Commercial Feeds in Cage Aquaculture of Asian Seabass (Lates calcarifer) (Bloch) and Tiger Grouper (Epinephelus fuscoguttatus) (Forsskål). Aquac. Res. 2012, 45, 373–388. [Google Scholar] [CrossRef]
- Wu, X.; Cheng, Y.; Sui, L.; Yang, X.; Nan, T.; Wang, J. Biochemical Composition of Pond-Reared and Lake-Stocked Chinese Mitten Crab Eriocheir sinensis (H. Milne-Edwards) Broodstock. Aquac. Res. 2007, 38, 1459–1467. [Google Scholar] [CrossRef]
- Xu, Z.; Lin, X.; Lin, Q.; Yang, Y.; Wang, Y. Nitrogen, Phosphorus, and Energy Waste Outputs of Four Marine Cage-Cultured Fish Fed with Trash Fish. Aquaculture 2007, 263, 130–141. [Google Scholar] [CrossRef]
- Kim, J.H.; Gomez, D.K.; Choresca, C.H., Jr.; Park, S.C. Detection of Major Bacterial and Viral Pathogens in Trash Fish Used to Feed Cultured Flounder in Korea. Aquaculture 2007, 272, 105–110. [Google Scholar] [CrossRef]
- Shao, L.; Wang, C.; He, J.; Wu, X.; Cheng, Y. Meat Quality of Chinese Mitten Crabs Fattened with Natural and Formulated Diets. J. Aquat. Food Prod. Technol. 2013, 23, 59–72. [Google Scholar] [CrossRef]
- Long, X.; Wu, X.; Zhao, L.; Liu, J.; Cheng, Y. Effects of Dietary Supplementation with Haematococcus Pluvialis Cell Powder on Coloration, Ovarian Development and Antioxidation Capacity of Adult Female Chinese Mitten Crab, Eriocheir sinensis. Aquaculture 2017, 473, 545–553. [Google Scholar] [CrossRef]
- Zhuang, K.; Wu, N.; Wang, X.; Wu, X.; Wang, S.; Long, X.; Wei, X. Effects of 3 Feeding Modes on the Volatile and Nonvolatile Compounds in the Edible Tissues of Female Chinese Mitten Crab (Eriocheir sinensis). J. Food Sci. 2016, 81, S968–S981. [Google Scholar] [CrossRef] [PubMed]
- Song, C.; Chen, J.; He, J.; Xue, M.; Xu, P.; Ding, H.; Wu, N.; Zhao, R.; Xu, G.; Li, H. External Nutrients Fattening Promotes Hepatopancreases Development, Metabolism, Nutrient Deposition and Flavor Yield during the Maturation Stage in Female Chinese Mitten Crab (Eriocheir sinensis). Aquacult. Rep. 2024, 39, 102428. [Google Scholar] [CrossRef]
- Chen, J.; Xu, P.; Xu, G.; Xue, M.; Wang, Q.; He, J.; He, C.; Kong, C.; Li, X.; Wang, H.; et al. Fattening with Formulated Diets Improves the Immune Response and Lipid Accumulation in the Gonads of Male Chinese Mitten Crab (Eriocheir sinensis). Aquaculture 2025, 597, 741945. [Google Scholar] [CrossRef]
- He, C.-F.; Liu, W.-B.; Zhang, L.; Chen, W.-L.; Liu, Z.-S.; Li, X.-F. Cottonseed Meal Protein Hydrolysate Improves the Growth Performance of Chinese Mitten Crab (Eriocheir sinensis) by Promoting the Muscle Growth and Molting Performance. Aquac. Nutr. 2023, 2023, 8347921. [Google Scholar] [CrossRef]
- Long, X.; Guo, Q.; Wang, X.; Francis, D.S.; Cheng, Y.; Wu, X. Effects of Fattening Period on Ovarian Development and Nutritional Quality of Adult Female Chinese Mitten Crab Eriocheir sinensis. Aquaculture 2020, 519, 734748. [Google Scholar] [CrossRef]
- Zhang, L.; Tao, N.-P.; Wu, X.; Wang, X. Metabolomics of the Hepatopancreas in Chinese Mitten Crabs (Eriocheir sinensis). Food Res. Int. 2022, 152, 110914. [Google Scholar] [CrossRef]
- Guo, H.; Zhang, J.; Wu, Y.; Luo, X.; Xu, Z.; Pan, J.; Zou, G.; Liang, H. Comparison of Body Characteristics, Carotenoid Composition, and Nutritional Quality of Chinese Mitten Crab (Eriocheir sinensis) with Different Hepatopancreas Redness. Foods 2024, 13, 993. [Google Scholar] [CrossRef]
- Skinner, D.M. Breakdown and Reformation of Somatic Muscle during the Molt Cycle of the Land Crab, Gecarcinus Lateralis. J. Exp. Zool. 1966, 163, 115–123. [Google Scholar] [CrossRef]
- Song, C.; Liu, B.; Xu, P.; Ge, X.; Zhang, H. Emodin Ameliorates Metabolic and Antioxidant Capacity Inhibited by Dietary Oxidized Fish Oil through PPARs and Nrf2-Keap1 Signaling in Wuchang Bream (Megalobrama amblycephala). Fish Shellfish Immun. 2019, 94, 842–851. [Google Scholar] [CrossRef]
- Wu, C.; Ye, J.; Gao, J.; Chen, L.; Lu, Z. The Effects of Dietary Carbohydrate on the Growth, Antioxidant Capacities, Innate Immune Responses and Pathogen Resistance of Juvenile Black Carp Mylopharyngodon Piceus. Fish Shellfish Immun. 2016, 49, 132–142. [Google Scholar] [CrossRef] [PubMed]
- Tang, Z.; Xie, S.; Cui, Y.; Zhan, W.; Deng, Y.; Peng, H.; Cao, H.; Tian, Y.; Jin, M.; Sun, P.; et al. Vitamin C as a Functional Enhancer in the Non-Specific Immune Defense, Antioxidant Capacity and Resistance to Low-Temperature Stress of Juvenile Mud Crab, Scylla paramamosain. Fish Shellfish Immun. 2024, 153, 109834. [Google Scholar] [CrossRef] [PubMed]
- Xue, S.; Chen, S.; Ge, Y.; Guan, T.; Han, Y. Regulation of Glutathione on Growth Performance, Biochemical Parameters, Non-Specific Immunity, and Related Genes of Common Carp (Cyprinus carpio) Exposed to Ammonia. Aquaculture 2022, 546, 737241. [Google Scholar] [CrossRef]
- Liu, T.; Lu, Y.; Sun, M.; Shen, H.; Niu, D. Effects of Acute Hypoxia and Reoxygenation on Histological Structure, Antioxidant Response, and Apoptosis in Razor Clam Sinonovacula constricta. Fish Shellfish Immun. 2024, 145, 109310. [Google Scholar] [CrossRef]
- Huang, Y.; Li, Q.; Yang, S.; Yuan, Y.; Zhang, Z.; Jiang, B.; Lv, J.; Zhong, J.; Jian, J. Identification and Characterization of Heme Oxygenase-1 from Litopenaeus vannamei Involved in Antioxidant and Anti-Apoptosis under Ammonia Stress. Fishes 2022, 7, 356. [Google Scholar] [CrossRef]
- Paital, B.; Chainy, G.B.N. Antioxidant Defenses and Oxidative Stress Parameters in Tissues of Mud Crab (Scylla serrata) with Reference to Changing Salinity. Comp. Biochem. Phys. C: Pharmacol. Toxicol. 2010, 151, 142–151. [Google Scholar] [CrossRef]
- Xiao, Q.; Ying, J.; Xiang, L.; Zhang, C. The Biologic Effect of Hydrogen Sulfide and Its Function in Various Diseases. Medicine 2018, 97, e13065. [Google Scholar] [CrossRef]
- Bao, J.; Li, X.; Xing, Y.; Feng, C.; Jiang, H. Effects of Hypoxia on Immune Responses and Carbohydrate Metabolism in the Chinese Mitten Crab, Eriocheir sinensis. Aquac. Res. 2020, 51, 2735–2744. [Google Scholar] [CrossRef]
- Yue, F.; Pan, L.; Xie, P.; Zheng, D.; Li, J. Immune Responses and Expression of Immune-Related Genes in Swimming Crab Portunus trituberculatus Exposed to Elevated Ambient Ammonia-N Stress. Comp. Biochem. Phys. A Mol. Integr. Physiol. 2010, 157, 246–251. [Google Scholar] [CrossRef]
- Sun, C.-B.; Wang, G.; Chan, S.F. Effects of Artificial Infection of Litopenaeus Vannamei by Micrococcus Lysodeikticus and WSSV on the Activity of Immunity Related Enzymes. Fish Shellfish Immun. 2015, 46, 778–786. [Google Scholar] [CrossRef]
- Wang, C.; Pan, J.; Wang, X.; Cai, X.; Lin, Z.; Shi, Q.; Li, E.; Qin, J.G.; Chen, L. N-Acetylcysteine Provides Protection against the Toxicity of Dietary T-2 Toxin in Juvenile Chinese Mitten Crab (Eriocheir sinensis). Aquaculture 2021, 538, 736531. [Google Scholar] [CrossRef]
- Chen, J.; Xu, P.; Wen, H.; Xue, M.; Wang, Q.; He, J.; He, C.; Su, S.; Li, J.; Yu, F.; et al. Hypothermia-Mediated Oxidative Stress Induces Immunosuppression, Morphological Impairment and Cell Fate Disorder in the Intestine of Freshwater Drum, Aplodinotus grunniens. Aquaculture 2023, 575, 739805. [Google Scholar] [CrossRef]
- Feng, W.; Su, S.; Song, C.; Yu, F.; Zhou, J.; Li, J.; Jia, R.; Xu, P.; Tang, Y. Effects of Copper Exposure on Oxidative Stress, Apoptosis, Endoplasmic Reticulum Stress, Autophagy and Immune Response in Different Tissues of Chinese Mitten Crab (Eriocheir sinensis). Antioxidants 2022, 11, 2029. [Google Scholar] [CrossRef] [PubMed]
- Wang, W.; Wu, X.; Liu, Z.; Zheng, H.; Cheng, Y. Insights into Hepatopancreatic Functions for Nutrition Metabolism and Ovarian Development in the Crab Portunus trituberculatus: Gene Discovery in the Comparative Transcriptome of Different Hepatopancreas Stages. PLoS ONE 2014, 9, e84921. [Google Scholar] [CrossRef]
- Feng, W.; Feng, W.; Ge, J.; Li, J.; Su, S.; Jia, R.; Yu, J.; Xu, P.; Tang, Y. Alterations of Amino Acid Metabolism and Intestinal Microbiota in Chinese Mitten Crab (Eriocheir sinensis) Fed on Formulated Diet and Iced Trash Fish. Comp. Biochem. Phys. D Genom. Proteom. 2021, 40, 100924. [Google Scholar] [CrossRef]
- Iqbal, J.; Hussain, M.M. Intestinal Lipid Absorption. Am. J. Physiol-Endoc. M. 2009, 296, E1183–E1194. [Google Scholar] [CrossRef]
- Bu, X.; Wang, X.; Lin, Z.; Wang, C.; Li, L.; Liu, S.; Shi, Q.; Qin, J.G.; Chen, L. Myo-Inositol Improves Growth Performance and Regulates Lipid Metabolism of Juvenile Chinese Mitten Crab (Eriocheir sinensis) Fed Different Percentage of Lipid. Brit. J. Nutr. 2021, 127, 666–678. [Google Scholar] [CrossRef]
- Garavito, M.F.; Narváez-Ortiz, H.Y.; Zimmermann, B.H. Pyrimidine Metabolism: Dynamic and Versatile Pathways in Pathogens and Cellular Development. J. Genet. Genomics 2015, 42, 195–205. [Google Scholar] [CrossRef]
- Vogels, G.D.; Van der Drift, C. Degradation of Purines and Pyrimidines by Microorganisms. Bacteriol. Rev. 1976, 40, 403–468. [Google Scholar] [CrossRef]
- Wang, J.T.; Han, T.; Li, X.Y.; Hu, S.X.; Jiang, Y.D.; Wang, C.L. Effects of Dietary Phosphatidylcholine (PC) Levels on the Growth, Molt Performance and Fatty Acid Composition of Juvenile Swimming Crab, Portunus trituberculatus. Anim. Feed Sci. Tech. 2016, 216, 225–233. [Google Scholar] [CrossRef]
- Lin, Z.; Wang, X.; Bu, X.; Jia, Y.; Shi, Q.; Du, Z.; Qin, J.; Chen, L. Dietary Phosphatidylcholine Affects Growth Performance, Antioxidant Capacity and Lipid Metabolism of Chinese Mitten Crab (Eriocheir sinensis). Aquaculture 2021, 541, 736814. [Google Scholar] [CrossRef]
- Xu, H.; Liu, T.; Feng, W.; He, J.; Han, T.; Wang, J.; Wang, C. Dietary Phosphatidylcholine Improved the Survival, Growth Performance, Antioxidant, and Osmoregulation Ability of Early Juvenile Mud Crab Scylla paramamosain. Aquaculture 2023, 563, 738899. [Google Scholar] [CrossRef]
- Zhang, C.; Liu, J.; Wang, X.; Li, E.; Song, M.; Yang, Y.; Qin, C.; Qin, J.; Chen, L. Comprehensive Transcriptional and Metabolomic Analysis Reveals the Neuroprotective Mechanism of Dietary Gamma-Aminobutyric Acid Response to Hypoxic Stress in the Chinese Mitten Crab (Eriocheir sinensis). Fish Shellfish Immun. 2023, 135, 108663. [Google Scholar] [CrossRef] [PubMed]
- Andrieu-Abadie, N.; Gouazé, V.; Salvayre, R.; Levade, T. Ceramide in Apoptosis Signaling: Relationship with Oxidative Stress. Free Radical Bio. Med. 2001, 31, 717–728. [Google Scholar] [CrossRef]
- Yagci, Z.B.; Esvap, E.; Ozkara, H.A.; Ulgen, K.O.; Olmez, E.O. Inflammatory Response and Its Relation to Sphingolipid Metabolism Proteins: Chaperones as Potential Indirect Anti-Inflammatory. Adv. Protein Chem. Str. 2019, 114, 153–219. [Google Scholar]
- Merrill, A.H., Jr.; Nixon, D.W.; Williams, R.D. Activities of Serine Palmitoyltransferase (3-Ketosphinganine Synthase) in Microsomes from Different Rat Tissues. J. Lipid Res. 1985, 26, 617–622. [Google Scholar] [CrossRef]
- Nikolova-Karakashian, M.N.; Reid, M.B. Sphingolipid Metabolism, Oxidant Signaling, and Contractile Function of Skeletal Muscle. Antioxid. Redox Signal. 2011, 15, 2501–2517. [Google Scholar] [CrossRef]
- Yi, X.; Gao, J.; Li, L.; Du, J.; Nie, Z.; Zhang, X.; Xu, G. Effects of Fattening Diets on the Nutritional Quality and Flavor of the Adult Female Chinese Mitten Crab (Eriocheir sinensis). Aquac. Rep. 2022, 25, 101223. [Google Scholar] [CrossRef]
- Pan, J.; Wu, R.; Wu, X.; Long, X.; Wang, X.; Cheng, Y. Impacts of Different Feeding Modes on the Gonadal Development, Total Edible Yield, and Nutritional Composition of Male Chinese Mitten Crab (Eriocheir sinensis). Aquac. Fish. 2020, 5, 300–307. [Google Scholar] [CrossRef]
- Xue, M.; Xu, P.; Wen, H.; Chen, J.; Wang, Q.; He, J.; He, C.; Kong, C.; Song, C.; Li, H. Peroxisome Proliferator-Activated Receptor Signaling-Mediated 13-S-Hydroxyoctadecenoic Acid Is Involved in Lipid Metabolic Disorder and Oxidative Stress in the Liver of Freshwater Drum, Aplodinotus grunniens. Antioxidants 2023, 12, 1615. [Google Scholar] [CrossRef]








Disclaimer/Publisher’s Note: The statements, opinions and data contained in all publications are solely those of the individual author(s) and contributor(s) and not of MDPI and/or the editor(s). MDPI and/or the editor(s) disclaim responsibility for any injury to people or property resulting from any ideas, methods, instructions or products referred to in the content. |
© 2025 by the authors. Licensee MDPI, Basel, Switzerland. This article is an open access article distributed under the terms and conditions of the Creative Commons Attribution (CC BY) license (https://creativecommons.org/licenses/by/4.0/).
Share and Cite
Xue, M.; Song, C.; Li, H.; He, J.; Chen, J.; Kong, C.; Li, X.; Wang, H.; He, J.; Xu, P. Sphingolipid Metabolism Remodels Immunity and Metabolic Network in the Muscle of Female Chinese Mitten Crab (Eriocheir sinensis). Int. J. Mol. Sci. 2025, 26, 7562. https://doi.org/10.3390/ijms26157562
Xue M, Song C, Li H, He J, Chen J, Kong C, Li X, Wang H, He J, Xu P. Sphingolipid Metabolism Remodels Immunity and Metabolic Network in the Muscle of Female Chinese Mitten Crab (Eriocheir sinensis). International Journal of Molecular Sciences. 2025; 26(15):7562. https://doi.org/10.3390/ijms26157562
Chicago/Turabian StyleXue, Miaomiao, Changyou Song, Hongxia Li, Jiyan He, Jianxiang Chen, Changxin Kong, Xiaowei Li, Hang Wang, Jie He, and Pao Xu. 2025. "Sphingolipid Metabolism Remodels Immunity and Metabolic Network in the Muscle of Female Chinese Mitten Crab (Eriocheir sinensis)" International Journal of Molecular Sciences 26, no. 15: 7562. https://doi.org/10.3390/ijms26157562
APA StyleXue, M., Song, C., Li, H., He, J., Chen, J., Kong, C., Li, X., Wang, H., He, J., & Xu, P. (2025). Sphingolipid Metabolism Remodels Immunity and Metabolic Network in the Muscle of Female Chinese Mitten Crab (Eriocheir sinensis). International Journal of Molecular Sciences, 26(15), 7562. https://doi.org/10.3390/ijms26157562

