Comprehensive Phytochemical Analysis and Evaluation of Antioxidant, Antimicrobial, Cytotoxic, and Immunomodulatory Activities of Commercial Cinnamon Bark Essential Oil (Cinnamomum zeylanicum L.)
Abstract
1. Introduction
2. Results
2.1. GC–MS Analysis of the CEO
2.2. Antioxidant Activity
2.3. Antimicrobial Activity
2.4. Evaluation of In Vitro Cytotoxicity of CEO
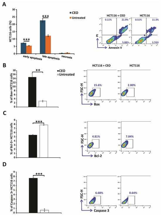
2.5. Assessment of Apoptotic Cell Death Induced by CEO
2.6. Effects of CEO on Cell Cycle and Proliferation in HCT116 Cancer Cells
2.7. In Vitro, CEO Reduces the Concentration of Pro-Inflammatory Cytokines
3. Discussion
3.1. GC–MS Analysis
3.2. Antioxidant Activity
3.3. Antimicrobial Activity
3.4. In Vitro Evaluation of the Cytotoxic Effects of CEO
3.5. Assessment of Apoptotic Cell Death Induced by CEO
3.6. Effects of CEO on Cell Cycle and Proliferation in HCT116 Cancer Cells
3.7. In Vitro, CEO Reduces the Concentration of Pro-Inflammatory Cytokines
4. Materials and Methods
4.1. Essential Oil Material
4.2. GC and GC–MS Analysis of the CEO
4.3. Antioxidant Activity
4.3.1. DPPH Radical Scavenging Activity Assay
4.3.2. Cupric Ion Reducing Antioxidant Capacity Assay (CUPRAC Assay)
4.3.3. ABTS Radical Scavenging Activity Assay
4.3.4. Total Antioxidant Capacity Assay (TAC)
4.4. Antimicrobial Activity
4.4.1. Microbial Strains
4.4.2. Determination of Minimum Inhibitory Concentration (MIC)
4.5. Cytotoxic Activity
4.5.1. Cell Culture
4.5.2. In Vitro Evaluation of the Cytotoxic Effects of CEO
4.6. Evaluation of Apoptosis
4.7. The Impact of CEO on Cell-Cycle Dynamics
4.8. Analysis of the Effects of CEO on Cell-Cycle Regulators
4.9. In Vitro Assessment of the Immunomodulatory Impacts of CEO
4.10. Statistical Analysis
5. Conclusions
Author Contributions
Funding
Institutional Review Board Statement
Informed Consent Statement
Data Availability Statement
Conflicts of Interest
Abbreviations
| CEO | Cinnamon essential oil |
| GC-MS | Gas chromatography–mass spectrometry |
| DPPH | 2,2-diphenyl-1-picrylhydrazyl |
| ABTS | 2,2′-azino-bis-(3-ethylbenzothiazoline-6-sulfonic acid) |
| CUPRAC | Cupric ion reducing antioxidant capacity |
| TAC | Total antioxidant capacity |
| BHT MIC | Butylated hydroxytoluene Minimum inhibitory concentration |
| MIN | Minocycline |
| AMK | Amikacin |
| NYS | Nystatine |
| IC50 | Concentration that provides 50% of inhibition |
| MTT | (3-(4,5-dimethylthiazol-2-yl)-2,5-diphenyltetrazolium bromide) |
| 4T1 | Mouse breast cancer cells |
| MDA-MB-468 | Human breast cancer cell line |
| CT26 | Mouse colon cancer cell line |
| HCT116 | Human colon cancer cell line |
| MRC-5 | Human fibroblast cell line |
| CDDP | cis-diamminedichloroplatinum(II) or cisplatin |
| Ki67 | Marker of proliferation |
| p21 | Cyclin-dependent kinase inhibitor 1A |
| p27 | Cyclin-dependent kinase inhibitor 1B |
| p-AKT | Phosphorylated AKT |
| ConA | Concanavalin A |
| IL-1β | Interleukin 1 beta |
| TNF-α | Tumor necrosis factor alpha |
| IFN-γ | Interferon gamma |
| IL-17 | Interleukin 17 |
| IL-10 | Interleukin 10 |
References
- Liñán-Atero, R.; Aghababaei, F.; García, S.R.; Hasiri, Z.; Ziogkas, D.; Moreno, A.; Hadidi, M. Clove Essential Oil: Chemical Profile, Biological Activities, Encapsulation Strategies, and Food Applications. Antioxidants 2024, 13, 488. [Google Scholar] [CrossRef] [PubMed]
- Raut, J.S.; Karuppayil, S.M. A Status Review on the Medicinal Properties of Essential Oils. Ind. Crops Prod. 2014, 62, 250–264. [Google Scholar] [CrossRef]
- Bassolé, I.H.N.; Juliani, H.R. Essential Oils in Combination and Their Antimicrobial Properties. Molecules 2012, 17, 3989–4006. [Google Scholar] [CrossRef] [PubMed]
- Pramod, K.; Ansari, S.H.; Ali, J. Eugenol: A Natural Compound with Versatile Pharmacological Actions. Nat. Prod. Commun. 2010, 5, 1999–2006. [Google Scholar] [CrossRef]
- Scandiffio, R.; Geddo, F.; Cottone, E.; Querio, G.; Antoniotti, S.; Gallo, M.P.; Maffei, M.E.; Bovolin, P. Protective Effects of (E)-β-Caryophyllene (BCP) in Chronic Inflammation. Nutrients 2020, 12, 3273. [Google Scholar] [CrossRef]
- Friedman, M. Chemistry, Antimicrobial Mechanisms, and Antibiotic Activities of Cinnamaldehyde against Pathogenic Bacteria in Animal Feeds and Human Foods. J. Agric. Food Chem. 2017, 65, 10406–10423. [Google Scholar] [CrossRef]
- Mutlu, M.; Bingol, Z.; Uc, E.M.; Köksal, E.; Goren, A.C.; Alwasel, S.H.; Gulcin, İ. Comprehensive Metabolite Profiling of Cinnamon (Cinnamomum zeylanicum) Leaf Oil Using LC-HR/MS, GC/MS, and GC-FID: Determination of Antiglaucoma, Antioxidant, Anticholinergic, and Antidiabetic Profiles. Life 2023, 13, 136. [Google Scholar] [CrossRef]
- Denkova-Kostova, R.; Teneva, D.; Tomova, T.; Goranov, B.; Denkova, Z.; Shopska, V.; Slavchev, A.; Hristova-Ivanova, Y. Chemical Composition, Antioxidant and Antimicrobial Activity of Essential Oils from Tangerine (Citrus reticulata L.), Grapefruit (Citrus paradisi L.), Lemon (Citrus lemon L.) and Cinnamon (Cinnamomum zeylanicum Blume). Z. Naturforsch C J. Biosci. 2021, 76, 175–185. [Google Scholar] [CrossRef]
- Gheorghe-Irimia, R.-A.; Tăpăloagă, D.; Tăpăloagă, P.-R.; Ghimpețeanu, O.-M.; Tudor, L.; Militaru, M. Spicing Up Meat Preservation: Cinnamomum zeylanicum Essential Oil in Meat-Based Functional Foods—A Five-Year Review. Foods 2024, 13, 2479. [Google Scholar] [CrossRef]
- Didehdar, M.; Chegini, Z.; Tabaeian, S.P.; Razavi, S.; Shariati, A. Cinnamomum: The New Therapeutic Agents for Inhibition of Bacterial and Fungal Biofilm-Associated Infection. Front. Cell Infect. Microbiol. 2022, 12, 930624. [Google Scholar] [CrossRef]
- Hua, K.-F.; Lin, Y.-B.; Chiu, H.-W.; Wong, W.-T.; Ka, S.-M.; Wu, C.-H.; Lin, W.-Y.; Wang, C.-C.; Hsu, C.-H.; Hsu, H.-T.; et al. Cinnamaldehyde Inhibits the NLRP3 Inflammasome by Preserving Mitochondrial Integrity and Augmenting Autophagy in Shigella Sonnei-Infected Macrophages. J. Inflamm. 2024, 21, 18. [Google Scholar] [CrossRef] [PubMed]
- Najar, B.; Shortrede, J.E.; Pistelli, L.; Buhagiar, J. Chemical Composition and in Vitro Cytotoxic Screening of Sixteen Commercial Essential Oils on Five Cancer Cell Lines. Chem. Biodivers. 2020, 17, e1900478. [Google Scholar] [CrossRef] [PubMed]
- Kubatka, P.; Kello, M.; Kajo, K.; Samec, M.; Jasek, K.; Vybohova, D.; Uramova, S.; Liskova, A.; Sadlonova, V.; Koklesova, L.; et al. Chemopreventive and Therapeutic Efficacy of Cinnamomum zeylanicum L. Bark in Experimental Breast Carcinoma: Mechanistic In Vivo and In Vitro Analyses. Molecules 2020, 25, 1399. [Google Scholar] [CrossRef]
- Banerjee, S.; Banerjee, S. Anticancer Potential and Molecular Mechanisms of Cinnamaldehyde and Its Congeners Present in the Cinnamon Plant. Physiologia 2023, 3, 173–207. [Google Scholar] [CrossRef]
- Clinical and Laboratory Standards Institute (CLSI). Methods for Dilution Antimicrobial Susceptibility Tests for Bacteria That Grow Aerobically: Approved Standard, 10th ed.; CLSI Document M07-A10; CLSI: Wayne, PA, USA, 2015. [Google Scholar]
- Bakkali, F.; Averbeck, S.; Averbeck, D.; Idaomar, M. Biological Effects of Essential Oils—A Review. Food Chem. Toxicol. 2008, 46, 446–475. [Google Scholar] [CrossRef]
- Alizadeh Behbahani, B.; Falah, F.; Lavi Arab, F.; Vasiee, M.; Tabatabaee Yazdi, F. Chemical Composition and Antioxidant, Antimicrobial, and Antiproliferative Activities of Cinnamomum zeylanicum Bark Essential Oil. Evid. Based Complement. Altern. Med. 2020, 2020, 5190603. [Google Scholar] [CrossRef]
- Elgendy, E.M.; Ibrahim, H.S.; Elmeherry, H.F.; Sedki, A.G.; Mekhemer, F.U. Chemical and Biological Comparative in Vitro Studies of Cinnamon Bark and Lemon Peel Essential Oils. Food Nutr. Sci. 2016, 8, 110–125. [Google Scholar] [CrossRef]
- Amran, D.A.A.; Al-Derawi, K.H.; Al-Saadi, S. Phytochemical Constituents of Bark Essential Oils of Cinnamomum zeylanicum Blume and Effects on Liver Tissue of Rats. Univ. Thi-Qar J. Sci. 2023, 10, 165–170. [Google Scholar] [CrossRef]
- Zugic, A.; Jeremic, I.; Isakovic, A.; Arsic, I.; Savic, S.; Tadic, V. Evaluation of Anticancer and Antioxidant Activity of a Commercially Available CO2 Supercritical Extract of Old Man’s Beard (Usnea barbata). PLoS ONE 2016, 11, e0146342. [Google Scholar] [CrossRef]
- Dahham, S.S.; Tabana, Y.M.; Iqbal, M.A.; Ahamed, M.B.K.; Ezzat, M.O.; Majid, A.S.A.; Majid, A.M.S.A. The Anticancer, Antioxidant and Antimicrobial Properties of the Sesquiterpene β-Caryophyllene from the Essential Oil of Aquilaria crassna. Molecules 2015, 20, 11808–11829. [Google Scholar] [CrossRef]
- Sihoglu Tepe, A.; Ozaslan, M. Anti-Alzheimer, Anti-Diabetic, Skin-Whitening, and Antioxidant Activities of the Essential Oil of Cinnamomum zeylanicum. Ind. Crops Prod. 2020, 145, 112069. [Google Scholar] [CrossRef]
- Elgammal, E.; El Gendy, A.E.N.; Elgamal, A.E.-B. Mechanism of Action and Bioactivities of Cinnamomum zeylanicum Essential Oil against Some Pathogenic Microbes. Egypt. Pharm. J. 2020, 19, 162. [Google Scholar] [CrossRef]
- Gülçin, İ. Antioxidant Activity of Eugenol: A Structure–Activity Relationship Study. J. Med. Food 2011, 14, 975–985. [Google Scholar] [CrossRef]
- Kallel, I.; Hadrich, B.; Gargouri, B.; Chaabane, A.; Lassoued, S.; Gdoura, R.; Bayoudh, A.; Ben Messaoud, E. Optimization of Cinnamon (Cinnamomum zeylanicum Blume) Essential Oil Extraction: Evaluation of Antioxidant and Antiproliferative Effects. Evid.-Based Complement. Altern. Med. 2019, 2019, 6498347. [Google Scholar] [CrossRef]
- Azad, R.; Jayaprada, N.V.T.; Ranaweera, S.A.; Ranawaka, R.A.A.K.; Jayasekara, L.; Senanayake, G.; Hirotoshi, T.; Geekiyanage, S. Diversity and Morpho-Chemo Correlations of Cinnamon (Cinnamomum verum J. Presl) Bark Oil from Sri Lanka. J. Agric. Food Res. 2024, 18, 101500. [Google Scholar] [CrossRef]
- Farias, A.P.P.; Monteiro, O.d.S.; da Silva, J.K.R.; Figueiredo, P.L.B.; Rodrigues, A.A.C.; Monteiro, I.N.; Maia, J.G.S. Chemical Composition and Biological Activities of Two Chemotype-Oils from Cinnamomum verum J. Presl Growing in North Brazil. J. Food Sci. Technol. 2020, 57, 3176–3183. [Google Scholar] [CrossRef]
- Ranasinghe, P.; Pigera, S.; Premakumara, G.S.; Galappaththy, P.; Constantine, G.R.; Katulanda, P. Medicinal Properties of ‘True’ Cinnamon (Cinnamomum zeylanicum): A Systematic Review. BMC Complement. Altern. Med. 2013, 13, 275. [Google Scholar] [CrossRef]
- Aligiannis, N.; Kalpoutzakis, E.; Mitaku, S.; Chinou, I.B. Composition and Antimicrobial Activity of the Essential Oils of Two Origanum Species. J. Agric. Food Chem. 2001, 49, 4168–4170. [Google Scholar] [CrossRef]
- Crevelin, E.J.; Caixeta, S.C.; Dias, H.J.; Groppo, M.; Cunha, W.R.; Martins, C.H.G.; Crotti, A.E.M. Antimicrobial Activity of the Essential Oil of Plectranthus Neochilus against Cariogenic Bacteria. Evid. Based Complement. Altern. Med. 2015, 2015, 102317. [Google Scholar] [CrossRef]
- Raeisi, M.; Tajik, H.; Yarahmadi, A.; Sanginabadi, S. Antimicrobial Effect of Cinnamon Essential Oil Against Escherichia coli and Staphylococcus aureus. Health Scope 2015, 4, e21808. [Google Scholar] [CrossRef]
- Marongiu, B.; Piras, A.; Porcedda, S.; Tuveri, E.; Sanjust, E.; Meli, M.; Sollai, F.; Zucca, P.; Rescigno, A. Supercritical CO2 Extract of Cinnamomum zeylanicum: Chemical Characterization and Antityrosinase Activity. J. Agric. Food Chem. 2007, 55, 10022–10027. [Google Scholar] [CrossRef] [PubMed]
- Mirković, S.; Tadić, V.; Milenković, M.T.; Ušjak, D.; Racić, G.; Bojović, D.; Žugić, A. Antimicrobial Activities of Essential Oils of Different Pinus Species from Bosnia and Herzegovina. Pharmaceutics 2024, 16, 1331. [Google Scholar] [CrossRef] [PubMed]
- Unlu, M.; Ergene, E.; Unlu, G.V.; Zeytinoglu, H.S.; Vural, N. Composition, Antimicrobial Activity and in Vitro Cytotoxicity of Essential Oil from Cinnamomum zeylanicum Blume (Lauraceae). Food Chem. Toxicol. 2010, 48, 3274–3280. [Google Scholar] [CrossRef] [PubMed]
- Saki, M.; Seyed-Mohammadi, S.; Montazeri, E.A.; Siahpoosh, A.; Moosavian, M.; Latifi, S.M. In Vitro Antibacterial Properties of Cinnamomum zeylanicum Essential Oil against Clinical Extensively Drug-Resistant Bacteria. Eur. J. Integr. Med. 2020, 37, 101146. [Google Scholar] [CrossRef]
- Utchariyakiat, I.; Surassmo, S.; Jaturanpinyo, M.; Khuntayaporn, P.; Chomnawang, M.T. Efficacy of Cinnamon Bark Oil and Cinnamaldehyde on Anti-Multidrug Resistant Pseudomonas aeruginosa and the Synergistic Effects in Combination with Other Antimicrobial Agents. BMC Complement. Altern. Med. 2016, 16, 158. [Google Scholar] [CrossRef]
- Abdelatti, M.A.I.; Abd El-Aziz, N.K.; El-Naenaeey, E.Y.M.; Ammar, A.M.; Alharbi, N.K.; Alharthi, A.; Zakai, S.A.; Abdelkhalek, A. Antibacterial and Anti-Efflux Activities of Cinnamon Essential Oil against Pan and Extensive Drug-Resistant Pseudomonas aeruginosa Isolated from Human and Animal Sources. Antibiotics 2023, 12, 1514. [Google Scholar] [CrossRef]
- Sandner, G.; Heckmann, M.; Weghuber, J. Immunomodulatory Activities of Selected Essential Oils. Biomolecules 2020, 10, 1139. [Google Scholar] [CrossRef]
- Ćorović, K.; Stojković, D.L.; Petrović, Đ.S.; Milić, S.S.; Đukić, M.B.; Radojević, I.D.; Raković, I.; Jurišević, M.; Gajović, N.; Jovanović, M.; et al. Newly Synthesized Palladium(Ii) Complexes with Dialkyl Esters of (S, S)-Propylenediamine-N, N′-Di-(2,2′-Di-(4-Hydroxy-Benzil))Acetic Acid: In Vitro Investigation of Biological Activities and HSA/DNA Binding. Dalton Trans. 2024, 53, 7922–7938. [Google Scholar] [CrossRef]
- Jan, R.; Chaudhry, G.-S. Understanding Apoptosis and Apoptotic Pathways Targeted Cancer Therapeutics. Adv. Pharm. Bull. 2019, 9, 205–218. [Google Scholar] [CrossRef]
- Nile, A.; Shin, J.; Shin, J.; Park, G.S.; Lee, S.; Lee, J.-H.; Lee, K.-W.; Kim, B.G.; Han, S.G.; Saini, R.K.; et al. Cinnamaldehyde-Rich Cinnamon Extract Induces Cell Death in Colon Cancer Cell Lines HCT 116 and HT-29. Int. J. Mol. Sci. 2023, 24, 8191. [Google Scholar] [CrossRef]
- Zhou, L.; Wang, S.; Cao, L.; Ren, X.; Li, Y.; Shao, J.; Xu, L. Lead Acetate Induces Apoptosis in Leydig Cells by Activating PPARγ/Caspase-3/PARP Pathway. Int. J. Environ. Health Res. 2021, 31, 34–44. [Google Scholar] [CrossRef] [PubMed]
- Arsenijevic, M.; Milovanovic, M.; Jovanovic, S.; Arsenijevic, N.; Markovic, B.S.; Gazdic, M.; Volarevic, V. In Vitro and in Vivo Anti-Tumor Effects of Selected Platinum(IV) and Dinuclear Platinum(II) Complexes against Lung Cancer Cells. J. Biol. Inorg. Chem. 2017, 22, 807–817. [Google Scholar] [CrossRef]
- Kale, J.; Osterlund, E.J.; Andrews, D.W. BCL-2 Family Proteins: Changing Partners in the Dance towards Death. Cell Death Differ. 2018, 25, 65–80. [Google Scholar] [CrossRef]
- He, Y.; Liu, D.; Zhu, C.; Chen, X.; Ye, H.; Ye, M. Prevention of the Lachnum Polysaccharide and Its Selenium Derivatives on Cisplatin-Induced Acute Kidney Injury in Mice. Bioorganic Med. Chem. Lett. 2024, 97, 129192. [Google Scholar] [CrossRef]
- McIlwain, D.R.; Berger, T.; Mak, T.W. Caspase Functions in Cell Death and Disease. Cold Spring Harb. Perspect. Biol. 2013, 5, a008656. [Google Scholar] [CrossRef]
- Deutsch, T.M.; Fischer, C.; Riedel, F.; Haßdenteufel, K.; Michel, L.L.; Sütterlin, M.; Riethdorf, S.; Pantel, K.; Wallwiener, M.; Schneeweiss, A.; et al. Relationship of Ki-67 Index in Biopsies of Metastatic Breast Cancer Tissue and Circulating Tumor Cells (CTCs) at the Time of Biopsy Collection. Arch. Gynecol. Obstet. 2024, 309, 235–248. [Google Scholar] [CrossRef]
- Larasati, Y.A.; Meiyanto, E. Revealing the Potency of Cinnamon as an Anti-Cancer and Chemopreventive Agent. Indones. J. Cancer Chemoprev. 2018, 9, 47–62. [Google Scholar] [CrossRef]
- Ahmad, A.; Tiwari, R.K.; Saeed, M.; Ahmad, I.; Ansari, I.A. Glycyrrhizin Mediates Downregulation of Notch Pathway Resulting in Initiation of Apoptosis and Disruption in the Cell Cycle Progression in Cervical Cancer Cells. Nutr. Cancer 2022, 74, 622–639. [Google Scholar] [CrossRef]
- Bertoli, C.; Skotheim, J.M.; de Bruin, R.A.M. Control of Cell Cycle Transcription during G1 and S Phases. Nat. Rev. Mol. Cell Biol. 2013, 14, 518–528. [Google Scholar] [CrossRef]
- Topacio, B.R.; Zatulovskiy, E.; Cristea, S.; Xie, S.; Tambo, C.S.; Rubin, S.M.; Sage, J.; Kõivomägi, M.; Skotheim, J.M. Cyclin D-Cdk4,6 Drives Cell-Cycle Progression via the Retinoblastoma Protein’s C-Terminal Helix. Mol. Cell 2019, 74, 758–770.e4. [Google Scholar] [CrossRef]
- Wang, Y.; Li, W.; Wang, Z.; Ren, H.; Li, Y.; Zhang, Y.; Yang, P.; Pan, S. Genistein Upregulates Cyclin D1 and CDK4 Expression and Promotes the Proliferation of Ovarian Cancer OVCAR-5 Cells. Clin. Chim. Acta 2021, 512, 100–105. [Google Scholar] [CrossRef] [PubMed]
- Nagle, A.A.; Gan, F.-F.; Jones, G.; So, C.-L.; Wells, G.; Chew, E.-H. Induction of Tumor Cell Death through Targeting Tubulin and Evoking Dysregulation of Cell Cycle Regulatory Proteins by Multifunctional Cinnamaldehydes. PLoS ONE 2012, 7, e50125. [Google Scholar] [CrossRef] [PubMed]
- Maddika, S.; Ande, S.R.; Panigrahi, S.; Paranjothy, T.; Weglarczyk, K.; Zuse, A.; Eshraghi, M.; Manda, K.D.; Wiechec, E.; Los, M. Cell Survival, Cell Death and Cell Cycle Pathways Are Interconnected: Implications for Cancer Therapy. Drug Resist. Updat. 2007, 10, 13–29. [Google Scholar] [CrossRef] [PubMed]
- Al Bitar, S.; Gali-Muhtasib, H. The Role of the Cyclin Dependent Kinase Inhibitor P21cip1/Waf1 in Targeting Cancer: Molecular Mechanisms and Novel Therapeutics. Cancers 2019, 11, 1475. [Google Scholar] [CrossRef]
- He, K.; Xu, T.; Xu, Y.; Ring, A.; Kahn, M.; Goldkorn, A. Cancer Cells Acquire a Drug Resistant, Highly Tumorigenic, Cancer Stem-like Phenotype through Modulation of the PI3K/Akt/β-Catenin/CBP Pathway. Int. J. Cancer 2014, 134, 43–54. [Google Scholar] [CrossRef]
- Li, J.; Teng, Y.; Liu, S.; Wang, Z.; Chen, Y.; Zhang, Y.; Xi, S.; Xu, S.; Wang, R.; Zou, X. Cinnamaldehyde Affects the Biological Behavior of Human Colorectal Cancer Cells and Induces Apoptosis via Inhibition of the PI3K/Akt Signaling Pathway. Oncol. Rep. 2016, 35, 1501–1510. [Google Scholar] [CrossRef]
- Valdivieso-Ugarte, M.; Plaza-Diaz, J.; Gomez-Llorente, C.; Lucas Gómez, E.; Sabés-Alsina, M.; Gil, Á. In Vitro Examination of Antibacterial and Immunomodulatory Activities of Cinnamon, White Thyme, and Clove Essential Oils. J. Funct. Foods 2021, 81, 104436. [Google Scholar] [CrossRef]
- Fan, X.; Men, R.; Huang, C.; Shen, M.; Wang, T.; Ghnewa, Y.; Ma, Y.; Ye, T.; Yang, L. Critical Roles of Conventional Dendritic Cells in Autoimmune Hepatitis via Autophagy Regulation. Cell Death Dis. 2020, 11, 23. [Google Scholar] [CrossRef]
- Han, X.; Parker, T.L. Antiinflammatory Activity of Cinnamon (Cinnamomum zeylanicum) Bark Essential Oil in a Human Skin Disease Model. Phytother. Res. 2017, 31, 1034–1038. [Google Scholar] [CrossRef]
- Adams, D.R.P. Identification of Essential Oil Components by Gas Chromatography/Mass Spectrometry, 4th ed.; Allured Publ. Crop: Carol Steam, IL, USA, 2017. [Google Scholar]
- Blois, M.S. Antioxidant Determinations by the Use of a Stable Free Radical. Nature 1958, 181, 1199–1200. [Google Scholar] [CrossRef]
- Milošević, M.D.; Marinković, A.D.; Petrović, P.; Klaus, A.; Nikolić, M.G.; Prlainović, N.Ž.; Cvijetić, I.N. Synthesis, Characterization and SAR Studies of Bis(Imino)Pyridines as Antioxidants, Acetylcholinesterase Inhibitors and Antimicrobial Agents. Bioorganic Chem. 2020, 102, 104073. [Google Scholar] [CrossRef] [PubMed]
- Čutović, N.; Batinić, P.; Marković, T.; Radanović, D.; Marinković, A.; Bugarski, B.; Jovanović, A.A. Physicochemical Properties of Winter Savory Extracts Prepared Using Ultrasound-Assisted Extraction. Lek. Sirovine 2022, 42, 34–42. [Google Scholar] [CrossRef]
- Pavlović, S.; Petrović, B.; Ćoćić, D.; Schreurer, A.; Sretenović, S.; Nešić, M.D.; Nišavić, M.; Maric, Z.; Stanisavljević, I.; Ćorović, I.; et al. New Pd(II)-Pincer Type Complexes as Potential Antitumor Drugs: Synthesis, Nucleophilic Substitution Reactions, DNA/HSA Interaction, Molecular Docking Study and Cytotoxic Activity. Dalton Trans. 2024, 53, 18560–18574. [Google Scholar] [CrossRef] [PubMed]
- Vučelj, S.; Hasić, R.; Ašanin, D.; Šmit, B.; Caković, A.; Bogojeski, J.; Serafinović, M.Ć.; Marković, B.S.; Stojanović, B.; Pavlović, S.; et al. Modes of Interactions with DNA/HSA Biomolecules and Comparative Cytotoxic Studies of Newly Synthesized Mononuclear Zinc(II) and Heteronuclear Platinum(II)/Zinc(II) Complexes toward Colorectal Cancer Cells. Int. J. Mol. Sci. 2024, 25, 3027. [Google Scholar] [CrossRef] [PubMed]
- Stanisavljević, I.; Živković, M.; Rajković, S.; Obradović, M.; Jurišević, M.; Pavlović, S.; Simović-Marković, B.; Gajović, N.; Ćorović, I.; Jocić, M.; et al. Immunomodulatory Effects of Mononuclear 5,6-Epoxy-5,6-Dihydro-1,10-Phenanthroline Platinum(II) Complex. Kragujev. J. Sci. 2024, 46, 73–84. [Google Scholar] [CrossRef]
- Jovanovic, M.; Simovic Markovic, B.; Gajovic, N.; Jurisevic, M.; Djukic, A.; Jovanovic, I.; Arsenijevic, N.; Lukic, A.; Zdravkovic, N. Metabolic Syndrome Attenuates Ulcerative Colitis: Correlation with Interleukin-10 and Galectin-3 Expression. World J. Gastroenterol. 2019, 25, 6465–6482. [Google Scholar] [CrossRef]





| N° | Class/Compound | Kovats Index | Percentage (%) |
|---|---|---|---|
| Monoterpene Hydrocarbons | |||
| 1 | α-thujene | 924 | 0.06 |
| 2 | α-pinene | 932 | 0.65 |
| 3 | Camphene | 946 | 0.05 |
| 4 | β-pinene | 974 | 0.21 |
| 5 | α-phellandrene | 1002 | 0.58 |
| 6 | α-terpinene | 1014 | 0.10 |
| 7 | p-cymene | 1020 | 1.38 |
| 8 | Limonene + β-phellandrene | 1025 + 1025 | 1.45 |
| 9 | Terpinolene | 1086 | 0.06 |
| Oxygenated Monoterpenes | |||
| 10 | 1,8-cineol | 1026 | 0.83 |
| 11 | Linalool | 1095 | 2.79 |
| 12 | Terpinen-4-ol | 1174 | 0.30 |
| 13 | α-terpineol | 1186 | 0.58 |
| Aromatic Compounds | |||
| 14 | Benzaldehyde | 952 | 0.09 |
| 15 | Phenyl ethyl alcohol | 1106 | 0.10 |
| 16 | Eugenol | 1356 | 4.34 |
| 17 | Eugenol acetate | 1521 | 0.11 |
| 18 | Benzyl benzoate | 1759 | 0.75 |
| Sesquiterpenes | |||
| 19 | α-copaene | 1374 | 0.14 |
| 20 | (E)-caryophyllene | 1417 | 3.68 |
| 21 | α-humulene | 1452 | 0.24 |
| 22 | Cis-muurola-4(14),5-diene | 1465 | 0.09 |
| 23 | Caryophyllene oxide | 1582 | 0.16 |
| Cinnamic Derivatives | |||
| 24 | (Z)-cinnamaldehyde | 1217 | 0.05 |
| 25 | (E)-cinnamaldehyde | 1267 | 77.93 |
| 26 | (E)-cinnamylacetate | 1443 | 2.74 |
| 27 | (E)-allyl cinnamate | 1548 | 0.20 |
| Total | 99.66 | ||
| IC50 DPPH (mg/mL) | IC50 ABTS (mg/mL) | IC50 CUPRAC (mg/mL) | TAC (mg AAE/g) | |
|---|---|---|---|---|
| CEO | 9.53 ± 0.20 | 0.35 ± 0.01 | 0.14 ± 0.02 | 0.01 ± 0.00 |
| BHT | 0.011 ± 0.001 | 0.006 ± 0.001 | 0.02 ± 0.00 | 9.80 ± 0.15 |
| Bacterial Strain | ATCC | CEO MIC (µg/mL) | MIN MIC µg/mL | AMK MIC µg/mL | NYS MIC µg/mL |
|---|---|---|---|---|---|
| Staphylococcus aureus | 6538 | 7.37 | 0.40 | 1.00 | N.t. |
| Staphylococcus epidermidis | 1228 | 7.37 | 0.25 | N.t. | N.t. |
| Bacillus subtilis | 6633 | 14.75 | 0.05 | 3.25 | N.t. |
| Escherichia coli | 8739 | 14.75 | N.t. | 12.00 | N.t. |
| Klebsiella pneumoniae | 13,883 | 14.75 | N.t. | 12.50 | N.t. |
| Pseudomonas aeruginosa | 9027 | 29.50 | N.t. | 15.00 | N.t. |
| Salmonella enterica subsp. enterica serovar Abony | 6017 | 14.75 | N.t. | 12.50 | N.t. |
| Yeast strain | |||||
| Candida albicans | 10,231 | 7.37 | N.t. | N.t. | 0.85 |
| Cell Lines | IC50 (µg) 48 h | |
|---|---|---|
| CEO | CDDP | |
| MRC-5 | 7.21 ± 0.25 | 4.08 ± 2.11 |
| 4T1 | 12.43 ± 4.55 | 1.33 ± 0.74 |
| MDA-MB 468 | 3.78 ± 0.93 | 3.44 ± 1.34 |
| CT26 | <0.78 | <0.78 |
| HCT116 | 1.18 ± 0.93 | 5.16 ± 1.82 |
| Cell Lines | Selectivity Index (IC50 MRC-5/IC50) | |
|---|---|---|
| CEO | CDDP | |
| 4T1 | 0.6 | 3.1 |
| MDA-MB 468 | 1.9 | 1.2 |
| CT26 | N/A | N/A |
| HCT116 | 6.1 | 0.8 |
Disclaimer/Publisher’s Note: The statements, opinions and data contained in all publications are solely those of the individual author(s) and contributor(s) and not of MDPI and/or the editor(s). MDPI and/or the editor(s) disclaim responsibility for any injury to people or property resulting from any ideas, methods, instructions or products referred to in the content. |
© 2025 by the authors. Licensee MDPI, Basel, Switzerland. This article is an open access article distributed under the terms and conditions of the Creative Commons Attribution (CC BY) license (https://creativecommons.org/licenses/by/4.0/).
Share and Cite
Živković, M.; Stanisavljević, I.; Gajović, N.; Pavlović, S.; Simović Marković, B.; Jovanović, I.P.; Cupara, S.; Tadić, V.; Žugić, A.; Milenković, M.T.; et al. Comprehensive Phytochemical Analysis and Evaluation of Antioxidant, Antimicrobial, Cytotoxic, and Immunomodulatory Activities of Commercial Cinnamon Bark Essential Oil (Cinnamomum zeylanicum L.). Int. J. Mol. Sci. 2025, 26, 6482. https://doi.org/10.3390/ijms26136482
Živković M, Stanisavljević I, Gajović N, Pavlović S, Simović Marković B, Jovanović IP, Cupara S, Tadić V, Žugić A, Milenković MT, et al. Comprehensive Phytochemical Analysis and Evaluation of Antioxidant, Antimicrobial, Cytotoxic, and Immunomodulatory Activities of Commercial Cinnamon Bark Essential Oil (Cinnamomum zeylanicum L.). International Journal of Molecular Sciences. 2025; 26(13):6482. https://doi.org/10.3390/ijms26136482
Chicago/Turabian StyleŽivković, Milja, Isidora Stanisavljević, Nevena Gajović, Slađana Pavlović, Bojana Simović Marković, Ivan P. Jovanović, Snežana Cupara, Vanja Tadić, Ana Žugić, Marina T. Milenković, and et al. 2025. "Comprehensive Phytochemical Analysis and Evaluation of Antioxidant, Antimicrobial, Cytotoxic, and Immunomodulatory Activities of Commercial Cinnamon Bark Essential Oil (Cinnamomum zeylanicum L.)" International Journal of Molecular Sciences 26, no. 13: 6482. https://doi.org/10.3390/ijms26136482
APA StyleŽivković, M., Stanisavljević, I., Gajović, N., Pavlović, S., Simović Marković, B., Jovanović, I. P., Cupara, S., Tadić, V., Žugić, A., Milenković, M. T., & Barjaktarević, A. (2025). Comprehensive Phytochemical Analysis and Evaluation of Antioxidant, Antimicrobial, Cytotoxic, and Immunomodulatory Activities of Commercial Cinnamon Bark Essential Oil (Cinnamomum zeylanicum L.). International Journal of Molecular Sciences, 26(13), 6482. https://doi.org/10.3390/ijms26136482

