In Silico Analysis Revealed Marco (SR-A6) and Abca1/2 as Potential Regulators of Lipid Metabolism in M1 Macrophage Hysteresis
Abstract
1. Introduction
2. Results
2.1. Trajectory Analysis and Hierarchical Clustering Confirmed the High Sensitivity of Macrophages to the Time of Stimulation
2.2. Considering the Stimulation Time Factor Significantly Improved the Accuracy of Sample Classification for Downstream Analysis
2.3. WGCNA Revealed Specific Gene Modules Associated with Macrophage Phenotypes
2.4. GO Term and KEGG Enrichment Analysis Unveiled the Functions of Identified Gene Modules
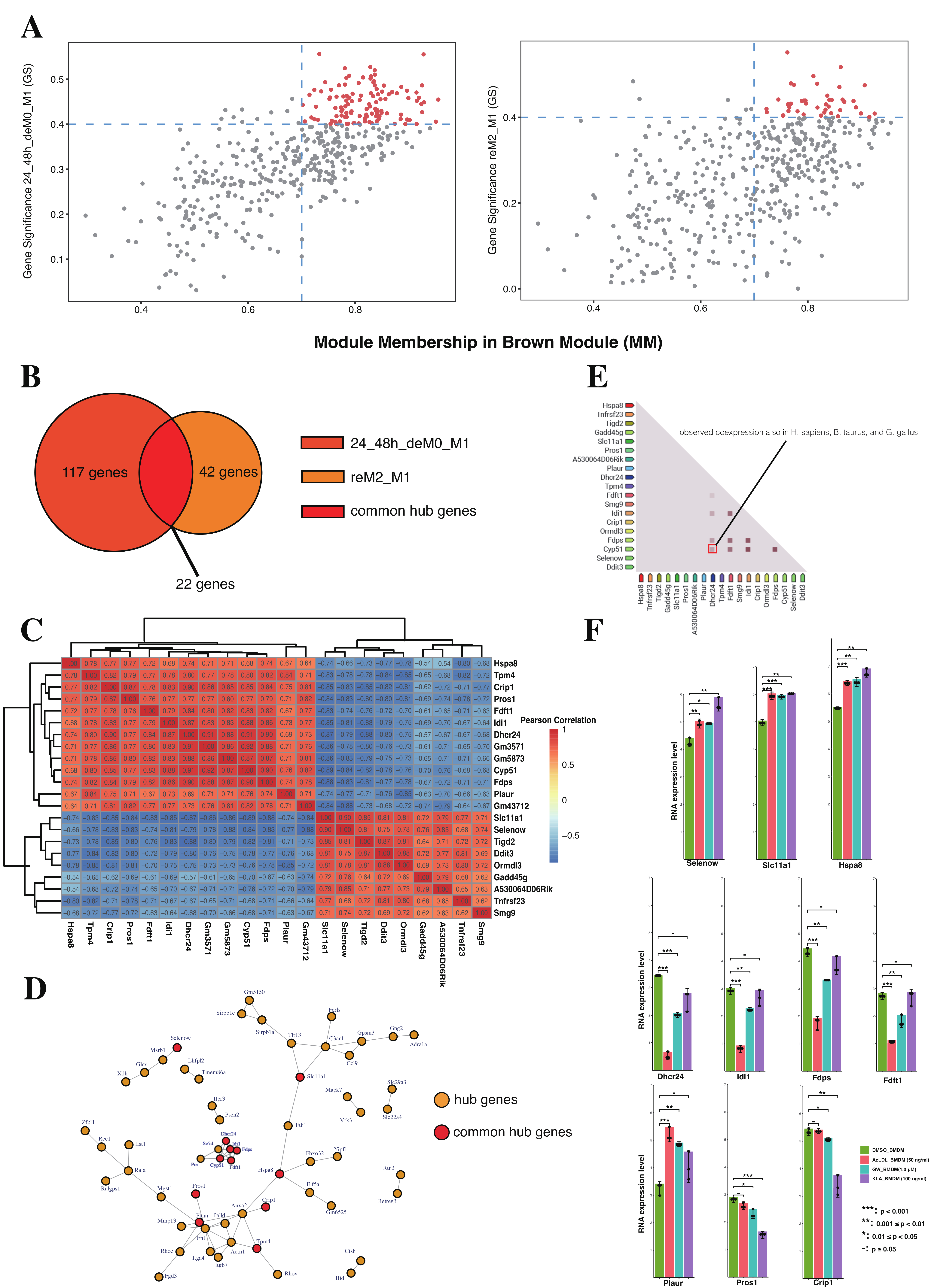
2.5. Lipid Biosynthesis-Related Genes Drive the Expression of MEbrowm to Influence Macrophage Function in Lipid Metabolism
2.6. Hysteresis of Marco (SR-A6) and Abca1/Abca2 Results in Elevated Intracellular Lipid Levels and Suppression of Lipid Biosynthesis-Related Genes
3. Discussion
4. Materials and Methods
4.1. Data Preparation
4.2. Sequencing Data Preprocessing
4.3. Batch Effect Correction, Quality Control, and Data Processing
4.4. Weighted Gene Co-Expression Network Analysis (WGCNA)
4.5. Gene Ontology Analysis and Pathway Analysis
4.6. Other Bioinformatics Analysis and Statistical Analysis
5. Conclusions
Supplementary Materials
Author Contributions
Funding
Institutional Review Board Statement
Informed Consent Statement
Data Availability Statement
Acknowledgments
Conflicts of Interest
References
- Davies, L.C.; Rosas, M.; Jenkins, S.J.; Liao, C.-T.; Scurr, M.J.; Brombacher, F.; Fraser, D.J.; Allen, J.E.; Jones, S.A.; Taylor, P.R. Distinct Bone Marrow-Derived and Tissue-Resident Macrophage Lineages Proliferate at Key Stages during Inflammation. Nat. Commun. 2013, 4, 1886. [Google Scholar] [CrossRef] [PubMed]
 - Martinez, F.O.; Gordon, S. The M1 and M2 Paradigm of Macrophage Activation: Time for Reassessment. F1000Prime Rep. 2014, 6, 13. [Google Scholar] [CrossRef] [PubMed]
 - Sica, A.; Mantovani, A. Macrophage Plasticity and Polarization: In Vivo Veritas. J. Clin. Invest. 2012, 122, 787–795. [Google Scholar] [CrossRef] [PubMed]
 - Ivashkiv, L.B. Epigenetic Regulation of Macrophage Polarization and Function. Trends. Immunol. 2013, 34, 216–223. [Google Scholar] [CrossRef]
 - Ando, M.; Ito, M.; Srirat, T.; Kondo, T.; Yoshimura, A. Memory T Cell, Exhaustion, and Tumor Immunity. Immunol. Med. 2020, 43, 1–9. [Google Scholar] [CrossRef]
 - Liu, Q.; Sun, Z.; Chen, L. Memory T Cells: Strategies for Optimizing Tumor Immunotherapy. Protein Cell 2020, 11, 549–564. [Google Scholar] [CrossRef]
 - Seifert, M.; Küppers, R. Human Memory B Cells. Leukemia 2016, 30, 2283–2292. [Google Scholar] [CrossRef]
 - Bekkering, S.; Domínguez-Andrés, J.; Joosten, L.A.B.; Riksen, N.P.; Netea, M.G. Trained Immunity: Reprogramming Innate Immunity in Health and Disease. Annu. Rev. Immunol. 2021, 39, 667–693. [Google Scholar] [CrossRef]
 - Zhang, Y.; Yang, W.; Kumagai, Y.; Loza, M.; Zhang, W.; Park, S.-J.; Nakai, K. Multi-Omics Computational Analysis Unveils the Involvement of AP-1 and CTCF in Hysteresis of Chromatin States during Macrophage Polarization. Front. Immunol. 2023, 14, 1304778. [Google Scholar] [CrossRef]
 - Jeljeli, M.; Riccio, L.G.C.; Doridot, L.; Chêne, C.; Nicco, C.; Chouzenoux, S.; Deletang, Q.; Allanore, Y.; Kavian, N.; Batteux, F. Trained Immunity Modulates Inflammation-Induced Fibrosis. Nat. Commun. 2019, 10, 5670. [Google Scholar] [CrossRef]
 - Van Belleghem, J.D.; Bollyky, P.L. Macrophages and Innate Immune Memory against Staphylococcus Skin Infections. Proc. Natl. Acad. Sci. USA 2018, 115, 11865–11867. [Google Scholar] [CrossRef] [PubMed]
 - Weavers, H.; Evans, I.R.; Martin, P.; Wood, W. Corpse Engulfment Generates a Molecular Memory That Primes the Macrophage Inflammatory Response. Cell 2016, 165, 1658–1671. [Google Scholar] [CrossRef] [PubMed]
 - Xing, Z.; Afkhami, S.; Bavananthasivam, J.; Fritz, D.K.; D’Agostino, M.R.; Vaseghi-Shanjani, M.; Yao, Y.; Jeyanathan, M. Innate Immune Memory of Tissue-Resident Macrophages and Trained Innate Immunity: Re-Vamping Vaccine Concept and Strategies. J. Leukoc. Biol. 2020, 108, 825–834. [Google Scholar] [CrossRef] [PubMed]
 - Netea, M.G.; Joosten, L.A.B. Trained Immunity and Local Innate Immune Memory in the Lung. Cell 2018, 175, 1463–1465. [Google Scholar] [CrossRef]
 - Vuscan, P.; Kischkel, B.; Joosten, L.A.B.; Netea, M.G. Trained Immunity: General and Emerging Concepts. Immunol. Rev. 2024. [Google Scholar] [CrossRef]
 - Hardy, T.M.; Tollefsbol, T.O. Epigenetic Diet: Impact on the Epigenome and Cancer. Epigenomics 2011, 3, 503–518. [Google Scholar] [CrossRef]
 - Donohoe, D.R.; Bultman, S.J. Metaboloepigenetics: Interrelationships between Energy Metabolism and Epigenetic Control of Gene Expression. J. Cell. Physiol. 2012, 227, 3169–3177. [Google Scholar] [CrossRef]
 - Hata, M.; Andriessen, E.M.M.A.; Hata, M.; Diaz-Marin, R.; Fournier, F.; Crespo-Garcia, S.; Blot, G.; Juneau, R.; Pilon, F.; Dejda, A.; et al. Past History of Obesity Triggers Persistent Epigenetic Changes in Innate Immunity and Exacerbates Neuroinflammation. Science 2023, 379, 45–62. [Google Scholar] [CrossRef]
 - Willemsen, L.; Chen, H.-J.; van Roomen, C.P.A.A.; Griffith, G.R.; Siebeler, R.; Neele, A.E.; Kroon, J.; Hoeksema, M.A.; de Winther, M.P.J. Monocyte and Macrophage Lipid Accumulation Results in Down-Regulated Type-I Interferon Responses. Front. Cardiovasc. Med. 2022, 9, 829877. [Google Scholar] [CrossRef]
 - Vogel, A.; Brunner, J.S.; Hajto, A.; Sharif, O.; Schabbauer, G. Lipid Scavenging Macrophages and Inflammation. Biochim. Et Biophys. Acta (BBA) Mol. Cell Biol. Lipids 2022, 1867, 159066. [Google Scholar] [CrossRef]
 - Liu, S.X.; Gustafson, H.H.; Jackson, D.L.; Pun, S.H.; Trapnell, C. Trajectory Analysis Quantifies Transcriptional Plasticity during Macrophage Polarization. Sci. Rep. 2020, 10, 12273. [Google Scholar] [CrossRef] [PubMed]
 - Liebergall, S.R.; Angdisen, J.; Chan, S.H.; Chang, Y.; Osborne, T.F.; Koeppel, A.F.; Turner, S.D.; Schulman, I.G. Inflammation Triggers Liver X Receptor-Dependent Lipogenesis. Mol. Cell Biol. 2020, 40, e00364–e00419. [Google Scholar] [CrossRef] [PubMed]
 - Chen, X.; Xiao, C.; Liu, Y.; Li, Q.; Cheng, Y.; Li, S.; Li, W.; Yuan, J.; Wang, Y.; Shen, F. HUB Genes Transcriptionally Regulate Lipid Metabolism in Alveolar Type II Cells under LPS Stimulation. Heliyon 2023, 9, e19437. [Google Scholar] [CrossRef] [PubMed]
 - Gao, S.; Soares, F.; Wang, S.; Wong, C.C.; Chen, H.; Yang, Z.; Liu, W.; Go, M.Y.Y.; Ahmed, M.; Zeng, Y.; et al. CRISPR Screens Identify Cholesterol Biosynthesis as a Therapeutic Target on Stemness and Drug Resistance of Colon Cancer. Oncogene 2021, 40, 6601–6613. [Google Scholar] [CrossRef] [PubMed]
 - Porter, T.D.; Banerjee, S.; Stolarczyk, E.I.; Zou, L. Suppression of Cytochrome P450 Reductase (POR) Expression in Hepatoma Cells Replicates the Hepatic Lipidosis Observed in Hepatic POR-Null Mice. Drug Metab. Dispos. 2011, 39, 966–973. [Google Scholar] [CrossRef]
 - Sugawara, T.; Fujimoto, Y.; Ishibashi, T. Molecular Cloning and Structural Analysis of Human Sterol C5 Desaturase. Biochim. Biophys. Acta 2001, 1533, 277–284. [Google Scholar] [CrossRef]
 - Remmerie, A.; Scott, C.L. Macrophages and Lipid Metabolism. Cell Immunol. 2018, 330, 27–42. [Google Scholar] [CrossRef]
 - Taban, Q.; Mumtaz, P.T.; Masoodi, K.Z.; Haq, E.; Ahmad, S.M. Scavenger Receptors in Host Defense: From Functional Aspects to Mode of Action. Cell Commun. Signal. 2022, 20, 2. [Google Scholar] [CrossRef]
 - Masetti, M.; Carriero, R.; Portale, F.; Marelli, G.; Morina, N.; Pandini, M.; Iovino, M.; Partini, B.; Erreni, M.; Ponzetta, A.; et al. Lipid-Loaded Tumor-Associated Macrophages Sustain Tumor Growth and Invasiveness in Prostate Cancer. J. Exp. Med. 2021, 219, e20210564. [Google Scholar] [CrossRef]
 - Sukhorukov, V.N.; Khotina, V.A.; Chegodaev, Y.S.; Ivanova, E.; Sobenin, I.A.; Orekhov, A.N. Lipid Metabolism in Macrophages: Focus on Atherosclerosis. Biomedicines 2020, 8, 262. [Google Scholar] [CrossRef]
 - Calpe-Berdiel, L.; Zhao, Y.; de Graauw, M.; Ye, D.; van Santbrink, P.J.; Mommaas, A.M.; Foks, A.; Bot, M.; Meurs, I.; Kuiper, J.; et al. Macrophage ABCA2 Deletion Modulates Intracellular Cholesterol Deposition, Affects Macrophage Apoptosis, and Decreases Early Atherosclerosis in LDL Receptor Knockout Mice. Atherosclerosis 2012, 223, 332–341. [Google Scholar] [CrossRef] [PubMed]
 - Fuior, E.V.; Gafencu, A.V. Apolipoprotein C1: Its Pleiotropic Effects in Lipid Metabolism and Beyond. Int. J. Mol. Sci. 2019, 20, 5939. [Google Scholar] [CrossRef] [PubMed]
 - Yan, J.; Horng, T. Lipid Metabolism in Regulation of Macrophage Functions. Trends. Cell Biol. 2020, 30, 979–989. [Google Scholar] [CrossRef] [PubMed]
 - Infantino, V.; Iacobazzi, V.; Palmieri, F.; Menga, A. ATP-Citrate Lyase Is Essential for Macrophage Inflammatory Response. Biochem. Biophys. Res. Commun. 2013, 440, 105–111. [Google Scholar] [CrossRef] [PubMed]
 - Horton, J.D.; Goldstein, J.L.; Brown, M.S. SREBPs: Activators of the Complete Program of Cholesterol and Fatty Acid Synthesis in the Liver. J. Clin. Invest. 2002, 109, 1125–1131. [Google Scholar] [CrossRef]
 - Shimano, H.; Sato, R. SREBP-Regulated Lipid Metabolism: Convergent Physiology—Divergent Pathophysiology. Nat. Rev. Endocrinol. 2017, 13, 710–730. [Google Scholar] [CrossRef]
 - Huang, S.C.C.; Everts, B.; Ivanova, Y.; O’sullivan, D.; Nascimento, M.; Smith, A.M.; Beatty, W.; Love-Gregory, L.; Lam, W.Y.; O’Neill, C.M.; et al. Cell-Intrinsic Lysosomal Lipolysis is Essential for Alternative Activation of Macrophages. Nat. Immunol. 2014, 15, 846–855. Available online: https://www.nature.com/articles/ni.2956 (accessed on 28 June 2024). [CrossRef]
 - Schlager, S.; Vujic, N.; Korbelius, M.; Duta-Mare, M.; Dorow, J.; Leopold, C.; Rainer, S.; Wegscheider, M.; Reicher, H.; Ceglarek, U.; et al. Lysosomal Lipid Hydrolysis Provides Substrates for Lipid Mediator Synthesis in Murine Macrophages. Oncotarget 2017, 8, 40037–40051. [Google Scholar] [CrossRef]
 - Zhang, H. Lysosomal Acid Lipase and Lipid Metabolism: New Mechanisms, New Questions, and New Therapies. Curr. Opin. Lipidol. 2018, 29, 218–223. [Google Scholar] [CrossRef]
 - Rayner, K.J.; Suárez, Y.; Dávalos, A.; Parathath, S.; Fitzgerald, M.L.; Tamehiro, N.; Fisher, E.A.; Moore, K.J.; Fernández-Hernando, C. MiR-33 Contributes to the Regulation of Cholesterol Homeostasis. Science 2010, 328, 1570–1573. [Google Scholar] [CrossRef]
 - Najafi-Shoushtari, S.H.; Kristo, F.; Li, Y.; Shioda, T.; Cohen, D.E.; Gerszten, R.E.; Näär, A.M. MicroRNA-33 and the SREBP Host Genes Cooperate to Control Cholesterol Homeostasis. Science 2010, 328, 1566–1569. [Google Scholar] [CrossRef] [PubMed]
 - Houten, S.M.; Wanders, R.J.A. A General Introduction to the Biochemistry of Mitochondrial Fatty Acid β-Oxidation. J. Inherit. Metab. Dis. 2010, 33, 469–477. [Google Scholar] [CrossRef] [PubMed]
 - Thiam, A.; Farese, R., Jr.; Walther, T. The Biophysics and Cell Biology of Lipid Droplets. Nat. Rev. Mol. Cell Biol. 2013, 14, 775–786. Available online: https://www.nature.com/articles/nrm3699 (accessed on 28 June 2024). [CrossRef] [PubMed]
 - JCI—Regulation and Mechanisms of Macrophage Cholesterol Efflux. Available online: https://www.jci.org/articles/view/16391 (accessed on 28 June 2024).
 - Zhu, X.; Lee, J.-Y.; Timmins, J.M.; Brown, J.M.; Boudyguina, E.; Mulya, A.; Gebre, A.K.; Willingham, M.C.; Hiltbold, E.M.; Mishra, N.; et al. Increased Cellular Free Cholesterol in Macrophage-Specific Abca1 Knock-out Mice Enhances pro-Inflammatory Response of Macrophages. J. Biol. Chem. 2008, 283, 22930–22941. [Google Scholar] [CrossRef] [PubMed]
 - Hsieh, W.-Y.; Zhou, Q.D.; York, A.G.; Williams, K.J.; Scumpia, P.O.; Kronenberger, E.B.; Hoi, X.P.; Su, B.; Chi, X.; Bui, V.L.; et al. Toll-Like Receptors Induce Signal-Specific Reprogramming of the Macrophage Lipidome. Cell Metab. 2020, 32, 128–143.e5. [Google Scholar] [CrossRef]
 - Oishi, Y.; Spann, N.J.; Link, V.M.; Muse, E.D.; Strid, T.; Edillor, C.; Kolar, M.J.; Matsuzaka, T.; Hayakawa, S.; Tao, J.; et al. SREBP1 Contributes to Resolution of Pro-Inflammatory TLR4 Signaling by Reprogramming Fatty Acid Metabolism. Cell Metab. 2017, 25, 412–427. [Google Scholar] [CrossRef]
 - Blanc, M.; Hsieh, W.Y.; Robertson, K.A.; Watterson, S.; Shui, G.; Lacaze, P.; Khondoker, M.; Dickinson, P.; Sing, G.; Rodríguez-Martín, S.; et al. Host Defense against Viral Infection Involves Interferon Mediated Down-Regulation of Sterol Biosynthesis. PLoS Biol. 2011, 9, e1000598. [Google Scholar] [CrossRef]
 - Funk, C.D. Prostaglandins and Leukotrienes: Advances in Eicosanoid Biology. Science 2001, 294, 1871–1875. [Google Scholar] [CrossRef]
 - van der Laan, L.J.; Döpp, E.A.; Haworth, R.; Pikkarainen, T.; Kangas, M.; Elomaa, O.; Dijkstra, C.D.; Gordon, S.; Tryggvason, K.; Kraal, G. Regulation and Functional Involvement of Macrophage Scavenger Receptor MARCO in Clearance of Bacteria In Vivo. J. Immunol. 1999, 162, 939–947. [Google Scholar] [CrossRef]
 - Palecanda, A.; Paulauskis, J.; Al-Mutairi, E.; Imrich, A.; Qin, G.; Suzuki, H.; Kodama, T.; Tryggvason, K.; Koziel, H.; Kobzik, L. Role of the Scavenger Receptor MARCO in Alveolar Macrophage Binding of Unopsonized Environmental Particles. J. Exp. Med. 1999, 189, 1497–1506. [Google Scholar] [CrossRef]
 - The Scavenger Receptor MARCO Modulates TLR-Induced Responses in Dendritic Cells | PLoS ONE. Available online: https://journals.plos.org/plosone/article?id=10.1371/journal.pone.0104148 (accessed on 28 June 2024).
 - Józefowski, S.; Kobzik, L. Scavenger Receptor A Mediates H2O2 Production and Suppression of IL-12 Release in Murine Macrophages. J. Leukoc. Biol. 2004, 76, 1066–1074. Available online: https://jlb.onlinelibrary.wiley.com/doi/full/10.1189/jlb.0504270 (accessed on 28 June 2024). [CrossRef] [PubMed]
 - Dorrington, M.G.; Roche, A.M.; Chauvin, S.E.; Tu, Z.; Mossman, K.L.; Weiser, J.N.; Bowdish, D.M.E. MARCO Is Required for TLR2- and Nod2-Mediated Responses to Streptococcus Pneumoniae and Clearance of Pneumococcal Colonization in the Murine Nasopharynx. J. Immunol. 2013, 190, 250–258. [Google Scholar] [CrossRef] [PubMed]
 - Su, P.; Wang, Q.; Bi, E.; Ma, X.; Liu, L.; Yang, M.; Qian, J.; Yi, Q. Enhanced Lipid Accumulation and Metabolism Are Required for the Differentiation and Activation of Tumor-Associated Macrophages. Cancer. Res. 2020, 80, 1438–1450. [Google Scholar] [CrossRef] [PubMed]
 - Eisinger, S.; Sarhan, D.; Boura, V.F.; Ibarlucea-Benitez, I.; Tyystjärvi, S.; Oliynyk, G.; Arsenian-Henriksson, M.; Lane, D.; Wikström, S.L.; Kiessling, R.; et al. Targeting a Scavenger Receptor on Tumor-Associated Macrophages Activates Tumor Cell Killing by Natural Killer Cells. Proc. Natl. Acad. Sci. USA 2020, 117, 32005–32016. [Google Scholar] [CrossRef] [PubMed]
 - La Fleur, L.; Botling, J.; He, F.; Pelicano, C.; Zhou, C.; He, C.; Palano, G.; Mezheyeuski, A.; Micke, P.; Ravetch, J.V.; et al. Targeting MARCO and IL37R on Immunosuppressive Macrophages in Lung Cancer Blocks Regulatory T Cells and Supports Cytotoxic Lymphocyte Function. Cancer Res. 2021, 81, 956–967. [Google Scholar] [CrossRef]
 - Dong, Y.; D’Mello, C.; Pinsky, W.; Lozinski, B.M.; Kaushik, D.K.; Ghorbani, S.; Moezzi, D.; Brown, D.; Melo, F.C.; Zandee, S.; et al. Oxidized Phosphatidylcholines Found in Multiple Sclerosis Lesions Mediate Neurodegeneration and Are Neutralized by Microglia. Nat. Neurosci. 2021, 24, 489–503. [Google Scholar] [CrossRef]
 - Sun, X.; Seidman, J.S.; Zhao, P.; Troutman, T.D.; Spann, N.J.; Que, X.; Zhou, F.; Liao, Z.; Pasillas, M.; Yang, X.; et al. Neutralization of Oxidized Phospholipids Ameliorates Non-Alcoholic Steatohepatitis. Cell Metab. 2020, 31, 189–206.e8. [Google Scholar] [CrossRef]
 - Serbulea, V.; Upchurch, C.M.; Schappe, M.S.; Voigt, P.; DeWeese, D.E.; Desai, B.N.; Meher, A.K.; Leitinger, N. Macrophage Phenotype and Bioenergetics Are Controlled by Oxidized Phospholipids Identified in Lean and Obese Adipose Tissue. Proc. Natl. Acad. Sci. USA 2018, 115, E6254–E6263. [Google Scholar] [CrossRef]
 - Jin, H.-R.; Wang, J.; Wang, Z.-J.; Xi, M.-J.; Xia, B.-H.; Deng, K.; Yang, J.-L. Lipid Metabolic Reprogramming in Tumor Microenvironment: From Mechanisms to Therapeutics. J. Hematol. Oncol. 2023, 16, 103. [Google Scholar] [CrossRef]
 - FASTQC. A Quality Control Tool for High Throughput Sequence Data | BibSonomy. Available online: https://www.bibsonomy.org/bibtex/f230a919c34360709aa298734d63dca3 (accessed on 28 May 2023).
 - Ewels, P.; Magnusson, M.; Lundin, S.; Käller, M. MultiQC: Summarize Analysis Results for Multiple Tools and Samples in a Single Report. Bioinformatics 2016, 32, 3047–3048. [Google Scholar] [CrossRef]
 - Martin, M. Cutadapt Removes Adapter Sequences from High-Throughput Sequencing Reads. EMBnet. J. 2011, 17, 10–12. [Google Scholar] [CrossRef]
 - Dobin, A.; Davis, C.A.; Schlesinger, F.; Drenkow, J.; Zaleski, C.; Jha, S.; Batut, P.; Chaisson, M.; Gingeras, T.R. STAR: Ultrafast Universal RNA-Seq Aligner. Bioinformatics 2013, 29, 15–21. [Google Scholar] [CrossRef] [PubMed]
 - Trapnell, C.; Williams, B.A.; Pertea, G.; Mortazavi, A.; Kwan, G.; van Baren, M.J.; Salzberg, S.L.; Wold, B.J.; Pachter, L. Transcript Assembly and Quantification by RNA-Seq Reveals Unannotated Transcripts and Isoform Switching during Cell Differentiation. Nat. Biotechnol. 2010, 28, 511–515. [Google Scholar] [CrossRef] [PubMed]
 - Risso, D.; Ngai, J.; Speed, T.P.; Dudoit, S. Normalization of RNA-Seq Data Using Factor Analysis of Control Genes or Samples. Nat. Biotechnol. 2014, 32, 896–902. [Google Scholar] [CrossRef]
 - Langfelder, P.; Horvath, S. WGCNA: An R Package for Weighted Correlation Network Analysis. BMC Bioinform. 2008, 9, 559. [Google Scholar] [CrossRef]
 - Wu, T.; Hu, E.; Xu, S.; Chen, M.; Guo, P.; Dai, Z.; Feng, T.; Zhou, L.; Tang, W.; Zhan, L.; et al. clusterProfiler 4.0: A Universal Enrichment Tool for Interpreting Omics Data. Innovation 2021, 2, 100141. [Google Scholar] [CrossRef]
 - Szklarczyk, D.; Gable, A.L.; Nastou, K.C.; Lyon, D.; Kirsch, R.; Pyysalo, S.; Doncheva, N.T.; Legeay, M.; Fang, T.; Bork, P.; et al. The STRING Database in 2021: Customizable Protein–Protein Networks, and Functional Characterization of User-Uploaded Gene/Measurement Sets. Nucleic Acids Res. 2021, 49, D605–D612. [Google Scholar] [CrossRef]
 - Csardi, G.; Nepusz, T. The Igraph Software Package for Complex Network Research. InterJournal Complex Syst. 2005, 1695, 1–9. [Google Scholar]
 








Disclaimer/Publisher’s Note: The statements, opinions and data contained in all publications are solely those of the individual author(s) and contributor(s) and not of MDPI and/or the editor(s). MDPI and/or the editor(s) disclaim responsibility for any injury to people or property resulting from any ideas, methods, instructions or products referred to in the content.  | 
© 2024 by the authors. Licensee MDPI, Basel, Switzerland. This article is an open access article distributed under the terms and conditions of the Creative Commons Attribution (CC BY) license (https://creativecommons.org/licenses/by/4.0/).
Share and Cite
Zhang, Y.; Yang, W.; Kumagai, Y.; Loza, M.; Yang, Y.; Park, S.-J.; Nakai, K. In Silico Analysis Revealed Marco (SR-A6) and Abca1/2 as Potential Regulators of Lipid Metabolism in M1 Macrophage Hysteresis. Int. J. Mol. Sci. 2025, 26, 111. https://doi.org/10.3390/ijms26010111
Zhang Y, Yang W, Kumagai Y, Loza M, Yang Y, Park S-J, Nakai K. In Silico Analysis Revealed Marco (SR-A6) and Abca1/2 as Potential Regulators of Lipid Metabolism in M1 Macrophage Hysteresis. International Journal of Molecular Sciences. 2025; 26(1):111. https://doi.org/10.3390/ijms26010111
Chicago/Turabian StyleZhang, Yubo, Wenbo Yang, Yutaro Kumagai, Martin Loza, Yitao Yang, Sung-Joon Park, and Kenta Nakai. 2025. "In Silico Analysis Revealed Marco (SR-A6) and Abca1/2 as Potential Regulators of Lipid Metabolism in M1 Macrophage Hysteresis" International Journal of Molecular Sciences 26, no. 1: 111. https://doi.org/10.3390/ijms26010111
APA StyleZhang, Y., Yang, W., Kumagai, Y., Loza, M., Yang, Y., Park, S.-J., & Nakai, K. (2025). In Silico Analysis Revealed Marco (SR-A6) and Abca1/2 as Potential Regulators of Lipid Metabolism in M1 Macrophage Hysteresis. International Journal of Molecular Sciences, 26(1), 111. https://doi.org/10.3390/ijms26010111
        
