Epstein–Barr Virus DNA Exacerbates Arthritis in a Mouse Model via Toll-like Receptor 9
Abstract
1. Introduction
2. Results
2.1. Toll-like Receptor 9 (TLR9) Inhibition Attenuates the Phenotypic Manifestations of Arthritis in an Epstein-Barr Virus (EBV) DNA-Exacerbated RA Mouse Model
2.2. TLR9 Inhibition Ameliorates the Arthritis Histological Scores in an EBV DNA-Exacerbated RA Mouse Model
2.3. TLR9 Inhibition Ameliorates Colon Histological Damage in an EBV DNA-Exacerbated RA Mouse Model
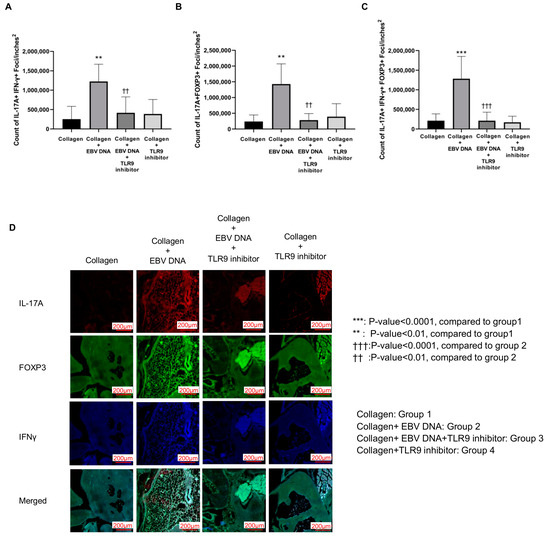
2.4. TLR9 Inhibition Decreases the Numbers of Double-Positive IL-17A+/IFN-γ+, Double-Positive IL-17A+/FOXP3+, and Triple-Positive IL-17A+/IFN-γ+/FOXP3+ Foci in an EBV DNA-Exacerbated RA Mouse Model
3. Discussion
4. Materials and Methods
4.1. EBV DNA Preparation
4.2. Mice
4.3. Induction of Arthritis in C57BL/6 Mice and Treatment Regimen
4.4. Evaluation of TLR9 Inhibitor Impact on the Severity of Arthritis in EBV DNA-Exacerbated RA Mouse Model
4.5. Assessment of Potential Therapeutic Effects of TLR9 Inhibition on Decreasing Local Inflammation in the Joints of EBV DNA-Injected Arthritic Mice
4.6. Statistical Analysis
Author Contributions
Funding
Institutional Review Board Statement
Informed Consent Statement
Data Availability Statement
Conflicts of Interest
References
- Fujiwara, S.; Imadome, K.-I.; Takei, M. Modeling EBV infection and pathogenesis in new-generation humanized mice. Exp. Mol. Med. 2015, 47, e135. [Google Scholar] [CrossRef] [PubMed]
- Carter, R. Infectious mononucleosis: Model for self-limiting lymphoproliferation. Lancet 1975, 305, 846–849. [Google Scholar] [CrossRef] [PubMed]
- James, J.A.; Neas, B.R.; Moser, K.L.; Hall, T.; Bruner, G.R.; Sestak, A.L.; Harley, J.B. Systemic lupus erythematosus in adults is associated with previous Epstein-Barr virus exposure. Arthritis Rheum. 2001, 44, 1122–1126. [Google Scholar] [CrossRef] [PubMed]
- Pender, M.P.; Burrows, S.R. Epstein-Barr virus and multiple sclerosis: Potential opportunities for immunotherapy. Clin. Transl. Immunol. 2014, 3, e27. [Google Scholar] [CrossRef]
- Toussirot, E.; Roudier, J. Pathophysiological links between rheumatoid arthritis and the Epstein-Barr virus: An update. Jt. Bone Spine 2007, 74, 418–426. [Google Scholar] [CrossRef] [PubMed]
- Horai, R.; Saijo, S.; Tanioka, H.; Nakae, S.; Sudo, K.; Okahara, A.; Ikuse, T.; Asano, M.; Iwakura, Y. Development of chronic inflammatory arthropathy resembling rheumatoid arthritis in interleukin 1 receptor antagonist-deficient mice. J. Exp. Med. 2000, 191, 313–320. [Google Scholar] [CrossRef] [PubMed]
- Firestein, G.S.; Zvaifler, N.J. Rheumatoid arthritis: A disease of disordered immunity. In Inflammation: Basic Principles and Clinical Correlates, 2nd ed.; Raven Press: New York, NY, USA, 1992; pp. 959–975. [Google Scholar]
- Feldmann, M.; Brennan, F.M.; Maini, R.N. Role of cytokines in rheumatoid arthritis. Annu. Rev. Immunol. 1996, 14, 397–440. [Google Scholar] [CrossRef] [PubMed]
- Gibofsky, A. Overview of epidemiology, pathophysiology, and diagnosis of rheumatoid arthritis. Am. J. Manag. Care 2012, 18, S295–S302. [Google Scholar] [PubMed]
- Blaschke, S.; Schwarz, G.; Moneke, D.; Binder, L.; Müller, G.; Reuss-Borst, M. Epstein-Barr virus infection in peripheral blood mononuclear cells, synovial fluid cells, and synovial membranes of patients with rheumatoid arthritis. J. Rheumatol. 2000, 27, 866–873. [Google Scholar]
- Alspaugh, M.A.; Henle, G.; Lennette, E.T.; Henle, W. Elevated levels of antibodies to Epstein-Barr virus antigens in sera and synovial fluids of patients with rheumatoid arthritis. J. Clin. Investig. 1981, 67, 1134–1140. [Google Scholar] [CrossRef]
- Tsurumi, T.; Fujita, M.; Kudoh, A. Latent and lytic Epstein-Barr virus replication strategies. Rev. Med. Virol. 2005, 15, 3–15. [Google Scholar] [CrossRef]
- Kalla, M.; Schmeinck, A.; Bergbauer, M.; Pich, D.; Hammerschmidt, W. AP-1 homolog BZLF1 of Epstein-Barr virus has two essential functions dependent on the epigenetic state of the viral genome. Proc. Natl. Acad. Sci. USA 2010, 107, 850–855. [Google Scholar] [CrossRef] [PubMed]
- Bernasconi, N.L.; Onai, N.; Lanzavecchia, A. A role for Toll-like receptors in acquired immunity: Up-regulation of TLR9 by BCR triggering in naive B cells and constitutive expression in memory B cells. Blood 2003, 101, 4500–4504. [Google Scholar] [CrossRef]
- Gosselin, J.; Savard, M.; Tardif, M.; Flamand, L.; Borgeat, P. Epstein-Barr virus primes human polymorphonuclear leucocytes for the biosynthesis of leukotriene B4. Clin. Exp. Immunol. 2001, 126, 494–502. [Google Scholar] [CrossRef] [PubMed]
- Shehab, M.; Sherri, N.; Hussein, H.; Salloum, N.; Rahal, E.A. Endosomal Toll-Like Receptors Mediate Enhancement of Interleukin-17A Production Triggered by Epstein-Barr Virus DNA in Mice. J. Virol. 2019, 93, e00987-19. [Google Scholar] [CrossRef]
- Rahal, E.A.; Hajjar, H.; Rajeh, M.; Yamout, B.; Abdelnoor, A.M. Epstein-Barr Virus and Human herpes virus 6 Type A DNA Enhance IL-17 Production in Mice. Viral Immunol. 2015, 28, 297–302. [Google Scholar] [CrossRef]
- Fadlallah, S.; Hussein, H.; Jallad, M.A.; Shehab, M.; Jurjus, A.R.; Matar, G.M.; Rahal, E.A. Effect of Epstein-Barr Virus DNA on the Incidence and Severity of Arthritis in a Rheumatoid Arthritis Mouse Model. Front. Immunol. 2021, 12, 672752. [Google Scholar] [CrossRef] [PubMed]
- Montilla-García, Á.; Tejada, M.; Perazzoli, G.; Entrena, J.M.; Portillo-Salido, E.; Fernández-Segura, E.; Cañizares, F.J.; Cobos, E.J. Grip strength in mice with joint inflammation: A rheumatology function test sensitive to pain and analgesia. Neuropharmacology 2017, 125, 231–242. [Google Scholar] [CrossRef]
- Nguyen, A.L.; Yap, J.E.; Kotwal, V.; Attar, B.M. A Pain in the Colon: Rheumatoid Arthritis as an Unusual Cause of Colonic Ischemia: 1556. Off. J. Am. Coll. Gastroenterol. 2018, 113, s895. [Google Scholar] [CrossRef]
- Fischer, A.; Abdollahi-Roodsaz, S.; Böhm, C.; Niederreiter, B.; Meyer, B.; Yau, A.C.Y.; Lönnblom, E.; Joosten, L.A.B.; Koenders, M.; Lehmann, C.H.K.; et al. The involvement of Toll-like receptor 9 in the pathogenesis of erosive autoimmune arthritis. J. Cell. Mol. Med. 2018, 22, 4399–4409. [Google Scholar] [CrossRef]
- Underhill, D.M. Collaboration between the innate immune receptors dectin-1, TLRs, and Nods. Immunol. Rev. 2007, 219, 75–87. [Google Scholar] [CrossRef] [PubMed]
- Honorati, M.C.; Neri, S.; Cattini, L.; Facchini, A. Interleukin-17, a regulator of angiogenic factor release by synovial fibroblasts. Osteoarthr. Cartil. 2006, 14, 345–352. [Google Scholar] [CrossRef]
- Schurgers, E.; Billiau, A.; Matthys, P. Collagen-induced arthritis as an animal model for rheumatoid arthritis: Focus on interferon-γ. J. Interferon Cytokine Res. 2011, 31, 917–926. [Google Scholar] [CrossRef]
- Kebir, H.; Ifergan, I.; Alvarez, J.I.; Bernard, M.; Poirier, J.; Arbour, N.; Duquette, P.; Prat, A. Preferential recruitment of interferon-γ–expressing TH17 cells in multiple sclerosis. Ann. Neurol. 2009, 66, 390–402. [Google Scholar] [CrossRef] [PubMed]
- Boniface, K.; Blumenschein, W.M.; Brovont-Porth, K.; McGeachy, M.J.; Basham, B.; Desai, B.; Pierce, R.; McClanahan, T.K.; Sadekova, S.; de Waal Malefyt, R. Human Th17 cells comprise heterogeneous subsets including IFN-γ–producing cells with distinct properties from the Th1 lineage. J. Immunol. 2010, 185, 679–687. [Google Scholar] [CrossRef]
- Afzali, B.; Mitchell, P.J.; Edozie, F.C.; Povoleri, G.A.; Dowson, S.E.; Demandt, L.; Walter, G.; Canavan, J.B.; Scotta, C.; Menon, B. CD 161 expression characterizes a subpopulation of human regulatory T cells that produces IL-17 in a STAT 3-dependent manner. Eur. J. Immunol. 2013, 43, 2043–2054. [Google Scholar] [CrossRef]
- Bovenschen, H.J.; Van De Kerkhof, P.C.; Van Erp, P.E.; Woestenenk, R.; Joosten, I.; Koenen, H.J. Foxp3+ regulatory T cells of psoriasis patients easily differentiate into IL-17A-producing cells and are found in lesional skin. J. Investig. Dermatol. 2011, 131, 1853–1860. [Google Scholar] [CrossRef] [PubMed]
- Koenen, H.J.; Smeets, R.L.; Vink, P.M.; van Rijssen, E.; Boots, A.M.; Joosten, I. Human CD25highFoxp3pos regulatory T cells differentiate into IL-17–producing cells. Blood 2008, 112, 2340–2352. [Google Scholar] [CrossRef]
- Pesenacker, A.M.; Bending, D.; Ursu, S.; Wu, Q.; Nistala, K.; Wedderburn, L.R. CD161 defines the subset of FoxP3+ T cells capable of producing proinflammatory cytokines. Blood 2013, 121, 2647–2658. [Google Scholar] [CrossRef]
- Wei, G.; Wei, L.; Zhu, J.; Zang, C.; Hu-Li, J.; Yao, Z.; Cui, K.; Kanno, Y.; Roh, T.-Y.; Watford, W.T. Global mapping of H3K4me3 and H3K27me3 reveals specificity and plasticity in lineage fate determination of differentiating CD4+ T cells. Immunity 2009, 30, 155–167. [Google Scholar] [CrossRef]
- Xu, L.; Kitani, A.; Fuss, I.; Strober, W. Cutting edge: Regulatory T cells induce CD4+ CD25− Foxp3− T cells or are self-induced to become Th17 cells in the absence of exogenous TGF-β. J. Immunol. 2007, 178, 6725–6729. [Google Scholar] [CrossRef] [PubMed]
- Yang, X.O.; Nurieva, R.; Martinez, G.J.; Kang, H.S.; Chung, Y.; Pappu, B.P.; Shah, B.; Chang, S.H.; Schluns, K.S.; Watowich, S.S. Molecular antagonism and plasticity of regulatory and inflammatory T cell programs. Immunity 2008, 29, 44–56. [Google Scholar] [CrossRef] [PubMed]
- Holmdahl, R.; Bockermann, R.; Bäcklund, J.; Yamada, H. The molecular pathogenesis of collagen-induced arthritis in mice—A model for rheumatoid arthritis. Ageing Res. Rev. 2002, 1, 135–147. [Google Scholar] [CrossRef]
- Kayraklioglu, N.; Horuluoglu, B.; Klinman, D.M. CpG Oligonucleotides as Vaccine Adjuvants. Methods Mol. Biol. 2021, 2197, 51–85. [Google Scholar] [CrossRef] [PubMed]
- Inglis, J.J.; Criado, G.; Medghalchi, M.; Andrews, M.; Sandison, A.; Feldmann, M.; Williams, R.O. Collagen-induced arthritis in C57BL/6 mice is associated with a robust and sustained T-cell response to type II collagen. Arthritis Res. Ther. 2007, 9, R113. [Google Scholar] [CrossRef] [PubMed]
- Pietrosimone, K.M.; Jin, M.; Poston, B.; Liu, P. Collagen-Induced Arthritis: A model for Murine Autoimmune Arthritis. Bio-Protocol 2015, 5, e1626. [Google Scholar] [CrossRef]
- Abdollahi-Roodsaz, S.; Joosten, L.A.; Koenders, M.I.; Devesa, I.; Roelofs, M.F.; Radstake, T.R.; Heuvelmans-Jacobs, M.; Akira, S.; Nicklin, M.J.; Ribeiro-Dias, F.; et al. Stimulation of TLR2 and TLR4 differentially skews the balance of T cells in a mouse model of arthritis. J. Clin. Investig. 2008, 118, 205–216. [Google Scholar] [CrossRef]





| Primer | Sequences |
|---|---|
| EBER-2 | F: 5′-CCCTAGTGGTTTCGGACACA-3′ |
| R: 5′-ACTTGCAAATGCTCTAGGCG-3′ |
| TLR9 | Diluent | Dose per Volume |
|---|---|---|
| ODN2088 | Distilled water | 56 μg in 100 μL |
| Clinical Observation | Arthritis Clinical Score |
|---|---|
| No redness and swelling | 0 |
| Slight redness | 0.25 |
| Slight redness and swelling | 0.5 |
| Mild redness and swelling | 0.75–1 |
| Moderate redness and swelling | 1.25–1.5 |
| Severe redness and swelling | 1.75–2 |
| Footpad Joint Section Histological Scoring | ||
|---|---|---|
| Inflammatory Infiltrates | Edema | Histological Score |
| None | None | 0 |
| Mild | Mild | 1 |
| Moderate | Moderate | 2 |
| Severe | Severe | 3 |
| Ankle Joint Section Histological Scoring | ||||
|---|---|---|---|---|
| Inflammatory Infiltrates | Edema | Cartilage Destruction | Connective Tissue Disruption | Histological Score |
| None | None | None | None | 0 |
| Mild | Mild | Mild | Mild | 1 |
| Moderate | Moderate | Moderate | Moderate | 2 |
| Severe | Severe | Severe | Severe | 3 |
| Colon Section Histological Scoring | |||
|---|---|---|---|
| Inflammation Severity | Inflammation Extent | Crypt Damage | Histological Score |
| None | None | None | 0 |
| Mild | Mucosa | 1/3 Basal Damage | 1 |
| Moderate | Submucosa | 2/3 Basal Damage | 2 |
| Severe | Transmural | Loss with present surface epithelium | 3 |
| Crypt loss and surface epithelium loss | 4 | ||
Disclaimer/Publisher’s Note: The statements, opinions and data contained in all publications are solely those of the individual author(s) and contributor(s) and not of MDPI and/or the editor(s). MDPI and/or the editor(s) disclaim responsibility for any injury to people or property resulting from any ideas, methods, instructions or products referred to in the content. |
© 2024 by the authors. Licensee MDPI, Basel, Switzerland. This article is an open access article distributed under the terms and conditions of the Creative Commons Attribution (CC BY) license (https://creativecommons.org/licenses/by/4.0/).
Share and Cite
Sherri, N.; Assaf, R.; Bitar, E.R.; Znait, S.; Borghol, A.H.; Kassem, A.; Rahal, E.A. Epstein–Barr Virus DNA Exacerbates Arthritis in a Mouse Model via Toll-like Receptor 9. Int. J. Mol. Sci. 2024, 25, 4661. https://doi.org/10.3390/ijms25094661
Sherri N, Assaf R, Bitar ER, Znait S, Borghol AH, Kassem A, Rahal EA. Epstein–Barr Virus DNA Exacerbates Arthritis in a Mouse Model via Toll-like Receptor 9. International Journal of Molecular Sciences. 2024; 25(9):4661. https://doi.org/10.3390/ijms25094661
Chicago/Turabian StyleSherri, Nour, Rayan Assaf, Elio R. Bitar, Sabah Znait, Abdul Hamid Borghol, Aya Kassem, and Elias A. Rahal. 2024. "Epstein–Barr Virus DNA Exacerbates Arthritis in a Mouse Model via Toll-like Receptor 9" International Journal of Molecular Sciences 25, no. 9: 4661. https://doi.org/10.3390/ijms25094661
APA StyleSherri, N., Assaf, R., Bitar, E. R., Znait, S., Borghol, A. H., Kassem, A., & Rahal, E. A. (2024). Epstein–Barr Virus DNA Exacerbates Arthritis in a Mouse Model via Toll-like Receptor 9. International Journal of Molecular Sciences, 25(9), 4661. https://doi.org/10.3390/ijms25094661

