BMP2–ERK–ATF4 Axis-Based 6-methoxybenzofuran Compound I-9 Acts as Candidate Drug for Bone Formation and Anti-Osteoporosis
Abstract
1. Introduction
2. Results
2.1. Optimization of I-9 Synthesis
2.2. Effect of I-9 on Bone Mineral Density in Aged C57 Mice
2.3. Effect of I-9 on Femur Histomorphometry in Aged C57 Mice
2.4. I-9 Increased the Number of Osteoblasts in Aged C57 Mice
2.5. Long-Term Administration of I-9 Was Safe in Aged C57 Mice
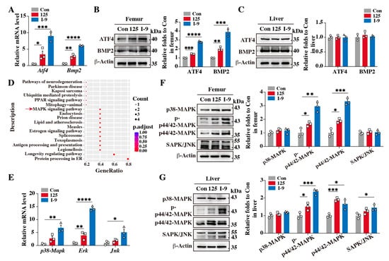
2.6. Benzofuran Derivatives Are Involved in the Regulation of the ERK Signaling Pathway in the Femur of Aged C57 Mice
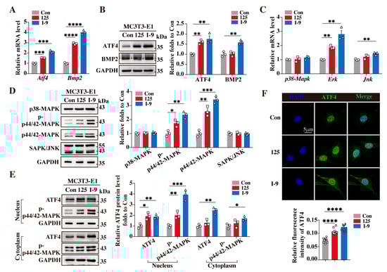
2.7. Benzofuran Derivatives May Upregulate ATF4 Expression by Increasing the p-ERK Protein Level to Promote Osteoblast Differentiation
2.8. Benzofuran Compounds May Promote Osteoblast Differentiation through BMP2 Pathway
3. Discussion
4. Materials and Methods
4.1. Chemistry
4.2. Mouse Models
4.3. Micro-CT Analysis
4.4. Bone Histomorphometry
4.5. Hematoxylin and Eosin Staining
4.6. ScRNA-seq Analysis
4.7. Western Blot
4.8. Real-Time PCR
4.9. Immunofluorescence
4.10. Kyoto Encyclopedia of Genes and Genomes (KEGG) Analysis
4.11. Statistical Analysis
Author Contributions
Funding
Institutional Review Board Statement
Informed Consent Statement
Data Availability Statement
Conflicts of Interest
References
- Consensus development conference: Diagnosis, prophylaxis, and treatment of osteoporosis. Am. J. Med. 1993, 94, 646–650. [CrossRef] [PubMed]
- Salari, N.; Darvishi, N.; Bartina, Y.; Larti, M.; Kiaei, A.; Hemmati, M.; Shohaimi, S.; Mohammadi, M. Global prevalence of osteoporosis among the world older adults: A comprehensive systematic review and meta-analysis. J. Orthop. Surg. Res. 2021, 16, 669. [Google Scholar] [CrossRef]
- Brown, C. Osteoporosis: Staying strong. Nature 2017, 550, S15–S17. [Google Scholar] [CrossRef] [PubMed]
- Consensus development conference: Prophylaxis and treatment of osteoporosis. Osteoporos Int. 1991, 1, 114–117. [CrossRef]
- Compston, J.E.; McClung, M.R.; Leslie, W.D. Osteoporosis. Lancet 2019, 393, 364–376. [Google Scholar] [CrossRef]
- Riggs, B.L.; Wahner, H.W.; Dunn, W.L.; Mazess, R.B.; Offord, K.P.; Melton, L.J. Differential changes in bone mineral density of the appendicular and axial skeleton with aging: Relationship to spinal osteoporosis. J. Clin. Investig. 1981, 67, 328–335. [Google Scholar] [CrossRef] [PubMed]
- Cotts, K.G.; Cifu, A.S. Treatment of Osteoporosis. JAMA 2018, 319, 1040–1041. [Google Scholar] [CrossRef]
- Briot, K.; Roux, C.; Thomas, T.; Blain, H.; Buchon, D.; Chapurlat, R.; Debiais, F.; Feron, J.M.; Gauvain, J.B.; Guggenbuhl, P.; et al. 2018 update of French recommendations on the management of postmenopausal osteoporosis. Jt. Bone Spine 2018, 85, 519–530. [Google Scholar] [CrossRef]
- Fujiwara, S.; Miyauchi, A.; Hamaya, E.; Nicholls, R.J.; Weston, A.; Baidya, S.; Pinto, L.; Barron, R.; Takada, J. Treatment patterns in patients with osteoporosis at high risk of fracture in Japan: Retrospective chart review. Arch. Osteoporos. 2018, 13, 34. [Google Scholar] [CrossRef]
- Burge, R.; Dawson-Hughes, B.; Solomon, D.H.; Wong, J.B.; King, A.; Tosteson, A. Incidence and economic burden of osteoporosis-related fractures in the United States, 2005–2025. J. Bone Miner. Res. 2007, 22, 465–475. [Google Scholar] [CrossRef]
- Chinese Center for Disease Control and Prevention of Chronic Noncommunicable Diseases, Chinese Medical Association Branch of Osteoporosis and Bone Mineral Salt Diseases. Epidemiological Survey Report of Osteoporosis in China (2018); People’s Health Press: Beijing, China, 2021. [Google Scholar]
- Wang, L.; Yu, W.; Yin, X.; Cui, L.; Tang, S.; Jiang, N.; Cui, L.; Zhao, N.; Lin, Q.; Chen, L.; et al. Prevalence of Osteoporosis and Fracture in China: The China Osteoporosis Prevalence Study. JAMA Netw. Open 2021, 4, e2121106. [Google Scholar] [CrossRef] [PubMed]
- Zhang, C.; Feng, J.; Wang, S.; Gao, P.; Xu, L.; Zhu, J.; Jia, J.; Liu, L.; Liu, G.; Wang, J.; et al. Incidence of and trends in hip fracture among adults in urban China: A nationwide retrospective cohort study. PLoS Med. 2020, 17, e1003180. [Google Scholar] [CrossRef] [PubMed]
- Leslie, W.D.; Crandall, C.J. Serial Bone Density Measurement for Osteoporosis Screening. JAMA 2021, 326, 1622–1623. [Google Scholar] [CrossRef] [PubMed]
- Ensrud, K.E.; Crandall, C.J. Osteoporosis. Ann. Intern. Med. 2017, 167, ITC17–ITC32. [Google Scholar] [CrossRef] [PubMed]
- Khosla, S.; Hofbauer, L.C. Osteoporosis treatment: Recent developments and ongoing challenges. Lancet Diabetes Endocrinol. 2017, 5, 898–907. [Google Scholar] [CrossRef] [PubMed]
- Arceo-Mendoza, R.M.; Camacho, P.M. Postmenopausal Osteoporosis: Latest Guidelines. Endocrinol. Metab. Clin. N. Am. 2021, 50, 167–178. [Google Scholar] [CrossRef] [PubMed]
- Neer, R.M.; Arnaud, C.D.; Zanchetta, J.R.; Prince, R.; Gaich, G.A.; Reginster, J.-Y.; Hodsman, A.B.; Eriksen, E.F.; Ish-Shalom, S.; Genant, H.K.; et al. Effect of parathyroid hormone (1-34) on fractures and bone mineral density in postmenopausal women with osteoporosis. N. Engl. J. Med. 2001, 344, 1434–1441. [Google Scholar] [CrossRef]
- Jiang, Y.; Zhao, J.J.; Mitlak, B.H.; Wang, O.; Genant, H.K.; Eriksen, E.F. Recombinant human parathyroid hormone (1–34) [teriparatide] improves both cortical and cancellous bone structure. J. Bone Miner. Res. 2003, 18, 1932–1941. [Google Scholar] [CrossRef]
- Vahle, J.L.; Long, G.G.; Sandusky, G.; Westmore, M.; Ma, Y.L.; Sato, M. Bone neoplasms in f344 rats given teriparatide [rhpth(1-34)] are dependent on duration of treatment and dose. Toxicol. Pathol. 2004, 32, 426–438. [Google Scholar] [CrossRef]
- Vahle, J.L.; Sato, M.; Long, G.G.; Young, J.K.; Francis, P.C.; Engelhardt, J.A.; Westmore, M.S.; Ma, Y.L.; Nold, J.B. Skeletal changes in rats given daily subcutaneous injections of recombinant human parathyroid hormone (1-34) for 2 years and relevance to human safety. Toxicol. Pathol. 2002, 30, 312–321. [Google Scholar] [CrossRef]
- Andrews, E.B.; Gilsenan, A.W.; Midkiff, K.; Sherrill, B.; Wu, Y.; Mann, B.H.; Masica, D. The US postmarketing surveillance study of adult osteosarcoma and teriparatide: Study design and findings from the first 7 years. J. Bone Miner. Res. 2012, 27, 2429–2437. [Google Scholar] [CrossRef]
- Cosman, F.; Crittenden, D.B.; Adachi, J.D.; Binkley, N.; Czerwinski, E.; Ferrari, S.; Hofbauer, L.C.; Lau, E.; Lewiecki, E.M.; Miyauchi, A.; et al. Romosozumab Treatment in Postmenopausal Women with Osteoporosis. N. Engl. J. Med. 2016, 375, 1532–1543. [Google Scholar] [CrossRef]
- Salazar, V.S.; Gamer, L.W.; Rosen, V. BMP signalling in skeletal development, disease and repair. Nat. Rev. Endocrinol. 2016, 12, 203–221. [Google Scholar] [CrossRef]
- Albert, S.G.; Reddy, S. Clinical Evaluation of Cost Efficacy of Drugs for Treatment of Osteoporosis: A Meta-Analysis. Endocr. Pract. 2017, 23, 841–856. [Google Scholar] [CrossRef]
- Guo, H.-F.; Shao, H.-Y.; Yang, Z.-Y.; Xue, S.-T.; Li, X.; Liu, Z.-Y.; He, X.-B.; Jiang, J.-D.; Zhang, Y.-Q.; Si, S.-Y.; et al. Substituted benzothiophene or benzofuran derivatives as a novel class of bone morphogenetic protein-2 up-regulators: Synthesis, structure–activity relationships, and preventive bone loss efficacies in senescence accelerated mice (samp6) and ovariectomized rats. J. Med. Chem. 2010, 53, 1819–1829. [Google Scholar] [CrossRef]
- Xue, S.-T.; Guo, H.-F.; Liu, M.-J.; Jin, J.; Ju, D.-H.; Liu, Z.-Y.; Li, Z.-R. Synthesis of a novel class of substituted benzothiophene or benzofuran derivatives as BMP-2 up-regulators and evaluation of the BMP-2-up-regulating effects in vitro and the effects on glucocorticoid-induced osteoporosis in rats. Eur. J. Med. Chem. 2015, 96, 151–161. [Google Scholar] [CrossRef]
- Xue, S.-T.; Zhang, L.; Xie, Z.-S.; Jin, J.; Guo, H.-F.; Yi, H.; Liu, Z.-Y.; Li, Z.-R. Substituted benzothiophene and benzofuran derivatives as a novel class of bone morphogenetic Protein-2 upregulators: Synthesis, anti-osteoporosis efficacies in ovariectomized rats and a zebrafish model, and ADME properties. Eur. J. Med. Chem. 2020, 200, 112465. [Google Scholar] [CrossRef]
- Zhou, Z.-Y.; Sun, L.-Q.; Han, X.-Y.; Wang, Y.-J.; Xie, Z.-S.; Xue, S.-T.; Li, Z.-R. Efficacy, Mechanism, and Structure—Activity Relationship of 6-Methoxy Benzofuran Derivatives as a Useful Tool for Senile Osteoporosis. J. Med. Chem. 2023, 66, 1742–1760. [Google Scholar] [CrossRef]
- Greenblatt, M.B.; Shim, J.-H.; Glimcher, L.H. Mitogen-activated protein kinase pathways in osteoblasts. Annu. Rev. Cell Dev. Biol. 2013, 29, 63–79. [Google Scholar] [CrossRef]
- Qiao, X.Y.; Nie, Y.; Ma, Y.X.; Chen, Y.; Cheng, R.; Yinrg, W.Y.; Hu, Y.; Xu, W.M.; Xu, L.Z. Irisin promotes osteoblast proliferation and differentiation via activating the MAP kinase signaling pathways. Sci. Rep. 2016, 6, 18732. [Google Scholar] [CrossRef]
- Kim, H.K.; Kim, M.-G.; Leem, K.-H. Osteogenic activity of collagen peptide via erk/mapk pathway mediated boosting of collagen synthesis and its therapeutic efficacy in osteoporotic bone by back-scattered electron imaging and microarchitecture analysis. Molecules 2013, 18, 15474–15489. [Google Scholar] [CrossRef] [PubMed]
- Kyriakis, J.M.; Avruch, J. Mammalian MAPK signal transduction pathways activated by stress and inflammation: A 10-year update. Physiol. Rev. 2012, 92, 689–737. [Google Scholar] [CrossRef] [PubMed]
- Kim, E.K.; Choi, E.-J. Pathological roles of MAPK signaling pathways in human diseases. Biochim. et Biophys. Acta (BBA)-Mol. Basis Dis. 2010, 1802, 396–405. [Google Scholar] [CrossRef] [PubMed]
- Gao, Y.; Chen, N.; Fu, Z.; Zhang, Q. Progress of Wnt Signaling Pathway in Osteoporosis. Biomolecules 2023, 13, 483. [Google Scholar] [CrossRef] [PubMed]
- Wagley, Y.; Chesi, A.; Acevedo, P.K.; Lu, S.; Wells, A.D.; Johnson, M.E.; Grant, S.F.A.; Hankenson, K.D. Canonical Notch signaling is required for bone morphogenetic protein-mediated human osteoblast differentiation. Stem Cells 2020, 38, 1332–1347. [Google Scholar] [CrossRef] [PubMed]
- Hu, Z.; Chen, B.; Zhao, Q. Hedgehog signaling regulates osteoblast differentiation in zebrafish larvae through modulation of autophagy. Biol. Open 2019, 8, bio040840. [Google Scholar] [CrossRef]








| Reagent | Solvent | Reaction Condition | Yield (%) |
|---|---|---|---|
| SOCl2, anhydrous toluene, Et3N | DMF | 80 °C–0 °C-rt, 4 h | 62% |
| DCC, DMAP | DMF | rt, 24 h | 27% |
| HATU, Et3N | DCM | rt, 24 h | 71% |
| HOBt (1.2 eq), EDCI (1.2 eq) | DCM | rt, 16 h | 88% |
| HOBt (1.1 eq), EDCI (1.1 eq) | DCM | rt, 16 h | 79% |
| HOBt (1.2 eq), EDCI (1.2 eq) | DMF | rt, 16 h | 73% |
| HOBt (1.2 eq), EDCI (1.2 eq) | DCM | 45 °C, 16 h | 84% |
| HOBt (1.2 eq), EDCI (1.2 eq) | DCM | rt, 24 h | 88% |
| Gene | Sequence (5′-3′) |
|---|---|
| Atf4 | F: CCTGAACAGCGAAGTGTTGG |
| R: TGGAGAACCCATGAGGTTTCAA | |
| Bmp2 | F: GGGACCCGCTGTCTTCTAGT |
| R: TCAACTCAAATTCGCTGAGGAC | |
| Erk | F: TCCGCCATGAGAATGTTATAGGC |
| R: GGTGGTGTTGATAAGCAGATTGG | |
| P38-Mapk | F: TGACCCTTATGACCAGTCCTTT |
| R: GTCAGGCTCTTCCACTCATCTAT | |
| Jnk | F: GTGGAATCAAGCACCTTCACT |
| R: TCCTCGCCAGTCCAAAATCAA | |
| Gapdh | F: AGGTCGGTGTGAACGGATTTG |
| R: GGGGTCGTTGATGGCAACA |
Disclaimer/Publisher’s Note: The statements, opinions and data contained in all publications are solely those of the individual author(s) and contributor(s) and not of MDPI and/or the editor(s). MDPI and/or the editor(s) disclaim responsibility for any injury to people or property resulting from any ideas, methods, instructions or products referred to in the content. |
© 2024 by the authors. Licensee MDPI, Basel, Switzerland. This article is an open access article distributed under the terms and conditions of the Creative Commons Attribution (CC BY) license (https://creativecommons.org/licenses/by/4.0/).
Share and Cite
Zhou, Z.; Zhao, C.; Li, S.; Han, X.; Zhu, J.; Xue, S.; Li, Z. BMP2–ERK–ATF4 Axis-Based 6-methoxybenzofuran Compound I-9 Acts as Candidate Drug for Bone Formation and Anti-Osteoporosis. Int. J. Mol. Sci. 2024, 25, 3350. https://doi.org/10.3390/ijms25063350
Zhou Z, Zhao C, Li S, Han X, Zhu J, Xue S, Li Z. BMP2–ERK–ATF4 Axis-Based 6-methoxybenzofuran Compound I-9 Acts as Candidate Drug for Bone Formation and Anti-Osteoporosis. International Journal of Molecular Sciences. 2024; 25(6):3350. https://doi.org/10.3390/ijms25063350
Chicago/Turabian StyleZhou, Ziying, Chenxi Zhao, Siyan Li, Xiaoyang Han, Jiangyi Zhu, Situ Xue, and Zhuorong Li. 2024. "BMP2–ERK–ATF4 Axis-Based 6-methoxybenzofuran Compound I-9 Acts as Candidate Drug for Bone Formation and Anti-Osteoporosis" International Journal of Molecular Sciences 25, no. 6: 3350. https://doi.org/10.3390/ijms25063350
APA StyleZhou, Z., Zhao, C., Li, S., Han, X., Zhu, J., Xue, S., & Li, Z. (2024). BMP2–ERK–ATF4 Axis-Based 6-methoxybenzofuran Compound I-9 Acts as Candidate Drug for Bone Formation and Anti-Osteoporosis. International Journal of Molecular Sciences, 25(6), 3350. https://doi.org/10.3390/ijms25063350
