Nonspecific Inhibition of IL6 Family Cytokine Signalling by Soluble gp130
Abstract
1. Introduction
2. Results
2.1. sgp130Fc Inhibits IL6, IL11, OSM, and CT1 Signalling
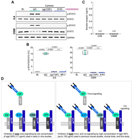
2.2. sgp130FC Inhibits IL6 and OSM Cis-Signalling
3. Discussion
4. Materials and Methods
4.1. Antibodies
4.2. Recombinant Proteins
4.3. Chemicals
4.4. Cell Culture
4.4.1. A549
4.4.2. Human Hepatocytes
4.4.3. Human Hepatic Stellate Cells (HSC)
4.5. ADAM10/17 Inhibitor Experiments
4.6. sgp130/Anti-gp130 Experiment
4.7. IC50 Experiments
4.8. Immunoblotting
4.9. Enzyme-Linked Immunosorbent Assay (ELISA)
4.10. Statistical Analysis
5. Conclusions
Supplementary Materials
Author Contributions
Funding
Institutional Review Board Statement
Informed Consent Statement
Data Availability Statement
Acknowledgments
Conflicts of Interest
References
- Taga, T.; Hibi, M.; Hirata, Y.; Yamasaki, K.; Yasukawa, K.; Matsuda, T.; Hirano, T.; Kishimoto, T. Interleukin-6 triggers the association of its receptor with a possible signal transducer, gp130. Cell 1989, 58, 573–581. [Google Scholar] [CrossRef] [PubMed]
- Rose-John, S.; Jenkins, B.J.; Garbers, C.; Moll, J.M.; Scheller, J. Targeting IL-6 trans-signalling: Past, present and future prospects. Nat. Rev. Immunol. 2023, 23, 666–681. [Google Scholar] [CrossRef] [PubMed]
- Schumacher, N.; Meyer, D.; Mauermann, A.; Von Der Heyde, J.; Wolf, J.; Schwarz, J.; Knittler, K.; Murphy, G.; Michalek, M.; Garbers, C.; et al. Shedding of Endogenous Interleukin-6 Receptor (IL-6R) Is Governed by A Disintegrin and Metalloproteinase (ADAM) Proteases while a Full-length IL-6R Isoform Localizes to Circulating Microvesicles. J. Biol. Chem. 2015, 290, 26059–26071. [Google Scholar] [CrossRef] [PubMed]
- Garbers, C.; Jänner, N.; Chalaris, A.; Moss, M.L.; Floss, D.M.; Meyer, D.; Koch-Nolte, F.; Rose-John, S.; Scheller, J. Species specificity of ADAM10 and ADAM17 proteins in interleukin-6 (IL-6) trans-signaling and novel role of ADAM10 in inducible IL-6 receptor shedding. J. Biol. Chem. 2011, 286, 14804–14811. [Google Scholar] [CrossRef] [PubMed]
- Narazaki, M.; Yasukawa, K.; Saito, T.; Ohsugi, Y.; Fukui, H.; Koishihara, Y.; Yancopoulos, G.D.; Taga, T.; Kishimoto, T. Soluble forms of the interleukin-6 signal-transducing receptor component gp130 in human serum possessing a potential to inhibit signals through membrane-anchored gp130. Blood 1993, 82, 1120–1126. [Google Scholar] [CrossRef] [PubMed]
- Jostock, T.; Müllberg, J.; Özbek, S.; Atreya, R.; Blinn, G.; Voltz, N.; Fischer, M.; Neurath, M.F.; Rose-John, S. Soluble gp130 is the natural inhibitor of soluble interleukin-6 receptor transsignaling responses. Eur. J. Biochem. 2001, 268, 160–167. [Google Scholar] [CrossRef] [PubMed]
- George, M.J.; Jasmin, N.H.; Cummings, V.T.; Richard-Loendt, A.; Launchbury, F.; Woollard, K.; Turner-Stokes, T.; Diaz, A.I.G.; Lythgoe, M.; Stuckey, D.J.; et al. Selective Interleukin-6 Trans-Signaling Blockade Is More Effective Than Panantagonism in Reperfused Myocardial Infarction. JACC Basic Transl. Sci. 2021, 6, 431–443. [Google Scholar] [CrossRef]
- Wang, X.; Miller, E.B.; Goswami, M.; Zhang, P.; Ronning, K.E.; Karlen, S.J.; Zawadzki, R.J.; Pugh, E.N., Jr.; Burns, M.E. Rapid monocyte infiltration following retinal detachment is dependent on non-canonical IL6 signaling through gp130. J. Neuroinflammat. 2017, 14, 121. [Google Scholar] [CrossRef]
- Burger, R.; Guenther, A.; Klausz, K.; Staudinger, M.; Peipp, M.; Penas, E.M.M.; Rose-John, S.; Wijdenes, J.; Gramatzki, M. Due to interleukin-6 type cytokine redundancy only glycoprotein 130 receptor blockade efficiently inhibits myeloma growth. Haematologica 2017, 102, 381–390. [Google Scholar] [CrossRef]
- Zhang, S.; Chen, B.; Wang, B.; Chen, H.; Li, Y.; Cao, Q.; Zhong, J.; Shieh, M.-J.; Ran, Z.; Tang, T.; et al. Effect of Induction Therapy With Olamkicept vs Placebo on Clinical Response in Patients With Active Ulcerative Colitis: A Randomized Clinical Trial. JAMA 2023, 329, 725–734. [Google Scholar] [CrossRef]
- Schreiber, S.; Aden, K.; Bernardes, J.P.; Conrad, C.; Tran, F.; Höper, H.; Volk, V.; Mishra, N.; Blase, J.I.; Nikolaus, S.; et al. Therapeutic Interleukin-6 Trans-signaling Inhibition by Olamkicept (sgp130Fc) in Patients With Active Inflammatory Bowel Disease. Gastroenterology 2021, 160, 2354–2366.e11. [Google Scholar] [CrossRef] [PubMed]
- Hui, W.; Bell, M.; Carroll, G. Soluble glycoprotein 130 (gp130) attenuates OSM- and LIF-induced cartilage proteoglycan catabolism. Cytokine 2000, 12, 151–155. [Google Scholar] [CrossRef] [PubMed]
- Auguste, P.; Guillet, C.; Fourcin, M.; Olivier, C.; Veziers, J.; Pouplard-Barthelaix, A.; Gascan, H. Signaling of type II oncostatin M receptor. J. Biol. Chem. 1997, 272, 15760–15764. [Google Scholar] [CrossRef] [PubMed]
- Deller, M.C.; Hudson, K.R.; Ikemizu, S.; Bravo, J.; Jones, E.Y.; Heath, J.K. Crystal structure and functional dissection of the cytostatic cytokine oncostatin M. Structure 2000, 8, 863–874. [Google Scholar] [CrossRef] [PubMed]
- Mosley, B.; De Imus, C.; Friend, D.; Boiani, N.; Thoma, B.; Park, L.S.; Cosman, D. Dual oncostatin M (OSM) receptors. Cloning and characterization of an alternative signaling subunit conferring OSM-specific receptor activation. J. Biol. Chem. 1996, 271, 32635–32643. [Google Scholar] [CrossRef]
- Gearing, D.P.; Comeau, M.R.; Friend, D.J.; Gimpel, S.D.; Thut, C.J.; McGourty, J.; Brasher, K.K.; King, J.A.; Gillis, S.; Mosley, B.; et al. The IL-6 Signal Transducer, gp130: An Pncostatin M Receptor and Affinity Converter for the LIF Receptor. Science 1992, 255, 1434–1437. [Google Scholar] [CrossRef]
- Barkhausen, T.; Tschernig, T.; Rosenstiel, P.; van Griensven, M.; Vonberg, R.-P.; Dorsch, M.; Mueller-Heine, A.; Chalaris, A.; Scheller, J.; Rose-John, S.; et al. Selective blockade of interleukin-6 trans-signaling improves survival in a murine polymicrobial sepsis model. Crit. Care Med. 2011, 39, 1407–1413. [Google Scholar] [CrossRef]
- Qin, M.; Xin, Y.; Bian, Y.; Yang, X.; Xi, T.; Xiong, J. Phosphorylation-Induced Ubiquitination and Degradation of PXR through CDK2-TRIM21 Axis. Cells 2022, 11, 264. [Google Scholar] [CrossRef]
- Schafer, S.; Viswanathan, S.; Widjaja, A.A.; Lim, W.-W.; Moreno-Moral, A.; DeLaughter, D.M.; Ng, B.; Patone, G.; Chow, K.; Khin, E.; et al. IL-11 is a crucial determinant of cardiovascular fibrosis. Nature 2017, 552, 110–115. [Google Scholar] [CrossRef]
- Diehl, K.; Hull, R.; Morton, D.; Pfister, R.; Rabemampianina, Y.; Smith, D.; Vidal, J.; Van De Vorstenbosch, C. A good practice guide to the administration of substances and removal of blood, including routes and volumes. J. Appl. Toxicol. 2001, 21, 15–23. [Google Scholar] [CrossRef]
- Atreya, R.; Mudter, J.; Finotto, S.; Müllberg, J.; Jostock, T.; Wirtz, S.; Schütz, M.; Bartsch, B.; Holtmann, M.; Becker, C.; et al. Blockade of interleukin 6 trans signaling suppresses T-cell resistance against apoptosis in chronic intestinal inflammation: Evidence in crohn disease and experimental colitis in vivo. Nat. Med. 2000, 6, 583–588. [Google Scholar] [CrossRef] [PubMed]
- Nowell, M.A.; Williams, A.S.; Carty, S.A.; Scheller, J.; Hayes, A.J.; Jones, G.W.; Richards, P.J.; Slinn, S.; Ernst, M.; Jenkins, B.J.; et al. Therapeutic targeting of IL-6 trans signaling counteracts STAT3 control of experimental inflammatory arthritis. J. Immunol. 2009, 182, 613–622. [Google Scholar] [CrossRef] [PubMed]
- Matsumoto, S.; Hara, T.; Mitsuyama, K.; Yamamoto, M.; Tsuruta, O.; Sata, M.; Scheller, J.; Rose-John, S.; Kado, S.-I.; Takada, T. Essential roles of IL-6 trans-signaling in colonic epithelial cells, induced by the IL-6/soluble-IL-6 receptor derived from lamina propria macrophages, on the development of colitis-associated premalignant cancer in a murine model. J. Immunol. 2010, 184, 1543–1551. [Google Scholar] [CrossRef] [PubMed]
- Braun, G.S.; Nagayama, Y.; Maruta, Y.; Heymann, F.; van Roeyen, C.R.; Klinkhammer, B.M.; Boor, P.; Villa, L.; Salant, D.J.; Raffetseder, U.; et al. IL-6 Trans-Signaling Drives Murine Crescentic GN. J. Am. Soc. Nephrol. 2016, 27, 132–142. [Google Scholar] [CrossRef] [PubMed]
- Li, X.; Wu, X.; Chen, X.; Peng, S.; Chen, S.; Zhou, G.; Wei, Y.; Lu, X.; Zhou, C.; Ye, Y.; et al. Selective blockade of interleukin 6 trans-signaling depresses atrial fibrillation. Heart Rhythm. 2023, 20, 1759–1770. [Google Scholar] [CrossRef] [PubMed]
- Robinson, R.; Srinivasan, M.; Shanmugam, A.; Ward, A.; Ganapathy, V.; Bloom, J.; Sharma, A.; Sharma, S. Interleukin-6 trans-signaling inhibition prevents oxidative stress in a mouse model of early diabetic retinopathy. Redox Biol. 2020, 34, 101574. [Google Scholar] [CrossRef] [PubMed]
- Chevalier, S.; Fourcin, M.; Robledo, O.; Wijdenes, J.; Pouplard-Barthelaix, A.; Gascan, H. Interleukin-6 family of cytokines induced activation of different functional sites expressed by gp130 transducing protein. J. Biol. Chem. 1996, 271, 14764–14772. [Google Scholar] [CrossRef] [PubMed]
- Lokau, J.; Nitz, R.; Agthe, M.; Monhasery, N.; Aparicio-Siegmund, S.; Schumacher, N.; Wolf, J.; Möller-Hackbarth, K.; Waetzig, G.H.; Grötzinger, J.; et al. Proteolytic Cleavage Governs Interleukin-11 Trans-signaling. Cell Rep. 2016, 14, 1761–1773. [Google Scholar] [CrossRef]
- Dong, J.; Viswanathan, S.; Adami, E.; Schafer, S.; Kuthubudeen, F.F.; Widjaja, A.A.; Cook, S.A. The pro-regenerative effects of HyperIL6 in drug induced liver injury are unexpectedly due to competitive inhibition of IL11 signaling. Elife 2021, 26, 10. [Google Scholar] [CrossRef] [PubMed]
- Wei, J.; Ma, L.; Lai, Y.H.; Zhang, R.; Li, H.; Li, C.; Lin, J. Bazedoxifene as a novel GP130 inhibitor for Colon Cancer therapy. J. Exp. Clin. Cancer Res. 2019, 38, 63. [Google Scholar] [CrossRef]
- Hamilton, F.W.; Thomas, M.; Arnold, D.; Palmer, T.; Moran, E.; Mentzer, A.J.; Maskell, N.; Baillie, K.; Summers, C.; Hingorani, A.; et al. Therapeutic potential of IL6R blockade for the treatment of sepsis and sepsis-related death: A Mendelian randomisation study. PLoS Med. 2023, 20, e1004174. [Google Scholar] [CrossRef] [PubMed]
- Salim, S.Y.; AlMalki, N.; Macala, K.F.; Wiedemeyer, A.; Mueller, T.F.; Churchill, T.A.; Bourque, S.L.; Khadaroo, R.G. Oncostatin M Receptor Type II Knockout Mitigates Inflammation and Improves Survival from Sepsis in Mice. Biomedicines 2023, 11, 483. [Google Scholar] [CrossRef] [PubMed]
- Klein, C.; Medina, E.; Sander, L.; Dierssen, U.; Roskams, T.; Mueller, W.; Trautwein, C.; Goldmann, O. Contribution of interleukin-6/gp 130 signaling in hepatocytes to the inflammatory response in mice infected with Streptococcus pyogenes. J. Infect. Dis. 2007, 196, 755–762. [Google Scholar] [CrossRef] [PubMed]
- Kang, S.; Onishi, S.; Ling, Z.; Inoue, H.; Zhang, Y.; Chang, H.; Zhao, H.; Wang, T.; Okuzaki, D.; Matsuura, H.; et al. Gp130-HIF1α axis-induced vascular damage is prevented by the short-term inhibition of IL-6 receptor signaling. Proc. Natl. Acad. Sci. USA 2024, 121, e2315898120. [Google Scholar] [CrossRef] [PubMed]
- Marsik, C.; Halama, T.; Cardona, F.; Schlifke, I.; Mittermayer, F.; Jilma, B. Endotoxemia enhances expression of the signaling receptor (GP130) on protein and molecular level. Clin. Immunol. 2005, 114, 293–298. [Google Scholar] [CrossRef] [PubMed]
- Greenhill, C.J.; Rose-John, S.; Lissilaa, R.; Ferlin, W.; Ernst, M.; Hertzog, P.J.; Mansell, A.; Jenkins, B.J. IL-6 trans-signaling modulates TLR4-dependent inflammatory responses via STAT3. J. Immunol. 2011, 186, 1199–1208. [Google Scholar] [CrossRef] [PubMed]
- Chen, Y.H.; van Zon, S.; Adams, A.; Schmidt-Arras, D.; Laurence, A.D.J.; Uhlig, H.H. The Human GP130 Cytokine Receptor and Its Expression-an Atlas and Functional Taxonomy of Genetic Variants. J. Clin. Immunol. 2023, 44, 30. [Google Scholar] [CrossRef]
- Fasnacht, N.; Müller, W. Conditional gp130 deficient mouse mutants. Semin. Cell Dev. Biol. 2008, 19, 379–384. [Google Scholar] [CrossRef]
- Dong, J.; Lim, W.-W.; Shekeran, S.G.; Tan, J.; Lim, S.Y.; Goh, J.W.T.; George, B.L.; Schafer, S.; Cook, S.A.; Widjaja, A.A. Hepatocyte Specific gp130 Signalling Underlies APAP Induced Liver Injury. Int. J. Mol. Sci. 2022, 23, 7089. [Google Scholar] [CrossRef]
- Shkhyan, R.; Flynn, C.; Lamoure, E.; Sarkar, A.; Van Handel, B.; Li, J.; York, J.; Banks, N.; Van der Horst, R.; Liu, N.Q.; et al. Inhibition of a signaling modality within the gp130 receptor enhances tissue regeneration and mitigates osteoarthritis. Sci. Transl. Med. 2023, 15, eabq2395. [Google Scholar] [CrossRef]
- Nayar, S.; Morrison, J.K.; Giri, M.; Gettler, K.; Chuang, L.S.; Walker, L.A.; Ko, H.M.; Kenigsberg, E.; Kugathasan, S.; Merad, M.; et al. A myeloid-stromal niche and gp130 rescue in NOD2-driven Crohn’s disease. Nature 2021, 593, 275–281. [Google Scholar] [CrossRef] [PubMed]
- Omokehinde, T.; Johnson, R.W. GP130 Cytokines in Breast Cancer and Bone. Cancers 2020, 12, 326. [Google Scholar] [CrossRef]
- Silver, J.S.; Hunter, C.A. gp130 at the nexus of inflammation, autoimmunity, and cancer. J. Leukoc. Biol. 2010, 88, 1145–1156. [Google Scholar] [CrossRef] [PubMed]
- Denton, C.P.; del Galdo, F.; Khanna, D.; Vonk, M.C.; Chung, L.; Johnson, S.R.; Varga, J.; Furst, D.E.; Temple, J.; Zecchin, C.; et al. Biological and clinical insights from a randomised phase II study of an anti-oncostatin M monoclonal antibody in systemic sclerosis. Rheumatology 2022, 62, 234–242. [Google Scholar] [CrossRef] [PubMed]
- Dong, J.; Viswanathan, S.; Adami, E.; Singh, B.K.; Chothani, S.P.; Ng, B.; Lim, W.W.; Zhou, J.; Tripathi, M.; Ko, N.S.J.; et al. Hepatocyte-specific IL11 cis-signaling drives lipotoxicity and underlies the transition from NAFLD to NASH. Nat. Commun. 2021, 12, 66. [Google Scholar] [CrossRef] [PubMed]
- Widjaja, A.A.; Singh, B.K.; Adami, E.; Viswanathan, S.; Dong, J.; D’agostino, G.A.; Ng, B.; Lim, W.W.; Tan, J.; Paleja, B.S.; et al. Inhibiting Interleukin 11 Signaling Reduces Hepatocyte Death and Liver Fibrosis, Inflammation, and Steatosis in Mouse Models of Nonalcoholic Steatohepatitis. Gastroenterology 2019, 157, 777–792.e14. [Google Scholar] [CrossRef]



| Disease Model or Clinical Trial | Dose, Route, Frequency | Max Dose Per Individual | Estimated Maximum Concentration (μg/mL) | IC50 for IL6 or OSM cis- Signalling Exceeded | Reference |
|---|---|---|---|---|---|
| Murine Studies | |||||
| Polymicrobial sepsis | 10 mg/kg, i.p., 7 d | 250 μg | 50 | Y | [17] |
| Colitis | - | 500 μg | 100 | Y | [21] |
| Arthritis | 2.5 mg/kg, i.p., 7 d | 62.5 μg | 12.5 | Y | [22] |
| Colon cancer | - | 500 μg | 100 | Y | [23] |
| Nephritis | 3 mg/kg, i.p., 3.5 d | 75 μg | 15 | Y | [24] |
| Myocardial infarction | 0.5 mg/kg, i.p. | 12.5 μg | 2.5 | Y | [7] |
| Atrial Fibrillation | 0.5 mg/kg, i.p., 3.5 d | 12.5 μg | 2.5 | Y | [25] |
| Diabetic retinopathy | 5 mg/kg, i.p., 3.5 d | 125 μg | 25 | Y | [26] |
| Human Studies | |||||
| Patients with inflammatory bowel disease | 600 mg, i.v., 14 d | 600 mg | >100 | Y | [11] |
| Patients with ulcerative colitis | 300 mg or 600 mg, i.v., 14 d | 600 mg | 159 | Y | [10] |
Disclaimer/Publisher’s Note: The statements, opinions and data contained in all publications are solely those of the individual author(s) and contributor(s) and not of MDPI and/or the editor(s). MDPI and/or the editor(s) disclaim responsibility for any injury to people or property resulting from any ideas, methods, instructions or products referred to in the content. |
© 2024 by the authors. Licensee MDPI, Basel, Switzerland. This article is an open access article distributed under the terms and conditions of the Creative Commons Attribution (CC BY) license (https://creativecommons.org/licenses/by/4.0/).
Share and Cite
Widjaja, A.A.; Cook, S.A. Nonspecific Inhibition of IL6 Family Cytokine Signalling by Soluble gp130. Int. J. Mol. Sci. 2024, 25, 1363. https://doi.org/10.3390/ijms25031363
Widjaja AA, Cook SA. Nonspecific Inhibition of IL6 Family Cytokine Signalling by Soluble gp130. International Journal of Molecular Sciences. 2024; 25(3):1363. https://doi.org/10.3390/ijms25031363
Chicago/Turabian StyleWidjaja, Anissa A., and Stuart A. Cook. 2024. "Nonspecific Inhibition of IL6 Family Cytokine Signalling by Soluble gp130" International Journal of Molecular Sciences 25, no. 3: 1363. https://doi.org/10.3390/ijms25031363
APA StyleWidjaja, A. A., & Cook, S. A. (2024). Nonspecific Inhibition of IL6 Family Cytokine Signalling by Soluble gp130. International Journal of Molecular Sciences, 25(3), 1363. https://doi.org/10.3390/ijms25031363

