Oncogenic Functions of Alternatively Spliced MDM2-ALT2 Isoform in Retroperitoneal Liposarcoma
Abstract
1. Introduction
2. Results
2.1. MDM2 Splicing Variants Are Expressed in RPLPS Tumors
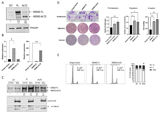
2.2. MDM2-ALT2 Contributes to Increased Oncogenic Phenotype in DDLPS Cell Lines
2.3. MDM2-ALT2 Interactions Are Not Dependent on p53 or MDM2-FL
2.4. MDM2 Isoforms Overexpression in DDLPS Cells Leads to the Activation of PI3K/AKT/mTOR Pathway
3. Discussion
4. Materials and Methods
4.1. Patient Samples
4.2. BaseScope™ RNA In-Situ Hybridization Assay
4.3. Real-Time PCR (qPCR)
4.4. Cell Culture and Regents
4.5. Overexpression and Silencing of MDM2 Isoforms and siRNA-AKT Co-Transfection
4.6. Proliferation Assay
4.7. Migration and Invasion Assays
4.8. Sub-Cellular Protein Fractioning, Co-Immunoprecipitation and Western Blot
4.9. Gelatin Zymography
4.10. Cell Cycle Analysis
4.11. Cell Viability
4.12. Statistical Analysis
5. Conclusions
Supplementary Materials
Author Contributions
Funding
Institutional Review Board Statement
Informed Consent Statement
Data Availability Statement
Acknowledgments
Conflicts of Interest
References
- Yen, C.-C.; Chen, T.W.-W. Next Frontiers in Systemic Therapy for Soft Tissue Sarcoma. Chin. Clin. Oncol. 2018, 7, 43. [Google Scholar] [CrossRef]
- Casadei, L.; de Faria, F.C.C.; Lopez-Aguiar, A.; Pollock, R.E.; Grignol, V. Targetable Pathways in the Treatment of Retroperitoneal Liposarcoma. Cancers 2022, 14, 1362. [Google Scholar] [CrossRef]
- Osuna-Soto, J.; Caro Cuenca, T.; Sanz-Zorrilla, A.; Torrecilla-Martínez, A.; Ortega Salas, R.; Leiva-Cepas, F. Prognosis and Survival of Patients Diagnosed with Well-Differentiated and Dedifferentiated Retroperitoneal Liposarcoma. Cir. Esp. 2021, 100, 622–628. [Google Scholar] [CrossRef]
- Thway, K. Well-Differentiated Liposarcoma and Dedifferentiated Liposarcoma: An Updated Review. Semin. Diagn. Pathol. 2019, 36, 112–121. [Google Scholar] [CrossRef] [PubMed]
- Nishio, J.; Nakayama, S.; Nabeshima, K.; Yamamoto, T. Biology and Management of Dedifferentiated Liposarcoma: State of the Art and Perspectives. J. Clin. Med. 2021, 10, 3230. [Google Scholar] [CrossRef] [PubMed]
- Bill, K.L.J.; Seligson, N.D.; Hays, J.L.; Awasthi, A.; Demoret, B.; Stets, C.W.; Duggan, M.C.; Bupathi, M.; Brock, G.N.; Millis, S.Z.; et al. Degree of MDM2 Amplification Affects Clinical Outcomes in Dedifferentiated Liposarcoma. Oncologist 2019, 24, 989–996. [Google Scholar] [CrossRef] [PubMed]
- Sciot, R. Mdm2 Amplified Sarcomas: A Literature Review. Diagnostics 2021, 11, 496. [Google Scholar] [CrossRef] [PubMed]
- Bill, K.L.J.; Garnett, J.; Meaux, I.; Ma, X.Y.; Creighton, C.J.; Bolshakov, S.; Barriere, C.; Debussche, L.; Lazar, A.J.; Prudner, B.C.; et al. SAR405838: A Novel and Potent Inhibitor of the MDM2:P53 Axis for the Treatment of Dedifferentiated Liposarcoma. Clin. Cancer Res. 2016, 22, 1150–1160. [Google Scholar] [CrossRef] [PubMed]
- Zheng, T.; Wang, J.; Zhao, Y.; Zhang, C.; Lin, M.; Wang, X.; Yu, H.; Liu, L.; Feng, Z.; Hu, W. Spliced MDM2 Isoforms Promote Mutant P53 Accumulation and Gain-of-Function in Tumorigenesis. Nat. Commun. 2013, 4, 2996. [Google Scholar] [CrossRef] [PubMed]
- Okoro, D.R.; Rosso, M.; Bargonetti, J. Splicing Up Mdm2 for Cancer Proteome Diversity. Genes Cancer 2012, 3, 311–319. [Google Scholar] [CrossRef] [PubMed]
- Zhao, Y.; Yu, H.; Hu, W. The Regulation of MDM2 Oncogene and Its Impact on Human Cancers. Acta Biochim. Biophys. Sin. 2014, 46, 180–189. [Google Scholar] [CrossRef]
- Volk, E.L.; Fan, L.; Schuster, K.; Rehg, J.E.; Harris, L.C. The MDM2-A Splice Variant of MDM2 Alters Transformation in Vitro and the Tumor Spectrum in Both Arf- and P53-Null Models of Tumorigenesis. Mol. Cancer Res. 2009, 7, 863–869. [Google Scholar] [CrossRef]
- Huun, J.; Gansmo, L.B.; Mannsåker, B.; Iversen, G.T.; Øvrebø, J.I.; Lønning, P.E.; Knappskog, S. Impact of the MDM2 Splice-Variants MDM2-A, MDM2-B and MDM2-C on Cytotoxic Stress Response in Breast Cancer Cells. BMC Cell Biol. 2017, 18, 17. [Google Scholar] [CrossRef] [PubMed]
- Okoro, D.R.; Arva, N.; Gao, C.; Polotskaia, A.; Puente, C.; Rosso, M.; Bargonetti, J. Endogenous Human MDM2-C Is Highly Expressed in Human Cancers and Functions as a P53-Independent Growth Activator. PLoS ONE 2013, 8, e77643. [Google Scholar] [CrossRef] [PubMed]
- Yang, X.; Huang, W.T.; He, R.Q.; Ma, J.; Lin, P.; Xie, Z.C.; Ma, F.C.; Chen, G. Determining the Prognostic Significance of Alternative Splicing Events in Soft Tissue Sarcoma Using Data from the Cancer Genome Atlas. J. Transl. Med. 2019, 17, 283. [Google Scholar] [CrossRef] [PubMed]
- Pant, V.; Aryal, N.K.; Xiong, S.; Chau, G.P.; Fowlkes, N.W.; Lozano, G. Alterations of TheMdm2C-Terminus Differentially Impact Its Function In Vivo. Cancer Res. 2022, 82, 1313–1320. [Google Scholar] [CrossRef] [PubMed]
- Volk, E.L.; Schuster, K.; Nemeth, K.M.; Fan, L.; Harris, L.C. MDM2-A, a Common Mdm2 Splice Variant, Causes Perinatal Lethality, Reduced Longevity and Enhanced Senescence. Dis. Models Mech. 2009, 2, 47–55. [Google Scholar] [CrossRef] [PubMed]
- Beird, H.C.; Wu, C.C.; Ingram, D.R.; Wang, W.L.; Alimohamed, A.; Gumbs, C.; Little, L.; Song, X.; Feig, B.W.; Roland, C.L.; et al. Genomic Profiling of Dedifferentiated Liposarcoma Compared to Matched Well-Differentiated Liposarcoma Reveals Higher Genomic Complexity and a Common Origin. Cold Spring Harb. Mol. Case Stud. 2018, 4, a002386. [Google Scholar] [CrossRef]
- Fan, C.; Wang, X. Mdm2 Splice Isoforms Regulate the P53/Mdm2/Mdm4 Regulatory Circuit via RING Domain-Mediated Ubiquitination of P53 and Mdm4. Cell Cycle 2017, 16, 660–664. [Google Scholar] [CrossRef] [PubMed]
- Wang, Y.; Ilyas, F.Z.; Kheradmandi, M.; Tsilimigras, D.I.; Contreras, C.; Tsichlis, P.N.; Pollock, R.E.; Beane, J.D. The Role of AKT in Soft Tissue Sarcoma: Review and Insights. Mol. Cancer Res. 2022, 20, 1471–1480. [Google Scholar] [CrossRef] [PubMed]
- Gutierrez, A.; Snyder, E.L.; Marino-Enriquez, A.; Zhang, Y.X.; Sioletic, S.; Kozakewich, E.; Grebliunaite, R.; Ou, W.-B.; Sicinska, E.; Raut, C.P.; et al. Aberrant AKT Activation Drives Well-Differentiated Liposarcoma. Proc. Natl. Acad. Sci. USA 2011, 108, 16386–16391. [Google Scholar] [CrossRef]
- Snyder, E.L.; Sandstrom, D.J.; Law, K.; Fiore, C.; Sicinska, E.; Brito, J.; Bailey, D.; Fletcher, J.A.; Loda, M.; Rodig, S.J.; et al. C-Jun Amplification and Overexpression Are Oncogenic in Liposarcoma but Not Always Sufficient to Inhibit the Adipocytic Differentiation Programme. J. Pathol. 2009, 218, 292–300. [Google Scholar] [CrossRef] [PubMed]
- Saâda-Bouzid, E.; Burel-Vandenbos, F.; Ranchère-Vince, D.; Birtwisle-Peyrottes, I.; Chetaille, B.; Bouvier, C.; Château, M.-C.; Peoc’h, M.; Battistella, M.; Bazin, A.; et al. Prognostic Value of HMGA2, CDK4, and JUN Amplification in Well-Differentiated and Dedifferentiated Liposarcomas. Mod. Pathol. 2015, 28, 1404–1414. [Google Scholar] [CrossRef] [PubMed]
- Roy, R.; Morad, G.; Jedinak, A.; Moses, M.A. Metalloproteinases and Their Roles in Human Cancer. Anat. Rec. 2020, 303, 1557–1572. [Google Scholar] [CrossRef]
- Merchant, N.; Nagaraju, G.P.; Rajitha, B.; Lammata, S.; Jella, K.K.; S. Buchwald, Z.; S. Lakka, S.; Ali, A.N. Matrix Metalloproteinases: Their Functional Role in Lung Cancer. Carcinogenesis 2017, 38, 766–780. [Google Scholar] [CrossRef] [PubMed]
- Kung, C.P.; Weber, J.D. It’s Getting Complicated—A Fresh Look at P53-MDM2-ARF Triangle in Tumorigenesis and Cancer Therapy. Front. Cell Dev. Biol. 2022, 10, 818744. [Google Scholar] [CrossRef]
- Casadei, L.; Calore, F.; Braggio, D.A.; Zewdu, A.; Deshmukh, A.A.; Fadda, P.; Lopez, G.; Wabitsch, M.; Song, C.; Leight, J.L.; et al. MDM2 Derived from Dedifferentiated Liposarcoma Extracellular Vesicles Induces MMP2 Production from Preadipocytes. Cancer Res. 2019, 79, 4911–4922. [Google Scholar] [CrossRef] [PubMed]
- Bartel, F.; Meye, A.; Würl, P.; Kappler, M.; Bache, M.; Lautenschläger, C.; Grünbaum, U.; Schmidt, H.; Taubert, H. Amplification of Themdm2 Gene, but Not Expression of Splice Variants Ofmdm2 Mrna, Is Associated with Prognosis in Soft Tissue Sarcoma. Int. J. Cancer 2001, 95, 168–175. [Google Scholar] [CrossRef]
- Yang, P.; Chen, W.; Li, X.; Eilers, G.; He, Q.; Liu, L.; Wu, Y.; Wu, Y.; Yu, W.; Fletcher, J.A.; et al. Downregulation of Cyclin D1 Sensitizes Cancer Cells to MDM2 Antagonist Nutlin-3. Oncotarget 2016, 7, 32652. [Google Scholar] [CrossRef] [PubMed]
- Bozzi, F.; Conca, E.; Laurini, E.; Posocco, P.; Lo Sardo, A.; Jocollè, G.; Sanfilippo, R.; Gronchi, A.; Perrone, F.; Tamborini, E.; et al. In Vitro and in Silico Studies of MDM2/MDMX Isoforms Predict Nutlin-3A Sensitivity in Well/de-Differentiated Liposarcomas. Lab. Investig. 2013, 93, 1232–1240. [Google Scholar] [CrossRef]
- Chandler, D.S.; Singh, R.K.; Caldwell, L.C.; Bitler, J.L.; Lozano, G. Genotoxic Stress Induces Coordinately Regulated Alternative Splicing of the P53 Modulators MDM2 and MDM4. Cancer Res. 2006, 66, 9502–9508. [Google Scholar] [CrossRef]
- Loo, L.W.M.; Gao, C.; Shvetsov, Y.B.; Okoro, D.R.; Hernandez, B.Y.; Bargonetti, J. MDM2, MDM2-C, and Mutant P53 Expression Influence Breast Cancer Survival in a Multiethnic Population. Breast Cancer Res. Treat. 2019, 174, 257–269. [Google Scholar] [CrossRef] [PubMed]
- Jacob, A.G.; Singh, R.K.; Comiskey, D.F.; Rouhier, M.F.; Mohammad, F.; Bebee, T.W.; Chandler, D.S. Stress-Induced Alternative Splice Forms of MDM2 and MDMX Modulate the P53-Pathway in Distinct Ways. PLoS ONE 2014, 9, e104444. [Google Scholar] [CrossRef] [PubMed]
- Comiskey, D.F.; Jacob, A.G.; Sanford, B.L.; Montes, M.; Goodwin, A.K.; Steiner, H.; Matsa, E.; Tapia-Santos, A.S.; Bebee, T.W.; Grieves, J.; et al. A Novel Mouse Model of Rhabdomyosarcoma Underscores the Dichotomy of MDM2-ALT1 Function in Vivo. Oncogene 2018, 37, 95–106. [Google Scholar] [CrossRef]
- Arena, G.; Riscal, R.; Linares, L.K.; Le Cam, L. MDM2 Controls Gene Expression Independently of P53 in Both Normal and Cancer Cells. Cell Death Differ. 2018, 25, 1533–1535. [Google Scholar] [CrossRef] [PubMed]
- Huber, D.; Voith von Voithenberg, L.; Kaigala, G.V. Fluorescence in Situ Hybridization (FISH): History, Limitations and What to Expect from Micro-Scale FISH? Micro Nano Eng. 2018, 1, 15–24. [Google Scholar] [CrossRef]
- Kulkarni, A.S.; Wojcik, J.B.; Chougule, A.; Arora, K.; Chittampalli, Y.; Kurzawa, P.; Mullen, J.T.; Chebib, I.; Nielsen, G.P.; Rivera, M.N.; et al. MDM2 RNA In Situ Hybridization for the Diagnosis of Atypical Lipomatous Tumor: A Study Evaluating DNA, RNA, and Protein Expression. Am. J. Surg. Pathol. 2019, 43, 446–454. [Google Scholar] [CrossRef] [PubMed]
- Fridman, J.S.; Hernando, E.; Hemann, M.T.; de Stanchina, E.; Cordon-Cardo, C.; Lowe, S.W. Tumor Promotion by Mdm2 Splice Variants Unable to Bind P53. Cancer Res. 2003, 63, 5703–5706. [Google Scholar] [PubMed]
- Kim, J.Y.; Lee, R.; Xiao, G.; Forbes, D.; Bargonetti, J. Mdm2-c Functions as an E3 Ubiquitin Ligase. Cancer Manag. Res. 2020, 12, 7715–7724. [Google Scholar] [CrossRef]
- Lee, T.Y.; von Mehren, M. Novel Pharmacotherapies for the Treatment of Liposarcoma: A Comprehensive Update. Expert Opin. Pharmacother. 2024, 25, 2293–2306. [Google Scholar] [CrossRef] [PubMed]
- Li, C.-C.; Chen, T.W.-W. New Targeted Treatments for Advanced Sarcomas. Curr. Opin. Oncol. 2023, 35, 309–314. [Google Scholar] [CrossRef] [PubMed]
- Alaseem, A.M. Advancements in MDM2 Inhibition: Clinical and Pre-Clinical Investigations of Combination Therapeutic Regimens. Saudi Pharm. J. 2023, 31, 101790. [Google Scholar] [CrossRef] [PubMed]
- Zhang, X.; Wen, X.; Peng, R.; Pan, Q.; Weng, D.; Ma, Y.; Zhang, Y.; Yang, J.; Men, L.; Wang, H.; et al. A First-in-Human Phase I Study of a Novel MDM2/P53 Inhibitor Alrizomadlin in Advanced Solid Tumors. ESMO Open 2024, 9, 103636. [Google Scholar] [CrossRef] [PubMed]
- Gollner, A.; Rudolph, D.; Weyer-Czernilofsky, U.; Baumgartinger, R.; Jung, P.; Weinstabl, H.; Ramharter, J.; Grempler, R.; Quant, J.; Rinnenthal, J.; et al. Discovery and Characterization of Brigimadlin, a Novel and Highly Potent MDM2–P53 Antagonist Suitable for Intermittent Dose Schedules. Mol. Cancer Ther. 2024, 23, 1689–1702. [Google Scholar] [CrossRef] [PubMed]
- Cornillie, J.; Wozniak, A.; Li, H.; Gebreyohannes, Y.K.; Wellens, J.; Hompes, D.; Debiec-Rychter, M.; Sciot, R.; Schöffski, P. Anti-Tumor Activity of the MDM2-TP53 Inhibitor BI-907828 in Dedifferentiated Liposarcoma Patient-Derived Xenograft Models Harboring MDM2 Amplification. Clin. Transl. Oncol. 2020, 22, 546–554. [Google Scholar] [CrossRef] [PubMed]
- Laroche, A.; Chaire, V.; Algeo, M.-P.; Karanian, M.; Fourneaux, B.; Italiano, A. MDM2 Antagonists Synergize with PI3K/MTOR Inhibition in Well-Differentiated/Dedifferentiated Liposarcomas. Oncotarget 2017, 8, 53968. [Google Scholar] [CrossRef]
- Movva, S.; Matloob, S.; Handorf, E.A.; Choy, E.; Merriam, P.; Flieder, D.B.; Cai, K.Q.; Zhou, Y.; Tetzlaff, E.D.; Pagan, C.; et al. SAR-096: Phase II Clinical Trial of Ribociclib in Combination with Everolimus in Advanced Dedifferentiated Liposarcoma (DDL) and Leiomyosarcoma (LMS). Clin. Cancer Res. 2024, 30, 315–322. [Google Scholar] [CrossRef] [PubMed]
- Nakamura, K.; Asanuma, K.; Okamoto, T.; Iino, T.; Hagi, T.; Nakamura, T.; Sudo, A. Combination of Everolimus and Bortezomib Inhibits the Growth and Metastasis of Bone and Soft Tissue Sarcomas via JNK/P38/ERK MAPK and AKT Pathways. Cancers 2023, 15, 2468. [Google Scholar] [CrossRef] [PubMed]
- Tan, W.; Zhu, S.; Cao, J.; Zhang, L.; Li, W.; Liu, K.; Zhong, J.; Shang, C.; Chen, Y. Inhibition of MMP-2 Expression Enhances the Antitumor Effect of Sorafenib in Hepatocellular Carcinoma by Suppressing the PI3K/AKT/MTOR Pathway. Oncol. Res. 2017, 25, 1543–1553. [Google Scholar] [CrossRef] [PubMed]
- Pothongsrisit, S.; Arunrungvichian, K.; Hayakawa, Y.; Sritularak, B.; Mangmool, S.; Pongrakhananon, V. Erianthridin Suppresses Non-Small-Cell Lung Cancer Cell Metastasis through Inhibition of Akt/MTOR/P70S6K Signaling Pathway. Sci. Rep. 2021, 11, 6618. [Google Scholar] [CrossRef]
- Artemenko, M.; Zhong, S.S.W.; To, S.K.Y.; Wong, A.S.T. P70 S6 Kinase as a Therapeutic Target in Cancers: More than Just an MTOR Effector. Cancer Lett. 2022, 535, 215593. [Google Scholar] [CrossRef] [PubMed]
- Bassiouni, W.; Ali, M.A.M.; Schulz, R. Multifunctional Intracellular Matrix Metalloproteinases: Implications in Disease. FEBS J. 2021, 288, 7162–7182. [Google Scholar] [CrossRef] [PubMed]
- Jobin, P.G.; Butler, G.S.; Overall, C.M. New Intracellular Activities of Matrix Metalloproteinases Shine in the Moonlight. Biochim. Biophys. Acta Mol. Cell Res. 2017, 1864, 2043–2055. [Google Scholar] [CrossRef]
- Xie, Y.; Mustafa, A.; Yerzhan, A.; Merzhakupova, D.; Yerlan, P.; Orakov, A.N.; Wang, X.; Huang, Y.; Miao, L. Nuclear Matrix Metalloproteinases: Functions Resemble the Evolution from the Intracellular to the Extracellular Compartment. Cell Death Discov. 2017, 3, 17036. [Google Scholar] [CrossRef] [PubMed]
- Morley-Bunker, A.E.; Wiggins, G.A.R.; Currie, M.J.; Morrin, H.R.; Whitehead, M.R.; Eglinton, T.; Pearson, J.; Walker, L.C. RNAscope Compatibility with Image Analysis Platforms for the Quantification of Tissue-Based Colorectal Cancer Biomarkers in Archival Formalin-Fixed Paraffin-Embedded Tissue. Acta Histochem. 2021, 123, 151765. [Google Scholar] [CrossRef]
- Casadei, L.; Sarchet, P.; de Faria, F.C.C.; Calore, F.; Nigita, G.; Tahara, S.; Cascione, L.; Wabitsch, M.; Hornicek, F.J.; Grignol, V.; et al. In Situ Hybridization to Detect DNA Amplification in Extracellular Vesicles. J. Extracell. Vesicles 2022, 11, e12251. [Google Scholar] [CrossRef]
- Peng, T.; Zhang, P.; Liu, J.; Nguyen, T.; Bolshakov, S.; Belousov, R.; Young, E.D.; Wang, X.; Brewer, K.; López-Terrada, D.H.; et al. An Experimental Model for the Study of Well-Differentiated and Dedifferentiated Liposarcoma; Deregulation of Targetable Tyrosine Kinase Receptors. Lab. Investig. 2011, 91, 392–403. [Google Scholar] [CrossRef]
- Wabitsch, M.; Brenner, R.; Melzner, I.; Braun, M.; Möller, P.; Heinze, E.; Debatin, K.-M.; Hauner, H. Characterization of a Human Preadipocyte Cell Strain with High Capacity for Adipose Differentiation. Int. J. Obes. 2001, 25, 8–15. [Google Scholar] [CrossRef]






Disclaimer/Publisher’s Note: The statements, opinions and data contained in all publications are solely those of the individual author(s) and contributor(s) and not of MDPI and/or the editor(s). MDPI and/or the editor(s) disclaim responsibility for any injury to people or property resulting from any ideas, methods, instructions or products referred to in the content. |
© 2024 by the authors. Licensee MDPI, Basel, Switzerland. This article is an open access article distributed under the terms and conditions of the Creative Commons Attribution (CC BY) license (https://creativecommons.org/licenses/by/4.0/).
Share and Cite
de Faria, F.C.C.; Khurshid, S.; Sarchet, P.; Tahara, S.; Casadei, L.; Grignol, V.; Karna, R.; Rentsch, S.; Sp, N.; Beane, J.D.; et al. Oncogenic Functions of Alternatively Spliced MDM2-ALT2 Isoform in Retroperitoneal Liposarcoma. Int. J. Mol. Sci. 2024, 25, 13516. https://doi.org/10.3390/ijms252413516
de Faria FCC, Khurshid S, Sarchet P, Tahara S, Casadei L, Grignol V, Karna R, Rentsch S, Sp N, Beane JD, et al. Oncogenic Functions of Alternatively Spliced MDM2-ALT2 Isoform in Retroperitoneal Liposarcoma. International Journal of Molecular Sciences. 2024; 25(24):13516. https://doi.org/10.3390/ijms252413516
Chicago/Turabian Stylede Faria, Fernanda Costas C., Safiya Khurshid, Patricia Sarchet, Sayumi Tahara, Lucia Casadei, Valerie Grignol, Roma Karna, Sydney Rentsch, Nipin Sp, Joal D. Beane, and et al. 2024. "Oncogenic Functions of Alternatively Spliced MDM2-ALT2 Isoform in Retroperitoneal Liposarcoma" International Journal of Molecular Sciences 25, no. 24: 13516. https://doi.org/10.3390/ijms252413516
APA Stylede Faria, F. C. C., Khurshid, S., Sarchet, P., Tahara, S., Casadei, L., Grignol, V., Karna, R., Rentsch, S., Sp, N., Beane, J. D., Mazzoccoli, L., Montes, M., Nigita, G., Sharick, J. T., Leight, J. L., Calore, F., Chandler, D. S., & Pollock, R. E. (2024). Oncogenic Functions of Alternatively Spliced MDM2-ALT2 Isoform in Retroperitoneal Liposarcoma. International Journal of Molecular Sciences, 25(24), 13516. https://doi.org/10.3390/ijms252413516

