Immune Response Elicited by Recombinant Adenovirus-Delivered Glycoprotein B and Nucleocapsid Protein UL18 and UL25 of HSV-1 in Mice
Abstract
1. Introduction
2. Results
2.1. Recombinant Adenovirus Expressing UL18, UL25, and gB Protein in 293T Cells
2.2. Expression of UL18, ADV-UL25, and ADV-gB in Mice Intranasally Inoculated with Recombinant ADV-UL18, ADV-UL25, and ADV-gB
2.3. Innate Immune Response Induced by UL18, UL25, and gB Proteins
2.4. T- and B-Cell Subsets Affected by UL18, UL25, and gB Proteins
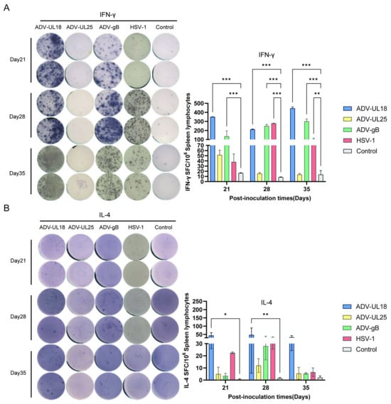
2.5. Specific T-Cell Responses Induced by UL18 and gB Protein in Mice
2.6. Specific Antibody Responses Elicited by UL18, UL25, and gB Proteins in Mice
2.7. Protection Elicited by UL18, UL25, and gB Proteins in Mice
3. Discussion
4. Materials and Methods
4.1. Cells and Viruses
4.2. Viral Transduction
4.3. Western Blot
4.4. Virus Titer Determination
4.5. Animals and Ethics
4.6. Animal Inoculation
4.7. Small Animal In Vivo Imaging (Bioluminescence Imaging)
4.8. qRT-PCR
4.9. Immunofluorescence
4.10. Isolate and Obtain Lymphocytes
4.11. Flow Cytometry Analysis
4.12. ELISpot Assay
4.13. ELISA
4.14. Neutralizing Antibody Assay
4.15. Immunization and Viral Challenge
4.16. Histopathological Examination
4.17. Statistical Analysis
Supplementary Materials
Author Contributions
Funding
Institutional Review Board Statement
Informed Consent Statement
Data Availability Statement
Acknowledgments
Conflicts of Interest
References
- Zhu, S.; Viejo-Borbolla, A. Pathogenesis and virulence of herpes simplex virus. Virulence 2021, 12, 2670–2702. [Google Scholar] [CrossRef] [PubMed]
- WHO. Available online: https://www.who.int/news-room/fact-sheets/detail/herpes-simplex-virus (accessed on 5 April 2023).
- Looker, K.J.; Magaret, A.S.; May, M.T.; Turner, K.M.E.; Vickerman, P.; Newman, L.M.; Gottlieb, S.L. First estimates of the global and regional incidence of neonatal herpes infection. Lancet Glob. Health 2017, 5, e300–e309. [Google Scholar] [CrossRef]
- Connolly, S.A.; Jardetzky, T.S.; Longnecker, R. The structural basis of herpesvirus entry. Nat. Rev. Microbiol. 2021, 19, 110–121. [Google Scholar] [CrossRef] [PubMed]
- Wilson, A.C.; Mohr, I. A cultured affair: HSV latency and reactivation in neurons. Trends Microbiol. 2012, 20, 604–611. [Google Scholar] [CrossRef] [PubMed]
- Verzosa, A.L.; Mcgeever, L.A.; Bhark, S.J.; Delgado, T.; Salazar, N.; Sanchez, E.L. Herpes Simplex Virus 1 Infection of Neuronal and Non-Neuronal Cells Elicits Specific Innate Immune Responses and Immune Evasion Mechanisms. Front. Immunol. 2021, 12, 644664. [Google Scholar] [CrossRef]
- Held, K.; Derfuss, T. Control of HSV-1 latency in human trigeminal ganglia--current overview. J. Neurovirol. 2011, 17, 518–527. [Google Scholar] [CrossRef] [PubMed]
- Whitley, R.J.; Roizman, B. Herpes simplex virus infections. Lancet 2001, 357, 1513–1518. [Google Scholar] [CrossRef]
- Marcocci, M.E.; Napoletani, G.; Protto, V.; Kolesova, O.; Piacentini, R.; Li Puma, D.D.; Lomonte, P.; Grassi, C.; Palamara, A.T.; De Chiara, G. Herpes Simplex Virus-1 in the Brain: The Dark Side of a Sneaky Infection. Trends Microbiol. 2020, 28, 808–820. [Google Scholar] [CrossRef] [PubMed]
- Wang, S.; Song, X.; Rajewski, A.; Santiskulvong, C.; Ghiasi, H. Stacking the odds: Multiple sites for HSV-1 latency. Sci. Adv. 2023, 9, eadf4904. [Google Scholar] [CrossRef]
- Gupta, R.; Wald, A.; Krantz, E.; Selke, S.; Warren, T.; Vargas-Cortes, M.; Miller, G.; Corey, L. Valacyclovir and acyclovir for suppression of shedding of herpes simplex virus in the genital tract. J. Infect. Dis. 2004, 190, 1374–1381. [Google Scholar] [CrossRef]
- Harmenberg, J.; Oberg, B.; Spruance, S. Prevention of ulcerative lesions by episodic treatment of recurrent herpes labialis: A literature review. Acta Derm. Venereol. 2010, 90, 122–130. [Google Scholar] [CrossRef] [PubMed]
- Cardozo, F.T.; Larsen, I.V.; Carballo, E.V.; Jose, G.; Stern, R.A.; Brummel, R.C.; Camelini, C.M.; Rossi, M.J.; Simões, C.M.; Brandt, C.R. In vivo anti-herpes simplex virus activity of a sulfated derivative of Agaricus brasiliensis mycelial polysaccharide. Antimicrob. Agents Chemother. 2013, 57, 2541–2549. [Google Scholar] [CrossRef]
- Burke, R.L. Contemporary approaches to vaccination against herpes simplex virus. Curr. Top. Microbiol. Immunol. 1992, 179, 137–158. [Google Scholar] [CrossRef] [PubMed]
- Bernstein, D.I.; Stanberry, L.R. Herpes simplex virus vaccines. Vaccine 1999, 17, 1681–1689. [Google Scholar] [CrossRef]
- Brehm, M.; Samaniego, L.A.; Bonneau, R.H.; Deluca, N.A.; Tevethia, S.S. Immunogenicity of herpes simplex virus type 1 mutants containing deletions in one or more alpha-genes: ICP4, ICP27, ICP22, and ICP0. Virology 1999, 256, 258–269. [Google Scholar] [CrossRef] [PubMed]
- Krishnan, R.; Stuart, P.M. Developments in Vaccination for Herpes Simplex Virus. Front. Microbiol. 2021, 12, 798927. [Google Scholar] [CrossRef] [PubMed]
- Ralph, M.; Bednarchik, M.; Tomer, E.; Rafael, D.; Zargarian, S.; Gerlic, M.; Kobiler, O. Promoting Simultaneous Onset of Viral Gene Expression Among Cells Infected with Herpes Simplex Virus-1. Front. Microbiol. 2017, 8, 2152. [Google Scholar] [CrossRef]
- Awasthi, S.; Lubinski, J.M.; Friedman, H.M. Immunization with HSV-1 glycoprotein C prevents immune evasion from complement and enhances the efficacy of an HSV-1 glycoprotein D subunit vaccine. Vaccine 2009, 27, 6845–6853. [Google Scholar] [CrossRef]
- Belshe, R.B.; Leone, P.A.; Bernstein, D.I.; Wald, A.; Levin, M.J.; Stapleton, J.T.; Gorfinkel, I.; Morrow, R.L.; Ewell, M.G.; Stokes-Riner, A.; et al. Efficacy results of a trial of a herpes simplex vaccine. N. Engl. J. Med. 2012, 366, 34–43. [Google Scholar] [CrossRef]
- Hu, K.; Dou, J.; Yu, F.; He, X.; Yuan, X.; Wang, Y.; Liu, C.; Gu, N. An ocular mucosal administration of nanoparticles containing DNA vaccine pRSC-gD-IL-21 confers protection against mucosal challenge with herpes simplex virus type 1 in mice. Vaccine 2011, 29, 1455–1462. [Google Scholar] [CrossRef] [PubMed]
- Egan, K.P.; Awasthi, S.; Tebaldi, G.; Hook, L.M.; Naughton, A.M.; Fowler, B.T.; Beattie, M.; Alameh, M.G.; Weissman, D.; Cohen, G.H.; et al. A Trivalent HSV-2 gC2, gD2, gE2 Nucleoside-Modified mRNA-LNP Vaccine Provides Outstanding Protection in Mice against Genital and Non-Genital HSV-1 Infection, Comparable to the Same Antigens Derived from HSV-1. Viruses 2023, 15, 1483. [Google Scholar] [CrossRef] [PubMed]
- Keil, T.; Liu, D.; Lloyd, M.; Coombs, W.; Moffat, J.; Visalli, R. DNA Encapsidation and Capsid Assembly Are Underexploited Antiviral Targets for the Treatment of Herpesviruses. Front. Microbiol. 2020, 11, 1862. [Google Scholar] [CrossRef] [PubMed]
- Li, X.; Wang, J.; Mou, T.; Gao, Y.; Wang, L.; Fan, S.; Xu, X.; Jiang, G.; Cui, P.; Xu, X.; et al. Immunological Identification and Characterization of the Capsid Scaffold Protein Encoded by UL26.5 of Herpes Simplex Virus Type 2. Front. Cell. Infect. Microbiol. 2021, 11, 649722. [Google Scholar] [CrossRef] [PubMed]
- Tutykhina, I.L.; Logunov, D.Y.; Shcherbinin, D.N.; Shmarov, M.M.; Tukhvatulin, A.I.; Naroditsky, B.S.; Gintsburg, A.L. Development of adenoviral vector-based mucosal vaccine against influenza. J. Mol. Med. 2011, 89, 331–341. [Google Scholar] [CrossRef] [PubMed]
- Wang, S.; Liang, B.; Wang, W.; Li, L.; Feng, N.; Zhao, Y.; Wang, T.; Yan, F.; Yang, S.; Xia, X. Viral vectored vaccines: Design, development, preventive and therapeutic applications in human diseases. Signal Transduct. Target. Ther. 2023, 8, 149. [Google Scholar] [CrossRef] [PubMed]
- Kim, S.B.; Han, Y.W.; Rahman, M.M.; Kim, S.J.; Yoo, D.J.; Kang, S.H.; Kim, K.; Eo, S.K. Modulation of protective immunity against herpes simplex virus via mucosal genetic co-transfer of DNA vaccine with beta2-adrenergic agonist. Exp. Mol. Med. 2009, 41, 812–823. [Google Scholar] [CrossRef]
- Lopes, P.P.; Todorov, G.; Pham, T.T.; Nesburn, A.B.; Bahraoui, E.; Benmohamed, L. Laser Adjuvant-Assisted Peptide Vaccine Promotes Skin Mobilization of Dendritic Cells and Enhances Protective CD8+ TEM and TRM Cell Responses against Herpesvirus Infection and Disease. J. Virol. 2018, 92, e02156-17. [Google Scholar] [CrossRef] [PubMed]
- Rey, F.A. Molecular gymnastics at the herpesvirus surface. EMBO Rep. 2006, 7, 1000–1005. [Google Scholar] [CrossRef] [PubMed]
- Cui, F.D.; Asada, H.; Jin, M.L.; Kishida, T.; Shin-Ya, M.; Nakaya, T.; Kita, M.; Ishii, M.; Iwai, M.; Okanoue, T.; et al. Cytokine genetic adjuvant facilitates prophylactic intravascular DNA vaccine against acute and latent herpes simplex virus infection in mice. Gene Ther. 2005, 12, 160–168. [Google Scholar] [CrossRef]
- Odegard, J.M.; Flynn, P.A.; Campbell, D.J.; Robbins, S.H.; Dong, L.; Wang, K.; Ter Meulen, J.; Cohen, J.I.; Koelle, D.M. A novel HSV-2 subunit vaccine induces GLA-dependent CD4 and CD8 T cell responses and protective immunity in mice and guinea pigs. Vaccine 2016, 34, 101–109. [Google Scholar] [CrossRef]
- Kim, H.S.; Huang, E.; Desai, J.; Sole, M.; Pryce, E.N.; Okoye, M.E.; Person, S.; Desai, P.J. A domain in the herpes simplex virus 1 triplex protein VP23 is essential for closure of capsid shells into icosahedral structures. J. Virol. 2011, 85, 12698–12707. [Google Scholar] [CrossRef] [PubMed]
- Lamm, M.E. Interaction of antigens and antibodies at mucosal surfaces. Annu. Rev. Microbiol. 1997, 51, 311–340. [Google Scholar] [CrossRef] [PubMed]
- Richards, C.M.; Case, R.; Hirst, T.R.; Hill, T.J.; Williams, N.A. Protection against recurrent ocular herpes simplex virus type 1 disease after therapeutic vaccination of latently infected mice. J. Virol. 2003, 77, 6692–6699. [Google Scholar] [CrossRef] [PubMed]
- Xu, X.; Feng, X.; Wang, L.; Yi, T.; Zheng, L.; Jiang, G.; Fan, S.; Liao, Y.; Feng, M.; Zhang, Y.; et al. A HSV1 mutant leads to an attenuated phenotype and induces immunity with a protective effect. PLoS Pathog. 2020, 16, e1008703. [Google Scholar] [CrossRef] [PubMed]
- Khan, A.A.; Srivastava, R.; Chentoufi, A.A.; Kritzer, E.; Chilukuri, S.; Garg, S.; Yu, D.C.; Vahed, H.; Huang, L.; Syed, S.A.; et al. Bolstering the Number and Function of HSV-1-Specific CD8+ Effector Memory T Cells and Tissue-Resident Memory T Cells in Latently Infected Trigeminal Ganglia Reduces Recurrent Ocular Herpes Infection and Disease. J. Immunol. 2017, 199, 186–203. [Google Scholar] [CrossRef]
- Karasneh, G.A.; Shukla, D. Herpes simplex virus infects most cell types in vitro: Clues to its success. Virol. J. 2011, 8, 481. [Google Scholar] [CrossRef]
- Atanasiu, D.; Saw, W.T.; Cohen, G.H.; Eisenberg, R.J. Cascade of events governing cell-cell fusion induced by herpes simplex virus glycoproteins gD, gH/gL, and gB. J. Virol. 2010, 84, 12292–12299. [Google Scholar] [CrossRef]
- Heldwein, E.E. gH/gL supercomplexes at early stages of herpesvirus entry. Curr. Opin. Virol. 2016, 18, 1–8. [Google Scholar] [CrossRef]
- Adamiak, B.; Trybala, E.; Mardberg, K.; Johansson, M.; Liljeqvist, J.A.; Olofsson, S.; Grabowska, A.; Bienkowska-Szewczyk, K.; Szewczyk, B.; Bergstrom, T. Human antibodies to herpes simplex virus type 1 glycoprotein C are neutralizing and target the heparan sulfate-binding domain. Virology 2010, 400, 197–206. [Google Scholar] [CrossRef] [PubMed]
- Tian, R.; Ju, F.; Yu, M.; Liang, Z.; Xu, Z.; Zhao, M.; Qin, Y.; Lin, Y.; Huang, X.; Chang, Y.; et al. A potent neutralizing and protective antibody against a conserved continuous epitope on HSV glycoprotein D. Antivir. Res. 2022, 201, 105298. [Google Scholar] [CrossRef] [PubMed]
- Turner, S.J.; Carbone, F.R. A dominant V beta bias in the CTL response after HSV-1 infection is determined by peptide residues predicted to also interact with the TCR beta-chain CDR3. Mol. Immunol. 1998, 35, 307–316. [Google Scholar] [CrossRef]
- Johnson, R.M.; Lancki, D.W.; Fitch, F.W.; Spear, P.G. Herpes simplex virus glycoprotein D is recognized as antigen by CD4+ and CD8+ T lymphocytes from infected mice. Characterization of T cell clones. J. Immunol. 1990, 145, 702–710. [Google Scholar] [CrossRef] [PubMed]
- Wijesinghe, V.N.; Farouk, I.A.; Zabidi, N.Z.; Puniyamurti, A.; Choo, W.S.; Lal, S.K. Current vaccine approaches and emerging strategies against herpes simplex virus (HSV). Expert Rev. Vaccines 2021, 20, 1077–1096. [Google Scholar] [CrossRef] [PubMed]
- Kuraoka, M.; Aschner, C.B.; Windsor, I.W.; Mahant, A.M.; Garforth, S.J.; Kong, S.L.; Achkar, J.M.; Almo, S.C.; Kelsoe, G.; Herold, B.C. A non-neutralizing glycoprotein B monoclonal antibody protects against herpes simplex virus disease in mice. J. Clin. Investig. 2023, 133, e161968. [Google Scholar] [CrossRef] [PubMed]
- Fukui, A.; Maruzuru, Y.; Ohno, S.; Nobe, M.; Iwata, S.; Takeshima, K.; Koyanagi, N.; Kato, A.; Kitazume, S.; Yamaguchi, Y.; et al. Dual impacts of a glycan shield on the envelope glycoprotein B of HSV-1: Evasion from human antibodies in vivo and neurovirulence. mBio 2023, 14, e0099223. [Google Scholar] [CrossRef] [PubMed]
- Baines, J.D. Herpes simplex virus capsid assembly and DNA packaging: A present and future antiviral drug target. Trends Microbiol. 2011, 19, 606–613. [Google Scholar] [CrossRef] [PubMed]
- Brandariz-Nuñez, A.; Robinson, S.J.; Evilevitch, A. Pressurized DNA state inside herpes capsids-A novel antiviral target. PLoS Pathog. 2020, 16, e1008604. [Google Scholar] [CrossRef] [PubMed]
- Laing, K.J.; Magaret, A.S.; Mueller, D.E.; Zhao, L.; Johnston, C.; De Rosa, S.C.; Koelle, D.M.; Wald, A.; Corey, L. Diversity in CD8+ T cell function and epitope breadth among persons with genital herpes. J. Clin. Immunol. 2010, 30, 703–722. [Google Scholar] [CrossRef] [PubMed]
- Koelle, D.M.; Liu, Z.; Mcclurkan, C.L.; Cevallos, R.C.; Vieira, J.; Hosken, N.A.; Meseda, C.A.; Snow, D.C.; Wald, A.; Corey, L. Immunodominance among herpes simplex virus-specific CD8 T cells expressing a tissue-specific homing receptor. Proc. Natl. Acad. Sci. USA 2003, 100, 12899–12904. [Google Scholar] [CrossRef] [PubMed]
- Ouwendijk, W.J.; Laing, K.J.; Verjans, G.M.; Koelle, D.M. T-cell immunity to human alphaherpesviruses. Curr. Opin. Virol. 2013, 3, 452–460. [Google Scholar] [CrossRef]
- Jing, L.; Haas, J.; Chong, T.M.; Bruckner, J.J.; Dann, G.C.; Dong, L.; Marshak, J.O.; Mcclurkan, C.L.; Yamamoto, T.N.; Bailer, S.M.; et al. Cross-presentation and genome-wide screening reveal candidate T cells antigens for a herpes simplex virus type 1 vaccine. J. Clin. Investig. 2012, 122, 654–673. [Google Scholar] [CrossRef] [PubMed]
- Koelle, D.M.; Schomogyi, M.; Mcclurkan, C.; Reymond, S.N.; Chen, H.B. CD4 T-cell responses to herpes simplex virus type 2 major capsid protein VP5: Comparison with responses to tegument and envelope glycoproteins. J. Virol. 2000, 74, 11422–11425. [Google Scholar] [CrossRef] [PubMed]
- Awasthi, S.; Mahairas, G.G.; Shaw, C.E.; Huang, M.L.; Koelle, D.M.; Posavad, C.; Corey, L.; Friedman, H.M. A Dual-Modality Herpes Simplex Virus 2 Vaccine for Preventing Genital Herpes by Using Glycoprotein C and D Subunit Antigens to Induce Potent Antibody Responses and Adenovirus Vectors Containing Capsid and Tegument Proteins as T Cell Immunogens. J. Virol. 2015, 89, 8497–8509. [Google Scholar] [CrossRef] [PubMed]
- Awasthi, S.; Hook, L.M.; Shaw, C.E.; Friedman, H.M. A trivalent subunit antigen glycoprotein vaccine as immunotherapy for genital herpes in the guinea pig genital infection model. Hum. Vaccines Immunother. 2017, 13, 2785–2793. [Google Scholar] [CrossRef] [PubMed]
- Jiang, Y.; Patel, C.D.; Manivanh, R.; North, B.; Backes, I.M.; Posner, D.A.; Gilli, F.; Pachner, A.R.; Nguyen, L.N.; Leib, D.A. Maternal Antiviral Immunoglobulin Accumulates in Neural Tissue of Neonates to Prevent HSV Neurological Disease. mBio 2017, 8, e00678-17. [Google Scholar] [CrossRef] [PubMed]
- Okoye, M.E.; Sexton, G.L.; Huang, E.; Mccaffery, J.M.; Desai, P. Functional analysis of the triplex proteins (VP19C and VP23) of herpes simplex virus type 1. J. Virol. 2006, 80, 929–940. [Google Scholar] [CrossRef]
- Trus, B.L.; Newcomb, W.W.; Cheng, N.; Cardone, G.; Marekov, L.; Homa, F.L.; Brown, J.C.; Steven, A.C. Allosteric signaling and a nuclear exit strategy: Binding of UL25/UL17 heterodimers to DNA-Filled HSV-1 capsids. Mol. Cell 2007, 26, 479–489. [Google Scholar] [CrossRef] [PubMed]
- Dudley, K.L.; Bourne, N.; Milligan, G.N. Immune protection against HSV-2 in B-cell-deficient mice. Virology 2000, 270, 454–463. [Google Scholar] [CrossRef] [PubMed]
- Harandi, A.M.; Svennerholm, B.; Holmgren, J.; Eriksson, K. Differential roles of B cells and IFN-gamma-secreting CD4+ T cells in innate and adaptive immune control of genital herpes simplex virus type 2 infection in mice. J. Gen. Virol. 2001, 82, 845–853. [Google Scholar] [CrossRef]
- Mcdermott, M.R.; Brais, L.J.; Evelegh, M.J. Mucosal and systemic antiviral antibodies in mice inoculated intravaginally with herpes simplex virus type 2. J. Gen. Virol. 1990, 71 Pt 7, 1497–1504. [Google Scholar] [CrossRef]
- Morrison, L.A.; Zhu, L.; Thebeau, L.G. Vaccine-induced serum immunoglobin contributes to protection from herpes simplex virus type 2 genital infection in the presence of immune T cells. J. Virol. 2001, 75, 1195–1204. [Google Scholar] [CrossRef] [PubMed]
- Bernstein, D.I.; Aoki, F.Y.; Tyring, S.K.; Stanberry, L.R.; St-Pierre, C.; Shafran, S.D.; Leroux-Roels, G.; Van Herck, K.; Bollaerts, A.; Dubin, G. Safety and immunogenicity of glycoprotein D-adjuvant genital herpes vaccine. Clin. Infect. Dis. 2005, 40, 1271–1281. [Google Scholar] [CrossRef]
- Dropulic, L.K.; Cohen, J.I. The challenge of developing a herpes simplex virus 2 vaccine. Expert Rev. Vaccines 2012, 11, 1429–1440. [Google Scholar] [CrossRef] [PubMed]
- Marrack, P.; Kappler, J. The T cell receptor. Science 1987, 238, 1073–1079. [Google Scholar] [CrossRef] [PubMed]
- Simmons, A. H-2-linked genes influence the severity of herpes simplex virus infection of the peripheral nervous system. J. Exp. Med. 1989, 169, 1503–1507. [Google Scholar] [CrossRef] [PubMed]
- Simmons, A.; Tscharke, D.C. Anti-CD8 impairs clearance of herpes simplex virus from the nervous system: Implications for the fate of virally infected neurons. J. Exp. Med. 1992, 175, 1337–1344. [Google Scholar] [CrossRef] [PubMed]
- Liu, T.; Khanna, K.M.; Chen, X.; Fink, D.J.; Hendricks, R.L. CD8+ T cells can block herpes simplex virus type 1 (HSV-1) reactivation from latency in sensory neurons. J. Exp. Med. 2000, 191, 1459–1466. [Google Scholar] [CrossRef] [PubMed]
- Simmons, A.; Tscharke, D.; Speck, P. The role of immune mechanisms in control of herpes simplex virus infection of the peripheral nervous system. Curr. Top. Microbiol. Immunol. 1992, 179, 31–56. [Google Scholar] [CrossRef]
- Manickan, E.; Francotte, M.; Kuklin, N.; Dewerchin, M.; Molitor, C.; Gheysen, D.; Slaoui, M.; Rouse, B.T. Vaccination with recombinant vaccinia viruses expressing ICP27 induces protective immunity against herpes simplex virus through CD4+ Th1+ T cells. J. Virol. 1995, 69, 4711–4716. [Google Scholar] [CrossRef]
- Mascasullo, V.; Fam, E.; Keller, M.J.; Herold, B.C. Role of mucosal immunity in preventing genital herpes infection. Viral Immunol. 2005, 18, 595–606. [Google Scholar] [CrossRef] [PubMed]
- Sehrawat, S.; Rouse, B.T. Tregs and infections: On the potential value of modifying their function. J. Leukoc. Biol. 2011, 90, 1079–1087. [Google Scholar] [CrossRef]
- Buela, K.A.; Hendricks, R.L. Cornea-infiltrating and lymph node dendritic cells contribute to CD4+ T cell expansion after herpes simplex virus-1 ocular infection. J. Immunol. 2015, 194, 379–387. [Google Scholar] [CrossRef] [PubMed]
- Li, B.; Ma, R.; Chen, L.; Zhou, C.; Zhang, Y.X.; Wang, X.; Huang, H.; Hu, Q.; Zheng, X.; Yang, J.; et al. Diatomic iron nanozyme with lipoxidase-like activity for efficient inactivation of enveloped virus. Nat. Commun. 2023, 14, 7312. [Google Scholar] [CrossRef]










Disclaimer/Publisher’s Note: The statements, opinions and data contained in all publications are solely those of the individual author(s) and contributor(s) and not of MDPI and/or the editor(s). MDPI and/or the editor(s) disclaim responsibility for any injury to people or property resulting from any ideas, methods, instructions or products referred to in the content. |
© 2024 by the authors. Licensee MDPI, Basel, Switzerland. This article is an open access article distributed under the terms and conditions of the Creative Commons Attribution (CC BY) license (https://creativecommons.org/licenses/by/4.0/).
Share and Cite
Zhang, H.; Li, Q.; Liao, Y.; Ma, D.; Zeng, F.; Zhang, Z.; Yu, L.; Yue, R.; Li, X.; Liao, Y.; et al. Immune Response Elicited by Recombinant Adenovirus-Delivered Glycoprotein B and Nucleocapsid Protein UL18 and UL25 of HSV-1 in Mice. Int. J. Mol. Sci. 2024, 25, 13486. https://doi.org/10.3390/ijms252413486
Zhang H, Li Q, Liao Y, Ma D, Zeng F, Zhang Z, Yu L, Yue R, Li X, Liao Y, et al. Immune Response Elicited by Recombinant Adenovirus-Delivered Glycoprotein B and Nucleocapsid Protein UL18 and UL25 of HSV-1 in Mice. International Journal of Molecular Sciences. 2024; 25(24):13486. https://doi.org/10.3390/ijms252413486
Chicago/Turabian StyleZhang, Haobo, Qi Li, Yun Liao, Danjing Ma, Fengyuan Zeng, Zhenxiao Zhang, Li Yu, Rong Yue, Xinghang Li, Yuansheng Liao, and et al. 2024. "Immune Response Elicited by Recombinant Adenovirus-Delivered Glycoprotein B and Nucleocapsid Protein UL18 and UL25 of HSV-1 in Mice" International Journal of Molecular Sciences 25, no. 24: 13486. https://doi.org/10.3390/ijms252413486
APA StyleZhang, H., Li, Q., Liao, Y., Ma, D., Zeng, F., Zhang, Z., Yu, L., Yue, R., Li, X., Liao, Y., Li, D., Jang, G., Zhao, H., Zhao, X., Zheng, H., Li, H., Liu, L., & Zhang, Y. (2024). Immune Response Elicited by Recombinant Adenovirus-Delivered Glycoprotein B and Nucleocapsid Protein UL18 and UL25 of HSV-1 in Mice. International Journal of Molecular Sciences, 25(24), 13486. https://doi.org/10.3390/ijms252413486

