Efficacy of Cystic Fibrosis Transmembrane Regulator Corrector C17 in Beta-Sarcoglycanopathy—Assessment of Patient’s Primary Myotubes
Abstract
1. Introduction
2. Results
2.1. β-SG Expressed in HEK-293 Cells
2.2. Proteasomal Inhibition Reduces the Degradation of β-SG Mutants
2.3. Proteasomal Inhibition Rescues the Sarcoglycan Complex in Primary Myotubes from an LGMD2E/R4 Patient
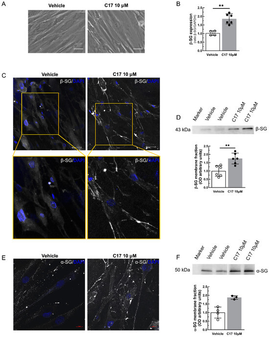
2.4. CFTR Corrector Treatments Rescue the SG Complex in Primary Myotubes from an LGMD2E/R4 Patient
2.5. C17 Corrector Treatment Restores Membrane Functionality
3. Discussion
4. Materials and Methods
4.1. Plasmids, Cell Culture, Transfection, Transduction, and Treatments
4.2. Chemicals and Antibodies
4.3. Western Blot Analysis
4.4. Biotinylation of Surface Proteins
4.5. Confocal Immunofluorescence
4.6. Hypo-Osmotic Stress and CK Release Assay
4.7. Statistical Analysis
Supplementary Materials
Author Contributions
Funding
Institutional Review Board Statement
Informed Consent Statement
Data Availability Statement
Acknowledgments
Conflicts of Interest
References
- Vainzof, M.; Souza, L.S.; Gurgel-Giannetti, J.; Zatz, M. Sarcoglycanopathies: An update. Neuromuscul. Disord. 2021, 31, 1021–1027. [Google Scholar] [CrossRef] [PubMed]
- Semplicini, C.; Vissing, J.; Dahlqvist, J.R.; Stojkovic, T.; Bello, L.; Witting, N.; Duno, M.; Leturcq, F.; Bertolin, C.; D’Ambrosio, P.; et al. Clinical and genetic spectrum in limb-girdle muscular dystrophy type 2E. Neurology 2015, 84, 1772–1781. [Google Scholar] [CrossRef] [PubMed]
- Angelini, C.; Pegoraro, V. Assessing diagnosis and managing respiratory and cardiac complications of sarcoglycanopathy. Expert Opin. Orphan Drugs 2021, 8, 515–523. [Google Scholar] [CrossRef]
- Marchetti, G.B.; Valenti, L.; Torrente, Y. Clinical Determinants of Disease Progression in Patients With Beta-Sarcoglycan Gene Mutations. Front. Neurol. 2021, 12, 657949. [Google Scholar] [CrossRef] [PubMed]
- Guimaraes-Costa, R.; Fernandez-Eulate, G.; Wahbi, K.; Leturcq, F.; Malfatti, E.; Behin, A.; Leonard-Louis, S.; Desguerre, I.; Barnerias, C.; Nougues, M.C.; et al. Clinical correlations and long-term follow-up in 100 patients with sarcoglycanopathies. Eur. J. Neurol. 2021, 28, 660–669. [Google Scholar] [CrossRef] [PubMed]
- Alonso-Perez, J.; Gonzalez-Quereda, L.; Bruno, C.; Panicucci, C.; Alavi, A.; Nafissi, S.; Nilipour, Y.; Zanoteli, E.; Isihi, L.M.A.; Melegh, B.; et al. Clinical and genetic spectrum of a large cohort of patients with delta-sarcoglycan muscular dystrophy. Brain 2022, 145, 596–606. [Google Scholar] [CrossRef]
- Alonso-Perez, J.; Gonzalez-Quereda, L.; Bello, L.; Guglieri, M.; Straub, V.; Gallano, P.; Semplicini, C.; Pegoraro, E.; Zangaro, V.; Nascimento, A.; et al. New genotype-phenotype correlations in a large European cohort of patients with sarcoglycanopathy. Brain 2020, 143, 2696–2708. [Google Scholar] [CrossRef]
- Angelini, C.; Fanin, M.; Menegazzo, E.; Freda, M.P.; Duggan, D.J.; Hoffman, E.P. Homozygous alpha-sarcoglycan mutation in two siblings: One asymptomatic and one steroid-responsive mild limb-girdle muscular dystrophy patient. Muscle Nerve 1998, 21, 769–775. [Google Scholar] [CrossRef]
- Kefi, M.; Amouri, R.; Driss, A.; Ben Hamida, C.; Ben Hamida, M.; Kunkel, L.M.; Hentati, F. Phenotype and sarcoglycan expression in Tunisian LGMD 2C patients sharing the same del521-T mutation. Neuromuscul. Disord. 2003, 13, 779–787. [Google Scholar] [CrossRef]
- Tarakci, H.; Berger, J. The sarcoglycan complex in skeletal muscle. Front. Biosci. (Landmark Ed.) 2016, 21, 744–756. [Google Scholar]
- Thompson, R.; Straub, V. Limb-girdle muscular dystrophies—International collaborations for translational research. Nat. Rev. Neurol. 2016, 12, 294–309. [Google Scholar] [CrossRef] [PubMed]
- Angelini, C.; Fanin, M. Pathogenesis, clinical features and diagnosis of sarcoglycanopathies. Expert Opin. Orphan Drugs 2016, 4, 1239–1251. [Google Scholar] [CrossRef]
- Carotti, M.; Fecchio, C.; Sandona, D. Emerging therapeutic strategies for sarcoglycanopathy. Expert Opin. Orphan Drugs 2017, 5, 381–396. [Google Scholar] [CrossRef]
- Scano, M.; Benetollo, A.; Dalla Barba, F.; Sandona, D. Advanced therapeutic approaches in sarcoglycanopathies. Curr. Opin. Pharmacol. 2024, 76, 102459. [Google Scholar] [CrossRef]
- Bartoli, M.; Gicquel, E.; Barrault, L.; Soheili, T.; Malissen, M.; Malissen, B.; Vincent-Lacaze, N.; Perez, N.; Udd, B.; Danos, O.; et al. Mannosidase I inhibition rescues the human alpha-sarcoglycan R77C recurrent mutation. Hum. Mol. Genet. 2008, 17, 1214–1221. [Google Scholar] [CrossRef]
- Gastaldello, S.; D’Angelo, S.; Franzoso, S.; Fanin, M.; Angelini, C.; Betto, R.; Sandona, D. Inhibition of proteasome activity promotes the correct localization of disease-causing alpha-sarcoglycan mutants in HEK-293 cells constitutively expressing beta-, gamma-, and delta-sarcoglycan. Am. J. Pathol. 2008, 173, 170–181. [Google Scholar] [CrossRef]
- Bianchini, E.; Fanin, M.; Mamchaoui, K.; Betto, R.; Sandona, D. Unveiling the degradative route of the V247M alpha-sarcoglycan mutant responsible for LGMD-2D. Hum. Mol. Genet. 2014, 23, 3746–3758. [Google Scholar] [CrossRef]
- Soheili, T.; Gicquel, E.; Poupiot, J.; N’Guyen, L.; Le Roy, F.; Bartoli, M.; Richard, I. Rescue of sarcoglycan mutations by inhibition of endoplasmic reticulum quality control is associated with minimal structural modifications. Hum. Mutat. 2012, 33, 429–439. [Google Scholar] [CrossRef]
- Lopes-Pacheco, M.; Pedemonte, N.; Veit, G. Discovery of CFTR modulators for the treatment of cystic fibrosis. Expert Opin. Drug Discov. 2021, 16, 897–913. [Google Scholar] [CrossRef]
- Mijnders, M.; Kleizen, B.; Braakman, I. Correcting CFTR folding defects by small-molecule correctors to cure cystic fibrosis. Curr. Opin. Pharmacol. 2017, 34, 83–90. [Google Scholar] [CrossRef]
- Scano, M.; Benetollo, A.; Nogara, L.; Bondi, M.; Dalla Barba, F.; Soardi, M.; Furlan, S.; Akyurek, E.E.; Caccin, P.; Carotti, M.; et al. CFTR corrector C17 is effective in muscular dystrophy, in vivo proof of concept in LGMDR3. Hum. Mol. Genet. 2022, 31, 499–509. [Google Scholar] [CrossRef] [PubMed]
- Carotti, M.; Scano, M.; Fancello, I.; Richard, I.; Risato, G.; Bensalah, M.; Soardi, M.; Sandona, D. Combined Use of CFTR Correctors in LGMD2D Myotubes Improves Sarcoglycan Complex Recovery. Int. J. Mol. Sci. 2020, 21, 1813. [Google Scholar] [CrossRef] [PubMed]
- Carotti, M.; Marsolier, J.; Soardi, M.; Bianchini, E.; Gomiero, C.; Fecchio, C.; Henriques, S.F.; Betto, R.; Sacchetto, R.; Richard, I.; et al. Repairing folding-defective alpha-sarcoglycan mutants by CFTR correctors, a potential therapy for limb-girdle muscular dystrophy 2D. Hum. Mol. Genet. 2018, 27, 969–984. [Google Scholar] [CrossRef] [PubMed]
- Duclos, F.; Broux, O.; Bourg, N.; Straub, V.; Feldman, G.L.; Sunada, Y.; Lim, L.E.; Piccolo, F.; Cutshall, S.; Gary, F.; et al. Beta-sarcoglycan: Genomic analysis and identification of a novel missense mutation in the LGMD2E Amish isolate. Neuromuscul. Disord. 1998, 8, 30–38. [Google Scholar] [CrossRef] [PubMed]
- dos Santos, M.R.; Jorge, P.; Ribeiro, E.M.; Pires, M.M.; Guimaraes, A. Noval mutation (Y184C) in exon 4 of the beta-sarcoglycan gene identified in a Portuguese patient. Mutations in brief no. 177. Online. Hum. Mutat. 1998, 12, 214–215. [Google Scholar]
- Shi, W.; Chen, Z.; Schottenfeld, J.; Stahl, R.C.; Kunkel, L.M.; Chan, Y.M. Specific assembly pathway of sarcoglycans is dependent on beta- and delta-sarcoglycan. Muscle Nerve 2004, 29, 409–419. [Google Scholar] [CrossRef]
- Holt, K.H.; Campbell, K.P. Assembly of the sarcoglycan complex. Insights for muscular dystrophy. J. Biol. Chem. 1998, 273, 34667–34670. [Google Scholar] [CrossRef]
- Draviam, R.A.; Shand, S.H.; Watkins, S.C. The beta-delta-core of sarcoglycan is essential for deposition at the plasma membrane. Muscle Nerve 2006, 34, 691–701. [Google Scholar] [CrossRef]
- Kabadi, A.M.; Thakore, P.I.; Vockley, C.M.; Ousterout, D.G.; Gibson, T.M.; Guilak, F.; Reddy, T.E.; Gersbach, C.A. Enhanced MyoD-induced transdifferentiation to a myogenic lineage by fusion to a potent transactivation domain. ACS Synth. Biol. 2015, 4, 689–699. [Google Scholar] [CrossRef]
- Battistelli, C.; Garbo, S.; Maione, R. MyoD-Induced Trans-Differentiation: A Paradigm for Dissecting the Molecular Mechanisms of Cell Commitment, Differentiation and Reprogramming. Cells 2022, 11, 3435. [Google Scholar] [CrossRef]
- Martinello, T.; Baldoin, M.C.; Morbiato, L.; Paganin, M.; Tarricone, E.; Schiavo, G.; Bianchini, E.; Sandona, D.; Betto, R. Extracellular ATP signaling during differentiation of C2C12 skeletal muscle cells: Role in proliferation. Mol. Cell. Biochem. 2011, 351, 183–196. [Google Scholar] [CrossRef] [PubMed]
- Loo, T.W.; Bartlett, M.C.; Shi, L.; Clarke, D.M. Corrector-mediated rescue of misprocessed CFTR mutants can be reduced by the P-glycoprotein drug pump. Biochem. Pharmacol. 2012, 83, 345–354. [Google Scholar] [CrossRef] [PubMed]
- Loo, T.W.; Bartlett, M.C.; Clarke, D.M. Bithiazole correctors rescue CFTR mutants by two different mechanisms. Biochemistry 2013, 52, 5161–5163. [Google Scholar] [CrossRef]
- Sandona, D.; Betto, R. Sarcoglycanopathies: Molecular pathogenesis and therapeutic prospects. Expert Rev. Mol. Med. 2009, 11, e28. [Google Scholar] [CrossRef] [PubMed]
- Wilson, D.G.S.; Tinker, A.; Iskratsch, T. The role of the dystrophin glycoprotein complex in muscle cell mechanotransduction. Commun. Biol. 2022, 5, 1022. [Google Scholar] [CrossRef] [PubMed]
- Straub, V.; Campbell, K.P. Muscular dystrophies and the dystrophin-glycoprotein complex. Curr. Opin. Neurol. 1997, 10, 168–175. [Google Scholar] [CrossRef]
- Nigro, V.; Piluso, G. Spectrum of muscular dystrophies associated with sarcolemmal-protein genetic defects. Biochim. Biophys. Acta 2015, 1852, 585–593. [Google Scholar] [CrossRef]
- Menke, A.; Jockusch, H. Extent of shock-induced membrane leakage in human and mouse myotubes depends on dystrophin. J. Cell Sci. 1995, 108 Pt 2, 727–733. [Google Scholar] [CrossRef]
- Young, C.S.; Hicks, M.R.; Ermolova, N.V.; Nakano, H.; Jan, M.; Younesi, S.; Karumbayaram, S.; Kumagai-Cresse, C.; Wang, D.; Zack, J.A.; et al. A Single CRISPR-Cas9 Deletion Strategy that Targets the Majority of DMD Patients Restores Dystrophin Function in hiPSC-Derived Muscle Cells. Cell Stem Cell 2016, 18, 533–540. [Google Scholar] [CrossRef]
- Negroni, E.; Bigot, A.; Butler-Browne, G.S.; Trollet, C.; Mouly, V. Cellular Therapies for Muscular Dystrophies: Frustrations and Clinical Successes. Hum. Gene Ther. 2016, 27, 117–126. [Google Scholar] [CrossRef]
- Biressi, S.; Filareto, A.; Rando, T.A. Stem cell therapy for muscular dystrophies. J. Clin. Investig. 2020, 130, 5652–5664. [Google Scholar] [CrossRef] [PubMed]
- Mendell, J.R.; Chicoine, L.G.; Al-Zaidy, S.A.; Sahenk, Z.; Lehman, K.; Lowes, L.; Miller, N.; Alfano, L.; Galliers, B.; Lewis, S.; et al. Gene Delivery for Limb-Girdle Muscular Dystrophy Type 2D by Isolated Limb Infusion. Hum. Gene Ther. 2019, 30, 794–801. [Google Scholar] [CrossRef] [PubMed]
- Li, C.; Wilborn, J.; Pittman, S.; Daw, J.; Alonso-Perez, J.; Diaz-Manera, J.; Weihl, C.C.; Haller, G. Comprehensive functional characterization of SGCB coding variants predicts pathogenicity in limb-girdle muscular dystrophy type R4/2E. J. Clin. Investig. 2023, 133, e168156. [Google Scholar] [CrossRef] [PubMed]
- Rossi, R.; Torelli, S.; Ala, P.; Weston, W.; Morgan, J.; Malhotra, J.; Muntoni, F. MyoD-induced reprogramming of human fibroblasts and urinary stem cells in vitro: Protocols and their applications. Front. Physiol. 2023, 14, 1145047. [Google Scholar] [CrossRef]
- Fujii, I.; Matsukura, M.; Ikezawa, M.; Suzuki, S.; Shimada, T.; Miike, T. Adenoviral mediated MyoD gene transfer into fibroblasts: Myogenic disease diagnosis. Brain Dev. 2006, 28, 420–425. [Google Scholar] [CrossRef]
- Larsen, J.; Pettersson, O.J.; Jakobsen, M.; Thomsen, R.; Pedersen, C.B.; Hertz, J.M.; Gregersen, N.; Corydon, T.J.; Jensen, T.G. Myoblasts generated by lentiviral mediated MyoD transduction of myotonic dystrophy type 1 (DM1) fibroblasts can be used for assays of therapeutic molecules. BMC Res. Notes 2011, 4, 490. [Google Scholar] [CrossRef]
- Draviam, R.A.; Wang, B.; Shand, S.H.; Xiao, X.; Watkins, S.C. Alpha-sarcoglycan is recycled from the plasma membrane in the absence of sarcoglycan complex assembly. Traffic 2006, 7, 793–810. [Google Scholar] [CrossRef]





Disclaimer/Publisher’s Note: The statements, opinions and data contained in all publications are solely those of the individual author(s) and contributor(s) and not of MDPI and/or the editor(s). MDPI and/or the editor(s) disclaim responsibility for any injury to people or property resulting from any ideas, methods, instructions or products referred to in the content. |
© 2024 by the authors. Licensee MDPI, Basel, Switzerland. This article is an open access article distributed under the terms and conditions of the Creative Commons Attribution (CC BY) license (https://creativecommons.org/licenses/by/4.0/).
Share and Cite
Scano, M.; Benetollo, A.; Dalla Barba, F.; Akyurek, E.E.; Carotti, M.; Sacchetto, R.; Sandonà, D. Efficacy of Cystic Fibrosis Transmembrane Regulator Corrector C17 in Beta-Sarcoglycanopathy—Assessment of Patient’s Primary Myotubes. Int. J. Mol. Sci. 2024, 25, 13313. https://doi.org/10.3390/ijms252413313
Scano M, Benetollo A, Dalla Barba F, Akyurek EE, Carotti M, Sacchetto R, Sandonà D. Efficacy of Cystic Fibrosis Transmembrane Regulator Corrector C17 in Beta-Sarcoglycanopathy—Assessment of Patient’s Primary Myotubes. International Journal of Molecular Sciences. 2024; 25(24):13313. https://doi.org/10.3390/ijms252413313
Chicago/Turabian StyleScano, Martina, Alberto Benetollo, Francesco Dalla Barba, Eylem Emek Akyurek, Marcello Carotti, Roberta Sacchetto, and Dorianna Sandonà. 2024. "Efficacy of Cystic Fibrosis Transmembrane Regulator Corrector C17 in Beta-Sarcoglycanopathy—Assessment of Patient’s Primary Myotubes" International Journal of Molecular Sciences 25, no. 24: 13313. https://doi.org/10.3390/ijms252413313
APA StyleScano, M., Benetollo, A., Dalla Barba, F., Akyurek, E. E., Carotti, M., Sacchetto, R., & Sandonà, D. (2024). Efficacy of Cystic Fibrosis Transmembrane Regulator Corrector C17 in Beta-Sarcoglycanopathy—Assessment of Patient’s Primary Myotubes. International Journal of Molecular Sciences, 25(24), 13313. https://doi.org/10.3390/ijms252413313

