Aberrant Positions of the Chemosensory Neurons in the Neurotransmitter-Release Mutant unc-13
Abstract
1. Introduction
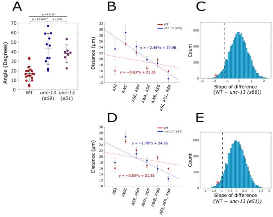
2. Results and Discussion

3. Materials and Methods
3.1. Strains
3.2. Worm Cultivation
3.3. Imaging the Chemosensory System
3.4. Neuron Identification
3.5. Statistical Analysis
Author Contributions
Funding
Institutional Review Board Statement
Data Availability Statement
Acknowledgments
Conflicts of Interest
Abbreviations
References
- Aravamudan, B.; Fergestad, T.; Davis, W.S.; Rodesch, C.K.; Broadie, K. Drosophila Unc-13 is essential for synaptic transmission. Nat. Neurosci. 1999, 2, 965–971. [Google Scholar] [CrossRef] [PubMed]
- Bargmann, C. Chemosensation in C. elegans. In WormBook; 2006. [Google Scholar] [CrossRef]
- Belichenko, N.P.; Belichenko, P.V.; Li, H.H.; Mobley, W.C.; Francke, U. Comparative study of brain morphology in Mecp2 mutant mouse models of Rett syndrome. J. Comp. Neurol. 2008, 508, 184–195. [Google Scholar] [CrossRef] [PubMed]
- Bokman, E.; Pritz, C.O.; Ruach, R.; Itskovits, E.; Sharvit, H.; Zaslaver, A. Intricate response dynamics enhances stimulus discrimination in the resource-limited C. elegans chemosensory system. BMC Biol. 2024, 22, 173. [Google Scholar] [CrossRef]
- Chronis, N.; Zimmer, M.; Bargmann, C.I. Microfluidics for in vivo imaging of neuronal and behavioral activity in Caenorhabditis elegans. Nat. Methods. 2007, 4, 727–731. [Google Scholar] [CrossRef]
- Cook, S.J.; Jarrell, T.A.; Brittin, C.A.; Wang, Y.; Bloniarz, A.E.; Yakovlev, M.A.; Nguyen, K.C.Q.; Tang, L.T.-H.; Bayer, E.A.; Duerr, J.S.; et al. Whole-animal connectomes of both Caenorhabditis elegans sexes. Nature 2019, 571, 63–71. [Google Scholar] [CrossRef]
- Corsi, A.K.; Wightman, B.; Chalfie, M. A Transparent Window into Biology: A Primer on Caenorhabditis elegans. Genetics 2015, 200, 387–407. [Google Scholar] [CrossRef]
- Eliezer, Y.; Deshe, N.; Hoch, L.; Iwanir, S.; Pritz, C.O.; Zaslaver, A. A Memory Circuit for Coping with Impending Adversity. Curr. Biol. 2019, 29, 1573–1583.e4. [Google Scholar] [CrossRef]
- Esteve, D.; Molina-Navarro, M.M.; Giraldo, E.; Martínez-Varea, N.; Blanco-Gandia, M.-C.; Rodríguez-Arias, M.; García-Verdugo, J.M.; Viña, J.; Lloret, A. Adult Neural Stem Cell Migration Is Impaired in a Mouse Model of Alzheimer’s Disease. Mol. Neurobiol. 2022, 59, 1168–1182. [Google Scholar] [CrossRef]
- García-González, D.; Khodosevich, K.; Watanabe, Y.; Rollenhagen, A.; Lübke, J.H.R.; Monyer, H. Serotonergic Projections Govern Postnatal Neuroblast Migration. Neuron 2017, 94, 534–549.e9. [Google Scholar] [CrossRef]
- Goodman, M.B.; Klein, M.; Lasse, S.; Luo, L.; Mori, I.; Samuel, A.; Sengupta, P.; Wang, D. Thermotaxis navigation behavior. In WormBook: The Online Review of C. elegans Biology [Internet]; 2018. [Google Scholar]
- Goodman, M.B.; Sengupta, P. How Caenorhabditis elegans Senses Mechanical Stress, Temperature, and Other Physical Stimuli. Genetics 2019, 212, 25–51. [Google Scholar] [CrossRef]
- Hammarlund, M.; Watanabe, S.; Schuske, K.; Jorgensen, E.M. CAPS and syntaxin dock dense core vesicles to the plasma membrane in neurons. J. Cell Biol. 2008, 180, 483–491. [Google Scholar] [CrossRef] [PubMed]
- Hendi, A.; Kurashina, M.; Mizumoto, K. Intrinsic and extrinsic mechanisms of synapse formation and specificity in C. elegans. Cell. Mol. Life Sci. 2019, 76, 2719–2738. [Google Scholar] [CrossRef] [PubMed]
- Hobert, O. The neuronal genome of Caenorhabditis elegans. In WormBook: The Online Review of C. elegans Biology [Internet]; 2018. [Google Scholar]
- Itskovits, E.; Ruach, R.; Kazakov, A.; Zaslaver, A. Concerted pulsatile and graded neural dynamics enables efficient chemotaxis in C. elegans. Nat. Commun. 2018, 9, 2866. [Google Scholar] [CrossRef] [PubMed]
- Iwanir, S.; Ruach, R.; Itskovits, E.; Pritz, C.O.; Bokman, E.; Zaslaver, A. Irrational behavior in C. elegans arises from asymmetric modulatory effects within single sensory neurons. Nat. Commun. 2019, 10, 3202. [Google Scholar] [CrossRef]
- Kohn, R.E.; Duerr, J.S.; McManus, J.R.; Duke, A.; Rakow, T.L.; Maruyama, H.; Moulder, G.; Maruyama, I.N.; Barstead, R.J.; Rand, J.B. Expression of Multiple UNC-13 Proteins in the Caenorhabditis elegans Nervous System. Mol. Biol. Cell 2000, 11, 3441–3452. [Google Scholar] [CrossRef]
- Lazarini, F.; Lledo, P.-M. Is adult neurogenesis essential for olfaction? Trends Neurosci. 2011, 34, 20–30. [Google Scholar] [CrossRef]
- Lin, X.-G.; Ming, M.; Chen, M.-R.; Niu, W.-P.; Zhang, Y.-D.; Liu, B.; Jiu, Y.-M.; Yu, J.-W.; Xu, T.; Wu, Z.-X. UNC-31/CAPS docks and primes dense core vesicles in C. elegans neurons. Biochem. Biophys. Res. Commun. 2010, 397, 526–531. [Google Scholar] [CrossRef]
- Madison, J.M.; Nurrish, S.; Kaplan, J.M. UNC-13 interaction with syntaxin is required for synaptic transmission. Curr. Biol. CB 2005, 15, 2236–2242. [Google Scholar] [CrossRef]
- Pritz, C.; Itskovits, E.; Bokman, E.; Ruach, R.; Gritsenko, V.; Nelken, T.; Menasherof, M.; Azulay, A.; Zaslaver, A. Principles for coding associative memories in a compact neural network. eLife 2023, 12, e74434. [Google Scholar] [CrossRef]
- Richmond, J.E.; Broadie, K.S. The synaptic vesicle cycle: Exocytosis and endocytosis in Drosophila and C. elegans. Curr. Opin. Neurobiol. 2002, 12, 499–507. [Google Scholar] [CrossRef]
- Richmond, J.E.; Davis, W.S.; Jorgensen, E.M. UNC-13 is required for synaptic vesicle fusion in C. elegans. Nat. Neurosci. 1999, 2, 959–964. [Google Scholar] [CrossRef] [PubMed]
- Ruach, R.; Ratner, N.; Emmons, S.W.; Zaslaver, A. The synaptic organization in the Caenorhabditis elegans neural network suggests significant local compartmentalized computations. Proc. Natl. Acad. Sci. USA 2023, 120, e2201699120. [Google Scholar] [CrossRef] [PubMed]
- Ruach, R.; Yellinek, S.; Itskovits, E.; Deshe, N.; Eliezer, Y.; Bokman, E.; Zaslaver, A. A negative feedback loop in the GPCR pathway underlies efficient coding of external stimuli. Mol. Syst. Biol. 2022, 18, e10514. [Google Scholar] [CrossRef] [PubMed]
- Speese, S.; Petrie, M.; Schuske, K.; Ailion, M.; Ann, K.; Iwasaki, K.; Jorgensen, E.M.; Martin, T.F.J. UNC-31 (CAPS) is required for dense-core vesicle but not synaptic vesicle exocytosis in Caenorhabditis elegans. J. Neurosci. Off. J. Soc. Neurosci. 2007, 27, 6150–6162. [Google Scholar] [CrossRef]
- Toyoshima, Y.; Tokunaga, T.; Hirose, O.; Kanamori, M.; Teramoto, T.; Jang, M.S.; Kuge, S.; Ishihara, T.; Yoshida, R.; Iino, Y. Accurate Automatic Detection of Densely Distributed Cell Nuclei in 3D Space. PLoS Comput. Biol. 2016, 12, e1004970. [Google Scholar] [CrossRef]
- Varoqueaux, F.; Sigler, A.; Rhee, J.-S.; Brose, N.; Enk, C.; Reim, K.; Rosenmund, C. Total arrest of spontaneous and evoked synaptic transmission but normal synaptogenesis in the absence of Munc13-mediated vesicle priming. Proc. Natl. Acad. Sci. USA 2002, 99, 9037–9042. [Google Scholar] [CrossRef]
- White, J.G.; Southgate, E.; Thomson, J.N.; Brenner, S. The structure of the nervous system of the nematode Caenorhabditis elegans. Philos. Trans. R. Soc. Lond. B. Biol. Sci. 1986, 314, 1–340. [Google Scholar]
- Witvliet, D.; Mulcahy, B.; Mitchell, J.K.; Meirovitch, Y.; Berger, D.R.; Wu, Y.; Liu, Y.; Koh, W.X.; Parvathala, R.; Holmyard, D.; et al. Connectomes across development reveal principles of brain maturation. Nature 2021, 596, 257–261. [Google Scholar] [CrossRef]
- Zaslaver, A.; Liani, I.; Shtangel, O.; Ginzburg, S.; Yee, L.; Sternberg, P.W. Hierarchical sparse coding in the sensory system of Caenorhabditis elegans. Proc. Natl. Acad. Sci. USA 2015, 112, 1185–1189. [Google Scholar] [CrossRef]
- Zhou, K.; Stawicki, T.M.; Goncharov, A.; Jin, Y. Position of UNC-13 in the active zone regulates synaptic vesicle release probability and release kinetics. eLife 2013, 2, e01180. [Google Scholar] [CrossRef]

Disclaimer/Publisher’s Note: The statements, opinions and data contained in all publications are solely those of the individual author(s) and contributor(s) and not of MDPI and/or the editor(s). MDPI and/or the editor(s) disclaim responsibility for any injury to people or property resulting from any ideas, methods, instructions or products referred to in the content. |
© 2024 by the authors. Licensee MDPI, Basel, Switzerland. This article is an open access article distributed under the terms and conditions of the Creative Commons Attribution (CC BY) license (https://creativecommons.org/licenses/by/4.0/).
Share and Cite
Bokman, E.; Kalij, I.P.; Zaslaver, A. Aberrant Positions of the Chemosensory Neurons in the Neurotransmitter-Release Mutant unc-13. Int. J. Mol. Sci. 2024, 25, 12956. https://doi.org/10.3390/ijms252312956
Bokman E, Kalij IP, Zaslaver A. Aberrant Positions of the Chemosensory Neurons in the Neurotransmitter-Release Mutant unc-13. International Journal of Molecular Sciences. 2024; 25(23):12956. https://doi.org/10.3390/ijms252312956
Chicago/Turabian StyleBokman, Eduard, Ido Padro Kalij, and Alon Zaslaver. 2024. "Aberrant Positions of the Chemosensory Neurons in the Neurotransmitter-Release Mutant unc-13" International Journal of Molecular Sciences 25, no. 23: 12956. https://doi.org/10.3390/ijms252312956
APA StyleBokman, E., Kalij, I. P., & Zaslaver, A. (2024). Aberrant Positions of the Chemosensory Neurons in the Neurotransmitter-Release Mutant unc-13. International Journal of Molecular Sciences, 25(23), 12956. https://doi.org/10.3390/ijms252312956

