HOXA11-As Promotes Lymph Node Metastasis Through Regulation of IFNL and HMGB Family Genes in Pancreatic Cancer
Abstract
1. Introduction
2. Results
2.1. Identification of HOXA11-AS Upregulation in PDAC with Lymph Node Metastasis
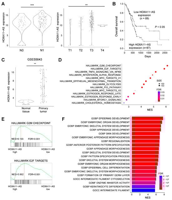
2.2. Upregulation of HOXA11-AS Is Associated with Malignancy of PDAC
2.3. HOXA11-AS Promotes Proliferation and Migration in PDAC Cells
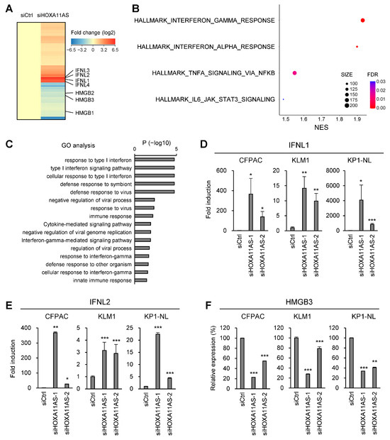
2.4. Effects of HOXA11-AS Knockdown on Gene Expression Profiles in PDAC Cells
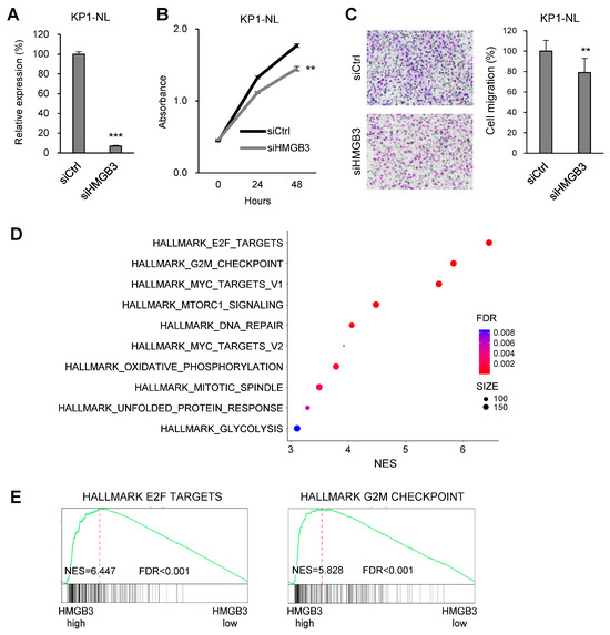
2.5. HMGB3 Promotes Proliferation and Migration in PDAC Cells
3. Discussion
4. Materials and Methods
4.1. Cell Lines and siRNA Transfection
4.2. Cell Viability Assay
4.3. Cell Migration and Invasion Assays
4.4. RNA Extraction and Quantitative Reverse-Transcription PCR
4.5. RNA Sequencing
4.6. Data Analysis
4.7. Statistical Analysis
5. Conclusions
Supplementary Materials
Author Contributions
Funding
Institutional Review Board Statement
Informed Consent Statement
Data Availability Statement
Acknowledgments
Conflicts of Interest
References
- Bray, F.; Laversanne, M.; Sung, H.; Ferlay, J.; Siegel, R.L.; Soerjomataram, I.; Jemal, A. Global cancer statistics 2022: GLOBOCAN estimates of incidence and mortality worldwide for 36 cancers in 185 countries. CA Cancer J. Clin. 2024, 74, 229–263. [Google Scholar] [CrossRef] [PubMed]
- Vincent, A.; Herman, J.; Schulick, R.; Hruban, R.H.; Goggins, M. Pancreatic cancer. Lancet 2011, 378, 607–620. [Google Scholar] [CrossRef] [PubMed]
- Conroy, T.; Hammel, P.; Hebbar, M.; Ben Abdelghani, M.; Wei Alice, C.; Raoul, J.-L.; Choné, L.; Francois, E.; Artru, P.; Biagi James, J.; et al. FOLFIRINOX or Gemcitabine as Adjuvant Therapy for Pancreatic Cancer. N. Engl. J. Med. 2018, 379, 2395–2406. [Google Scholar] [CrossRef] [PubMed]
- Tempero, M.A.; Pelzer, U.; O’Reilly, E.M.; Winter, J.; Oh, D.Y.; Li, C.P.; Tortora, G.; Chang, H.M.; Lopez, C.D.; Bekaii-Saab, T.; et al. Adjuvant nab-Paclitaxel + Gemcitabine in Resected Pancreatic Ductal Adenocarcinoma: Results From a Randomized, Open-Label, Phase III Trial. J. Clin. Oncol. 2023, 41, 2007–2019. [Google Scholar] [CrossRef] [PubMed]
- Yamada, M.; Sugiura, T.; Okamura, Y.; Ito, T.; Yamamoto, Y.; Ashida, R.; Ohgi, K.; Aramaki, T.; Endo, M.; Uesaka, K. Clinical Implication of Node-negative Resectable Pancreatic Cancer. Ann. Surg. Oncol. 2021, 28, 2257–2264. [Google Scholar] [CrossRef]
- Kanda, M.; Matthaei, H.; Wu, J.; Hong, S.M.; Yu, J.; Borges, M.; Hruban, R.H.; Maitra, A.; Kinzler, K.; Vogelstein, B.; et al. Presence of Somatic Mutations in Most Early-Stage Pancreatic Intraepithelial Neoplasia. Gastroenterology 2012, 142, 730–733.e739. [Google Scholar] [CrossRef]
- Raphael, B.J.; Hruban, R.H.; Aguirre, A.J.; Moffitt, R.A.; Yeh, J.J.; Stewart, C.; Robertson, A.G.; Cherniack, A.D.; Gupta, M.; Getz, G.; et al. Integrated Genomic Characterization of Pancreatic Ductal Adenocarcinoma. Cancer Cell 2017, 32, 185–203.e113. [Google Scholar] [CrossRef]
- Liu, Y.; Jin, A.; Quan, X.; Shen, X.; Zhou, H.; Zhao, X.; Lin, Z. miR-590-5p/Tiam1-mediated glucose metabolism promotes malignant evolution of pancreatic cancer by regulating SLC2A3 stability. Cancer Cell Int. 2023, 23, 301. [Google Scholar] [CrossRef]
- Yamazaki, K.; Masugi, Y.; Effendi, K.; Tsujikawa, H.; Hiraoka, N.; Kitago, M.; Shinoda, M.; Itano, O.; Tanabe, M.; Kitagawa, Y.; et al. Upregulated SMAD3 promotes epithelial–mesenchymal transition and predicts poor prognosis in pancreatic ductal adenocarcinoma. Lab. Investig. 2014, 94, 683–691. [Google Scholar] [CrossRef]
- Nishiwada, S.; Sho, M.; Banwait, J.K.; Yamamura, K.; Akahori, T.; Nakamura, K.; Baba, H.; Goel, A. A MicroRNA Signature Identifies Pancreatic Ductal Adenocarcinoma Patients at Risk for Lymph Node Metastases. Gastroenterology 2020, 159, 562–574. [Google Scholar] [CrossRef]
- Ulitsky, I.; Bartel, D.P. lincRNAs: Genomics, evolution, and mechanisms. Cell 2013, 154, 26–46. [Google Scholar] [CrossRef] [PubMed]
- Bhan, A.; Soleimani, M.; Mandal, S.S. Long Noncoding RNA and Cancer: A New Paradigm. Cancer Res. 2017, 77, 3965–3981. [Google Scholar] [CrossRef] [PubMed]
- Gupta, R.A.; Shah, N.; Wang, K.C.; Kim, J.; Horlings, H.M.; Wong, D.J.; Tsai, M.C.; Hung, T.; Argani, P.; Rinn, J.L.; et al. Long non-coding RNA HOTAIR reprograms chromatin state to promote cancer metastasis. Nature 2010, 464, 1071–1076. [Google Scholar] [CrossRef]
- Xu, Z.Y.; Yu, Q.M.; Du, Y.A.; Yang, L.T.; Dong, R.Z.; Huang, L.; Yu, P.F.; Cheng, X.D. Knockdown of long non-coding RNA HOTAIR suppresses tumor invasion and reverses epithelial-mesenchymal transition in gastric cancer. Int. J. Biol. Sci. 2013, 9, 587–597. [Google Scholar] [CrossRef]
- Niinuma, T.; Suzuki, H.; Nojima, M.; Nosho, K.; Yamamoto, H.; Takamaru, H.; Yamamoto, E.; Maruyama, R.; Nobuoka, T.; Miyazaki, Y.; et al. Upregulation of miR-196a and HOTAIR drive malignant character in gastrointestinal stromal tumors. Cancer Res. 2012, 72, 1126–1136. [Google Scholar] [CrossRef]
- Ghafouri-Fard, S.; Taheri, M. Maternally expressed gene 3 (MEG3): A tumor suppressor long non coding RNA. Biomed. Pharmacother. 2019, 118, 109129. [Google Scholar] [CrossRef]
- Ma, C.; Shi, X.; Zhu, Q.; Li, Q.; Liu, Y.; Yao, Y.; Song, Y. The growth arrest-specific transcript 5 (GAS5): A pivotal tumor suppressor long noncoding RNA in human cancers. Tumour Biol. 2016, 37, 1437–1444. [Google Scholar] [CrossRef]
- Li, Z.; Yu, X.; Shen, J. ANRIL: A pivotal tumor suppressor long non-coding RNA in human cancers. Tumour Biol. 2016, 37, 5657–5661. [Google Scholar] [CrossRef] [PubMed]
- Xu, D.; Wang, W.; Wang, D.; Ding, J.; Zhou, Y.; Zhang, W. Long noncoding RNA MALAT-1: A versatile regulator in cancer progression, metastasis, immunity, and therapeutic resistance. Non-Coding RNA Res. 2024, 9, 388–406. [Google Scholar] [CrossRef]
- Wang, W.Y.; Wang, Y.F.; Ma, P.; Xu, T.P.; Shu, Y.Q. Taurine-upregulated gene 1: A vital long non-coding RNA associated with cancer in humans (Review). Mol. Med. Rep. 2017, 16, 6467–6471. [Google Scholar] [CrossRef]
- Wu, X.; Li, R.; Song, Q.; Zhang, C.; Jia, R.; Han, Z.; Zhou, L.; Sui, H.; Liu, X.; Zhu, H.; et al. JMJD2C promotes colorectal cancer metastasis via regulating histone methylation of MALAT1 promoter and enhancing β-catenin signaling pathway. J. Exp. Clin. Cancer Res. 2019, 38, 435. [Google Scholar] [CrossRef] [PubMed]
- Yu, X.; Hu, L.; Li, S.; Shen, J.; Wang, D.; Xu, R.; Yang, H. Long non-coding RNA Taurine upregulated gene 1 promotes osteosarcoma cell metastasis by mediating HIF-1α via miR-143-5p. Cell Death Dis. 2019, 10, 280. [Google Scholar] [CrossRef] [PubMed]
- Zhang, Y.; Chen, W.J.; Gan, T.Q.; Zhang, X.L.; Xie, Z.C.; Ye, Z.H.; Deng, Y.; Wang, Z.F.; Cai, K.T.; Li, S.K.; et al. Clinical Significance and Effect of lncRNA HOXA11-AS in NSCLC: A Study Based on Bioinformatics, In Vitro and in Vivo Verification. Sci. Rep. 2017, 7, 5567. [Google Scholar] [CrossRef] [PubMed]
- Su, J.C.; Hu, X.F. Long non-coding RNA HOXA11-AS promotes cell proliferation and metastasis in human breast cancer. Mol. Med. Rep. 2017, 16, 4887–4894. [Google Scholar] [CrossRef][Green Version]
- Liu, B.; Li, J.; Liu, X.; Zheng, M.; Yang, Y.; Lyu, Q.; Jin, L. Long non-coding RNA HOXA11-AS promotes the proliferation HCC cells by epigenetically silencing DUSP5. Oncotarget 2017, 8, 109509–109521. [Google Scholar] [CrossRef]
- Zhang, Z.; Chang, Y.; Zhang, J.; Lu, Y.; Zheng, L.; Hu, Y.; Zhang, F.; Li, X.; Zhang, W.; Li, X. HMGB3 promotes growth and migration in colorectal cancer by regulating WNT/β-catenin pathway. PLoS ONE 2017, 12, e0179741. [Google Scholar] [CrossRef]
- Mukherjee, A.; Huynh, V.; Gaines, K.; Reh, W.A.; Vasquez, K.M. Targeting the High-Mobility Group Box 3 Protein Sensitizes Chemoresistant Ovarian Cancer Cells to Cisplatin. Cancer Res. 2019, 79, 3185–3191. [Google Scholar] [CrossRef] [PubMed]
- Bergman-Larsson, J.; Gustafsson, S.; Méar, L.; Huvila, J.; Tolf, A.; Olovsson, M.; Pontén, F.; Edqvist, P.D. Combined expression of HOXA11 and CD10 identifies endometriosis versus normal tissue and tumors. Ann. Diagn. Pathol. 2022, 56, 151870. [Google Scholar] [CrossRef]
- Wei, C.; Zhao, L.; Liang, H.; Zhen, Y.; Han, L. Recent advances in unraveling the molecular mechanisms and functions of HOXA11-AS in human cancers and other diseases (Review). Oncol. Rep. 2020, 43, 1737–1754. [Google Scholar] [CrossRef]
- Lasfar, A.; Zloza, A.; Silk, A.W.; Lee, L.Y.; Cohen-Solal, K.A. Interferon Lambda: Toward a Dual Role in Cancer. Off. J. Int. Soc. Interferon Cytokine Res. 2019, 39, 22–29. [Google Scholar] [CrossRef]
- Steen, H.C.; Gamero, A.M. Interferon-lambda as a potential therapeutic agent in cancer treatment. Off. J. Int. Soc. Interferon Cytokine Res. 2010, 30, 597–602. [Google Scholar] [CrossRef] [PubMed]
- Pasquali, S.; Mocellin, S. The anticancer face of interferon alpha (IFN-alpha): From biology to clinical results, with a focus on melanoma. Curr. Med. Chem. 2010, 17, 3327–3336. [Google Scholar] [CrossRef]
- Passalacqua, R.; Caminiti, C.; Buti, S.; Porta, C.; Camisa, R.; Braglia, L.; Tomasello, G.; Vaglio, A.; Labianca, R.; Rondini, E.; et al. Adjuvant low-dose interleukin-2 (IL-2) plus interferon-α (IFN-α) in operable renal cell carcinoma (RCC): A phase III, randomized, multicentre trial of the Italian Oncology Group for Clinical Research (GOIRC). J. Immunother. Hagerstown Md. 2014, 37, 440–447. [Google Scholar] [CrossRef]
- Khoo, T.L.; Vangsted, A.J.; Joshua, D.; Gibson, J. Interferon-alpha in the treatment of multiple myeloma. Curr. Drug Targets 2011, 12, 437–446. [Google Scholar] [CrossRef]
- Tezuka, Y.; Endo, S.; Matsui, A.; Sato, A.; Saito, K.; Semba, K.; Takahashi, M.; Murakami, T. Potential anti-tumor effect of IFN-λ2 (IL-28A) against human lung cancer cells. Lung Cancer Amst. Neth. 2012, 78, 185–192. [Google Scholar] [CrossRef] [PubMed]
- Li, Q.; Kawamura, K.; Ma, G.; Iwata, F.; Numasaki, M.; Suzuki, N.; Shimada, H.; Tagawa, M. Interferon-lambda induces G1 phase arrest or apoptosis in oesophageal carcinoma cells and produces anti-tumour effects in combination with anti-cancer agents. Eur. J. Cancer 2010, 46, 180–190. [Google Scholar] [CrossRef]
- Zitzmann, K.; Brand, S.; Baehs, S.; Göke, B.; Meinecke, J.; Spöttl, G.; Meyer, H.; Auernhammer, C.J. Novel interferon-lambdas induce antiproliferative effects in neuroendocrine tumor cells. Biochem. Biophys. Res. Commun. 2006, 344, 1334–1341. [Google Scholar] [CrossRef]
- Balabanov, D.; Zhao, L.; Zhu, Z.; Hunzeker, Z.E.; Tonner, H.M.; Ding, V.A.; Wakefield, M.R.; Bai, Q.; Fang, Y. IL-29 Exhibits Anti-Tumor Effect on Pan-48 Pancreatic Cancer Cells by Up-regulation of P21 and Bax. Anticancer Res. 2019, 39, 3493–3498. [Google Scholar] [CrossRef] [PubMed]
- Wen, B.; Wei, Y.-t.; Zhao, K. The role of high mobility group protein B3 (HMGB3) in tumor proliferation and drug resistance. Mol. Cell. Biochem. 2021, 476, 1729–1739. [Google Scholar] [CrossRef]
- Reeves, R. Nuclear functions of the HMG proteins. Biochim. Biophys. Acta 2010, 1799, 3–14. [Google Scholar] [CrossRef]
- Matsubara, D.; Konishi, H.; Arita, T.; Shoda, K.; Fujita, Y.; Ogino, S.; Takao, K.; Nanishi, K.; Kosuga, T.; Komatsu, S.; et al. Involvement of Intracellular and Extracellular High-Mobility Group Box-1 in the Progression of Esophageal Squamous Cell Carcinoma. Ann. Surg. Oncol. 2020, 27, 3233–3244. [Google Scholar] [CrossRef] [PubMed]
- Zhang, P.; Lu, Y.; Gao, S. High-mobility group box 2 promoted proliferation of cervical cancer cells by activating AKT signaling pathway. J. Cell Biochem. 2019, 120, 17345–17353. [Google Scholar] [CrossRef] [PubMed]
- Gao, J.; Zou, Z.; Gao, J.; Zhang, H.; Lin, Z.; Zhang, Y.; Luo, X.; Liu, C.; Xie, J.; Cai, C. Increased expression of HMGB3: A novel independent prognostic marker of worse outcome in patients with esophageal squamous cell carcinoma. Int. J. Clin. Exp. Pathol. 2015, 8, 345–352. [Google Scholar] [PubMed]
- Zheng, W.J.; Yao, M.; Fang, M.; Wang, L.; Dong, Z.Z.; Yao, D.F. Abnormal expression of HMGB-3 is significantly associated with malignant transformation of hepatocytes. World J. Gastroenterol. 2018, 24, 3650–3662. [Google Scholar] [CrossRef] [PubMed]
- Li, M.; Cai, Y.; Zhao, H.; Xu, Z.; Sun, Q.; Luo, M.; Gu, L.; Meng, M.; Han, X.; Sun, H. Overexpression of HMGB3 protein promotes cell proliferation, migration and is associated with poor prognosis in urinary bladder cancer patients. Tumour Biol. 2015, 36, 4785–4792. [Google Scholar] [CrossRef]
- Guo, S.; Wang, Y.; Gao, Y.; Zhang, Y.; Chen, M.; Xu, M.; Hu, L.; Jing, Y.; Jing, F.; Li, C.; et al. Knockdown of High Mobility Group-Box 3 (HMGB3) Expression Inhibits Proliferation, Reduces Migration, and Affects Chemosensitivity in Gastric Cancer Cells. Med. Sci. Monit. Int. Med. J. Exp. Clin. Res. 2016, 22, 3951–3960. [Google Scholar] [CrossRef]
- Ma, H.; Qi, G.; Han, F.; Lu, W.; Peng, J.; Li, R.; Yan, S.; Yuan, C.; Kong, B. HMGB3 promotes PARP inhibitor resistance through interacting with PARP1 in ovarian cancer. Cell Death Dis. 2022, 13, 263. [Google Scholar] [CrossRef]
- Nishiyama, K.; Maruyama, R.; Niinuma, T.; Kai, M.; Kitajima, H.; Toyota, M.; Hatanaka, Y.; Igarashi, T.; Kobayashi, J.I.; Ogi, K.; et al. Screening for long noncoding RNAs associated with oral squamous cell carcinoma reveals the potentially onco-genic actions of DLEU1. Cell Death Dis. 2018, 9, 826. [Google Scholar] [CrossRef]
- Goldman, M.J.; Craft, B.; Hastie, M.; Repečka, K.; McDade, F.; Kamath, A.; Banerjee, A.; Luo, Y.; Rogers, D.; Brooks, A.N.; et al. Visualizing and interpreting cancer genomics data via the Xena platform. Nat. Biotechnol. 2020, 38, 675–678. [Google Scholar] [CrossRef]
- Kanda, Y. Investigation of the freely available easy-to-use software ‘EZR’ for medical statistics. Bone Marrow Transpl. 2013, 48, 452–458. [Google Scholar] [CrossRef]





Disclaimer/Publisher’s Note: The statements, opinions and data contained in all publications are solely those of the individual author(s) and contributor(s) and not of MDPI and/or the editor(s). MDPI and/or the editor(s) disclaim responsibility for any injury to people or property resulting from any ideas, methods, instructions or products referred to in the content. |
© 2024 by the authors. Licensee MDPI, Basel, Switzerland. This article is an open access article distributed under the terms and conditions of the Creative Commons Attribution (CC BY) license (https://creativecommons.org/licenses/by/4.0/).
Share and Cite
Nishiyama, H.; Niinuma, T.; Kitajima, H.; Ishiguro, K.; Yamamoto, E.; Sudo, G.; Sasaki, H.; Yorozu, A.; Aoki, H.; Toyota, M.; et al. HOXA11-As Promotes Lymph Node Metastasis Through Regulation of IFNL and HMGB Family Genes in Pancreatic Cancer. Int. J. Mol. Sci. 2024, 25, 12920. https://doi.org/10.3390/ijms252312920
Nishiyama H, Niinuma T, Kitajima H, Ishiguro K, Yamamoto E, Sudo G, Sasaki H, Yorozu A, Aoki H, Toyota M, et al. HOXA11-As Promotes Lymph Node Metastasis Through Regulation of IFNL and HMGB Family Genes in Pancreatic Cancer. International Journal of Molecular Sciences. 2024; 25(23):12920. https://doi.org/10.3390/ijms252312920
Chicago/Turabian StyleNishiyama, Hayato, Takeshi Niinuma, Hiroshi Kitajima, Kazuya Ishiguro, Eiichiro Yamamoto, Gota Sudo, Hajime Sasaki, Akira Yorozu, Hironori Aoki, Mutsumi Toyota, and et al. 2024. "HOXA11-As Promotes Lymph Node Metastasis Through Regulation of IFNL and HMGB Family Genes in Pancreatic Cancer" International Journal of Molecular Sciences 25, no. 23: 12920. https://doi.org/10.3390/ijms252312920
APA StyleNishiyama, H., Niinuma, T., Kitajima, H., Ishiguro, K., Yamamoto, E., Sudo, G., Sasaki, H., Yorozu, A., Aoki, H., Toyota, M., Kai, M., & Suzuki, H. (2024). HOXA11-As Promotes Lymph Node Metastasis Through Regulation of IFNL and HMGB Family Genes in Pancreatic Cancer. International Journal of Molecular Sciences, 25(23), 12920. https://doi.org/10.3390/ijms252312920

