circARID1A Inhibits Tail Fat Cell Differentiation in Guangling Large-Tailed Sheep by Regulating the miR-493-3p/YTHDF2 Axis
Abstract
1. Introduction
2. Results
2.1. Characteristics of circARID1A
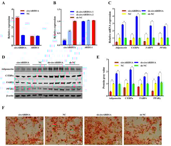
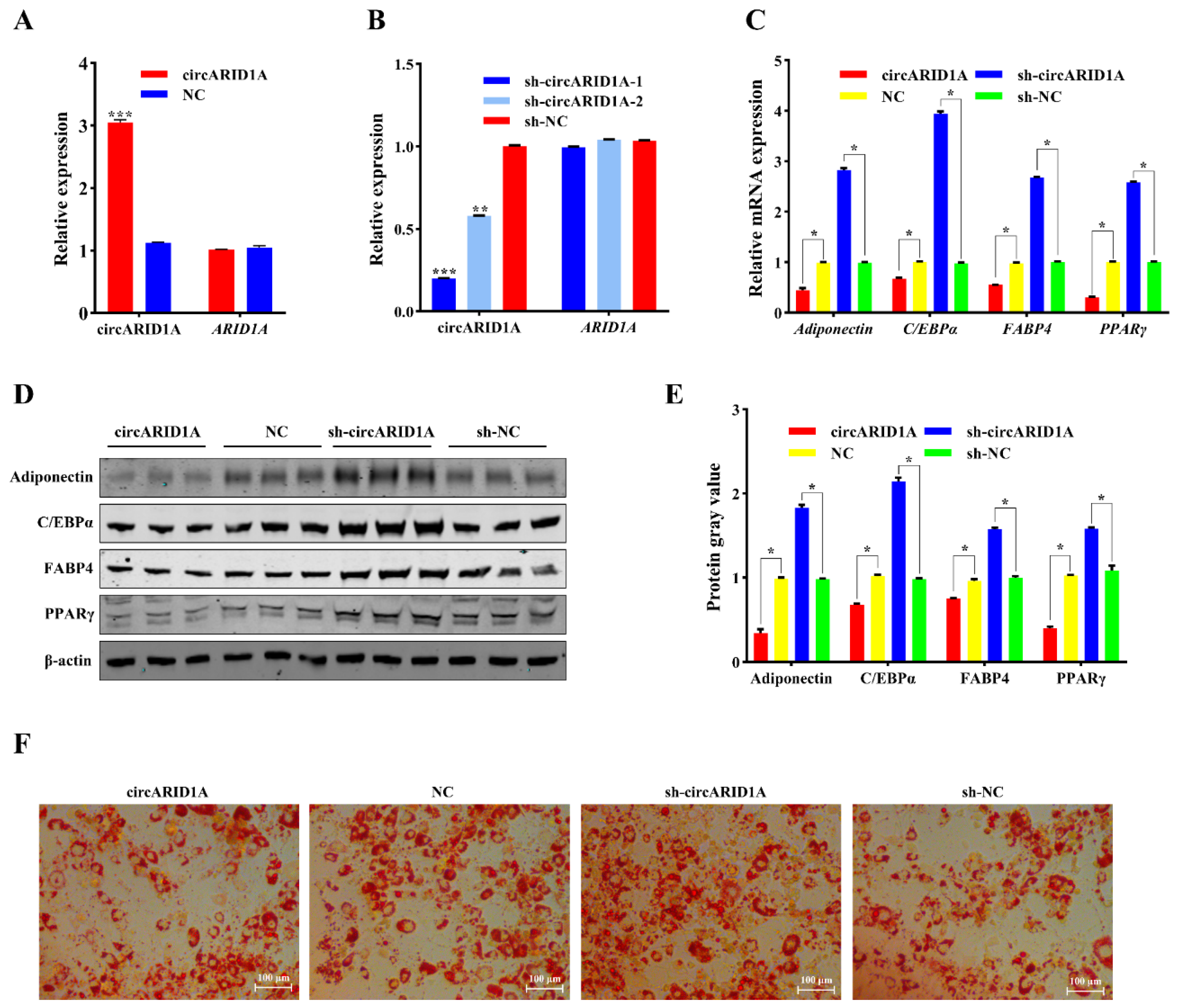
2.2. Regulation of Adipocyte Differentiation by circARID1A
2.3. circARID1A as a Molecular Sponge for miR-493-3p
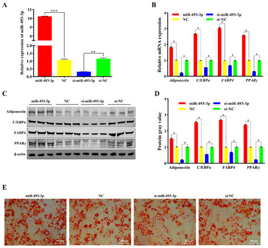
2.4. miR-493-3p Regulates Adipocyte Differentiation
2.5. Target Relationship Between miR-493-3p and YTHDF2
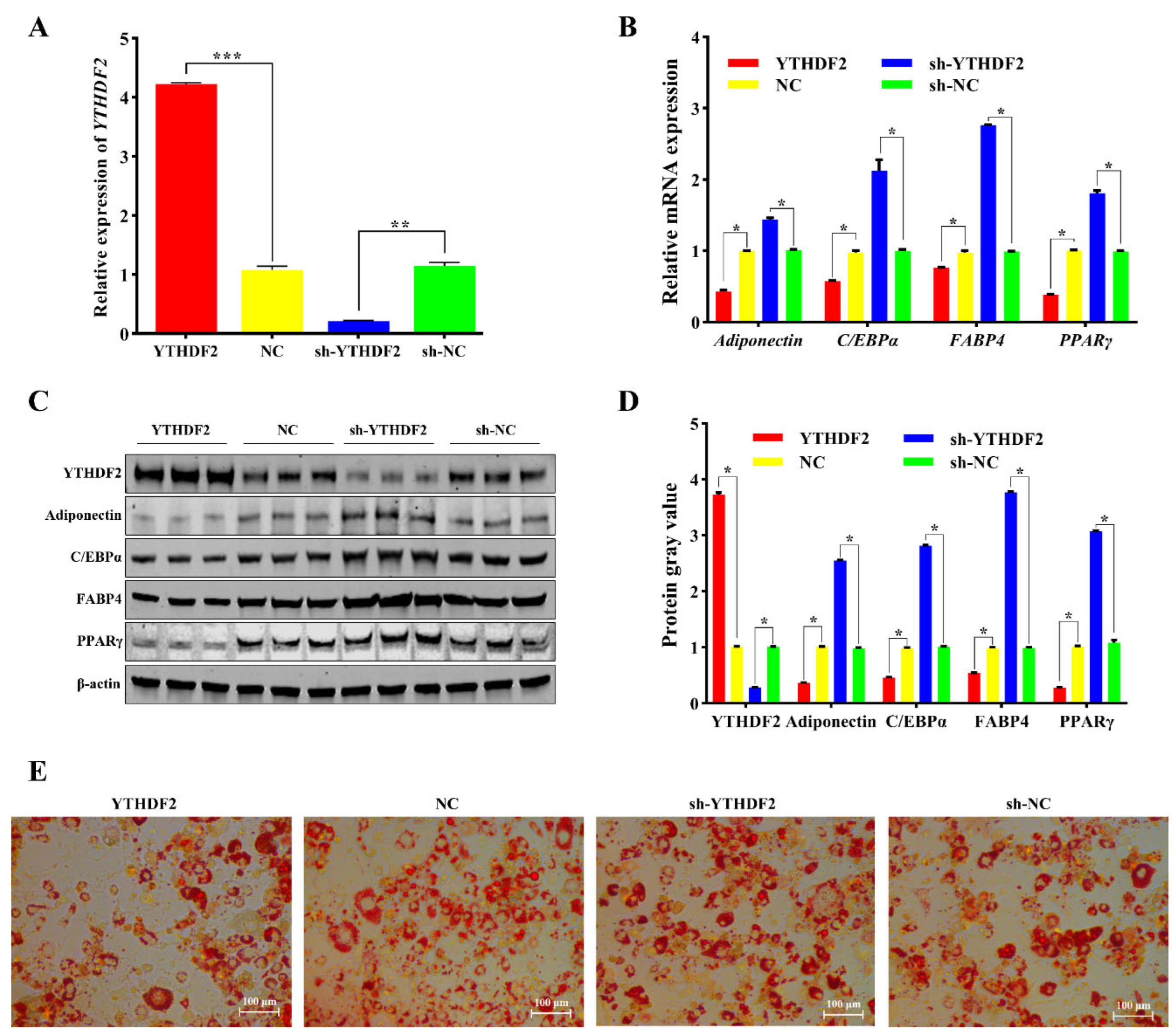
2.6. Regulation of Adipocyte Differentiation by YTHDF2
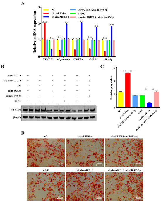
2.7. circARID1A/miR-493-3p/YTHDF2 Axis Regulates Adipocyte Differentiation
3. Discussion
4. Materials and Methods
4.1. Ethics Statement
4.2. Cell Isolation and Culture
4.3. Vector Construction and Transfection
4.4. Lentivirus Infection
4.5. Cell Differentiation and Oil Red O Staining
4.6. RNase R Treatment
4.7. Actinomycin D Assay
4.8. RNA and Genomic DNA Extraction and Quantitative Real-Time PCR
4.9. Western Blotting
4.10. Dual-Luciferase Reporter Assay
4.11. RIP
4.12. Target Interaction Prediction
4.13. Statistical Analysis
5. Conclusions
Author Contributions
Funding
Institutional Review Board Statement
Informed Consent Statement
Data Availability Statement
Acknowledgments
Conflicts of Interest
References
- Moradi, M.H.; Nejati-Javaremi, A.; Moradi-Shahrbabak, M.; Dodds, K.G.; McEwan, J.C. Genomic scan of selective sweeps in thin and fat tail sheep breeds for identifying of candidate regions associated with fat deposition. BMC Genet. 2012, 13, 10. [Google Scholar] [CrossRef] [PubMed]
- Zhang, W.; Xu, M.; Wang, J.; Wang, S.; Wang, X.; Yang, J.; Gao, L.; Gan, S. Comparative Transcriptome Analysis of Key Genes and Pathways Activated in Response to Fat Deposition in Two Sheep Breeds with Distinct Tail Phenotype. Front. Genet. 2021, 12, 639030. [Google Scholar] [CrossRef] [PubMed]
- Ru, W.; Zhang, S.; Liu, J.; Liu, W.; Huang, B.; Chen, H. Non-Coding RNAs and Adipogenesis. Int. J. Mol. Sci. 2023, 24, 9978. [Google Scholar] [CrossRef] [PubMed]
- Jeck, W.R.; Sorrentino, J.A.; Wang, K.; Slevin, M.K.; Burd, C.E.; Liu, J.; Marzluff, W.F.; Sharpless, N.E. Circular RNAs are abundant, conserved, and associated with ALU repeats. RNA 2013, 19, 141–157. [Google Scholar] [CrossRef]
- Sanger, H.L.; Klotz, G.; Riesner, D.; Gross, H.J.; Kleinschmidt, A.K. Viroids are single-stranded covalently closed circular RNA molecules existing as highly base-paired rod-like structures. Proc. Natl. Acad. Sci. USA 1976, 73, 3852–3856. [Google Scholar] [CrossRef]
- Zang, J.; Lu, D.; Xu, A. The interaction of circRNAs and RNA binding proteins: An important part of circRNA maintenance and function. J. Neurosci. Res. 2020, 98, 87–97. [Google Scholar] [CrossRef]
- Panda, A.C. Circular RNAs Act as miRNA Sponges. Adv. Exp. Med. Biol. 2018, 1087, 67–79. [Google Scholar]
- Li, B.; He, Y.; Wu, W.; Tan, X.; Wang, Z.; Irwin, D.M.; Wang, Z.; Zhang, S. Circular RNA Profiling Identifies Novel circPPARA that Promotes Intramuscular Fat Deposition in Pigs. J. Agric. Food Chem. 2022, 70, 4123–4137. [Google Scholar] [CrossRef]
- Liu, X.; Bai, Y.; Cui, R.; He, S.; Zhao, X.; Wu, K.; Fang, M. Sus_circPAPPA2 Regulates Fat Deposition in Castrated Pigs through the miR-2366/GK Pathway. Biomolecules 2022, 12, 753. [Google Scholar] [CrossRef]
- Jiang, R.; Li, H.; Yang, J.; Shen, X.; Song, C.; Yang, Z.; Wang, X.; Huang, Y.; Lan, X.; Lei, C.; et al. circRNA Profiling Reveals an Abundant circFUT10 that Promotes Adipocyte Proliferation and Inhibits Adipocyte Differentiation via Sponging let-7. Mol. Ther. Nucleic Acids 2020, 20, 491–501. [Google Scholar] [CrossRef]
- Zhou, Z.B.; Niu, Y.L.; Huang, G.X.; Lu, J.J.; Chen, A.; Zhu, L. Silencing of circRNA.2837 Plays a Protective Role in Sciatic Nerve Injury by Sponging the miR-34 Family via Regulating Neuronal Autophagy. Mol. Ther. Nucleic Acids 2018, 12, 718–729. [Google Scholar] [CrossRef] [PubMed]
- Qu, Y.L.; Deng, C.H.; Luo, Q.; Shang, X.Y.; Wu, J.X.; Shi, Y.; Wang, L.; Han, Z.G. Arid1a regulates insulin sensitivity and lipid metabolism. EBioMedicine 2019, 42, 481–493. [Google Scholar] [CrossRef] [PubMed]
- Hu, W.; Wang, X.; Bi, Y.; Bao, J.; Shang, M.; Zhang, L. The Molecular Mechanism of the TEAD1 Gene and miR-410-5p Affect Embryonic Skeletal Muscle Development: A miRNA-Mediated ceRNA Network Analysis. Cells 2023, 12, 943. [Google Scholar] [CrossRef] [PubMed]
- Li, J.; Meng, S.; Xu, M.; Wang, S.; He, L.; Xu, X.; Wang, X.; Xie, L. Downregulation of N(6)-methyladenosine binding YTHDF2 protein mediated by miR-493-3p suppresses prostate cancer by elevating N(6)-methyladenosine levels. Oncotarget 2018, 9, 3752–3764. [Google Scholar] [CrossRef]
- Pan, Y.Y.; Jing, J.J.; Zhao, J.X.; Jia, X.L.; Qiao, L.Y.; An, L.X.; Li, B.J.; Ma, Y.; Zhang, Y.J.; Liu, W.Z. MicroRNA expression patterns in tail fat of different breeds of sheep. Livest. Sci. 2018, 207, 7–14. [Google Scholar] [CrossRef]
- Li, B.J.; Qiao, L.Y.; An, L.X.; Wang, W.W.; Liu, J.H.; Ren, Y.S.; Pan, Y.Y.; Jing, J.J.; Liu, W.Z. Transcriptome analysis of adipose tissues from two fat-tailed sheep breeds reveals key genes involved in fat deposition. BMC Genom. 2018, 19, 338. [Google Scholar] [CrossRef]
- Mastrangelo, S.; Moioli, B.; Ahbara, A.; Latairish, S.; Portolano, B.; Pilla, F.; Ciani, E. Genome-wide scan of fat-tail sheep identifies signals of selection for fat deposition and adaptation. Anim. Prod. Sci. 2019, 59, 835–848. [Google Scholar] [CrossRef]
- Su, X.H.; He, H.Y.; Fang, C.; Liu, L.L.; Liu, W.J. Transcriptome profiling of LncRNAs in sheep tail fat deposition. Anim. Biotechnol. 2023, 34, 900–910. [Google Scholar] [CrossRef]
- Gabryelska, M.M.; Webb, S.T.; Lin, H.; Gantley, L.; Kirk, K.; Liu, R.; Stringer, B.W.; Conn, V.M.; Conn, S.J. Native Circular RNA Pulldown Method to Simultaneously Profile RNA and Protein Interactions. Methods Mol. Biol. 2024, 2765, 299–309. [Google Scholar]
- Goina, C.A.; Goina, D.M.; Farcas, S.S.; Andreescu, N.I. The Role of Circular RNA for Early Diagnosis and Improved Management of Patients with Cardiovascular Diseases. Int. J. Mol. Sci. 2024, 25, 2986. [Google Scholar] [CrossRef]
- Shi, X.; Liao, S.; Bi, Z.; Liu, J.; Li, H.; Feng, C. Newly discovered circRNAs encoding proteins: Recent progress. Front. Genet. 2023, 14, 1264606. [Google Scholar] [CrossRef] [PubMed]
- Zhang, Z.; Yang, T.; Xiao, J. Circular RNAs: Promising Biomarkers for Human Diseases. EBioMedicine 2018, 34, 267–274. [Google Scholar] [CrossRef] [PubMed]
- Yang, Y.; Wang, Z. Constructing GFP-Based Reporter to Study Back Splicing and Translation of Circular RNA. Methods Mol. Biol. 2018, 1724, 107–118. [Google Scholar] [PubMed]
- Guo, Y.; Wei, X.; Peng, Y. Structure-Mediated Degradation of CircRNAs. Trends Cell Biol. 2020, 30, 501–503. [Google Scholar] [CrossRef]
- Qi, H.; Lin, G.; Guo, S.; Guo, X.; Yu, C.; Zhang, M.; Gao, X. Met stimulates ARID1A degradation and activation of the PI3K-SREBP1 signaling to promote milk fat synthesis in bovine mammary epithelial cells. Anim. Biotechnol. 2023, 34, 4094–4104. [Google Scholar] [CrossRef]
- Zhou, W.Y.; Cai, Z.R.; Liu, J.; Wang, D.S.; Ju, H.Q.; Xu, R.H. Circular RNA: Metabolism, functions and interactions with proteins. Mol. Cancer 2020, 19, 172. [Google Scholar] [CrossRef]
- Li, Z.; Huang, C.; Bao, C.; Chen, L.; Lin, M.; Wang, X.; Zhong, G.; Yu, B.; Hu, W.; Dai, L.; et al. Exon-intron circular RNAs regulate transcription in the nucleus. Nat. Struct. Mol. Biol. 2015, 22, 256–264. [Google Scholar] [CrossRef]
- Chen, R.X.; Chen, X.; Xia, L.P.; Zhang, J.X.; Pan, Z.Z.; Ma, X.D.; Han, K.; Chen, J.W.; Judde, J.G.; Deas, O.; et al. N(6)-methyladenosine modification of circNSUN2 facilitates cytoplasmic export and stabilizes HMGA2 to promote colorectal liver metastasis. Nat. Commun. 2019, 10, 4695. [Google Scholar] [CrossRef]
- Xu, Q.; Deng, B.; Li, M.; Chen, Y.; Zhuan, L. circRNA-UBAP2 promotes the proliferation and inhibits apoptosis of ovarian cancer though miR-382-5p/PRPF8 axis. J. Ovarian Res. 2020, 13, 81. [Google Scholar] [CrossRef]
- Zhao, D.; Chen, H.; Zhong, J.; Zhou, X.; Zhang, J.; Zhang, Y. circRNA-ZCCHC14 affects the chondrogenic differentiation ability of peripheral blood-derived mesenchymal stem cells by regulating GREM1 through miR-181a. Sci. Rep. 2023, 13, 2889. [Google Scholar] [CrossRef]
- Qi, X.; Zhang, D.H.; Wu, N.; Xiao, J.H.; Wang, X.; Ma, W. ceRNA in cancer: Possible functions and clinical implications. J. Med. Genet. 2015, 52, 710–718. [Google Scholar] [CrossRef] [PubMed]
- Liu, T.Y.; Feng, H.; Yousuf, S.; Xie, L.L.; Miao, X.Y. Genome-Wide Analysis of microRNAs Identifies the Lipid Metabolism Pathway to Be a Defining Factor in Adipose Tissue From Different Sheep. Front. Vet. Sci. 2022, 9, 938311. [Google Scholar] [CrossRef] [PubMed]
- Mármol-Sánchez, E.; Ramayo-Caldas, Y.; Quintanilla, R.; Cardoso, T.F.; González-Prendes, R.; Tibau, J.; Amills, M. Co-expression network analysis predicts a key role of microRNAs in the adaptation of the porcine skeletal muscle to nutrient supply. J. Anim. Sci. Biotechnol. 2020, 11, 10. [Google Scholar] [CrossRef] [PubMed]
- Newhardt, M.F.; Batushansky, A.; Matsuzaki, S.; Young, Z.T.; West, M.; Chin, N.C.; Szweda, L.I.; Kinter, M.; Humphries, K.M. Enhancing cardiac glycolysis causes an increase in PDK4 content in response to short-term high-fat diet. J. Biol. Chem. 2019, 294, 16831–16845. [Google Scholar] [CrossRef]
- Kumar, A.S.; Jagadeeshan, S.; Pitani, R.S.; Ramshankar, V.; Venkitasamy, K.; Venkatraman, G.; Rayala, S.K. Snail-Modulated MicroRNA 493 Forms a Negative Feedback Loop with the Insulin-Like Growth Factor 1 Receptor Pathway and Blocks Tumorigenesis. Mol. Cell Biol. 2017, 37, e00510-16. [Google Scholar] [CrossRef]
- Xu, Y.; Guo, B.; Liu, X.; Tao, K. miR-34a inhibits melanoma growth by targeting ZEB1. Aging 2021, 13, 15538–15547. [Google Scholar] [CrossRef]
- Qiao, Z.; Li, J.; Kou, H.; Chen, X.; Bao, D.; Shang, G.; Chen, S.; Ji, Y.; Cheng, T.; Wang, Y.; et al. Hsa-miR-557 Inhibits Osteosarcoma Growth Through Targeting KRAS. Front. Genet. 2021, 12, 789823. [Google Scholar] [CrossRef]
- Jia, Q.; Cao, Y.; Zhang, M.; Xing, Y.; Xia, T.; Guo, Y.; Yue, Y.; Li, X.; Liu, X.; Zhang, Y.; et al. miR-19b-3p regulated by estrogen controls lipid synthesis through targeting MSMO1 and ELOVL5 in LMH cells. Poult. Sci. 2024, 103, 103200. [Google Scholar] [CrossRef]
- Wang, F.; Bai, J.; Zhang, X.; Wang, D.; Zhang, X.; Xue, J.; Chen, H.; Wang, S.; Chi, B.; Li, J.; et al. METTL3/YTHDF2 m6A axis mediates the progression of diabetic nephropathy through epigenetically suppressing PINK1 and mitophagy. J. Diabetes Investig. 2024, 15, 288–299. [Google Scholar] [CrossRef]
- Jiang, M.; Han, J.; Ma, Q.; Chen, X.; Xu, R.; Wang, Q.; Zheng, J.; Wang, W.; Song, J.; Huang, Y.; et al. Nicotine-derived NNK promotes CRC progression through activating TMUB1/AKT pathway in METTL14/YTHDF2-mediated m6A manner. J. Hazard. Mater. 2024, 467, 133692. [Google Scholar] [CrossRef]
- Wu, R.; Liu, Y.; Yao, Y.; Zhao, Y.; Bi, Z.; Jiang, Q.; Liu, Q.; Cai, M.; Wang, F.; Wang, Y.; et al. FTO regulates adipogenesis by controlling cell cycle progression via m(6)A-YTHDF2 dependent mechanism. Biochim. Biophys. Acta Mol. Cell Biol. Lipids 2018, 1863, 1323–1330. [Google Scholar] [CrossRef] [PubMed]
- Cai, M.; Liu, Q.; Jiang, Q.; Wu, R.; Wang, X.; Wang, Y. Loss of m(6) A on FAM134B promotes adipogenesis in porcine adipocytes through m(6) A-YTHDF2-dependent way. IUBMB Life 2019, 71, 580–586. [Google Scholar] [CrossRef] [PubMed]
- Yao, Y.; Bi, Z.; Wu, R.; Zhao, Y.; Liu, Y.; Liu, Q.; Wang, Y.; Wang, X. METTL3 inhibits BMSC adipogenic differentiation by targeting the JAK1/STAT5/C/EBPβ pathway via an m(6)A-YTHDF2-dependent manner. FASEB J. 2019, 33, 7529–7544. [Google Scholar] [CrossRef] [PubMed]







| Name | Sequences (5′-3′) |
|---|---|
| sh-circARID1A-1 | F: CTTCCAGCTTGCCTCCATC |
| R: GATGGAGGCAAGCTGGAAG | |
| sh-circARID1A-2 | F: TGCCTCCATCCAGTCCAATG |
| R: CATTGGACTGGATGGAGGCA |
| Names | Sequences (5′-3′) |
|---|---|
| sh-YTHDF2-1 forward | GATCCACCGGTAGATGCAATGTTTGGACAACCTTCAAGAGAGGTTGTCCAAACATTGCATCTTTTTTTGAATTCG |
| sh-YTHDF2-1 reverse | AATTCGAATTCAAAAAAAGATGCAATGTTTGGACAACCTCTCTTGAAGGTTGTCCAAACATTGCATCTACCGGTG |
| sh-YTHDF2-2 forward | GATCCGCGTGGATTCATCTAACTATATTCAAGAGATATAGTTAGATGAATCCACGCTTTTTTG |
| sh-YTHDF2-2 reverse | AATTCGAATTCAAAAAAGCCTAGAGAACAACGAGAATATCTCTTGAATATTCTCGTTGTTCTCTAGGCACCGGTG |
| Name of Primers | GenBank Accession Number | Sequences (5′-3′) |
|---|---|---|
| circARID1A forward | CCATATGGCGGGACTAACCC | |
| circARID1A reverse | TGAGATAACTCTGCTGTGCAT | |
| PPARγ forward | NM_001100921.1 | ATCTTGACGGGAAAGACGAC |
| PPARγ reverse | AAACTGACACCCCTGGAAGAT | |
| FABP4 forward | NM_001114667.1 | AAACTGGGATGGGAAATCAACC |
| FABP4 reverse | TGCTCTCTCGTAAACTCTGGTAGC | |
| Adiponectin forward | NM_001308565.1 | ATCCCCGGGCTGTACTACTT |
| Adiponectin reverse | CTGGTCCACGTTCTGGTTCT | |
| C/EBPα forward | NM_001308574.1 | TCCGTGGACAAGAACAGCAA |
| C/EBPα reverse | TCATTGTCACTGGTCAGCTCC | |
| β-Actin forward | NM_001009784.3 | TGATGATATTGCTGCGCTCG |
| β-Actin reverse | GGGTCAGGATGCCTCTCTTG | |
| miR-493-3p | UGAAGGUCUACUGUGUGCCAGG | |
| U6 forward | XR_003587591.1 | CTCGCTTCGGCAGCACA |
| U6 reverse | AACGCTTCACGAATTTGCGT | |
| YTHDF2 forward | XM_027965412.3 | ACAGGCATCAGTAGGGCAAC |
| YTHDF2 reverse | TTATGACCGAACCCACTGCC |
| Name | Sequences (5′-3′) |
|---|---|
| circARID1A convergent | F: CCATATGGCGGGACTAACCC |
| R: CCATGGTACTCTGCGCTCG | |
| circARID1A divergent | F: CCATATGGCGGGACTAACCC |
| R: TGAGATAACTCTGCTGTGCAT |
Disclaimer/Publisher’s Note: The statements, opinions and data contained in all publications are solely those of the individual author(s) and contributor(s) and not of MDPI and/or the editor(s). MDPI and/or the editor(s) disclaim responsibility for any injury to people or property resulting from any ideas, methods, instructions or products referred to in the content. |
© 2024 by the authors. Licensee MDPI, Basel, Switzerland. This article is an open access article distributed under the terms and conditions of the Creative Commons Attribution (CC BY) license (https://creativecommons.org/licenses/by/4.0/).
Share and Cite
Shen, Y.; Liang, Y.; Yuan, Z.; Qiao, L.; Liu, J.; Pan, Y.; Yang, K.; Liu, W. circARID1A Inhibits Tail Fat Cell Differentiation in Guangling Large-Tailed Sheep by Regulating the miR-493-3p/YTHDF2 Axis. Int. J. Mol. Sci. 2024, 25, 12351. https://doi.org/10.3390/ijms252212351
Shen Y, Liang Y, Yuan Z, Qiao L, Liu J, Pan Y, Yang K, Liu W. circARID1A Inhibits Tail Fat Cell Differentiation in Guangling Large-Tailed Sheep by Regulating the miR-493-3p/YTHDF2 Axis. International Journal of Molecular Sciences. 2024; 25(22):12351. https://doi.org/10.3390/ijms252212351
Chicago/Turabian StyleShen, Yan, Yu Liang, Zikun Yuan, Liying Qiao, Jianhua Liu, Yangyang Pan, Kaijie Yang, and Wenzhong Liu. 2024. "circARID1A Inhibits Tail Fat Cell Differentiation in Guangling Large-Tailed Sheep by Regulating the miR-493-3p/YTHDF2 Axis" International Journal of Molecular Sciences 25, no. 22: 12351. https://doi.org/10.3390/ijms252212351
APA StyleShen, Y., Liang, Y., Yuan, Z., Qiao, L., Liu, J., Pan, Y., Yang, K., & Liu, W. (2024). circARID1A Inhibits Tail Fat Cell Differentiation in Guangling Large-Tailed Sheep by Regulating the miR-493-3p/YTHDF2 Axis. International Journal of Molecular Sciences, 25(22), 12351. https://doi.org/10.3390/ijms252212351

