A Map of Transcriptomic Signatures of Different Brain Areas in Alzheimer’s Disease
Abstract
1. Introduction
2. Results
2.1. AD Subjects Showed Different Transcriptomic Profiles from Those of the CTRL Subjects
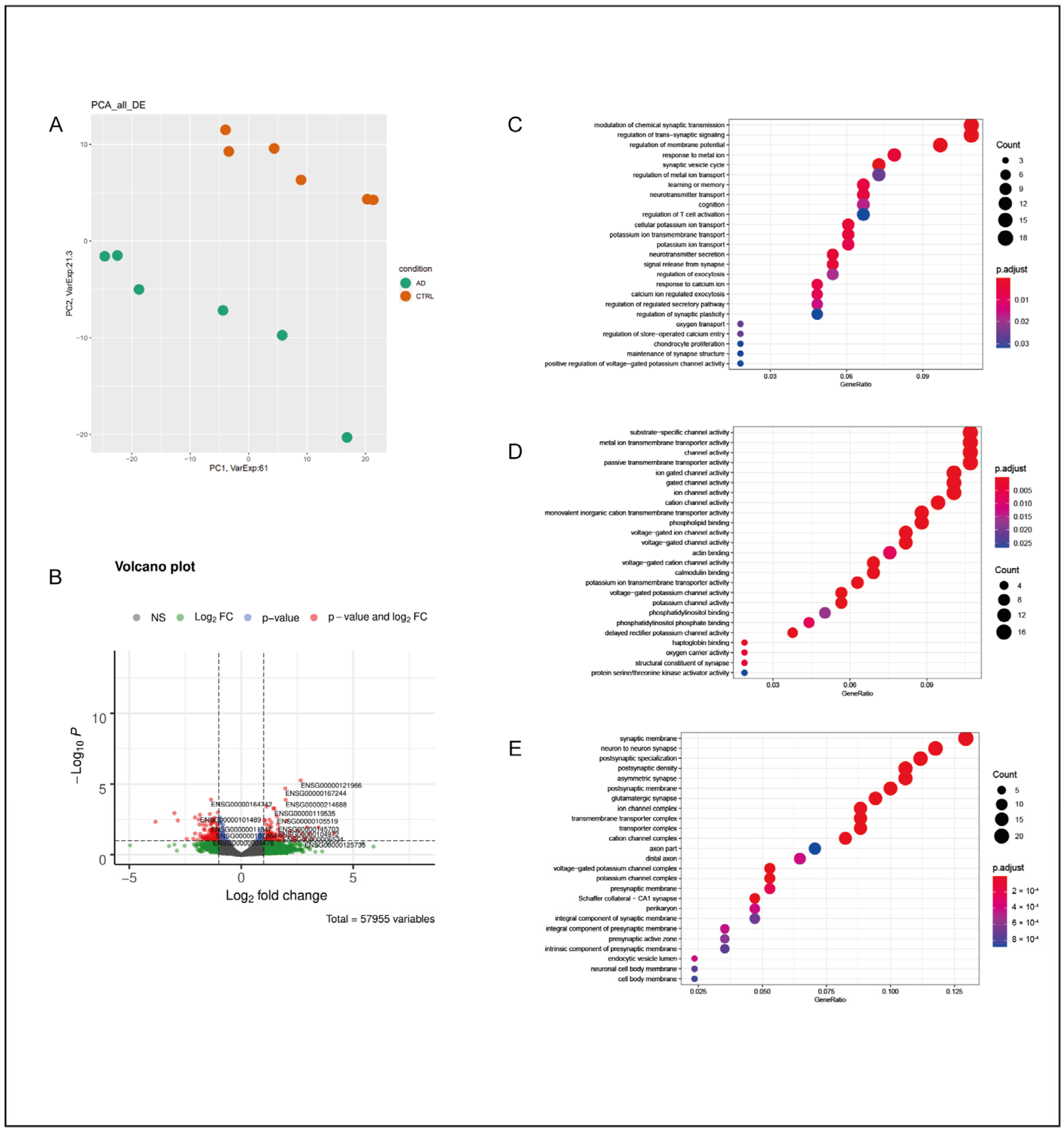
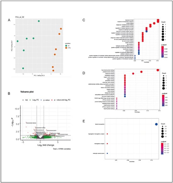
2.1.1. Hippocampus—HI
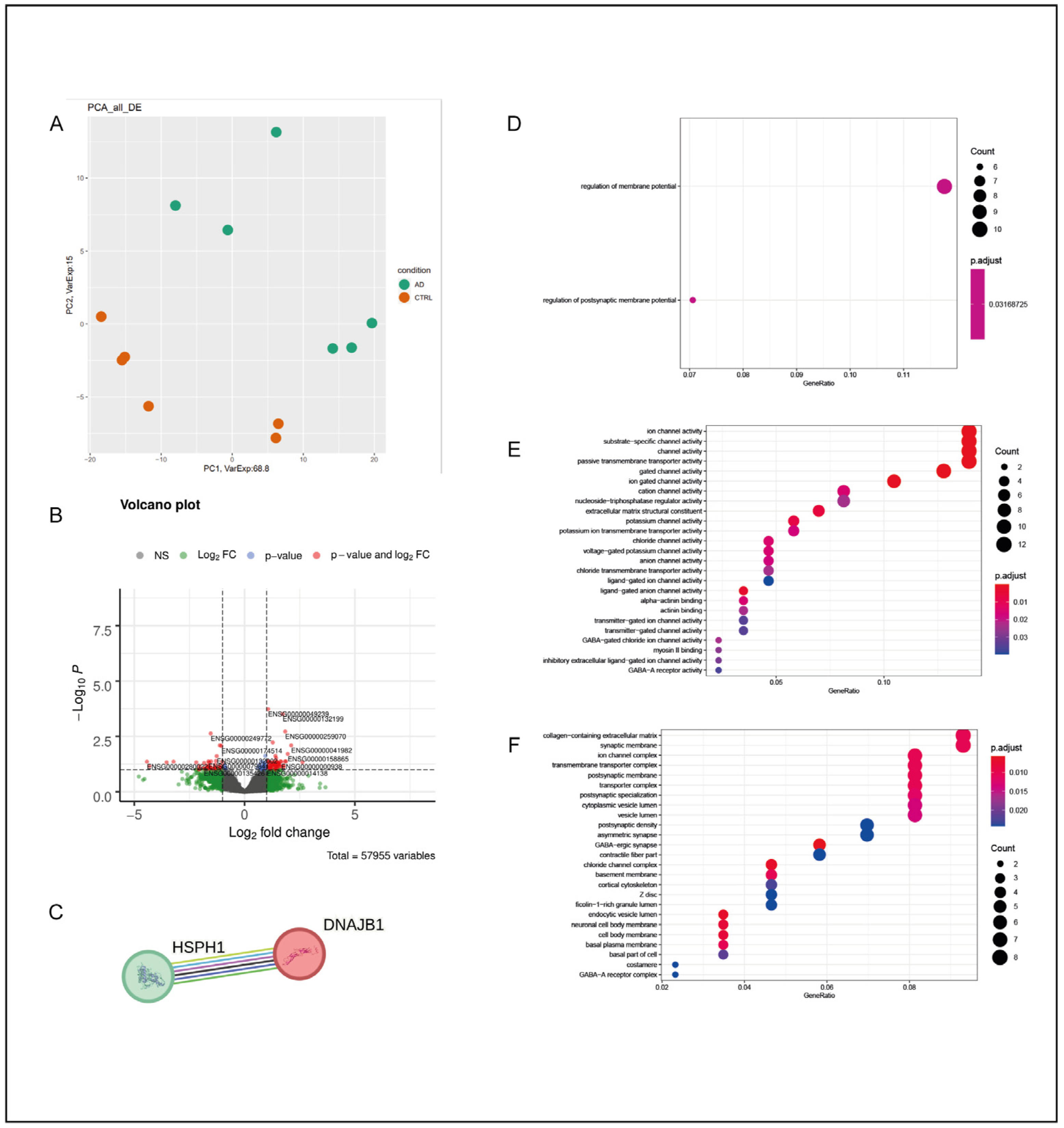
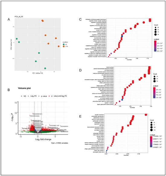
2.1.2. Temporal Cortex—TC
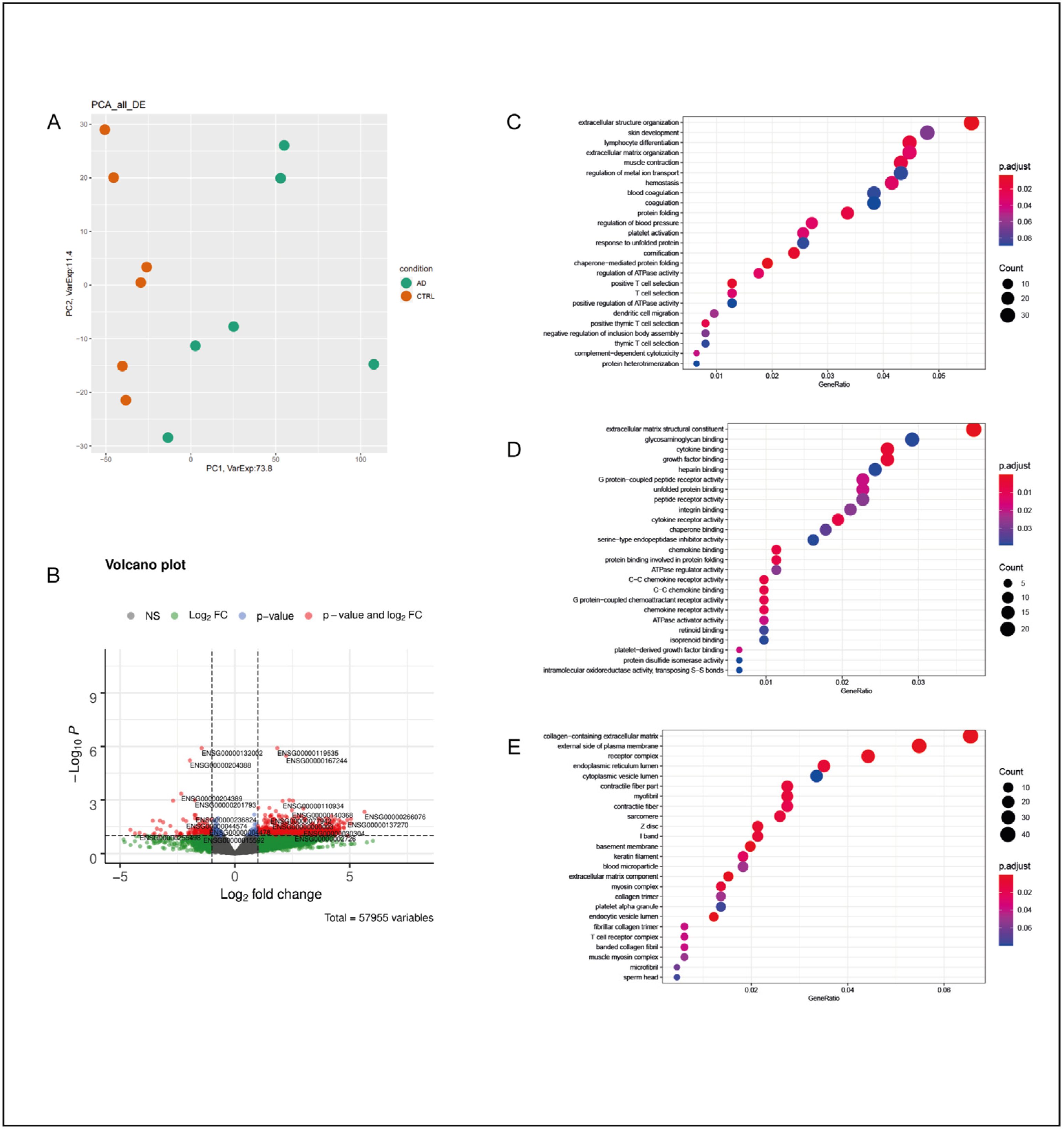
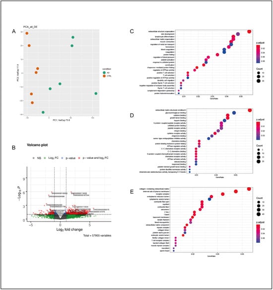
2.1.3. Parietal Cortex—PC
2.1.4. Cingulate Gyrus—CG
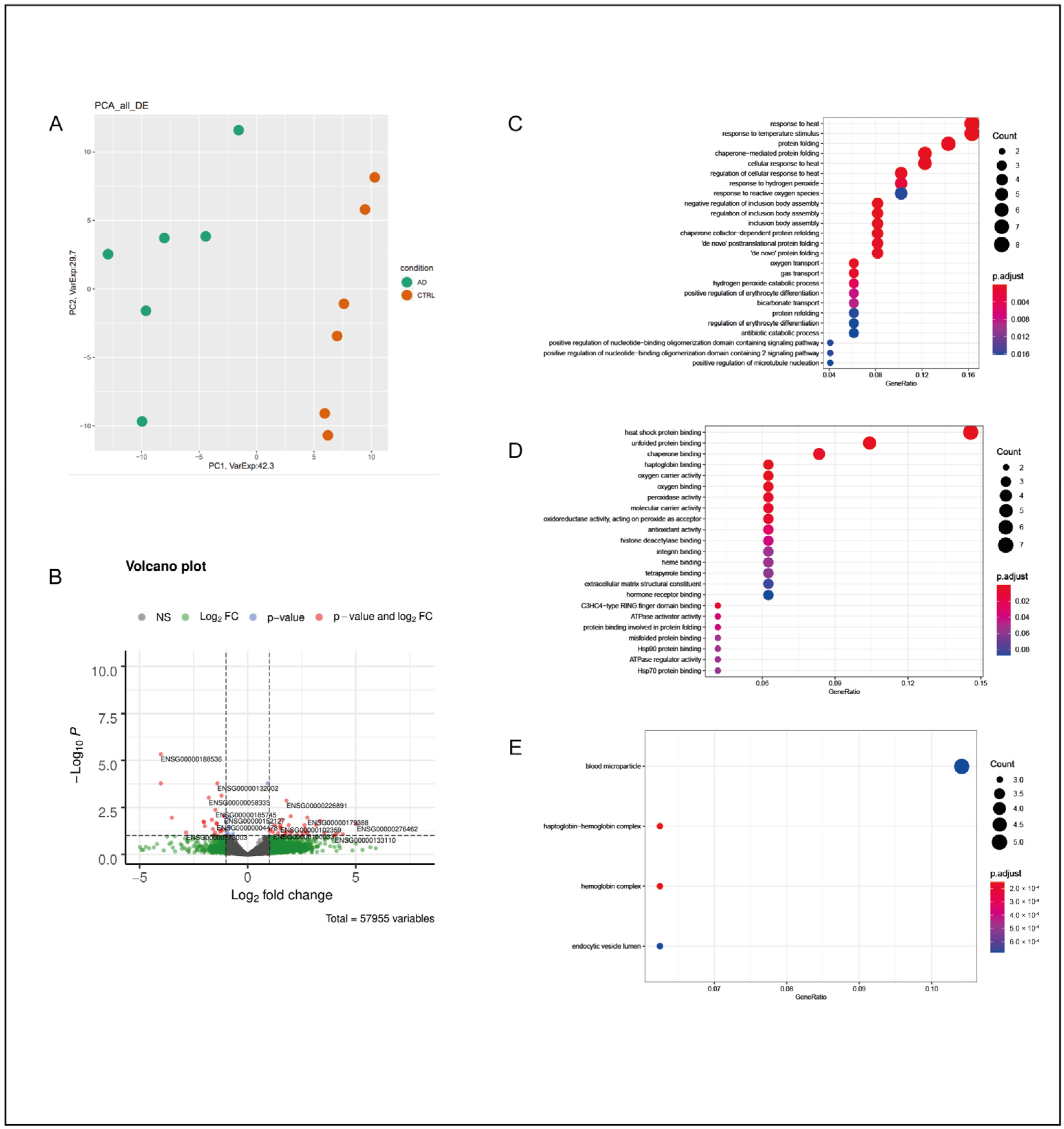
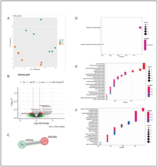
2.1.5. Substantia Nigra—SN
2.2. Brain Areas in the AD Cluster According to the Deregulation of the Same Class of Enrichment Terms
2.2.1. The HI and TC in AD Are Subject to a Ca2+-Related Synaptic Failure with Major Involvement of AZs
2.2.2. Molecular Chaperone Activity Impairment Is a Common Aspect of AD Pathology in the CG and SN
3. Discussion
Brain Areas Involved in Early and Late Alzheimer’s Disease Show Different Molecular Signatures; Transcriptomic Analysis Highlights Possible Pathogenetic Mechanisms
4. Materials and Methods
4.1. Clinical and Neuropathological Assessments
4.2. Transcriptome Profiling
4.2.1. Tissue Sampling and Total RNA Extraction
4.2.2. Preparation of Libraries for RNA-Seq
4.2.3. Quantitative PCR (qPCR)
4.2.4. Bioinformatic Data Analysis
4.2.5. Gene Set Enrichment Analysis (GSEA) and Statistical Analysis
5. Conclusions
Supplementary Materials
Author Contributions
Funding
Institutional Review Board Statement
Informed Consent Statement
Data Availability Statement
Acknowledgments
Conflicts of Interest
References
- Scheltens, P.; De Strooper, B.; Kivipelto, M.; Holstege, H.; Chételat, G.; Teunissen, C.E.; Cummings, J.; van der Flier, W.M. Alzheimer’s disease. Lancet 2021, 397, 1577. [Google Scholar] [CrossRef]
- Querfurth, H.W.; LaFerla, F.M. Alzheimer’s disease. N. Engl. J. Med. 2010, 362, 329–344. [Google Scholar] [CrossRef] [PubMed]
- Braak, H.; Alafuzoff, I.; Arzberger, T.; Kretzschmar, H.; Tredici, K. Staging of Alzheimer disease-associated neurofibrillary pathology using paraffin sections and immunocytochemistry. Acta Neuropathol. 2006, 112, 389–404. [Google Scholar] [CrossRef] [PubMed]
- Mirra, S.S.; Heyman, A.; McKeel, D.; Sumi, S.M.; Crain, B.J.; Brownlee, L.M.; Vogel, F.S.; Hughes, J.P.; van Belle, G.; Berg, L.; et al. The Consortium to Establish a Registry for Alzheimer’s Disease (CERAD); Part II. Standardization of the neuropathologic assessment of Alzheimer’s disease. Neurology 1991, 41, 479–486. [Google Scholar] [CrossRef] [PubMed]
- Montine, T.J.; Phelps, C.H.; Beach, T.G.; Bigio, E.H.; Cairns, N.J.; Dickson, D.W.; Duyckaerts, C.; Frosch, M.P.; Masliah, E.; Mirra, S.S.; et al. National Institute on Aging-Alzheimer’s Association guidelines for the neuropathologic assessment of Alzheimer’s disease: A practical approach. Acta Neuropathol. 2012, 123, 1–11. [Google Scholar] [CrossRef] [PubMed]
- Thal, D.R.; Rüb, U.; Orantes, M.; Braak, H. Phases of A beta-deposition in the human brain and its relevance for the development of AD. Neurology 2002, 58, 1791–1800. [Google Scholar] [CrossRef]
- Fjell, A.M.; McEvoy, L.; Holland, D.; Dale, A.M.; Walhovd, K.B. What is normal in normal aging? Effects of Aging, Amyloid and Alzheimer’s Disease on the Cerebral Cortex and the Hippocampus. Prog. Neurobiol. 2014, 117, 20. [Google Scholar] [CrossRef]
- Van Dyck, C.H.; Swanson, C.J.; Aisen, P.; Bateman, R.J.; Chen, C.; Gee, M.; Kanekiyo, M.; Li, D.; Reydernam, L.; Cohen, S.; et al. Lecanemab in Early Alzheimer’s Disease. N. Engl. J. Med. 2023, 388, 9–21. [Google Scholar] [CrossRef]
- Granzotto, A.; Sensi, S.L. Once upon a time, the Amyloid Cascade Hypothesis. Ageing Res. Rev. 2024, 93, 102161. [Google Scholar] [CrossRef]
- Ricciarelli, R.; Fedele, E. The Amyloid Cascade Hypothesis in Alzheimer’s Disease: It’s Time to Change Our Mind. Curr. Neuropharmacol. 2017, 15, 926–935. [Google Scholar] [CrossRef]
- Swerdlow, R.H. The Alzheimer’s Disease Mitochondrial Cascade Hypothesis: A Current Overview. J. Alzheimers Dis. 2023, 92, 751–768. [Google Scholar] [CrossRef] [PubMed]
- Calsolaro, V.; Edison, P. Neuroinflammation in Alzheimer’s disease: Current evidence and future directions. Alzheimers Dement. 2016, 12, 719–732. [Google Scholar] [CrossRef] [PubMed]
- Cozachenco, D.; Ribeiro, F.C.; Ferreira, S.T. Defective proteostasis in Alzheimer’s disease. Ageing Res. Rev. 2023, 85, 101862. [Google Scholar] [CrossRef] [PubMed]
- Annese, A.; Manzari, C.; Lionetti, C.; Picardi, E.; Horner, D.S.; Chiara, M.; Caratozzolo, M.F.; Tullo, A.; Fosso, B.; Pesole, G.; et al. Whole transcriptome profiling of Late-Onset Alzheimer’s Disease patients provides insights into the molecular changes involved in the disease. Sci. Rep. 2018, 8, 4282. [Google Scholar] [CrossRef]
- Fantini, V.; Ferrari, R.R.; Bordoni, M.; Spampinato, E.; Pandini, C.; Davin, A.; Medici, V.; Gagliardi, S.; Guaita, A.; Pansarasa, O.; et al. Functional analysis and transcriptome profile of meninges and skin fibroblasts from human-aged donors. Cell Prolif. 2024, 57, e13627. [Google Scholar] [CrossRef]
- Bagyinszky, E.; Giau, V.V.; An, S.A. Transcriptomics in alzheimer’s disease: Aspects and challenges. Int. J. Mol. Sci. 2020, 21, 3517. [Google Scholar] [CrossRef]
- Mei, T.; Li, Y.; Orduña Dolado, A.; Li, Z.; Andersson, R.; Berliocchi, L.; Rasmussen, L.J. Pooled analysis of frontal lobe transcriptomic data identifies key mitophagy gene changes in Alzheimer’s disease brain. Front. Aging Neurosci. 2023, 15, 1101216. [Google Scholar] [CrossRef]
- Amro, Z.; Ryan, M.; Collins-Praino, L.E.; Yool, A.J. Unexpected Classes of Aquaporin Channels Detected by Transcriptomic Analysis in Human Brain Are Associated with Both Patient Age and Alzheimer’s Disease Status. Biomedicines 2023, 11, 770. [Google Scholar] [CrossRef]
- Rahayel, S.; Tremblay, C.; Vo, A.; Misic, B.; Lehéricy, S.; Arnulf, I.; Vidailhet, M.; Corvol, J.C.; Mangone, G.; Sambin, S.; et al. Mitochondrial function-associated genes underlie cortical atrophy in prodromal synucleinopathies. Brain 2023, 146, 3301–3318. [Google Scholar] [CrossRef]
- Huang, Z.; Chen, Q.; Mu, X.; An, Z.; Xu, Y. Elucidating the Functional Roles of Long Non-Coding RNAs in Alzheimer’s Disease. Int. J. Mol. Sci. 2024, 25, 9211. [Google Scholar] [CrossRef]
- Liu, H.; Li, J.; Wang, X.; Luo, S.; Luo, D.; Ge, W.; Ma, C. Profiling of long non-coding RNAs in hippocampal-entorhinal system subfields: Impact of RN7SL1 on neuroimmune response modulation in Alzheimer’s disease. J. Neuroinflamm. 2024, 21, 84. [Google Scholar] [CrossRef] [PubMed]
- Caldwell, A.B.; Anantharaman, B.G.; Ramachandran, S.; Nguyen, P.; Liu, Q.; Trinh, I.; Galasko, D.R.; Desplats, P.A.; Wagner, S.L.; Subramaniam, S. Transcriptomic profiling of sporadic Alzheimer’s disease patients. Mol. Brain 2022, 15, 83. [Google Scholar] [CrossRef] [PubMed]
- Guaita, A.; Colombo, M.; Vaccaro, R.; Fossi, S.; Vitali, S.F.; Forloni, G.; Polito, L.; Davin, A.; Ferretti, V.V.; Villani, S. Brain aging and dementia during the transition from late adulthood to old age: Design and methodology of the “invece.Ab” population-based study. BMC Geriatr. 2013, 13, 98. [Google Scholar] [CrossRef] [PubMed]
- Gagliardi, S.; Truffi, M.; Tinelli, V.; Garofalo, M.; Pandini, C.; Cotta Ramusino, M.; Perini, G.; Costa, A.; Negri, S.; Mazzucchelli, S.; et al. Bisdemethoxycurcumin (BDC)-Loaded H-Ferritin-Nanocages Mediate the Regulation of Inflammation in Alzheimer’s Disease Patients. Int. J. Mol. Sci. 2022, 23, 9237. [Google Scholar] [CrossRef]
- Subramanian, A.; Tamayo, P.; Mootha, V.K.; Mukherjee, S.; Ebert, B.L.; Gillette, M.A.; Paulovich, A.; Pomeroy, S.L.; Golub, T.R.; Lander, E.S.; et al. Gene set enrichment analysis: A knowledge-based approach for interpreting genome-wide expression profiles. Proc. Natl. Acad. Sci. USA 2005, 102, 15545–15550. [Google Scholar] [CrossRef]
- Guo, Y.; Su, M.; McNutt, M.A.; Gu, J. Expression and Distribution of Cystic Fibrosis Transmembrane Conductance Regulator in Neurons of the Human Brain. J. Histochem. Cytochem. 2009, 57, 1113. [Google Scholar] [CrossRef]
- Bukau, B.; Horwich, A.L. The Hsp70 and Hsp60 chaperone machines. Cell 1998, 92, 351–366. [Google Scholar] [CrossRef]
- Esquivel, A.R.; Hill, S.E.; Blair, L.J. DnaJs are enriched in tau regulators. Int. J. Biol. Macromol. 2023, 253, 127486. [Google Scholar] [CrossRef]
- Nachman, E.; Wentink, A.S.; Madiona, K.; Bousset, L.; Katsinelos, T.; Allinson, K.; Kampinga, H.; McEwan, W.A.; Jahn, T.R.; Melki, R.; et al. Disassembly of Tau fibrils by the human Hsp70 disaggregation machinery generates small seeding-competent species. J. Biol. Chem. 2020, 295, 9676–9690. [Google Scholar] [CrossRef]
- Urabe, F.; Kosaka, N.; Sawa, Y.; Yamamoto, Y.; Ito, K.; Yamamoto, T.; Kimura, T.; Egawa, S.; Ochiya, T. miR-26a regulates extracellular vesicle secretion from prostate cancer cells via targeting SHC4, PFDN4, and CHORDC1. Sci. Adv. 2020, 6, eaay3051. [Google Scholar] [CrossRef]
- Wang, Z.; Zhang, H.; Cheng, Q. PDIA4: The basic characteristics, functions and its potential connection with cancer. Biomed. Pharmacother. 2020, 122, 109688. [Google Scholar] [CrossRef] [PubMed]
- Xia, Y.J.; Chen, J.; Liu, G.; Huang WBin Wei, X.J.; Wei, Z.W.; He, Y.L. STIP1 knockdown suppresses colorectal cancer cell proliferation, migration and invasion by inhibiting STAT3 pathway. Chem. Biol. Interact. 2021, 341, 109446. [Google Scholar] [CrossRef] [PubMed]
- Zong, S.; Jiao, Y.; Liu, X.; Mu, W.; Yuan, X.; Qu, Y.; Xia, Y.; Liu, S.; Sun, H.; Wang, L.; et al. FKBP4 integrates FKBP4/Hsp90/IKK with FKBP4/Hsp70/RelA complex to promote lung adenocarcinoma progression via IKK/NF-κB signaling. Cell Death Dis. 2021, 12, 602. [Google Scholar] [CrossRef] [PubMed]
- Cases-Langhoff, C.; Voss, B.; Garner, A.M.; Appeltauer, U.; Takei, K.; Kindler, S.; Veh, R.W.; De Camilli, P.; Gundelfinger, E.D.; Garner, C.C. Piccolo, a novel 420 kDa protein associated with the presynaptic cytomatrix. Eur. J. Cell Biol. 1996, 69, 214–223. [Google Scholar]
- Schoch, S.; Gundelfinger, E.D. Molecular organization of the presynaptic active zone. Cell Tissue Res. 2006, 326, 379–391. [Google Scholar] [CrossRef]
- Mukherjee, K.; Yang, X.; Gerber, S.H.; Kwon, H.B.; Ho, A.; Castillo, P.E.; Liu, X.; Südhof, T.C. Piccolo and bassoon maintain synaptic vesicle clustering without directly participating in vesicle exocytosis. Proc. Natl. Acad. Sci. USA 2010, 107, 6504. [Google Scholar] [CrossRef]
- Kiyonaka, S.; Nakajima, H.; Takada, Y.; Hida, Y.; Yoshioka, T.; Hagiwara, A.; Kitajima, I.; Mori, Y.; Ohtsuka, T. Physical and functional interaction of the active zone protein CAST/ERC2 and the β-subunit of the voltage-dependent Ca2+ channel. J. Biochem. 2012, 152, 149–159. [Google Scholar] [CrossRef]
- Shah, K.; Rossie, S. Tale of the Good and the Bad Cdk5: Remodeling of the Actin Cytoskeleton in the Brain. Mol. Neurobiol. 2018, 55, 3426. [Google Scholar] [CrossRef]
- Spiering, D.; Hodgson, L. Dynamics of the Rho-family small GTPases in actin regulation and motility. Cell Adhes. Migr. 2011, 5, 170–180. [Google Scholar] [CrossRef]
- Dagda, R.K.; Das Banerjee, T. Role of protein kinase A in regulating mitochondrial function and neuronal development: Implications to neurodegenerative diseases. Rev. Neurosci. 2015, 26, 359–370. [Google Scholar] [CrossRef]
- Sadana, R.; Dessauer, C.W. Physiological roles for G protein-regulated adenylyl cyclase isoforms: Insights from knockout and overexpression studies. Neurosignals 2009, 17, 5–22. [Google Scholar] [CrossRef] [PubMed]
- Wu, Z.L.; Thomas, S.A.; Villacres, E.C.; Xia, Z.; Simmons, M.L.; Chavkin, C.; Palmiter, R.D.; Storm, D.R. Altered behavior and long-term potentiation in type I adenylyl cyclase mutant mice. Proc. Natl. Acad. Sci. USA 1995, 92, 220–224. [Google Scholar] [CrossRef] [PubMed]
- Moriguchi, S.; Kita, S.; Fukaya, M.; Osanai, M.; Inagaki, R.; Sasaki, Y.; Izumi, H.; Horie, K.; Takeda, J.; Saito, T.; et al. Reduced expression of Na+/Ca2+ exchangers is associated with cognitive deficits seen in Alzheimer’s disease model mice. Neuropharmacology 2018, 131, 291–303. [Google Scholar] [CrossRef]
- Barthet, G.; Jordà-Siquier, T.; Rumi-Masante, J.; Bernadou, F.; Müller, U.; Mulle, C. Presenilin-mediated cleavage of APP regulates synaptotagmin-7 and presynaptic plasticity. Nat. Commun. 2018, 9, 4780. [Google Scholar] [CrossRef]
- Sun, X.; Wang, Q.; Blennow, K.; Zetterberg, H.; McCarthy, M.; Loewenstein, D.A.; Vontell, R.; Yue, Z.; Zhang, B. Association of neurogranin gene expression with Alzheimer’s disease pathology in the perirhinal cortex. Alzheimer’s Dement. Transl. Res. Clin. Interv. 2021, 7, e12162. [Google Scholar] [CrossRef]
- Repalli, J.; Meruelo, D. Screening strategies to identify HSP70 modulators to treat Alzheimer’s disease. Drug Des. Devel. Ther. 2015, 9, 321. [Google Scholar] [CrossRef]
- Venediktov, A.A.; Bushueva, O.Y.; Kudryavtseva, V.A.; Kuzmin, E.A.; Moiseeva, A.V.; Baldycheva, A.; Meglinski, I.; Piavchenko, G.A. Closest horizons of Hsp70 engagement to manage neurodegeneration. Front. Mol. Neurosci. 2023, 16, 1230436. [Google Scholar] [CrossRef]
- Chambraud, B.; Daguinot, C.; Guillemeau, K.; Genet, M.; Dounane, O.; Meduri, G.; Poüs, C.; Baulieu, E.E.; Giustiniani, J. Decrease of neuronal FKBP4/FKBP52 modulates perinuclear lysosomal positioning and MAPT/Tau behavior during MAPT/Tau-induced proteotoxic stress. Autophagy 2021, 17, 3491. [Google Scholar] [CrossRef]
- Tan, J.S.Y.; Lee, B.; Lim, J.; Ma, D.R.; Goh, J.X.; Goh, S.Y.; Gulam, M.Y.; Koh, S.M.; Lee, W.W.; Feng, L.; et al. Parkinson’s Disease-Specific Autoantibodies against the Neuroprotective Co-Chaperone STIP1. Cells 2022, 11, 1649. [Google Scholar] [CrossRef]
- Sánchez-Jiménez, P.; Elizalde-Horcada, M.; Sanz-García, A.; Granero-Cremades, I.; De Toledo, M.; Pulido, P.; Navas, M.; Gago-Veiga, A.B.; Alonso-Guirado, L.; Alonso-Cerezo, M.C.; et al. DNA Methylation Description of Hippocampus, Cortex, Amygdala, and Blood of Drug-Resistant Temporal Lobe Epilepsy. Mol. Neurobiol. 2023, 60, 2070–2085. [Google Scholar] [CrossRef]
- Chen, W.T.; Lu, A.; Craessaerts, K.; Pavie, B.; Sala Frigerio, C.; Corthout, N.; Qian, X.; Laláková, J.; Kühnemund, M.; Voytyuk, I.; et al. Spatial Transcriptomics and In Situ Sequencing to Study Alzheimer’s Disease. Cell 2020, 182, 976–991.e19. [Google Scholar] [CrossRef] [PubMed]
- Mathys, H.; Davila-Velderrain, J.; Peng, Z.; Gao, F.; Mohammadi, S.; Young, J.Z.; Menon, M.; He, L.; Abdurrob, F.; Jiang, X.; et al. Single-cell transcriptomic analysis of Alzheimer’s disease. Nature 2019, 570, 332–337. [Google Scholar] [CrossRef] [PubMed]
- Noori, A.; Mezlini, A.M.; Hyman, B.T.; Serrano-Pozo, A.; Das, S. Systematic review and meta-analysis of human transcriptomics reveals neuroinflammation, deficient energy metabolism, and proteostasis failure across neurodegeneration. Neurobiol. Dis. 2021, 149, 105225. [Google Scholar] [CrossRef] [PubMed]
- Wang, L.; Sato, H.; Zhao, S.; Tooyama, I. Deposition of lactoferrin in fibrillar-type senile plaques in the brains of transgenic mouse models of Alzheimer’s disease. Neurosci. Lett. 2010, 481, 164–167. [Google Scholar] [CrossRef]
- Tsatsanis, A.; McCorkindale, A.N.; Wong, B.X.; Patrick, E.; Ryan, T.M.; Evans, R.W.; Bush, A.I.; Sutherland, G.T.; Sivaprasadarao, A.; Guennewig, B.; et al. The acute phase protein lactoferrin is a key feature of Alzheimer’s disease and predictor of Aβ burden through induction of APP amyloidogenic processing. Mol. Psychiatry 2021, 26, 5516–5531. [Google Scholar] [CrossRef]
- Mungas, D.; Jagust, W.J.; Reed, B.R.; Kramer, J.H.; Weiner, M.W.; Schuff, N.; Norman, D.; Mack, W.J.; Willis, L.; Chui, H.C. MRI predictors of cognition in subcortical ischemic vascular disease and Alzheimer’s disease. Neurology 2001, 57, 2229. [Google Scholar] [CrossRef]
- Qosa, H.; Miller, D.S.; Pasinelli, P.; Trotti, D. Regulation of ABC Efflux Transporters at Blood-Brain Barrier in Health and Neurological Disorders. Brain Res. 2015, 1628, 298. [Google Scholar] [CrossRef]
- Pereira, C.D.; Martins, F.; Wiltfang, J.; Da Cruz ESilva, O.A.B.; Rebelo, S. ABC Transporters Are Key Players in Alzheimer’s Disease. J. Alzheimers Dis. 2018, 61, 463–485. [Google Scholar] [CrossRef]
- Lahousse, S.A.; Stopa, E.G.; Mulberg, A.E.; De La Monte, S.M. Reduced expression of the cystic fibrosis transmembrane conductance regulator gene in the hypothalamus of patients with Alzheimer’s disease. J. Alzheimer’s Dis. 2003, 5, 455–462. [Google Scholar] [CrossRef]
- Dahimene, S.; Von Elsner, L.; Holling, T.; Mattas, L.S.; Pickard, J.; Lessel, D.; Pilch, K.S.; Kadurin, I.; Pratt, W.S.; Zhulin, I.B.; et al. Biallelic CACNA2D1 loss-of-function variants cause early-onset developmental epileptic encephalopathy. Brain 2022, 145, 2721. [Google Scholar] [CrossRef]
- Catterall, W.A. Voltage-Gated Calcium Channels. Cold Spring Harb. Perspect. Biol. 2011, 3, a003947. [Google Scholar] [CrossRef]
- Bonaguro, L.; Köhne, M.; Schmidleithner, L.; Schulte-Schrepping, J.; Warnat-Herresthal, S.; Horne, A.; Kern, P.; Günther, P.; ter Horst, R.; Jaeger, M.; et al. CRELD1 modulates homeostasis of the immune system in mice and humans. Nat. Immunol. 2020, 21, 1517–1527. [Google Scholar] [CrossRef] [PubMed]
- Alpert, A.; Pickman, Y.; Leipold, M.; Rosenberg-Hasson, Y.; Ji, X.; Gaujoux, R.; Rabani, H.; Starosvetsky, E.; Kveler, K.; Schaffert, S.; et al. A clinically meaningful metric of immune age derived from high-dimensional longitudinal monitoring. Nat. Med. 2019, 25, 487–495. [Google Scholar] [CrossRef]
- Wang, Q.; Huang, X.; Su, Y.; Yin, G.; Wang, S.; Yu, B.; Li, H.; Qi, J.; Chen, H.; Zeng, W.; et al. Activation of Wnt/β-catenin pathway mitigates blood–brain barrier dysfunction in Alzheimer’s disease. Brain 2022, 145, 4474. [Google Scholar] [CrossRef]
- Brown, N.; Alkhayer, K.; Clements, R.; Singhal, N.; Gregory, R.; Azzam, S.; Li, S.; Freeman, E.; McDonough, J. Neuronal Hemoglobin Expression and Its Relevance to Multiple Sclerosis Neuropathology. J. Mol. Neurosci. 2016, 59, 1–17. [Google Scholar] [CrossRef]
- Richter, F.; Meurers, B.H.; Zhu, C.; Medvedeva, V.P.; Chesselet, M.F. Neurons express hemoglobin alpha- and beta-chains in rat and human brains. J. Comp. Neurol. 2009, 515, 538–547. [Google Scholar] [CrossRef]
- Goitre, L.; De Luca, E.; Braggion, S.; Trapani, E.; Guglielmotto, M.; Biasi, F.; Forni, M.; Moglia, A.; Trabalzini, L.; Retta, S.F. KRIT1 loss of function causes a ROS-dependent upregulation of c-Jun. Free Radic. Biol. Med. 2014, 68, 134. [Google Scholar] [CrossRef]
- Tief, K.; Hahne, M.; Schmidt, A.; Beermann, F. Tyrosinase, the Key Enzyme in Melanin Synthesis, is Expressed in Murine Brain. Eur. J. Biochem. 1996, 241, 12–16. [Google Scholar] [CrossRef]
- Wang, R.; Tang, P.; Wang, P.; Boissy, R.E.; Zheng, H. Regulation of tyrosinase trafficking and processing by presenilins: Partial loss of function by familial Alzheimer’s disease mutation. Proc. Natl. Acad. Sci. USA 2006, 103, 353. [Google Scholar] [CrossRef]
- Goebeler, V.; Poeter, M.; Zeuschner, D.; Gerke, V.; Rescher, U. Annexin A8 regulates late endosome organization and function. Mol. Biol. Cell 2008, 19, 5267–5278. [Google Scholar] [CrossRef][Green Version]
- Chang, S.P.; Gong, R.; Stuart, J.; Tang, S.J. Molecular network and chromosomal clustering of genes involved in synaptic plasticity in the hippocampus. J. Biol. Chem. 2006, 281, 30195–30211. [Google Scholar] [CrossRef]
- McArthur, S.; Cristante, E.; Paterno, M.; Christian, H.; Roncaroli, F.; Gillies, G.E.; Solito, E. Annexin A1: A central player in the anti-inflammatory and neuroprotective role of microglia. J. Immunol. 2010, 185, 6317–6328. [Google Scholar] [CrossRef]
- Bedrood, S.; Jayasinghe, S.; Sieburth, D.; Chen, M.; Erbel, S.; Butler, P.C.; Langen, R.; Ritzel, R.A. Annexin A5 directly interacts with amyloidogenic proteins and reduces their toxicity. Biochemistry 2009, 48, 10568–10576. [Google Scholar] [CrossRef] [PubMed][Green Version]
- Barbisin, M.; Vanni, S.; Schmädicke, A.C.; Montag, J.; Motzkus, D.; Opitz, L.; Salinas-Riester, G.; Legname, G. Gene expression profiling of brains from bovine spongiform encephalopathy (BSE)-infected cynomolgus macaques. BMC Genom. 2014, 15, 434. [Google Scholar] [CrossRef]
- Ferrer, I.; Gómez, A.; Carmona, M.; Huesa, G.; Porta, S.; Riera-Codina, M.; Biagioli, M.; Gustincich, S.; Aso, E. Neuronal hemoglobin is reduced in Alzheimer’s disease, argyrophilic grain disease, Parkinson’s disease, and dementia with Lewy bodies. J. Alzheimers Dis. 2011, 23, 537–550. [Google Scholar] [CrossRef]
- Vanni, S.; Zattoni, M.; Moda, F.; Giaccone, G.; Tagliavini, F.; Haïk, S.; Deslys, J.P.; Zanusso, G.; Ironside, J.W.; Carmona, M.; et al. Hemoglobin mRNA changes in the frontal cortex of patients with neurodegenerative diseases. Front. Neurosci. 2018, 12, 8. [Google Scholar] [CrossRef]
- Schmeisser, M.J.; Baumann, B.; Johannsen, S.; Vindedal, G.F.; Jensen, V.; Hvalby, O.C.; Sprengel, R.; Seither, J.; Maqbool, A.; Magnutzki, A.; et al. IκB kinase/nuclear factor κB-dependent insulin-like growth factor 2 (Igf2) expression regulates synapse formation and spine maturation via Igf2 receptor signaling. J. Neurosci. 2012, 32, 5688–5703. [Google Scholar] [CrossRef]
- Stern, S.A.; Kohtz, A.S.; Pollonini, G.; Alberini, C.M. Enhancement of Memories by Systemic Administration of Insulin-Like Growth Factor II. Neuropsychopharmacology 2014, 39, 2179. [Google Scholar] [CrossRef]
- Martin, J.B. Molecular basis of the neurodegenerative disorders. N. Engl. J. Med. 1999, 340, 1970–1980. [Google Scholar] [CrossRef]
- Berron, D.; van Westen, D.; Ossenkoppele, R.; Strandberg, O.; Hansson, O. Medial temporal lobe connectivity and its associations with cognition in early Alzheimer’s disease. Brain 2020, 143, 1233–1248. [Google Scholar] [CrossRef]
- Chen, M.K.; Mecca, A.P.; Naganawa, M.; Finnema, S.J.; Toyonaga, T.; Lin, S.F.; Najafzadeh, S.; Ropchan, J.; Lu, Y.; McDonald, J.W.; et al. Assessing Synaptic Density in Alzheimer Disease with Synaptic Vesicle Glycoprotein 2A Positron Emission Tomographic Imaging. JAMA Neurol. 2018, 75, 1215. [Google Scholar] [CrossRef]
- Brinkmalm, A.; Brinkmalm, G.; Honer, W.G.; Frölich, L.; Hausner, L.; Minthon, L.; Hansson, O.; Wallin, A.; Zetterberg, H.; Blennow, K.; et al. SNAP-25 is a promising novel cerebrospinal fluid biomarker for synapse degeneration in Alzheimer’s disease. Mol. Neurodegener. 2014, 9, 53. [Google Scholar] [CrossRef] [PubMed]
- Öhrfelt, A.; Brinkmalm, A.; Dumurgier, J.; Brinkmalm, G.; Hansson, O.; Zetterberg, H.; Bouaziz-Amar, E.; Hugon, J.; Paquet, C.; Blennow, K. The pre-synaptic vesicle protein synaptotagmin is a novel biomarker for Alzheimer’s disease. Alzheimers Res. Ther. 2016, 8, 41. [Google Scholar] [CrossRef]
- López-Otín, C.; Blasco, M.A.; Partridge, L.; Serrano, M.; Kroemer, G. The Hallmarks of Aging. Cell 2013, 153, 1194–1217. [Google Scholar] [CrossRef] [PubMed]
- Hartl, F.U.; Bracher, A.; Hayer-Hartl, M. Molecular chaperones in protein folding and proteostasis. Nature 2011, 475, 324–332. [Google Scholar] [CrossRef] [PubMed]
- Mizushima, N.; Levine, B.; Cuervo, A.M.; Klionsky, D.J. Autophagy fights disease through cellular self-digestion. Nature 2008, 451, 1069–1075. [Google Scholar] [CrossRef]
- Chen, S.; Lu, F.F.; Seeman, P.; Liu, F. Quantitative proteomic analysis of human substantia nigra in alzheimer’s disease, huntington’s disease and multiple sclerosis. Neurochem. Res. 2012, 37, 2805–2813. [Google Scholar] [CrossRef]
- Kumari, A.; Rahaman, A.; Zeng, X.A.; Farooq, M.A.; Huang, Y.; Yao, R.; Ali, M.; Ishrat, R.; Ali, R. Temporal Cortex Microarray Analysis Revealed Impaired Ribosomal Biogenesis and Hyperactivity of the Glutamatergic System: An Early Signature of Asymptomatic Alzheimer’s Disease. Front. Neurosci. 2022, 16, 966877. [Google Scholar] [CrossRef]
- Blennow, K.; Zetterberg, H. Biomarkers for Alzheimer’s disease: Current status and prospects for the future. J. Intern. Med. 2018, 284, 643–663. [Google Scholar] [CrossRef]
- Wu, C.; Bendriem, R.M.; Garamszegi, S.P.; Song, L.; Lee, C.T. RNA sequencing in post-mortem human brains of neuropsychiatric disorders. Psychiatry Clin. Neurosci. 2017, 71, 663–672. [Google Scholar] [CrossRef]
- Poloni, T.E.; Medici, V.; Carlos, A.F.; Davin, A.; Ceretti, A.; Mangieri, M.; Cassini, P.; Vaccaro, R.; Zaccaria, D.; Abbondanza, S.; et al. Abbiategrasso brain bank protocol for collecting, processing and characterizing aging brains. J. Vis. Exp. 2020, 2020, e60296. [Google Scholar] [CrossRef]
- Morris, J.C. Clinical dementia rating: A reliable and valid diagnostic and staging measure for dementia of the Alzheimer type. Int. Psychogeriatr. 1997, 9 (Suppl. S1), 173–176. [Google Scholar] [CrossRef] [PubMed]
- Kuleshov, M.V.; Jones, M.R.; Rouillard, A.D.; Fernandez, N.F.; Duan, Q.; Wang, Z.; Koplev, S.; Jenkins, S.L.; Jagodnik, K.M.; Lachmann, A.; et al. Enrichr: A comprehensive gene set enrichment analysis web server 2016 update. Nucleic Acids Res. 2016, 44, W90–W97. [Google Scholar] [CrossRef] [PubMed]






| Brain Regions | Total Count | mRNA | lncRNA | ||
| Upregulated | Downregulated | Upregulated | Downregulated | ||
| HI | 206 | 67 | 110 | 12 | 17 |
| TC | 1571 | 371 | 781 | 344 | 75 |
| PC | 109 | 54 | 38 | 10 | 7 |
| CG | 1210 | 617 | 110 | 436 | 47 |
| SN | 60 | 29 | 24 | 6 | 1 |
| Brain Regions | GO Aspects | GO Unique Identifier | GO Term Name | Shared DEGs |
|---|---|---|---|---|
| HI, TC | Biological processes | GO:0098693 | Regulation of synaptic vesicle cycle | BSN, CDK5R1, PRKAR1B |
| GO:0001508 | Action potential | SCN2B, KCNB1, KCNIP2, KCNC2, KCNA2 | ||
| GO:0048167 | Regulation of synaptic plasticity | SLC8A2, CPEB3, NRGN, ADCY1, KCNB1, PRKAR1B, SYT7 | ||
| GO:0050804 | Modulation of chemical synaptic transmission | SLC8A2, LRRC4, CPEB3, NRGN, ADCY1, NPTX1, KCNB1, PRKAR1B, CELF4, SYT7 | ||
| GO:0010038 | Response to metal ions | KCNC1, ADCY1, NPTX1, KCNB1, KCNIP2, DMTN, SYT7, KCNC2 | ||
| Molecular functions | GO:0005251 | Delayed rectifier potassium channel activity | KCNC1, KCNB1, KCNC2, KCNA2 | |
| GO:0005249 | Voltage-gated potassium channel activity | KCNC1, SCN2B, KCNB1, KCNV1, KCNC2, KCNA2 | ||
| GO:0005267 | Potassium channel activity | KCNC1, SCN2B, KCNB1, KCNIP2, KCNV1, KCNC2, KCNA2 | ||
| GO:0015079 | Potassium ion transmembrane transporter activity | KCNC1, SCN2B, KCNB1, SLC12A5, KCNIP2, KCNV1, KCNC2, KCNA2 | ||
| GO: 0022843 | Voltage-gated cation channel activity | KCNC1, SCN2B, CACNA1E, KCNB1, KCNV1, KCNC2, KCNA2 | ||
| CG, SN | Biological processes | GO:0051085 | Chaperone cofactor-dependent protein refolding | DNAJB1, HSPA1B, HSPA1A |
| GO:0061077 | Chaperone-mediated protein folding | FKBP4, DNAJB1, CHORDC1, HSPA1B, HSPA1A | ||
| GO:0006457 | Protein folding | FKBP4, DNAJB1, CHORDC1, STIP1, HSPA1B, HSPA1A | ||
| GO:0090084 | Negative regulation of inclusion body assembly | DNAJB1, HSPA1B, HSPA1A | ||
| Molecular functions | GO:0044183 | Protein folding chaperone | DNAJB1, HSPA1B, HSPA1A | |
| GO:0051082 | Unfolded protein binding | DNAJB1, HSPA1B, HSPA1A |
| Samples | Gender | Comorbidity | ApoE | Cognitive State | MMSE | CDR | Age at Death | Death Cause | Thal Phase | Braak Stage | AD Scoring (Montine) | CAA (Love) | Additive Pathologies | Vascular Pathology (Skrobot) | PMI | Groups |
|---|---|---|---|---|---|---|---|---|---|---|---|---|---|---|---|---|
| 1 | M | Cirrhosis, CVD | 2//3 | NOLD | 28 | 0.5 | 81 | cachexia | 0 | 0 | no | no | no | low | 19h30′ | CTRL |
| 2 | F | Lung cancer | 3//3 | NOLD | 30 | 0 | 71 | cachexia | 0 | I | no | no | no | low | 16h | CTRL |
| 3 | M | CVD; DM2 | 3//3 | NOLD | 26 | 0 | 79 | cachexia | 1 | I | low | no | no | low | 3h15′ | CTRL |
| 4 | F | AHT; CVD; DM2 | 3//4 | Major-NCD (AD; SVD) | 21 | 2 | 82 | cachexia | 4 | III | int | 2M | no | moderate | 11h | AD |
| 5 | F | CVD; DM2 | 2//3 | Major-NCD (AD) | 0 | 5 | 78 | arrhythmia | 4 | IV | high | no | no | low | 8h | AD |
| 6 | M | AHT | 3//3 | Major NCD (AD) | 0 | 4 | 80 | cachexia | 4 | V | high | 3P; 3M | no | low | 15h30′ | AD |
| 7 | F | CVD; CVD | 3//3 | Major-NCD (AD; SVD) | 2 | 4 | 85 | arrhythmia | 5 | V | high | 2Pcap; 3M | LATE | moderate | 15h30′ | AD |
| 8 | F | AHT; CVD | 3//4 | Major-NCD (AD; SVD) | 0 | 5 | 89 | cachexia | 5 | V | high | 3Pcap; 3M | LATE | moderate | 15h20′ | AD |
| 9 | M | no | 3//3 | Major-NCD (AD) | 4 | 4 | 80 | arrhythmia | 5 | VI | high | 2M | LATE | no | 15h | AD |
Disclaimer/Publisher’s Note: The statements, opinions and data contained in all publications are solely those of the individual author(s) and contributor(s) and not of MDPI and/or the editor(s). MDPI and/or the editor(s) disclaim responsibility for any injury to people or property resulting from any ideas, methods, instructions or products referred to in the content. |
© 2024 by the authors. Licensee MDPI, Basel, Switzerland. This article is an open access article distributed under the terms and conditions of the Creative Commons Attribution (CC BY) license (https://creativecommons.org/licenses/by/4.0/).
Share and Cite
Ferrari, R.R.; Fantini, V.; Garofalo, M.; Di Gerlando, R.; Dragoni, F.; Rizzo, B.; Spina, E.; Rossi, M.; Calatozzolo, C.; Profka, X.; et al. A Map of Transcriptomic Signatures of Different Brain Areas in Alzheimer’s Disease. Int. J. Mol. Sci. 2024, 25, 11117. https://doi.org/10.3390/ijms252011117
Ferrari RR, Fantini V, Garofalo M, Di Gerlando R, Dragoni F, Rizzo B, Spina E, Rossi M, Calatozzolo C, Profka X, et al. A Map of Transcriptomic Signatures of Different Brain Areas in Alzheimer’s Disease. International Journal of Molecular Sciences. 2024; 25(20):11117. https://doi.org/10.3390/ijms252011117
Chicago/Turabian StyleFerrari, Riccardo Rocco, Valentina Fantini, Maria Garofalo, Rosalinda Di Gerlando, Francesca Dragoni, Bartolo Rizzo, Erica Spina, Michele Rossi, Chiara Calatozzolo, Xhulja Profka, and et al. 2024. "A Map of Transcriptomic Signatures of Different Brain Areas in Alzheimer’s Disease" International Journal of Molecular Sciences 25, no. 20: 11117. https://doi.org/10.3390/ijms252011117
APA StyleFerrari, R. R., Fantini, V., Garofalo, M., Di Gerlando, R., Dragoni, F., Rizzo, B., Spina, E., Rossi, M., Calatozzolo, C., Profka, X., Ceroni, M., Guaita, A., Davin, A., Gagliardi, S., & Poloni, T. E. (2024). A Map of Transcriptomic Signatures of Different Brain Areas in Alzheimer’s Disease. International Journal of Molecular Sciences, 25(20), 11117. https://doi.org/10.3390/ijms252011117

