Functional Analysis of Membrane-Associated Scaffolding Tight Junction (TJ) Proteins in Tumorigenic Characteristics of B16-F10 Mouse Melanoma Cells
Abstract
1. Introduction
2. Results
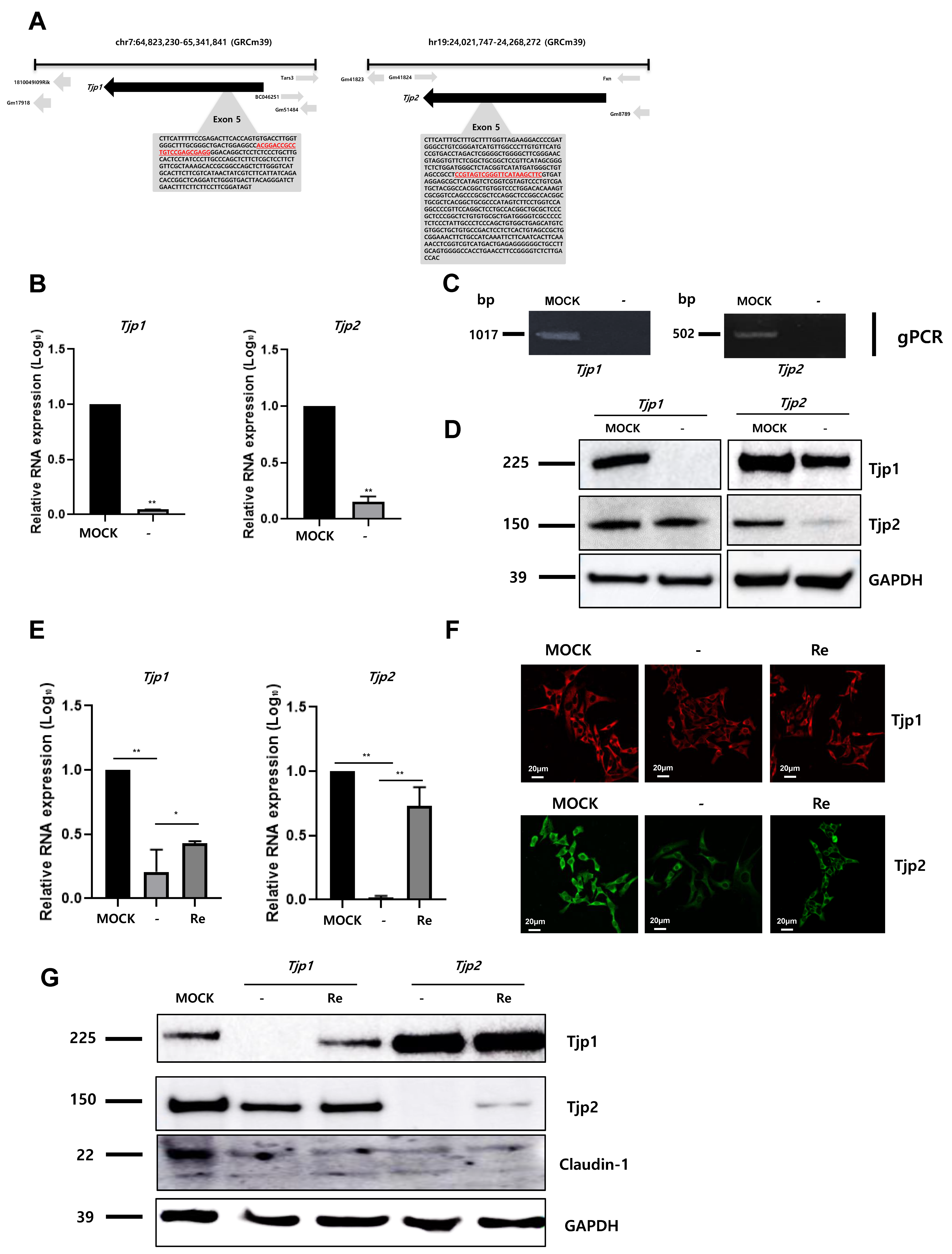
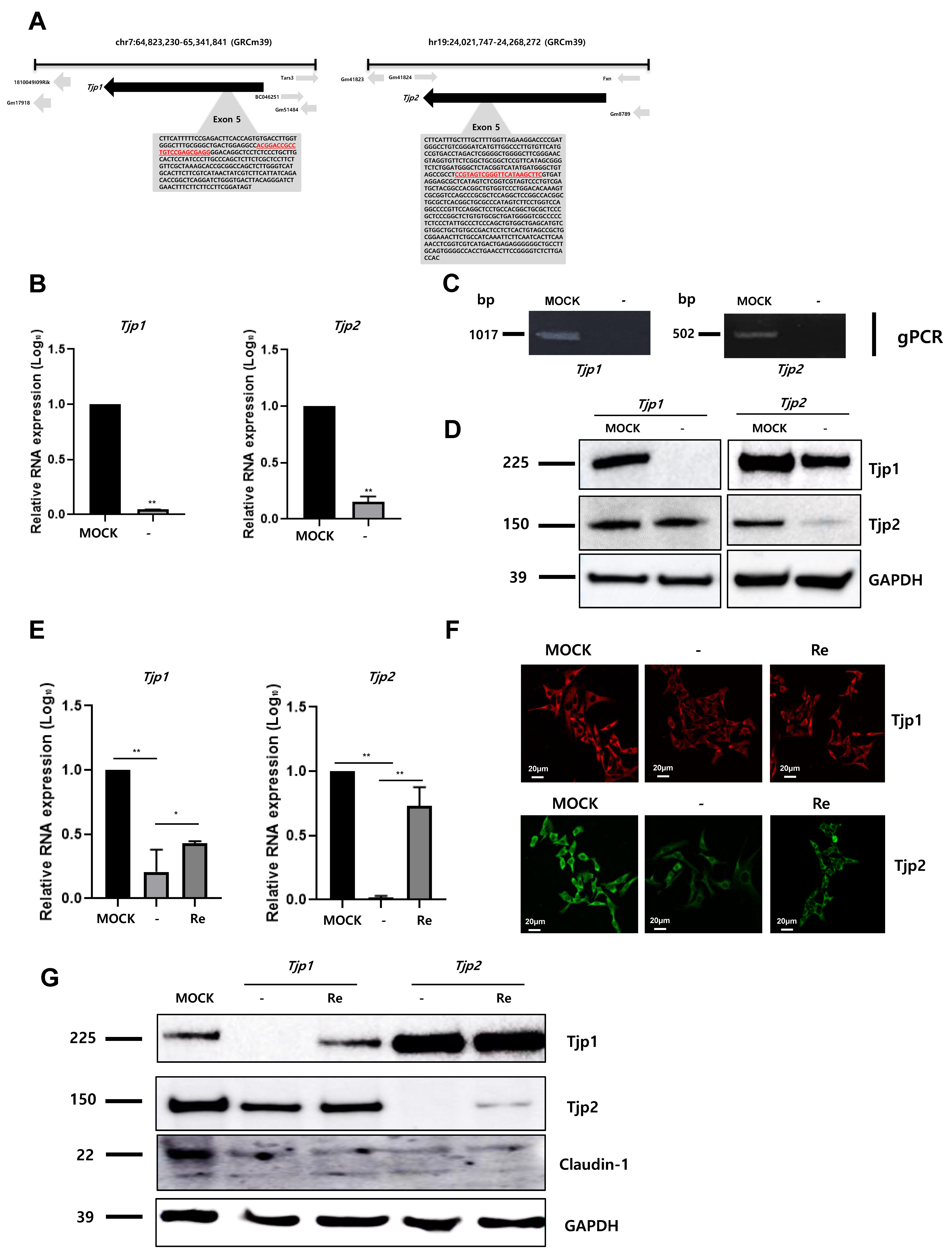
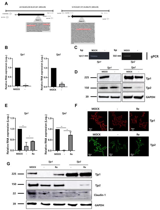
2.1. Knockout of Tjp1 and Tjp2 in Mouse Melanoma Cell Lines
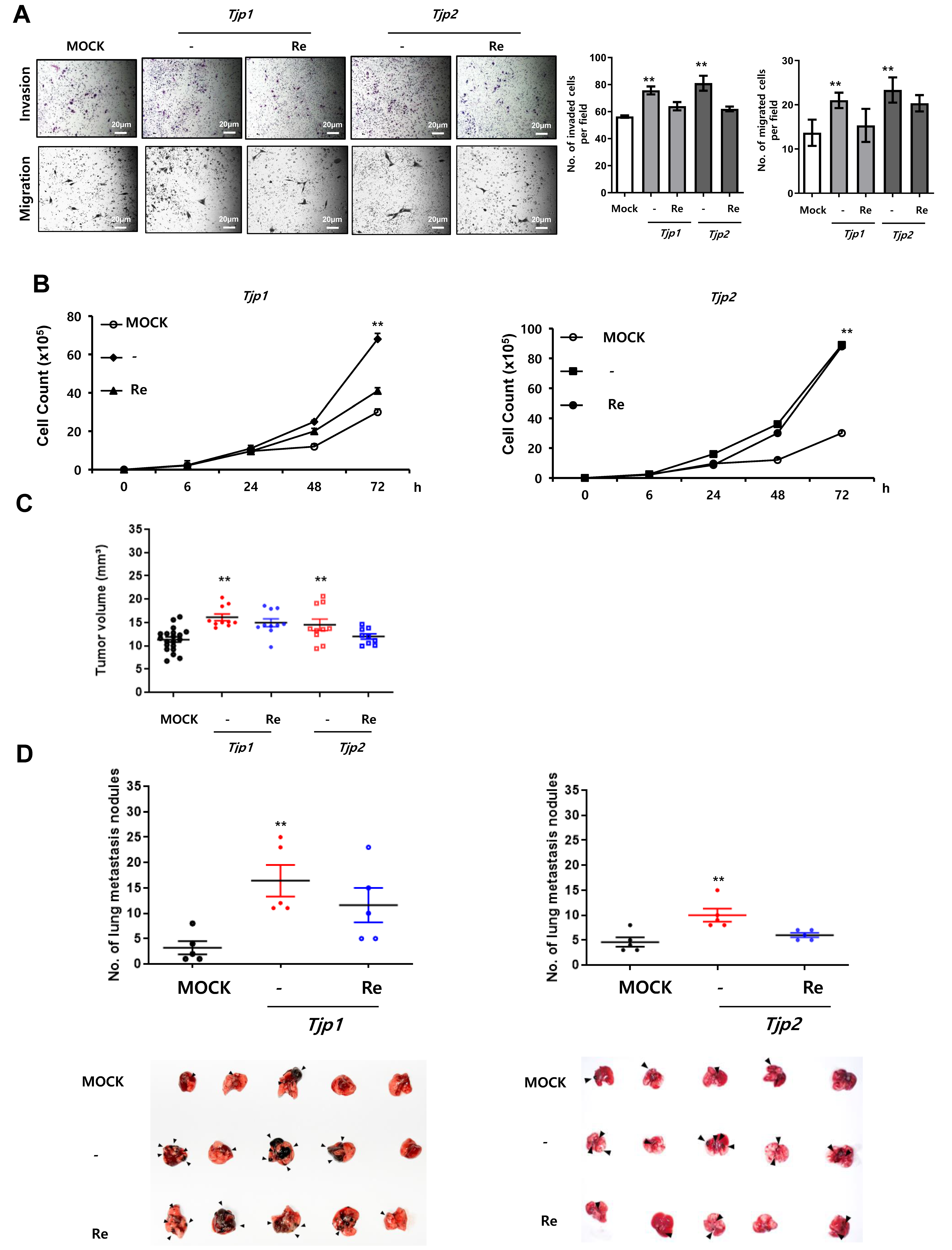
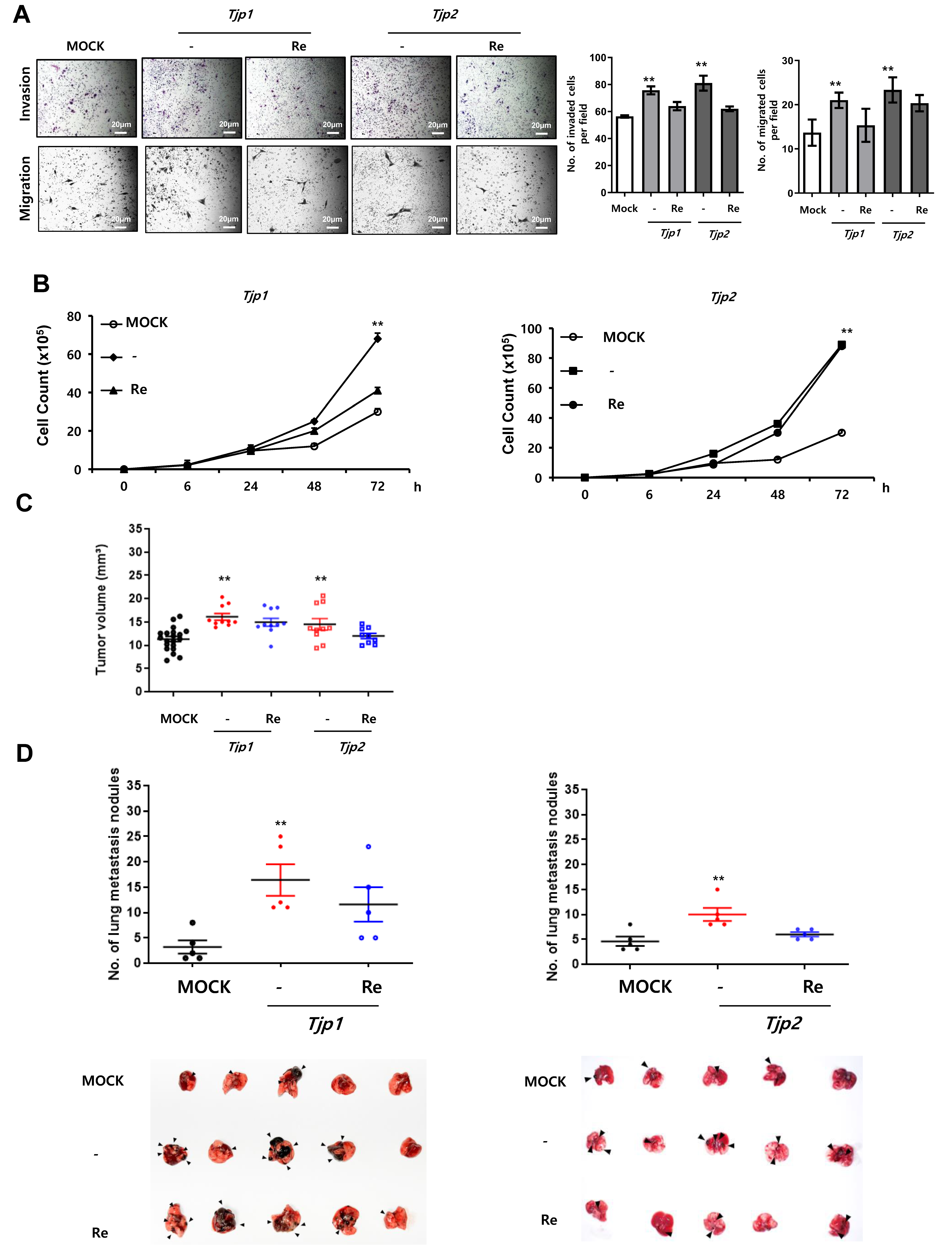
2.2. Decreased Expression of Tight Junction Proteins Stimulates Tumorigenic Characteristics, Including Invasion, Migration, Cell Proliferation, Tumor Growth, and Experimental Metastasis
2.3. RNA Sequencing (RNA-Seq) for Analysis of Gene Expression Profile
3. Discussion
4. Materials and Methods
4.1. Generation of Knockout Cell Line with CRISPR–Cas9
4.2. Cell Culture
4.3. Plasmid Construct for Over-Expression
4.4. RT-PCR, qRT-PCR, and Genomic PCR (Polymerase Chain Reaction)
4.5. Western Blot Analysis
4.6. In Vitro Migration and Invasion Assays
4.7. Cell Proliferation Assay
4.8. Immunofluorescence (IF)
4.9. Subcutaneous Tumor Growth and Experimental Metastasis Assays
4.10. Library Preparation and Sequencing
4.11. Data Analysis
4.12. Statistical Analysis
5. Conclusions
Supplementary Materials
Author Contributions
Funding
Institutional Review Board Statement
Informed Consent Statement
Data Availability Statement
Conflicts of Interest
Abbreviation
References
- Stevenson, B.R.; Siliciano, J.D.; Mooseker, M.S.; Goodenough, D.A. Identification of ZO-1: A high molecular weight polypeptide associated with the tight junction (zonula occludens) in a variety of epithelia. J. Cell Biol. 1986, 103, 755–766. [Google Scholar] [CrossRef] [PubMed]
- Fanning, A.S.; Jameson, B.J.; Jesaitis, L.A.; Anderson, J.M. The tight junction protein ZO-1 establishes a link between the transmembrane protein occludin and the actin cytoskeleton. J. Biol. Chem. 1998, 273, 29745–29753. [Google Scholar] [CrossRef] [PubMed]
- Van Itallie, C.M.; Tietgens, A.J.; Anderson, J.M. Visualizing the dynamic coupling of claudin strands to the actin cytoskeleton through ZO-1. Mol. Biol. Cell 2017, 28, 524–534. [Google Scholar] [CrossRef] [PubMed]
- Fanning, A.S.; Van Itallie, C.M.; Anderson, J.M. Zonula occludens-1 and -2 regulate apical cell structure and the zonula adherens cytoskeleton in polarized epithelia. Mol. Biol. Cell 2012, 23, 577–590. [Google Scholar] [CrossRef] [PubMed]
- Odenwald, M.A.; Choi, W.; Kuo, W.T.; Singh, G.; Sailer, A.; Wang, Y.; Shen, L.; Fanning, A.S.; Turner, J.R. The scaffolding protein ZO-1 coordinates actomyosin and epithelial apical specializations in vitro and in vivo. J. Biol. Chem. 2018, 293, 17317–17335. [Google Scholar] [CrossRef] [PubMed]
- Choi, W.; Acharya, B.R.; Peyret, G.; Fardin, M.A.; Mege, R.M.; Ladoux, B.; Yap, A.S.; Fanning, A.S.; Peifer, M. Remodeling the zonula adherens in response to tension and the role of afadin in this response. J. Cell Biol. 2016, 213, 243–260. [Google Scholar] [CrossRef] [PubMed]
- Meerschaert, K.; Tun, M.P.; Remue, E.; De Ganck, A.; Boucherie, C.; Vanloo, B.; Degeest, G.; Vandekerckhove, J.; Zimmermann, P.; Bhardwaj, N.; et al. The PDZ2 domain of zonula occludens-1 and -2 is a phosphoinositide binding domain. Cell. Mol. Life Sci. 2009, 66, 3951–3966. [Google Scholar] [CrossRef] [PubMed]
- Lee, T.J.; Choi, Y.H.; Song, K.S. The PDZ motif peptide of ZO-1 attenuates Pseudomonas aeruginosa LPS-induced airway inflammation. Sci. Rep. 2020, 10, 19644. [Google Scholar] [CrossRef]
- Balda, M.S.; Matter, K. Epithelial cell adhesion and the regulation of gene expression. Trends Cell Biol. 2003, 13, 310–318. [Google Scholar] [CrossRef]
- Matter, K.; Balda, M.S. Signalling to and from tight junctions. Nat. Rev. Mol. Cell Biol. 2003, 4, 225–236. [Google Scholar] [CrossRef]
- Gonzalez-Mariscal, L.; Tapia, R.; Chamorro, D. Crosstalk of tight junction components with signaling pathways. Biochim. Biophys. Acta 2008, 1778, 729–756. [Google Scholar] [CrossRef] [PubMed]
- Qiao, X.; Roth, I.; Feraille, E.; Hasler, U. Different effects of ZO-1, ZO-2 and ZO-3 silencing on kidney collecting duct principal cell proliferation and adhesion. Cell Cycle 2014, 13, 3059–3075. [Google Scholar] [CrossRef] [PubMed]
- Itoh, M.; Nagafuchi, A.; Moroi, S.; Tsukita, S. Involvement of ZO-1 in cadherin-based cell adhesion through its direct binding to alpha catenin and actin filaments. J. Cell Biol. 1997, 138, 181–192. [Google Scholar] [CrossRef] [PubMed]
- Mantovani, A.; Savino, B.; Locati, M.; Zammataro, L.; Allavena, P.; Bonecchi, R. The chemokine system in cancer biology and therapy. Cytokine Growth Factor Rev. 2010, 21, 27–39. [Google Scholar] [CrossRef]
- Waugh, D.J.; Wilson, C. The interleukin-8 pathway in cancer. Clin. Cancer Res. 2008, 14, 6735–6741. [Google Scholar] [CrossRef]
- Mehrad, B.; Keane, M.P.; Strieter, R.M. Chemokines as mediators of angiogenesis. Thromb. Haemost. 2007, 97, 755–762. [Google Scholar] [CrossRef]
- Salcedo, R.; Resau, J.H.; Halverson, D.; Hudson, E.A.; Dambach, M.; Powell, D.; Wasserman, K.; Oppenheim, J.J. Differential expression and responsiveness of chemokine receptors (CXCR1-3) by human microvascular endothelial cells and umbilical vein endothelial cells. FASEB J. 2000, 14, 2055–2064. [Google Scholar] [CrossRef]
- Singh, S.; Sadanandam, A.; Singh, R.K. Chemokines in tumor angiogenesis and metastasis. Cancer Metastasis Rev. 2007, 26, 453–467. [Google Scholar] [CrossRef]
- Polette, M.; Gilles, C.; Nawrocki-Raby, B.; Lohi, J.; Hunziker, W.; Foidart, J.M.; Birembaut, P. Membrane-type 1 matrix metalloproteinase expression is regulated by zonula occludens-1 in human breast cancer cells. Cancer Res. 2005, 65, 7691–7698. [Google Scholar] [CrossRef]
- Lazennec, G.; Richmond, A. Chemokines and chemokine receptors: New insights into cancer-related inflammation. Trends Mol. Med. 2010, 16, 133–144. [Google Scholar] [CrossRef]
- Bauer, H.; Zweimueller-Mayer, J.; Steinbacher, P.; Lametschwandtner, A.; Bauer, H.C. The dual role of zonula occludens (ZO) proteins. J. Biomed. Biotechnol. 2010, 2010, 402593. [Google Scholar] [CrossRef]
- Balda, M.S.; Matter, K. Tight junctions and the regulation of gene expression. Biochim. Biophys. Acta 2009, 1788, 761–767. [Google Scholar] [CrossRef] [PubMed]
- Matter, K.; Balda, M.S. Epithelial tight junctions, gene expression and nucleo-junctional interplay. J. Cell Sci. 2007, 120 Pt 9, 1505–1511. [Google Scholar] [CrossRef] [PubMed]
- Vasileva, E.; Spadaro, D.; Rouaud, F.; King, J.M.; Flinois, A.; Shah, J.; Sluysmans, S.; Mean, I.; Jond, L.; Turner, J.R.; et al. Cingulin binds to the ZU5 domain of scaffolding protein ZO-1 to promote its extended conformation, stabilization, and tight junction accumulation. J. Biol. Chem. 2022, 298, 101797. [Google Scholar] [CrossRef] [PubMed]
- Madara, J.L.; Trier, J.S. Structural abnormalities of jejunal epithelial cell membranes in celiac sprue. Lab. Investig. 1980, 43, 254–261. [Google Scholar] [PubMed]
- Wolters, V.M.; Alizadeh, B.Z.; Weijerman, M.E.; Zhernakova, A.; van Hoogstraten, I.M.; Mearin, M.L.; Wapenaar, M.C.; Wijmenga, C.; Schreurs, M.W. Intestinal barrier gene variants may not explain the increased levels of antigliadin antibodies, suggesting other mechanisms than altered permeability. Hum. Immunol. 2010, 71, 392–396. [Google Scholar] [CrossRef] [PubMed]
- Szakal, D.N.; Gyorffy, H.; Arato, A.; Cseh, A.; Molnar, K.; Papp, M.; Dezsofi, A.; Veres, G. Mucosal expression of claudins 2, 3 and 4 in proximal and distal part of duodenum in children with coeliac disease. Virchows Arch. 2010, 456, 245–250. [Google Scholar] [CrossRef] [PubMed]
- Schumann, M.; Gunzel, D.; Buergel, N.; Richter, J.F.; Troeger, H.; May, C.; Fromm, A.; Sorgenfrei, D.; Daum, S.; Bojarski, C.; et al. Cell polarity-determining proteins Par-3 and PP-1 are involved in epithelial tight junction defects in coeliac disease. Gut 2012, 61, 220–228. [Google Scholar] [CrossRef] [PubMed]
- Watts, T.; Berti, I.; Sapone, A.; Gerarduzzi, T.; Not, T.; Zielke, R.; Fasano, A. Role of the intestinal tight junction modulator zonulin in the pathogenesis of type I diabetes in BB diabetic-prone rats. Proc. Natl. Acad. Sci. USA 2005, 102, 2916–2921. [Google Scholar] [CrossRef]
- Kaihara, T.; Kawamata, H.; Imura, J.; Fujii, S.; Kitajima, K.; Omotehara, F.; Maeda, N.; Nakamura, T.; Fujimori, T. Redifferentiation and ZO-1 reexpression in liver-metastasized colorectal cancer: Possible association with epidermal growth factor receptor-induced tyrosine phosphorylation of ZO-1. Cancer Sci. 2003, 94, 166–172. [Google Scholar] [CrossRef]
- Smalley, K.S.; Brafford, P.; Haass, N.K.; Brandner, J.M.; Brown, E.; Herlyn, M. Up-regulated expression of zonula occludens protein-1 in human melanoma associates with N-cadherin and contributes to invasion and adhesion. Am. J. Pathol. 2005, 166, 1541–1554. [Google Scholar] [CrossRef] [PubMed]
- Martin, T.A.; Watkins, G.; Mansel, R.E.; Jiang, W.G. Loss of tight junction plaque molecules in breast cancer tissues is associated with a poor prognosis in patients with breast cancer. Eur. J. Cancer 2004, 40, 2717–2725. [Google Scholar] [CrossRef] [PubMed]
- Mitsiades, N.; Mitsiades, C.S.; Poulaki, V.; Chauhan, D.; Fanourakis, G.; Gu, X.; Bailey, C.; Joseph, M.; Libermann, T.A.; Treon, S.P.; et al. Molecular sequelae of proteasome inhibition in human multiple myeloma cells. Proc. Natl. Acad. Sci. USA 2002, 99, 14374–14379. [Google Scholar] [CrossRef] [PubMed]
- Zhang, X.D.; Baladandayuthapani, V.; Lin, H.; Mulligan, G.; Li, B.; Esseltine, D.W.; Qi, L.; Xu, J.; Hunziker, W.; Barlogie, B.; et al. Tight Junction Protein 1 Modulates Proteasome Capacity and Proteasome Inhibitor Sensitivity in Multiple Myeloma via EGFR/JAK1/STAT3 Signaling. Cancer Cell 2016, 29, 639–652. [Google Scholar] [CrossRef] [PubMed]
- Martin, T.A.; Jiang, W.G. Loss of tight junction barrier function and its role in cancer metastasis. Biochim. Biophys. Acta 2009, 1788, 872–891. [Google Scholar] [CrossRef] [PubMed]
- Alexopoulos, D. Mortality and cardiovascular and bleeding outcomes in patients with CKD receiving antiplatelet therapy. Am. J. Kidney Dis. 2013, 61, 18–21. [Google Scholar] [CrossRef] [PubMed]
- Satoh, H.; Zhong, Y.; Isomura, H.; Saitoh, M.; Enomoto, K.; Sawada, N.; Mori, M. Localization of 7H6 tight junction-associated antigen along the cell border of vascular endothelial cells correlates with paracellular barrier function against ions, large molecules, and cancer cells. Exp. Cell Res. 1996, 222, 269–274. [Google Scholar] [CrossRef]
- Hoevel, T.; Macek, R.; Mundigl, O.; Swisshelm, K.; Kubbies, M. Expression and targeting of the tight junction protein CLDN1 in CLDN1-negative human breast tumor cells. J. Cell. Physiol. 2002, 191, 60–68. [Google Scholar] [CrossRef]
- Borka, K.; Kaliszky, P.; Szabo, E.; Lotz, G.; Kupcsulik, P.; Schaff, Z.; Kiss, A. Claudin expression in pancreatic endocrine tumors as compared with ductal adenocarcinomas. Virchows Arch. 2007, 450, 549–557. [Google Scholar] [CrossRef]
- Gonzalez-Mariscal, L.; Lechuga, S.; Garay, E. Role of tight junctions in cell proliferation and cancer. Prog. Histochem. Cytochem. 2007, 42, 1–57. [Google Scholar] [CrossRef]
- Liu, M.; Yang, J.; Zhang, Y.; Zhou, Z.; Cui, X.; Zhang, L.; Fung, K.M.; Zheng, W.; Allard, F.D.; Yee, E.U.; et al. ZIP4 Promotes Pancreatic Cancer Progression by Repressing ZO-1 and Claudin-1 through a ZEB1-Dependent Transcriptional Mechanism. Clin. Cancer Res. 2018, 24, 3186–3196. [Google Scholar] [CrossRef]
- Takai, E.; Tan, X.; Tamori, Y.; Hirota, M.; Egami, H.; Ogawa, M. Correlation of translocation of tight junction protein Zonula occludens-1 and activation of epidermal growth factor receptor in the regulation of invasion of pancreatic cancer cells. Int. J. Oncol. 2005, 27, 645–651. [Google Scholar]
- Diaz-Coranguez, M.; Liu, X.; Antonetti, D.A. Tight Junctions in Cell Proliferation. Int. J. Mol. Sci. 2019, 20, 5972. [Google Scholar] [CrossRef]
- Umeda, K.; Ikenouchi, J.; Katahira-Tayama, S.; Furuse, K.; Sasaki, H.; Nakayama, M.; Matsui, T.; Tsukita, S.; Furuse, M.; Tsukita, S. ZO-1 and ZO-2 independently determine where claudins are polymerized in tight-junction strand formation. Cell 2006, 126, 741–754. [Google Scholar] [CrossRef] [PubMed]
- Hoover, K.B.; Liao, S.Y.; Bryant, P.J. Loss of the tight junction MAGUK ZO-1 in breast cancer: Relationship to glandular differentiation and loss of heterozygosity. Am. J. Pathol. 1998, 153, 1767–1773. [Google Scholar] [CrossRef] [PubMed]
- Kaihara, T.; Kusaka, T.; Nishi, M.; Kawamata, H.; Imura, J.; Kitajima, K.; Itoh-Minami, R.; Aoyama, N.; Kasuga, M.; Oda, Y.; et al. Dedifferentiation and decreased expression of adhesion molecules, E-cadherin and ZO-1, in colorectal cancer are closely related to liver metastasis. J. Exp. Clin. Cancer Res. 2003, 22, 117–123. [Google Scholar] [PubMed]
- Kimura, Y.; Shiozaki, H.; Hirao, M.; Maeno, Y.; Doki, Y.; Inoue, M.; Monden, T.; Ando-Akatsuka, Y.; Furuse, M.; Tsukita, S.; et al. Expression of occludin, tight-junction-associated protein, in human digestive tract. Am. J. Pathol. 1997, 151, 45–54. [Google Scholar] [PubMed]
- Polette, M.; Mestdagt, M.; Bindels, S.; Nawrocki-Raby, B.; Hunziker, W.; Foidart, J.M.; Birembaut, P.; Gilles, C. Beta-catenin and ZO-1: Shuttle molecules involved in tumor invasion-associated epithelial-mesenchymal transition processes. Cells Tissues Organs 2007, 185, 61–65. [Google Scholar] [CrossRef] [PubMed]
- Fink, C.; Weigel, R.; Hembes, T.; Lauke-Wettwer, H.; Kliesch, S.; Bergmann, M.; Brehm, R.H. Altered expression of ZO-1 and ZO-2 in Sertoli cells and loss of blood-testis barrier integrity in testicular carcinoma in situ. Neoplasia 2006, 8, 1019–1027. [Google Scholar] [CrossRef] [PubMed]
- Luczka, E.; Syne, L.; Nawrocki-Raby, B.; Kileztky, C.; Hunziker, W.; Birembaut, P.; Gilles, C.; Polette, M. Regulation of membrane-type 1 matrix metalloproteinase expression by zonula occludens-2 in human lung cancer cells. Clin. Exp. Metastasis 2013, 30, 833–843. [Google Scholar] [CrossRef]
- Chlenski, A.; Ketels, K.V.; Korovaitseva, G.I.; Talamonti, M.S.; Oyasu, R.; Scarpelli, D.G. Organization and expression of the human zo-2 gene (tjp-2) in normal and neoplastic tissues. Biochim. Biophys. Acta 2000, 1493, 319–324. [Google Scholar] [CrossRef]
- Tokes, A.M.; Szasz, A.M.; Juhasz, E.; Schaff, Z.; Harsanyi, L.; Molnar, I.A.; Baranyai, Z.; Besznyak, I., Jr.; Zarand, A.; Salamon, F.; et al. Expression of tight junction molecules in breast carcinomas analysed by array PCR and immunohistochemistry. Pathol. Oncol. Res. 2012, 18, 593–606. [Google Scholar] [CrossRef] [PubMed]
- Chlenski, A.; Ketels, K.V.; Tsao, M.S.; Talamonti, M.S.; Anderson, M.R.; Oyasu, R.; Scarpelli, D.G. Tight junction protein ZO-2 is differentially expressed in normal pancreatic ducts compared to human pancreatic adenocarcinoma. Int. J. Cancer 1999, 82, 137–144. [Google Scholar] [CrossRef]
- Kato, Y.; Yashiro, M.; Noda, S.; Tendo, M.; Kashiwagi, S.; Doi, Y.; Nishii, T.; Matsuoka, J.; Fuyuhiro, Y.; Shinto, O.; et al. Establishment and characterization of a new hypoxia-resistant cancer cell line, OCUM-12/Hypo, derived from a scirrhous gastric carcinoma. Br. J. Cancer 2010, 102, 898–907. [Google Scholar] [CrossRef] [PubMed]
- Pope, W.B.; Chen, J.H.; Dong, J.; Carlson, M.R.; Perlina, A.; Cloughesy, T.F.; Liau, L.M.; Mischel, P.S.; Nghiemphu, P.; Lai, A.; et al. Relationship between gene expression and enhancement in glioblastoma multiforme: Exploratory DNA microarray analysis. Radiology 2008, 249, 268–277. [Google Scholar] [CrossRef] [PubMed]
- Skamrahl, M.; Pang, H.; Ferle, M.; Gottwald, J.; Rubeling, A.; Maraspini, R.; Honigmann, A.; Oswald, T.A.; Janshoff, A. Tight Junction ZO Proteins Maintain Tissue Fluidity, Ensuring Efficient Collective Cell Migration. Adv. Sci. 2021, 8, e2100478. [Google Scholar] [CrossRef] [PubMed]
- Georgiadis, A.; Tschernutter, M.; Bainbridge, J.W.; Balaggan, K.S.; Mowat, F.; West, E.L.; Munro, P.M.; Thrasher, A.J.; Matter, K.; Balda, M.S.; et al. The tight junction associated signalling proteins ZO-1 and ZONAB regulate retinal pigment epithelium homeostasis in mice. PLoS ONE 2010, 5, e15730. [Google Scholar] [CrossRef] [PubMed]
- Lee, Y.C.; Tsai, K.W.; Liao, J.B.; Kuo, W.T.; Chang, Y.C.; Yang, Y.F. High expression of tight junction protein 1 as a predictive biomarker for bladder cancer grade and staging. Sci. Rep. 2022, 12, 1496. [Google Scholar] [CrossRef]
- Zhou, L.; Tan, X.; Wang, W.; Wang, B.; Dai, X.; Liu, J. Analysis of invasion-metastasis in pancreatic cancer: Correlation between the expression and arrangement of tight junction protein-2 and cell dissociation in pancreatic cancer cells. Mol. Med. Rep. 2010, 3, 149–153. [Google Scholar]
- Choi, S.; Woo, J.K.; Jang, Y.S.; Kang, J.H.; Hwang, J.I.; Seong, J.K.; Yoon, Y.S.; Oh, S.H. Ninjurin1 Plays a Crucial Role in Pulmonary Fibrosis by Promoting Interaction between Macrophages and Alveolar Epithelial Cells. Sci. Rep. 2018, 8, 17542. [Google Scholar] [CrossRef]
- Jung, H.J.; Kang, J.H.; Pak, S.; Lee, K.; Seong, J.K.; Oh, S.H. Detrimental Role of Nerve Injury-Induced Protein 1 in Myeloid Cells under Intestinal Inflammatory Conditions. Int. J. Mol. Sci. 2020, 21, 614. [Google Scholar] [CrossRef]
- Lee, H.J.; Ahn, B.J.; Shin, M.W.; Jeong, J.W.; Kim, J.H.; Kim, K.W. Ninjurin1 mediates macrophage-induced programmed cell death during early ocular development. Cell Death Differ. 2009, 16, 1395–1407. [Google Scholar] [CrossRef] [PubMed]
- Beavon, I.R. The E-cadherin-catenin complex in tumour metastasis: Structure, function and regulation. Eur. J. Cancer 2000, 36, 1607–1620. [Google Scholar] [CrossRef] [PubMed]
- Giannini, A.L.; Vivanco, M.; Kypta, R.M. alpha-catenin inhibits beta-catenin signaling by preventing formation of a beta-catenin*T-cell factor*DNA complex. J. Biol. Chem. 2000, 275, 21883–21888. [Google Scholar] [CrossRef]
- Forster, S.; Hehlgans, S.; Rodel, F.; Otto, B.; Cordes, N. Differential effects of alpha-catenin on the invasion and radiochemosensitivity of human colorectal cancer cells. Int. J. Oncol. 2018, 52, 1117–1128. [Google Scholar] [PubMed]
- Yokoyama, S.; Tachibana, K.; Nakanishi, H.; Yamamoto, Y.; Irie, K.; Mandai, K.; Nagafuchi, A.; Monden, M.; Takai, Y. alpha-catenin-independent recruitment of ZO-1 to nectin-based cell-cell adhesion sites through afadin. Mol. Biol. Cell 2001, 12, 1595–1609. [Google Scholar] [CrossRef] [PubMed]
- Babkair, H.; Yamazaki, M.; Uddin, M.S.; Maruyama, S.; Abe, T.; Essa, A.; Sumita, Y.; Ahsan, M.S.; Swelam, W.; Cheng, J.; et al. Aberrant expression of the tight junction molecules claudin-1 and zonula occludens-1 mediates cell growth and invasion in oral squamous cell carcinoma. Hum. Pathol. 2016, 57, 51–60. [Google Scholar] [CrossRef] [PubMed]
- Du, J.; Zhang, F.; Zhang, L.; Jia, Y.; Chen, H. MicroRNA-103 regulates the progression in endometrial carcinoma through ZO-1. Int. J. Immunopathol. Pharmacol. 2019, 33, 2058738419872621. [Google Scholar] [CrossRef]
- Zhang, X.; Wang, L.; Zhang, H.; Tu, F.; Qiang, Y.; Nie, C. Decreased expression of ZO-1 is associated with tumor metastases in liver cancer. Oncol. Lett. 2019, 17, 1859–1864. [Google Scholar] [CrossRef]
- Yu, S.; He, J.; Xie, K. Zonula Occludens Proteins Signaling in Inflammation and Tumorigenesis. Int. J. Biol. Sci. 2023, 19, 3804–3815. [Google Scholar] [CrossRef]
- Leotlela, P.D.; Wade, M.S.; Duray, P.H.; Rhode, M.J.; Brown, H.F.; Rosenthal, D.T.; Dissanayake, S.K.; Earley, R.; Indig, F.E.; Nickoloff, B.J.; et al. Claudin-1 overexpression in melanoma is regulated by PKC and contributes to melanoma cell motility. Oncogene 2007, 26, 3846–3856. [Google Scholar] [CrossRef] [PubMed]
- Kuphal, S.; Bosserhoff, A.K. E-cadherin cell-cell communication in melanogenesis and during development of malignant melanoma. Arch. Biochem. Biophys. 2012, 524, 43–47. [Google Scholar] [CrossRef] [PubMed]
- Leick, K.M.; Rodriguez, A.B.; Melssen, M.M.; Benamar, M.; Lindsay, R.S.; Eki, R.; Du, K.P.; Parlak, M.; Abbas, T.; Engelhard, V.H.; et al. The Barrier Molecules Junction Plakoglobin, Filaggrin, and Dystonin Play Roles in Melanoma Growth and Angiogenesis. Ann. Surg. 2019, 270, 712–722. [Google Scholar] [CrossRef] [PubMed]
- Ko, E.J.; Ock, M.S.; Choi, Y.H.; Iovanna, J.L.; Mun, S.; Han, K.; Kim, H.S.; Cha, H.J. Human Endogenous Retrovirus (HERV)-K env Gene Knockout Affects Tumorigenic Characteristics of nupr1 Gene in DLD-1 Colorectal Cancer Cells. Int. J. Mol. Sci. 2021, 22, 3941. [Google Scholar] [CrossRef] [PubMed]
- Cha, H.J.; Jeong, M.J.; Kleinman, H.K. Role of thymosin beta4 in tumor metastasis and angiogenesis. J. Natl. Cancer Inst. 2003, 95, 1674–1680. [Google Scholar] [CrossRef] [PubMed]
- Yamada, S.; Mizoguchi, J.; Ohtaki, T. Effect of oestrogen on Pasteurella pneumotropica in rat vagina. Lab. Anim. 1986, 20, 185–188. [Google Scholar] [CrossRef] [PubMed]
- Jeon, K.Y.; Ko, E.J.; Chang, H.K.; Lee, S.H.; Ahn, B.K.; Ock, M.S.; Cha, H.J. Correlation of long interspersed element-1 open reading frame 1 and c-Met proto-oncogene protein expression in primary and recurrent colorectal cancers. Kosin Med. J. 2022, 37, 283–290. [Google Scholar] [CrossRef]
- Bae, S.J.; Shin, M.W.; Son, T.; Lee, H.S.; Chae, J.S.; Jeon, S.; Oh, G.T.; Kim, K.W. Ninjurin1 positively regulates osteoclast development by enhancing the survival of prefusion osteoclasts. Exp. Mol. Med. 2019, 51, 1–16. [Google Scholar] [CrossRef]
- Shim, J.; Kim, J. Considerations for experimental animal ethics in the research planning and evaluation process. Kosin Med. J. 2022, 37, 271–277. [Google Scholar] [CrossRef]





| Category | Gene | NCBI BLAST | Fold Change | Description | Classification |
|---|---|---|---|---|---|
| Cell cycle | Eps8 | NM_001271588.1 | 4.672 | Epidermal growth factor receptor pathway substrate 8 | Up-regulation |
| Insc | XM_006507662.5 | 3.545 | INSC spindle orientation adaptor protein | Up-regulation | |
| Rhob | NM_007483.3 | 2.595 | Ras homolog family member B | Up-regulation | |
| Ajuba | NM_010590.5 | 2.446 | Ajuba LIM protein | Up-regulation | |
| Cell migration | Lgals3 | NM_001145953.1 | 6.333 | Lectin, galactose binding, soluble 3 | Up-regulation |
| Rapgef2 | XM_006502250.5 | 5.149 | Rap guanine nucleotide exchange factor (GEF) 2 | Up-regulation | |
| Eps8 | NM_001271588.1 | 4.672 | Epidermal growth factor receptor pathway substrate 8 | Up-regulation | |
| Rhob | NM_007483.3 | 2.595 | Ras homolog family member B | Up-regulation | |
| Ajuba | NM_010590.5 | 2.446 | Ajuba LIM protein | Up-regulation | |
| Tnfrsf12a | NM_001161746.1 | 2.314 | Tumor necrosis factor receptor superfamily, member 12a | Up-regulation | |
| Angiogenesis | Rhob | NM_007483.3 | 2.595 | Ras homolog family member B | Up-regulation |
| Tnfrsf12a | NM_001161746.1 | 2.314 | Tumor necrosis factor receptor superfamily, member 12a | Up-regulation | |
| Cell–cell adhesion | Ccl5 | NM_013653.3 | 1.646 | Chemokine (C-C motif) ligand 5 | Up-regulation |
| Rapgef1 | XM_030246487.1 | 1.85 | Rap guanine nucleotide exchange factor (GEF) 1 | Up-regulation | |
| Prickle1 | NM_001364846.1 | 5.15 | prickle planar cell polarity protein 1 | Up-regulation | |
| Cell cycle | Stmn1 | NM_019641.4 | 0.441 | Stathmin 1 | Down-regulation |
| Ptpn6 | NM_001077705.2 | 0.389 | Protein tyrosine phosphatase, non-receptor type 6 | Down-regulation | |
| Ddit3 | XM_006513197.4 | 0.342 | DNA-damage inducible transcript 3 | Down-regulation | |
| Eif4ebp1 | NM_007918.3 | 0.258 | Eukaryotic translation initiation factor 4E binding protein 1 | Down-regulation | |
| Pmp22 | NM_001302257.1 | 0.082 | Peripheral myelin protein 22 | Down-regulation | |
| Cell migration | Rras | XM_036152813.1 | 0.443 | Ras-related protein R-Ras isoform X1 | Down-regulation |
| Egfl7 | NM_178444.5 | 0.386 | Epidermal growth factor-like protein 7 isoform 1 precursor | Down-regulation | |
| Hmgb2 | NM_001363443.1 | 0.379 | High mobility group protein B2 | Down-regulation | |
| Prkcq | XM_006497398.4 | 0.369 | Protein kinase C, theta | Down-regulation | |
| Ddit3 | XM_006513197.4 | 0.342 | DNA-damage inducible transcript 3 | Down-regulation | |
| Anxa1 | NM_010730.2 | 0.28 | Annexin A1 | Down-regulation | |
| Ddit4 | NM_029083.2 | 0.243 | DNA-damage-inducible transcript 4 | Down-regulation | |
| Epha3 | NM_001362452.1 | 0.143 | Eph receptor A3 | Down-regulation | |
| Pmp22 | NM_001302257.1 | 0.082 | Peripheral myelin protein 22 | Down-regulation | |
| Angiogenesis | Egfl7 | NM_178444.5 | 0.386 | EGF-like domain 7 | Down-regulation |
| Tnfaip2 | XM_006515793.5 | 0.298 | Tumor necrosis factor, alpha-induced protein 2 | Down-regulation | |
| Cell–cell adhesion | Ninj1 | NM_013610.3 | 0.487 | Ninjurin 1 | Down-regulation |
| Ctnna1 | XM_006525548.4 | 0.058 | Catenin (cadherin associated protein), alpha 1, | Down-regulation | |
| Itgb5 | NM_001145884.1 | 0.24 | Integrin beta 5, transcript variant 1 | Down-regulation | |
| Ptpn6 | NM_001077705.2 | 0.389 | Protein tyrosine phosphatase, non-receptor type 6 | Down-regulation |
| Category | Gene | NCBI BLAST | Fold Change | Description | Classification |
|---|---|---|---|---|---|
| Cell cycle | Eps8 | NM_001271588.1 | 2.96 | Epidermal growth factor receptor pathway substrate 8 | Up-regulation |
| Insc | XM_006507662.5 | 3.017 | INSC spindle orientation adaptor protein | Up-regulation | |
| Rhob | NM_007483.3 | 3.283 | Ras homolog family member B | Up-regulation | |
| Ajuba | NM_010590.5 | 2.074 | Ajuba LIM protein | Up-regulation | |
| Cell migration | Lgals3 | NM_001145953.1 | 10.516 | Lectin, galactose binding, soluble 3 | Up-regulation |
| Rapgef2 | XM_006502250.5 | 2.095 | Rap guanine nucleotide exchange factor (GEF) 2 | Up-regulation | |
| Eps8 | NM_001271588.1 | 2.96 | Epidermal growth factor receptor pathway substrate 8 | Up-regulation | |
| Rhob | NM_007483.3 | 3.283 | Ras homolog family member B | Up-regulation | |
| Ajuba | NM_010590.5 | 2.074 | Ajuba LIM protein | Up-regulation | |
| Tnfrsf12a | NM_001161746.1 | 2.82 | Tumor necrosis factor receptor superfamily, member 12a | Up-regulation | |
| Angiogenesis | Rhob | NM_007483.3 | 3.283 | Ras homolog family member B | Up-regulation |
| Tnfrsf12a | NM_001161746.1 | 2.82 | Tumor necrosis factor receptor superfamily, member 12a | Up-regulation | |
| Cell–cell adhesion | Ccl5 | NM_013653.3 | 8.502 | Chemokine (C-C motif) ligand 5 | Up-regulation |
| Rapgef1 | XM_030246487.1 | 2.678 | Rap guanine nucleotide exchange factor (GEF) 1 | Up-regulation | |
| Prickle1 | NM_001364846.1 | 2.476 | Prickle planar cell polarity protein 1 | Up-regulation | |
| Cell cycle | Stmn1 | NM_019641.4 | 0.492 | Stathmin 1 | Down-regulation |
| Ptpn6 | NM_001077705.2 | 0.428 | Protein tyrosine phosphatase, non-receptor type 6 | Down-regulation | |
| Ddit3 | XM_006513197.4 | 0.36 | DNA-damage inducible transcript 3 | Down-regulation | |
| Eif4ebp1 | NM_007918.3 | 0.437 | Eukaryotic translation initiation factor 4E binding protein 1 | Down-regulation | |
| Pmp22 | NM_001302257.1 | 0.177 | Peripheral myelin protein 22 | Down-regulation | |
| Cell migration | Rras | XM_036152813.1 | 0.472 | Ras-related protein R-Ras isoform X1 | Down-regulation |
| Egfl7 | NM_178444.5 | 0.341 | Epidermal growth factor-like protein 7 isoform 1 precursor | Down-regulation | |
| Hmgb2 | NM_001363443.1 | 0.471 | High mobility group protein B2 | Down-regulation | |
| Prkcq | XM_006497398.4 | 0.355 | Protein kinase C, theta | Down-regulation | |
| Ddit3 | XM_006513197.4 | 0.36 | DNA-damage inducible transcript 3 | Down-regulation | |
| Anxa1 | NM_010730.2 | 0.389 | Annexin A1 | Down-regulation | |
| Ddit4 | NM_029083.2 | 0.348 | DNA-damage-inducible transcript 4 | Down-regulation | |
| Epha3 | NM_001362452.1 | 0.135 | Eph receptor A3 | Down-regulation | |
| Pmp22 | NM_001302257.1 | 0.177 | Peripheral myelin protein 22 | Down-regulation | |
| Angiogenesis | Egfl7 | NM_178444.5 | 0.341 | EGF-like domain 7 | Down-regulation |
| Tnfaip2 | XM_006515793.5 | 0.315 | Tumor necrosis factor, alpha-induced protein 2 | Down-regulation | |
| Cell–cell adhesion | Ninj1 | NM_013610.3 | 0.653 | Ninjurin 1 | Down-regulation |
| Ctnna1 | XM_006525548.4 | 0.697 | Catenin (cadherin associated protein), alpha 1, | Down-regulation | |
| Itgb5 | NM_001145884.1 | 0.592 | Integrin beta 5, transcript variant 1 | Down-regulation | |
| Ptpn6 | NM_001077705.2 | 0.389 | Protein tyrosine phosphatase, non-receptor type 6 | Down-regulation |
Disclaimer/Publisher’s Note: The statements, opinions and data contained in all publications are solely those of the individual author(s) and contributor(s) and not of MDPI and/or the editor(s). MDPI and/or the editor(s) disclaim responsibility for any injury to people or property resulting from any ideas, methods, instructions or products referred to in the content. |
© 2024 by the authors. Licensee MDPI, Basel, Switzerland. This article is an open access article distributed under the terms and conditions of the Creative Commons Attribution (CC BY) license (https://creativecommons.org/licenses/by/4.0/).
Share and Cite
Ko, E.-J.; Kim, D.-Y.; Kim, M.-H.; An, H.; Kim, J.; Jeong, J.-Y.; Song, K.S.; Cha, H.-J. Functional Analysis of Membrane-Associated Scaffolding Tight Junction (TJ) Proteins in Tumorigenic Characteristics of B16-F10 Mouse Melanoma Cells. Int. J. Mol. Sci. 2024, 25, 833. https://doi.org/10.3390/ijms25020833
Ko E-J, Kim D-Y, Kim M-H, An H, Kim J, Jeong J-Y, Song KS, Cha H-J. Functional Analysis of Membrane-Associated Scaffolding Tight Junction (TJ) Proteins in Tumorigenic Characteristics of B16-F10 Mouse Melanoma Cells. International Journal of Molecular Sciences. 2024; 25(2):833. https://doi.org/10.3390/ijms25020833
Chicago/Turabian StyleKo, Eun-Ji, Do-Ye Kim, Min-Hye Kim, Hyojin An, Jeongtae Kim, Jee-Yeong Jeong, Kyoung Seob Song, and Hee-Jae Cha. 2024. "Functional Analysis of Membrane-Associated Scaffolding Tight Junction (TJ) Proteins in Tumorigenic Characteristics of B16-F10 Mouse Melanoma Cells" International Journal of Molecular Sciences 25, no. 2: 833. https://doi.org/10.3390/ijms25020833
APA StyleKo, E.-J., Kim, D.-Y., Kim, M.-H., An, H., Kim, J., Jeong, J.-Y., Song, K. S., & Cha, H.-J. (2024). Functional Analysis of Membrane-Associated Scaffolding Tight Junction (TJ) Proteins in Tumorigenic Characteristics of B16-F10 Mouse Melanoma Cells. International Journal of Molecular Sciences, 25(2), 833. https://doi.org/10.3390/ijms25020833

