Mimicking Protein Kinase C Phosphorylation Inhibits Arc/Arg3.1 Palmitoylation and Its Interaction with Nucleic Acids
Abstract
1. Introduction
2. Results
2.1. Identification of PKC Phosphorylation Sites in Arc

2.2. Introduction of PKC Phosphomimetic Mutations Does Not Prevent High-Order Oligomerization of Arc
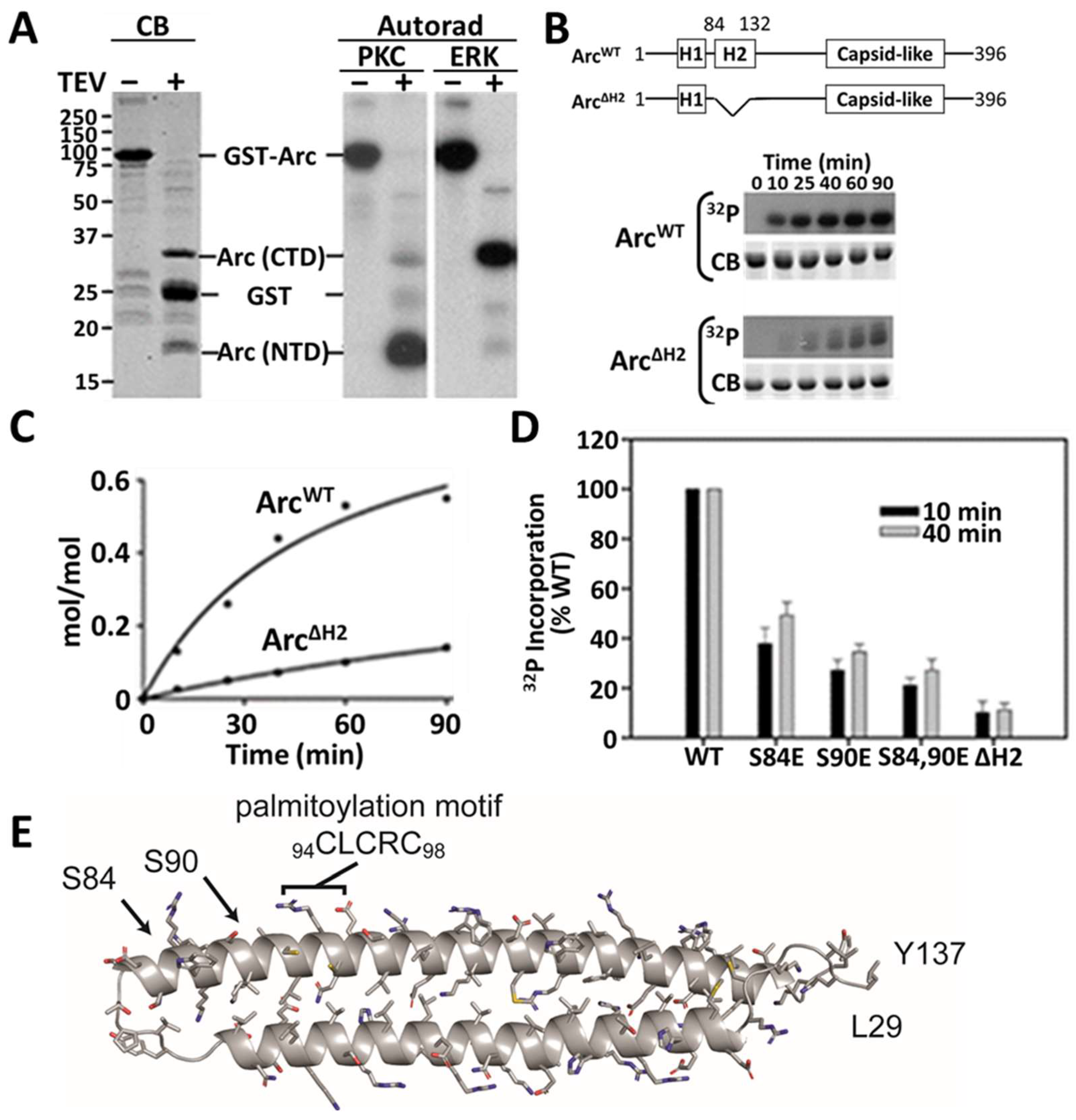
2.3. Effect of Phosphomimetic Mutations on Palmitoylation
2.4. Effect of Phosphomimetic Mutations on Nucleic Acid Binding
2.5. Effect of Phosphomimetic Mutations on the Elution of Arc from Gel Filtration Columns
3. Discussion
4. Materials and Methods
4.1. Materials
4.2. Constructs for Expression of Recombinant Wild-Type (WT) and Mutant Arc
4.3. Protein Purification
4.4. Phosphorylation of Arc
4.5. Size-Exclusion Chromatography (SEC)
4.6. Chemical Cross-Linking
4.7. Analytical Ultracentrifugation (AUC)
4.8. Dynamic Light Scattering
4.9. Palmitoylation
4.10. Other Methods
5. Conclusions
Author Contributions
Funding
Data Availability Statement
Conflicts of Interest
Abbreviations
References
- Lyford, G.L.; Yamagata, K.; Kaufmann, W.E.; Barnes, C.A.; Sanders, L.K.; Copeland, N.G.; Gilbert, D.J.; Jenkins, N.A.; Lanahan, A.A.; Worley, P.F. Arc, a growth factor and activity-regulated gene, encodes a novel cytoskeleton-associated protein that is enriched in neuronal dendrites. Neuron 1995, 14, 433–445. [Google Scholar] [CrossRef] [PubMed]
- Link, W.; Konietzko, U.; Kauselmann, G.; Krug, M.; Schwanke, B.; Frey, U.; Kuhl, D. Somatodendritic expression of an immediate early gene is regulated by synaptic activity. Proc. Natl. Acad. Sci. USA 1995, 92, 5734–5738. [Google Scholar] [CrossRef] [PubMed]
- Chen, Y.; Wang, X.; Xiao, B.; Luo, Z.; Long, H. Mechanisms and functions of activity-regulated cytoskeleton-associated protein in synaptic plasticity. Mol. Neurobiol. 2023, 60, 5738–5754. [Google Scholar] [CrossRef] [PubMed]
- Leung, H.W.; Foo, G.; VanDongen, A. Arc regulates transcription of genes for plasticity, excitability and Alzheimer’s disease. Biomedicines 2022, 10, 1946. [Google Scholar] [CrossRef] [PubMed]
- Shepherd, J.D.; Bear, M.F. New views of Arc, a master regulator of synaptic plasticity. Nat. Neurosci. 2011, 14, 279–284. [Google Scholar] [CrossRef] [PubMed]
- Korb, E.; Finkbeiner, S. Arc in synaptic plasticity: From gene to behavior. Trends Neurosci. 2011, 34, 591–598. [Google Scholar] [CrossRef] [PubMed]
- Zhang, H.; Bramham, C.R. Arc/Arg3.1 function in long-term synaptic plasticity: Emerging mechanisms and unresolved issues. Eur. J. Neurosci. 2011, 54, 6696–6712. [Google Scholar] [CrossRef] [PubMed]
- Chowdhury, S.; Shepherd, J.D.; Okuno, H.; Lyford, G.; Petralia, R.S.; Plath, N.; Kuhl, D.; Huganir, R.L.; Worley, P.F. Arc/Arg3.1 interacts with the endocytic machinery to regulate AMPA receptor trafficking. Neuron 2006, 52, 445–459. [Google Scholar] [CrossRef]
- Shepherd, J.D.; Rumbaugh, G.; Wu, J.; Chowdhury, S.; Plath, N.; Kuhl, D.; Huganir, R.L.; Worley, P.F. Arc/Arg3.1 mediates homeostatic synaptic scaling of AMPA receptors. Neuron 2006, 52, 475–484. [Google Scholar] [CrossRef]
- Waung, M.W.; Pfeiffer, B.E.; Nosyreva, E.D.; Ronesi, J.A.; Huber, K.M. Rapid translation of Arc/Arg3.1 selectively mediates mGluR-dependent LTD through persistent increases in AMPAR endocytosis rate. Neuron 2008, 59, 84–97. [Google Scholar] [CrossRef]
- Wall, M.J.; Corrêa, S.A.L. The mechanistic link between Arc/Arg3.1 expression and AMPA receptor endocytosis. Semin. Cell Dev. Biol. 2018, 77, 17–24. [Google Scholar] [CrossRef] [PubMed]
- Bramham, C.R. Local protein synthesis, actin dynamics, and LTP consolidation. Curr. Opin. Neurobiol. 2008, 18, 524–531. [Google Scholar] [CrossRef] [PubMed]
- Newpher, T.M.; Harris, S.; Pringle, J.; Hamilton, C.; Soderling, S. Regulation of spine structural plasticity by Arc/Arg3.1. Semin. Cell Dev. Biol. 2018, 77, 25–32. [Google Scholar] [CrossRef] [PubMed]
- Zhang, W.; Wu, J.; Ward, M.D.; Yang, S.; Chuang, Y.A.; Xiao, M.; Li, R.; Leahy, D.J.; Worley, P.F. Structural basis of arc binding to synaptic proteins: Implications for cognitive disease. Neuron 2015, 86, 490–500. [Google Scholar] [CrossRef] [PubMed]
- Campillos, M.; Doerks, T.; Shah, P.K.; Bork, P. Computational characterization of multiple Gag-like human proteins. Trends Genet. 2006, 22, 585–589. [Google Scholar] [CrossRef] [PubMed]
- Pastuzyn, E.D.; Day, C.E.; Kearns, R.B.; Kyrke-Smith, M.; Taibi, A.V.; McCormick, J.; Yoder, N.; Belnap, D.M.; Erlendsson, S.; Morado, D.R.; et al. The neuronal gene Arc encodes a repurposed retrotransposon Gag protein that mediates intercellular RNA transfer. Cell 2018, 172, 275–288. [Google Scholar] [CrossRef]
- Ashley, J.; Cordy, B.; Lucia, D.; Fradkin, L.G.; Budnik, V.; Thomson, T. Retrovirus-like Gag protein Arc1 binds RNA and traffics across synaptic boutons. Cell 2018, 172, 262–274. [Google Scholar] [CrossRef]
- Carmichael, R.E.; Henley, J.M. Transcriptional and post-translational regulation of Arc in synaptic plasticity. Semin. Cell Dev. Biol. 2018, 77, 3–9. [Google Scholar] [CrossRef]
- Mabb, A.M.; Ehlers, M.D. Arc ubiquitination in synaptic plasticity. Semin. Cell Dev. Biol. 2018, 77, 10–16. [Google Scholar] [CrossRef]
- Lalonde, J.; Reis, S.A.; Sivakumaran, S.; Holland, C.S.; Wesseling, H.; Sauld, J.F.; Alural, B.; Zhao, W.N.; Steen, J.A.; Haggarty, S.J. Chemogenomic analysis reveals key role for lysine acetylation in regulating Arc stability. Nat. Commun. 2017, 8, 1659. [Google Scholar] [CrossRef]
- Craig, T.J.; Henley, J.M. SUMOylation, Arc and the regulation of homeostatic synaptic scaling: Implications in health and disease. Commun. Integr. Biol. 2012, 5, 634–636. [Google Scholar] [CrossRef] [PubMed]
- Nair, R.R.; Patil, S.; Tiron, A.; Kanhema, T.; Panja, D.; Schiro, L.; Parobczak, K.; Wilczynski, G.; Bramham, C.R. Dynamic Arc SUMOylation and selective interaction with F-actin-binding protein drebrin A in LTP cosolidation in vivo. Front. Synaptic Neurosci. 2017, 9, 8. [Google Scholar] [CrossRef] [PubMed]
- Barylko, B.; Wilkerson, J.R.; Cavalier, S.H.; Binns, D.D.; James, N.G.; Jameson, D.M.; Huber, K.M.; Albanesi, J.P. Palmitoylation and membrane binding of Arc/Arg3.1: A potential role in synaptic depression. Biochemistry 2018, 57, 520–524. [Google Scholar] [CrossRef] [PubMed]
- Gozdz, A.; Nikolaienko, O.; Urbanska, M.; Cymerman, I.A.; Sitkiewicz, E.; Blazejczyk, M.; Dadlez, M.; Bramham, C.R.; Jaworski, J. GSK3α and GSK3β phosphorylate Arc and regulate its degradation. Front. Mol. Neurosci. 2017, 10, 192. [Google Scholar] [CrossRef] [PubMed]
- Nikolaienko, O.; Eriksen, M.S.; Patil, S.; Bito, H.; Bramham, C.R. Stimulus-evoked ERK-dependent phosphorylation of activity-regulated cytoskeleton-associated protein (Arc) regulates its neuronal subcellular localization. Neuroscience 2017, 360, 68–80. [Google Scholar] [CrossRef] [PubMed]
- Zhang, W.; Chuang, Y.A.; Na, Y.; Ye, Z.; Yang, L.; Lin, R.; Zhou, J.; Wu, J.; Qiu, J.; Savonenko, A.; et al. Arc oligomerization is regulated by CaMKII phosphorylation of the GAG domain: An essential mechanism for plasticity and memory formation. Mol. Cell. 2019, 75, 13–25.e5. [Google Scholar] [CrossRef]
- Walczyk-Mooradally, A.; Holborn, J.; Singh, K.; Tyler, M.; Patnaik, D.; Wesseling, H.; Brandon, N.J.; Steen, J.; Graether, S.P.; Haggarty, S.J.; et al. Phosphorylation-dependent control of Activity-regulated cytoskeleton-associated protein (Arc) protein by TNIK. J. Neurochem. 2021, 158, 1058–1073. [Google Scholar] [CrossRef]
- Callender, J.A.; Newton, A.C. Conventional protein kinase C in the brain: 40 years later. Neuronal Signal. 2017, 1, NS20160005. [Google Scholar] [CrossRef]
- Myrum, C.; Baumann, A.; Bustad, H.J.; Flydal, M.I.; Mariaule, V.; Alvira, S.; Cuéllar, J.; Haavik, J.; Soulé, J.; Valpuesta, J.M.; et al. Arc is a flexible modular protein capable of reversible self-oligomerization. Biochem. J. 2015, 468, 145–158. [Google Scholar] [CrossRef]
- Jones, D.T. Protein secondary structure prediction based on position-specific scoring matrices. J. Mol. Biol. 1999, 292, 195–202. [Google Scholar] [CrossRef]
- Hallin, E.I.; Eriksen, M.S.; Baryshnikov, S.; Nikolaienko, O.; Grødem, S.; Hosokawa, T.; Hayashi, Y.; Bramham, C.R.; Kursula, P. Structure of monomeric full-length ARC sheds light on molecular flexibility, protein interactions, and functional modalities. J. Neurochem. 2018, 147, 323–343. [Google Scholar] [CrossRef]
- Tanford, C. Physical Chemistry of Macromolecules; Wiley: New York, NY, USA, 1961; Chapter 6. [Google Scholar]
- Linding, R.; Jensen, L.J.; Diella, F.; Bork, P.; Gibson, T.J.; Russell, R.B. Protein disorder prediction: Implications for structural proteomics. Structure 2003, 11, 1453–1459. [Google Scholar] [CrossRef] [PubMed]
- Hornbeck, P.V.; Zhang, B.; Murray, B.; Kornhauser, J.M.; Latham, V.; Skrzypek, E. PhosphoSitePlus 2014: Mutations, PTMs and recalibrations. Nucleic Acids Res. 2015, 43, D512–D520. [Google Scholar] [CrossRef] [PubMed]
- Jumper, J.; Evans, R.; Pritzel, A.; Green, T.; Figurnov, M.; Ronneberger, O.; Tunyasuvunakool, K.; Bates, R.; Žídek, A.; Potapenko, A.; et al. Highly accurate protein structure prediction with AlphFold. Nature 2021, 596, 583–589. [Google Scholar] [CrossRef]
- Varadi, M.; Anyango, S.; Deshpande, M.; Nair, S.; Natassia, C.; Yordanova, G.; Yuan, D.; Stroe, O.; Wood, G.; Laydon, A.; et al. AlphFold protein structure database: Massively expanding the structural coverage of protein-sequence space with high-accuracy models. Nucleic Acids Res. 2022, 50, D439–D444. [Google Scholar] [CrossRef] [PubMed]
- Byers, C.E.; Barylko, B.; Ross, J.A.; Southworth, D.R.; James, N.G.; Taylor, C.A., 4th; Wang, L.; Collins, K.A.; Estrada, A.; Waung, M.; et al. Enhancement of dynamin polymerization and GTPase activity by Arc/Arg3.1. Biochim. Biophys. Acta 2015, 1850, 1310–1318. [Google Scholar] [CrossRef] [PubMed]
- Brautigam, C.A. Calculations and publication-quality illustrations for analytical ultracentrifugation data. Methods Enzymol. 2015, 562, 109–134. [Google Scholar] [PubMed]
- Thomas, G.M.; Hayashi, T.; Huganir, R.L.; Linden, D.J. DHHC8-dependent PICK1 palmitoylation is required for induction of cerebellar long-term synaptic depression. J. Neurosci. 2013, 33, 15401–15407. [Google Scholar] [CrossRef][Green Version]
- Forrester, M.T.; Hess, D.T.; Thompson, J.W.; Hultman, R.; Moseley, M.A.; Stamler, J.S.; Casey, P.J. Site-specific analysis of protein S-acylation by resin-assisted capture. J. Lipid Res. 2011, 52, 393–398. [Google Scholar] [CrossRef]
- Eriksen, M.S.; Nikolaienko, O.; Hallin, E.I.; Grødem, S.; Bustad, H.J.; Flydal, M.I.; Merski, I.; Hosokawa, T.; Lascu, D.; Akerkar, S.; et al. Arc self-association and formation of virus-like capsids are mediated by an N-terminal helical coil motif. FEBS J. 2021, 288, 2930–2955. [Google Scholar] [CrossRef]
- Hedde, P.N.; Malacrida, L.; Barylko, B.; Binns, D.D.; Albanesi, J.P.; Jameson, D.M. Membrane remodeling by Arc/Arg3. 1 Front. Mol. Biosci. 2021, 8, 630625. [Google Scholar]
- Craig, T.J.; Jaafari, N.; Petrovic, M.M.; Jacobs, S.C.; Rubin, P.P.; Mellor, J.R.; Henley, J.M. Homeostatic synaptic scaling is regulated by protein SUMOylation. J. Biol. Chem. 2012, 287, 22781–22788. [Google Scholar] [CrossRef] [PubMed]
- Wu, J.; Petralia, R.S.; Kurushima, H.; Patel, H.; Jung, M.Y.; Volk, L.; Chowdhury, S.; Shepherd, J.D.; Dehoff, M.; Li, Y.; et al. Arc/Arg3.1 regulates an endosomal pathway essential for activity-dependent β-amyloid generation. Cell 2011, 147, 615–628. [Google Scholar] [CrossRef] [PubMed]
- Zaręba-Kozioł, M.; Figiel, I.; Bartkowiak-Kaczmarek, A.; Włodarczyk, J. Insights into protein S-palmitoylation in synaptic plasticity and neurological disorders: Potential and limitations of methods for detection and analysis. Front. Mol. Neurosci. 2018, 11, 175. [Google Scholar] [CrossRef] [PubMed]
- Albanesi, J.P.; Barylko, B.; DeMartino, G.N.; Jameson, D.M. Palmitoylated proteins in dendritic spine remodeling. Front. Synaptic Neurosci. 2020, 12, 22. [Google Scholar] [CrossRef]
- Yan, P.; Liu, H.; Zhou, T.; Sun, P.; Wang, Y.; Wang, X.; Zhang, L.; Wang, T.; Dong, J.; Zhu, J.; et al. Crosstalk of synapsin1 palmitoylation and phosphorylation controls the dynamicity of synaptic vesicles in neurons. Cell Death Dis. 2022, 13, 786. [Google Scholar] [CrossRef] [PubMed]
- Moritz, A.E.; Rastedt, D.E.; Stanislowski, D.J.; Shetty, M.; Smith, M.A.; Vaughan, R.A.; Foster, J.D. Reciprocal phosphorylation and palmitoylation control dopamine transporter kinetics. J. Biol. Chem. 2015, 290, 29095–290105. [Google Scholar] [CrossRef]
- Schuck, P.; Zhao, H.; Brautigam, C.A.; Ghirlando, R. Basic Principles of Analytical Ultracentrifugation; CRC Press: Boca Raton, FL, USA, 2016. [Google Scholar]
- Zhao, H.; Ghirlando, R.; Piszczek, G.; Curth, U.; Brautigam, C.A.; Schuck, P. Recorded scan times can limit the accuracy of sedimentation coefficients in analytical ultracentrifugation. Anal. Biochem. 2013, 437, 104–108. [Google Scholar] [CrossRef]
- Schuck, P.; Perugini, M.A.; Gonzales, N.R.; Howlett, G.J.; Schubert, D. Size-distribution analysis of proteins by analytical ultracentrifugation: Strategies and application to model systems. Biophys. J. 2002, 82, 1096–1111. [Google Scholar] [CrossRef]
- Schuck, P. Size distribution analysis of macromolecules by sedimentation velocity ultracentrifugation and Lamm equation modeling. Biophys. J. 2000, 78, 1606–1619. [Google Scholar] [CrossRef]
- Laue, T.M.; Shah, B.D.; Ridgeway, R.M.; Pelletier, S.L. Computer-aided interpretation of analytical sedimentation data for proteins. In Analytical Ultracentrifugation in Biochemistry and Polymer Science; Harding, S.E., Rowe, A.J., Horton, J.C., Eds.; The Royal Society of Chemistry: London, UK, 1992; pp. 90–125. [Google Scholar]
- Lowry, O.H.; Rosebrough, N.J.; Farr, A.L.; Randall, R.J. Protein measurement with the Folin phenol reagent. J. Biol. Chem. 1951, 193, 265–275. [Google Scholar] [CrossRef] [PubMed]
- Peterson, G.L. A simplification of the protein assay method of Lowry et al. which is more generally applicable. Anal. Biochem. 1977, 83, 346–356. [Google Scholar] [CrossRef] [PubMed]
- Laemmli, U.K. Cleavage of structural proteins during the assembly of the head of bacteriophage T4. Nature 1970, 227, 680–685. [Google Scholar] [CrossRef] [PubMed]







| Construct | Absorbance (260 nm/280 nm) | |
|---|---|---|
| −AS | +AS | |
| Full-length | 0.86 | 0.55 |
| ΔH1 (aa 33–70 deleted) | 0.85 | 0.77 |
| ΔH2 (aa 84–132 deleted) | 0.50 | 0.53 |
| Δ91–100 | 0.55 | 0.53 |
| ΔAH (aa 108–124 deleted) | 0.46 | 0.45 |
| S84,90E | 0.54 | 0.53 |
| CTD (aa 152–396) | 0.58 | 0.54 |
Disclaimer/Publisher’s Note: The statements, opinions and data contained in all publications are solely those of the individual author(s) and contributor(s) and not of MDPI and/or the editor(s). MDPI and/or the editor(s) disclaim responsibility for any injury to people or property resulting from any ideas, methods, instructions or products referred to in the content. |
© 2024 by the authors. Licensee MDPI, Basel, Switzerland. This article is an open access article distributed under the terms and conditions of the Creative Commons Attribution (CC BY) license (https://creativecommons.org/licenses/by/4.0/).
Share and Cite
Barylko, B.; Taylor, C.A., 4th; Wang, J.; Earnest, S.; Stippec, S.; Binns, D.D.; Brautigam, C.A.; Jameson, D.M.; DeMartino, G.N.; Cobb, M.H.; et al. Mimicking Protein Kinase C Phosphorylation Inhibits Arc/Arg3.1 Palmitoylation and Its Interaction with Nucleic Acids. Int. J. Mol. Sci. 2024, 25, 780. https://doi.org/10.3390/ijms25020780
Barylko B, Taylor CA 4th, Wang J, Earnest S, Stippec S, Binns DD, Brautigam CA, Jameson DM, DeMartino GN, Cobb MH, et al. Mimicking Protein Kinase C Phosphorylation Inhibits Arc/Arg3.1 Palmitoylation and Its Interaction with Nucleic Acids. International Journal of Molecular Sciences. 2024; 25(2):780. https://doi.org/10.3390/ijms25020780
Chicago/Turabian StyleBarylko, Barbara, Clinton A. Taylor, 4th, Jason Wang, Svetlana Earnest, Steve Stippec, Derk D. Binns, Chad A. Brautigam, David M. Jameson, George N. DeMartino, Melanie H. Cobb, and et al. 2024. "Mimicking Protein Kinase C Phosphorylation Inhibits Arc/Arg3.1 Palmitoylation and Its Interaction with Nucleic Acids" International Journal of Molecular Sciences 25, no. 2: 780. https://doi.org/10.3390/ijms25020780
APA StyleBarylko, B., Taylor, C. A., 4th, Wang, J., Earnest, S., Stippec, S., Binns, D. D., Brautigam, C. A., Jameson, D. M., DeMartino, G. N., Cobb, M. H., & Albanesi, J. P. (2024). Mimicking Protein Kinase C Phosphorylation Inhibits Arc/Arg3.1 Palmitoylation and Its Interaction with Nucleic Acids. International Journal of Molecular Sciences, 25(2), 780. https://doi.org/10.3390/ijms25020780

