Potential Role of Macrophage Polarization in the Progression of Hunner-Type Interstitial Cystitis
Abstract
1. Introduction
2. Results
2.1. Patient Characteristics
2.2. Fibrosis and Immune Activation in the Mucosal Layer of Patients with Hunner Type Interstitial Cystitis
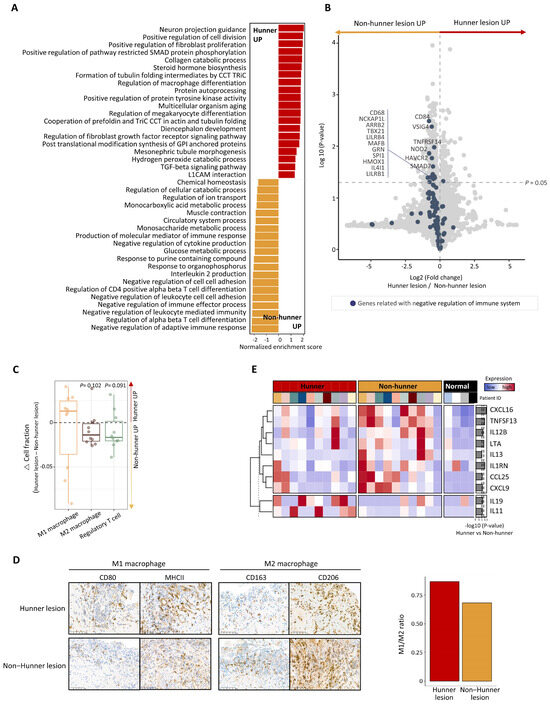
2.3. Reduced Anti-Inflammation and Immunosuppression in the Mucosal Layer of Hunner Lesions Compared to Non-Hunner Lesions
2.4. Thickening of Serosal/Muscular Layer of Patients with Interstitial Cystitis
3. Discussion
4. Materials and Methods
4.1. Participants and Sample Collection
4.2. Immunohistochemistry (IHC)
4.3. Transcriptome Sequencing
4.4. Transcriptome Sequencing Analysis
4.5. Statistical Analysis
Supplementary Materials
Author Contributions
Funding
Institutional Review Board Statement
Informed Consent Statement
Data Availability Statement
Conflicts of Interest
References
- Homma, Y.; Akiyama, Y.; Tomoe, H.; Furuta, A.; Ueda, T.; Maeda, D.; Lin, A.T.; Kuo, H.C.; Lee, M.H.; Oh, S.J.; et al. Clinical guidelines for interstitial cystitis/bladder pain syndrome. Int. J. Urol. 2020, 27, 578–589. [Google Scholar] [CrossRef] [PubMed]
- Fall, M.; Nordling, J.; Cervigni, M.; Dinis Oliveira, P.; Fariello, J.; Hanno, P.; Kåbjörn-Gustafsson, C.; Logadottir, Y.; Meijlink, J.; Mishra, N.; et al. Hunner lesion disease differs in diagnosis, treatment and outcome from bladder pain syndrome: An ESSIC working group report. Scand. J. Urol. 2020, 54, 91–98. [Google Scholar] [CrossRef]
- Harrington, D.S.; Fall, M.; Johansson, S.L. Interstitial cystitis: Bladder mucosa lymphocyte immunophenotyping and peripheral blood flow cytometry analysis. J. Urol. 1990, 144, 868–871. [Google Scholar] [CrossRef] [PubMed]
- Maeda, D.; Akiyama, Y.; Morikawa, T.; Kunita, A.; Ota, Y.; Katoh, H.; Niimi, A.; Nomiya, A.; Ishikawa, S.; Goto, A.; et al. Hunner-Type (Classic) Interstitial Cystitis: A Distinct Inflammatory Disorder Characterized by Pancystitis, with Frequent Expansion of Clonal B-Cells and Epithelial Denudation. PLoS ONE 2015, 10, e0143316. [Google Scholar] [CrossRef]
- Gamper, M.; Viereck, V.; Geissbühler, V.; Eberhard, J.; Binder, J.; Moll, C.; Rehrauer, H.; Moser, R. Gene expression profile of bladder tissue of patients with ulcerative interstitial cystitis. BMC Genom. 2009, 10, 199. [Google Scholar] [CrossRef]
- Li, K.; Lai, C.; Liu, C.; Li, Z.; Guo, K.; Xu, K. WGCNA and molecular docking reveal key hub genes and potential natural inhibitor in interstitial cystitis/bladder pain syndrome. Int. Urogynecol. J. 2022, 33, 2241–2249. [Google Scholar] [CrossRef]
- Saha, S.K.; Jeon, T.I.; Jang, S.B.; Kim, S.J.; Lim, K.M.; Choi, Y.J.; Kim, H.G.; Kim, A.; Cho, S.G. Bioinformatics Approach for Identifying Novel Biomarkers and Their Signaling Pathways Involved in Interstitial Cystitis/Bladder Pain Syndrome with Hunner Lesion. J. Clin. Med. 2020, 9, 1935. [Google Scholar] [CrossRef]
- Akiyama, Y.; Maeda, D.; Katoh, H.; Morikawa, T.; Niimi, A.; Nomiya, A.; Sato, Y.; Kawai, T.; Goto, A.; Fujimura, T.; et al. Molecular Taxonomy of Interstitial Cystitis/Bladder Pain Syndrome Based on Whole Transcriptome Profiling by Next-Generation RNA Sequencing of Bladder Mucosal Biopsies. J. Urol. 2019, 202, 290–300. [Google Scholar] [CrossRef]
- Akiyama, Y.; Miyakawa, J.; O’Donnell, M.A.; Kreder, K.J.; Luo, Y.; Maeda, D.; Ushiku, T.; Kume, H.; Homma, Y. Overexpression of HIF1α in Hunner Lesions of Interstitial Cystitis: Pathophysiological Implications. J. Urol. 2022, 207, 635–646. [Google Scholar] [CrossRef]
- Finotello, F.; Mayer, C.; Plattner, C.; Laschober, G.; Rieder, D.; Hackl, H.; Krogsdam, A.; Loncova, Z.; Posch, W.; Wilflingseder, D.; et al. Molecular and pharmacological modulators of the tumor immune contexture revealed by deconvolution of RNA-seq data. Genome Med. 2019, 11, 34. [Google Scholar] [CrossRef]
- Song, Y.J.; Cao, J.Y.; Jin, Z.; Hu, W.G.; Wu, R.H.; Tian, L.H.; Yang, B.; Wang, J.; Xiao, Y.; Huang, C.B. Inhibition of microRNA-132 attenuates inflammatory response and detrusor fibrosis in rats with interstitial cystitis via the JAK-STAT signaling pathway. J. Cell Biochem. 2019, 120, 9147–9158. [Google Scholar] [CrossRef] [PubMed]
- Hou, Y.; Li, H.; Huo, W. MicroRNA-495 alleviates ulcerative interstitial cystitis via inactivating the JAK-STAT signaling pathway by inhibiting JAK3. Int. Urogynecol. J. 2021, 32, 1253–1263. [Google Scholar] [CrossRef] [PubMed]
- Huang, H.; Wu, T.; Mao, J.; Fang, Y.; Zhang, J.; Wu, L.; Zheng, S.; Lin, B.; Pan, H. CHI3L1 Is a Liver-Enriched, Noninvasive Biomarker That Can Be Used to Stage and Diagnose Substantial Hepatic Fibrosis. OMICS A J. Integr. Biol. 2015, 19, 339–345. [Google Scholar] [CrossRef] [PubMed]
- Young Ho, L.; Gwan Gyu, S. YKL-40 Levels in Rheumatoid Arthritis and Their Correlation with Disease Activity: A Meta-analysis. J. Rheum. Dis. 2019, 26, 257–263. [Google Scholar] [CrossRef]
- Aomatsu, T.; Imaeda, H.; Matsumoto, K.; Kimura, E.; Yoden, A.; Tamai, H.; Fujiyama, Y.; Mizoguchi, E.; Andoh, A. Faecal chitinase 3-like-1: A novel biomarker of disease activity in paediatric inflammatory bowel disease. Aliment. Pharmacol. Ther. 2011, 34, 941–948. [Google Scholar] [CrossRef]
- Ng, B.; Dong, J.; D’Agostino, G.; Viswanathan, S.; Widjaja, A.A.; Lim, W.-W.; Ko, N.S.J.; Tan, J.; Chothani, S.P.; Huang, B.; et al. Interleukin-11 is a therapeutic target in idiopathic pulmonary fibrosis. Sci. Transl. Med. 2019, 11, eaaw1237. [Google Scholar] [CrossRef]
- Schafer, S.; Viswanathan, S.; Widjaja, A.A.; Lim, W.-W.; Moreno-Moral, A.; DeLaughter, D.M.; Ng, B.; Patone, G.; Chow, K.; Khin, E.; et al. IL-11 is a crucial determinant of cardiovascular fibrosis. Nature 2017, 552, 110–115. [Google Scholar] [CrossRef]
- Di Cara, F.; Andreoletti, P.; Trompier, D.; Vejux, A.; Bülow, M.H.; Sellin, J.; Lizard, G.; Cherkaoui-Malki, M.; Savary, S. Peroxisomes in Immune Response and Inflammation. Int. J. Mol. Sci. 2019, 20, 3877. [Google Scholar] [CrossRef]
- Steinberg, S.J.; Dodt, G.; Raymond, G.V.; Braverman, N.E.; Moser, A.B.; Moser, H.W. Peroxisome biogenesis disorders. Biochim. Biophys. Acta 2006, 1763, 1733–1748. [Google Scholar] [CrossRef]
- Oruqaj, G.; Karnati, S.; Vijayan, V.; Kotarkonda, L.K.; Boateng, E.; Zhang, W.; Ruppert, C.; Günther, A.; Shi, W.; Baumgart-Vogt, E. Compromised peroxisomes in idiopathic pulmonary fibrosis, a vicious cycle inducing a higher fibrotic response via TGF-β signaling. Proc. Natl. Acad. Sci. USA 2015, 112, E2048–E2057. [Google Scholar] [CrossRef]
- Bigg, H.F.; Wait, R.; Rowan, A.D.; Cawston, T.E. The mammalian chitinase-like lectin, YKL-40, binds specifically to type I collagen and modulates the rate of type I collagen fibril formation. J. Biol. Chem. 2006, 281, 21082–21095. [Google Scholar] [CrossRef]
- Richter, B.; Roslind, A.; Hesse, U.; Nordling, J.; Johansen, J.S.; Horn, T.; Hansen, A.B. YKL-40 and mast cells are associated with detrusor fibrosis in patients diagnosed with bladder pain syndrome/interstitial cystitis according to the 2008 criteria of the European Society for the Study of Interstitial Cystitis. Histopathology 2010, 57, 371–383. [Google Scholar] [CrossRef] [PubMed]
- Inal-Gultekin, G.; Gormez, Z.; Mangir, N. Defining Molecular Treatment Targets for Bladder Pain Syndrome/Interstitial Cystitis: Uncovering Adhesion Molecules. Front. Pharmacol. 2022, 13, 780855. [Google Scholar] [CrossRef] [PubMed]
- Colaco, M.; Koslov, D.S.; Keys, T.; Evans, R.J.; Badlani, G.H.; Andersson, K.E.; Walker, S.J. Correlation of gene expression with bladder capacity in interstitial cystitis/bladder pain syndrome. J. Urol. 2014, 192, 1123–1129. [Google Scholar] [CrossRef] [PubMed]
- van de Merwe, J.P. Interstitial cystitis and systemic autoimmune diseases. Nat. Clin. Pract. Urol. 2007, 4, 484–491. [Google Scholar] [CrossRef] [PubMed]
- Murray, P.J. Macrophage Polarization. Annu. Rev. Physiol. 2017, 79, 541–566. [Google Scholar] [CrossRef] [PubMed]
- Vogt, L.; Schmitz, N.; Kurrer, M.O.; Bauer, M.; Hinton, H.I.; Behnke, S.; Gatto, D.; Sebbel, P.; Beerli, R.R.; Sonderegger, I.; et al. VSIG4, a B7 family–related protein, is a negative regulator of T cell activation. J. Clin. Investig. 2006, 116, 2817–2826. [Google Scholar] [CrossRef]
- Cuevas, V.D.; Anta, L.; Samaniego, R.; Orta-Zavalza, E.; Vladimir de la Rosa, J.; Baujat, G.; Domínguez-Soto, Á.; Sánchez-Mateos, P.; Escribese, M.M.; Castrillo, A.; et al. MAFB Determines Human Macrophage Anti-Inflammatory Polarization: Relevance for the Pathogenic Mechanisms Operating in Multicentric Carpotarsal Osteolysis. J. Immunol. 2017, 198, 2070–2081. [Google Scholar] [CrossRef]
- Chen, W.; Lu, C.; Hirota, C.; Iacucci, M.; Ghosh, S.; Gui, X. Smooth Muscle Hyperplasia/Hypertrophy is the Most Prominent Histological Change in Crohn’s Fibrostenosing Bowel Strictures: A Semiquantitative Analysis by Using a Novel Histological Grading Scheme. J. Crohn’s Colitis 2017, 11, 92–104. [Google Scholar] [CrossRef]
- Jhang, J.F.; Hsu, Y.H.; Ho, H.C.; Jiang, Y.H.; Lee, C.L.; Yu, W.R.; Kuo, H.C. Possible Association between Bladder Wall Morphological Changes on Computed Tomography and Bladder-Centered Interstitial Cystitis/Bladder Pain Syndrome. Biomedicines 2021, 9, 1306. [Google Scholar] [CrossRef]



| Characteristic | Value |
|---|---|
| Age (yr), median (IQR) | 67.0 (55.5–72.6) |
| Sex, n (%) | |
| Male | 2 (20.0) |
| Female | 8 (80.0) |
| Number of endoscopic ablations, median (range) | 3.0 (2–4) |
| Maximal cystometric capacity (ml), median (IQR) | 160.0 (113.8–283.0) |
| Number of urinary frequency, mean (SD) | 27.2 (11.1) |
| O’Leary–Sant Interstitial Cystitis Questionnaire (IC-Q), median (IQR) | |
| Symptom index | 16.5 (14.8–18.3) |
| Problem index | 15.0 (12.0–16.0) |
| Pelvic Pain and Urgency/Frequency (PUF) symptom scale, median (IQR) | |
| Symptom | 17.5 (16.0–18.0) |
| Bothersome | 9.0 (7.5–9.0) |
| Pain for VAS, median (IQR) | 8.0 (6.0–9.0) |
Disclaimer/Publisher’s Note: The statements, opinions and data contained in all publications are solely those of the individual author(s) and contributor(s) and not of MDPI and/or the editor(s). MDPI and/or the editor(s) disclaim responsibility for any injury to people or property resulting from any ideas, methods, instructions or products referred to in the content. |
© 2024 by the authors. Licensee MDPI, Basel, Switzerland. This article is an open access article distributed under the terms and conditions of the Creative Commons Attribution (CC BY) license (https://creativecommons.org/licenses/by/4.0/).
Share and Cite
Ko, K.J.; Kim, G.; Sung, H.H.; Park, W.-Y.; Lee, K.-S. Potential Role of Macrophage Polarization in the Progression of Hunner-Type Interstitial Cystitis. Int. J. Mol. Sci. 2024, 25, 778. https://doi.org/10.3390/ijms25020778
Ko KJ, Kim G, Sung HH, Park W-Y, Lee K-S. Potential Role of Macrophage Polarization in the Progression of Hunner-Type Interstitial Cystitis. International Journal of Molecular Sciences. 2024; 25(2):778. https://doi.org/10.3390/ijms25020778
Chicago/Turabian StyleKo, Kwang Jin, Gahyun Kim, Hyun Hwan Sung, Woong-Yang Park, and Kyu-Sung Lee. 2024. "Potential Role of Macrophage Polarization in the Progression of Hunner-Type Interstitial Cystitis" International Journal of Molecular Sciences 25, no. 2: 778. https://doi.org/10.3390/ijms25020778
APA StyleKo, K. J., Kim, G., Sung, H. H., Park, W.-Y., & Lee, K.-S. (2024). Potential Role of Macrophage Polarization in the Progression of Hunner-Type Interstitial Cystitis. International Journal of Molecular Sciences, 25(2), 778. https://doi.org/10.3390/ijms25020778

