Identification and Characterization of Shaker Potassium Channel Gene Family and Response to Salt and Chilling Stress in Rice
Abstract
1. Introduction
2. Results
2.1. Identification of the OsShaker K+ Channel Genes
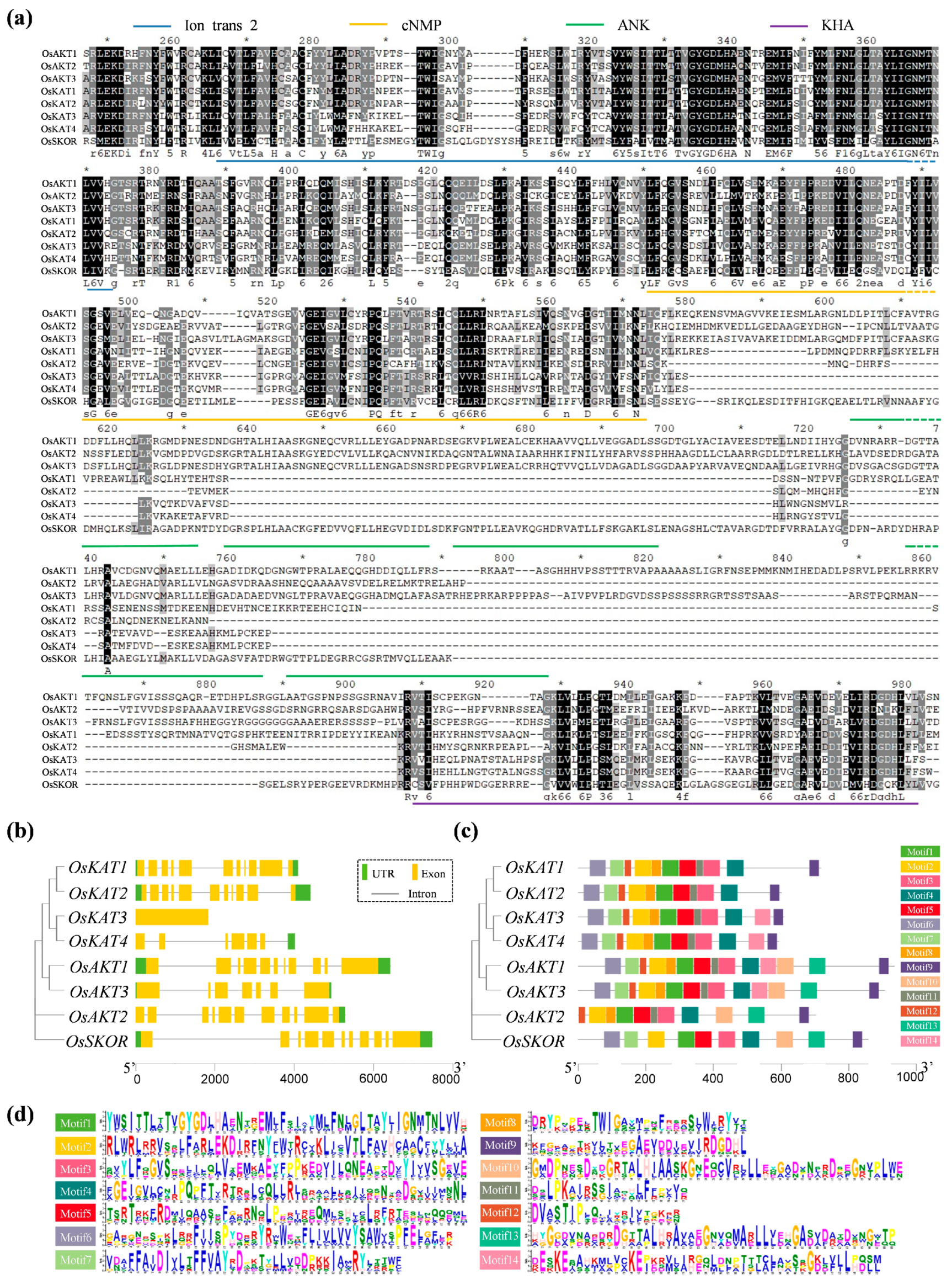
2.2. OsShaker K+ Channel Proteins’ Sequence Alignment, Gene Structure and Conserved Motif Analysis
2.3. Phylogenetic and Gene Duplication Analysis of the OsShaker K+ Channel Genes
2.4. Protein Structures and Transmembrane Domain Analysis of OsShaker K+ Channel Proteins
2.5. The Cis-Acting Element Analysis of OsShaker K+ Channel Genes Promoter
2.6. OsShaker K+ Channel Proteins’ PPI Network Analysis
2.7. OsShaker K+ Channel Gene Expression Profiling and Tissue Specificity Analysis
2.8. Expression Pattern of OsShaker K+ Channel Genes under Salt Stress
2.9. Expression Pattern of OsShaker K+ Channel Genes under Chilling Treatment
3. Discussion
4. Materials and Methods
4.1. Gene Identification and Chromosomal Localization Analysis
4.2. Protein Sequence Comparison, Phylogenetic Tree and Gene Duplication Analysis
4.3. Gene Structure and Conserved Motif Analysis
4.4. Protein Physicochemical Properties and Subcellular Localization Analysis
4.5. Protein Structures and Transmembrane Structural Domain Analysis
4.6. Cis-Acting Elements Analysis
4.7. Plant Growth and Stress Treatments
4.8. RNA Extraction and RT–qPCR Analysis
4.9. Statistical Analysis
5. Conclusions
Supplementary Materials
Author Contributions
Funding
Institutional Review Board Statement
Informed Consent Statement
Data Availability Statement
Conflicts of Interest
References
- Liu, C.; Mao, B.; Yuan, D.; Chu, C.; Duan, M. Salt tolerance in rice: Physiological responses and molecular mechanisms. Crop J. 2022, 10, 13–25. [Google Scholar] [CrossRef]
- van Zelm, E.; Zhang, Y.; Testerink, C. Salt Tolerance Mechanisms of Plants. Annu. Rev. Plant Biol. 2020, 71, 403–433. [Google Scholar] [CrossRef] [PubMed]
- Mukhopadhyay, R.; Sarkar, B.; Jat, H.S.; Sharma, P.C.; Bolan, N.S. Soil salinity under climate change: Challenges for sus-tainable agriculture and food security. J. Environ. Manag. 2021, 280, 111736. [Google Scholar] [CrossRef] [PubMed]
- Anschütz, U.; Becker, D.; Shabala, S. Going beyond nutrition: Regulation of potassium homoeostasis as a common denomi-nator of plant adaptive responses to environment. J. Plant Physiol. 2014, 171, 670–687. [Google Scholar] [CrossRef]
- Hasanuzzaman, M.; Bhuyan, M.H.M.B.; Nahar, K.; Hossain, M.S.; Mahmud, J.A.; Hossen, M.S.; Masud, A.A.C.; Moumita; Fujita, M. Potassium: A Vital Regulator of Plant Responses and Tolerance to Abiotic Stresses. Agronomy 2018, 8, 31. [Google Scholar] [CrossRef]
- Wang, M.; Zheng, Q.; Shen, Q.; Guo, S. The Critical Role of Potassium in Plant Stress Response. Int. J. Mol. Sci. 2013, 14, 7370–7390. [Google Scholar] [CrossRef]
- Ismail, A.M.; Horie, T. Genomics, Physiology, and Molecular Breeding Approaches for Improving Salt Tolerance. Annu. Rev. Plant Biol. 2017, 68, 405–434. [Google Scholar] [CrossRef] [PubMed]
- Niu, X.; Bressan, R.A.; Hasegawa, P.M.; Pardo, J.M. Ion Homeostasis in NaCl Stress Environments. Plant Physiol. 1995, 109, 735–742. [Google Scholar] [CrossRef] [PubMed]
- Fageria, N.K. The Use of Nutrients in Crop Plants; CRC Press: Boca Raton, FL, USA, 2016. [Google Scholar] [CrossRef]
- Wang, C.; Xie, Y.; Tan, Z. Soil potassium depletion in global cereal croplands and its implications. Sci. Total. Environ. 2024, 907, 167875. [Google Scholar] [CrossRef]
- MacRobbie, E.A. Control of Volume and Turgor in Stomatal Guard Cells. J. Membr. Biol. 2006, 210, 131–142. [Google Scholar] [CrossRef]
- Walker, D.J.; Leigh, R.A.; Miller, A.J. Potassium homeostasis in vacuolate plant cells. Proc. Natl. Acad. Sci. USA 1996, 93, 10510–10514. [Google Scholar] [CrossRef] [PubMed]
- Nieves, M.; Alemán, F.; Martínez, V.; Rubio, F. K+ uptake in plant roots. The systems involved, their regulation and paral-lels in other organisms. J. Plant Physiol. 2014, 171, 688–695. [Google Scholar] [CrossRef] [PubMed]
- Gierth, M.; Mäser, P. Potassium transporters in plants–involvement in K+ acquisition, redistribution and homeostasis. FEBS Lett. 2007, 581, 2348–2356. [Google Scholar] [CrossRef] [PubMed]
- Yang, T.; Zhang, S.; Hu, Y.; Wu, F.; Hu, Q.; Chen, G.; Cai, J.; Wu, T.; Moran, N.; Yu, L.; et al. The role of a potassium trans-porter OsHAK5 in potassium acquisition and transport from roots to shoots in rice at low potassium supply levels. Plant Physiol. 2014, 166, 945–959. [Google Scholar] [CrossRef] [PubMed]
- Almeida, P.; Katschnig, D.; De Boer, A.H. HKT Transporters—State of the Art. Int. J. Mol. Sci. 2013, 14, 20359–20385. [Google Scholar] [CrossRef]
- Cellier, F.; Conéjéro, G.; Ricaud, L.; Luu, D.T.; Lepetit, M.; Gosti, F.; Casse, F. Characterization of AtCHX17, a member of the cation/H+ exchangers, CHX family, from Arabidopsis thaliana suggests a role in K+ homeostasis. Plant J. 2004, 39, 834–846. [Google Scholar] [CrossRef]
- Zhu, X.; Pan, T.; Zhang, X.; Fan, L.; Quintero, F.J.; Zhao, H.; Su, X.; Li, X.; Villalta, I.; Mendoza, I.; et al. K+ Efflux Antiporters 4, 5, and 6 Mediate pH and K+ Homeostasis in Endomembrane Compartments. Plant Physiol. 2018, 178, 1657–1678. [Google Scholar] [CrossRef]
- Dabravolski, S.A.; Isayenkov, S.V. Recent updates on the physiology and evolution of plant TPK/KCO channels. Funct. Plant Biol. 2023, 50, 17–28. [Google Scholar] [CrossRef]
- Lebaudy, A.; Véry, A.A.; Sentenac, H. K+ channel activity in plants: Genes, regulations and functions. FEBS Lett. 2007, 581, 2357–2366. [Google Scholar] [CrossRef]
- Voelker, C.; Schmidt, D.; Mueller-Roeber, B.; Czempinski, K. Members of the Arabidopsis AtTPK/KCO family form homomeric vacuolar channels in planta. Plant J. 2006, 48, 296–306. [Google Scholar] [CrossRef]
- Véry, A.-A.; Nieves-Cordones, M.; Daly, M.; Khan, I.; Fizames, C.; Sentenac, H. Molecular biology of K+ transport across the plant cell membrane: What do we learn from comparison between plant species? J. Plant Physiol. 2014, 171, 748–769. [Google Scholar] [CrossRef] [PubMed]
- Ragel, P.; Raddatz, N.; Leidi, E.O.; Quintero, F.J.; Pardo, J.M. Regulation of K+ Nutrition in Plants. Front. Plant Sci. 2019, 10, 281. [Google Scholar] [CrossRef] [PubMed]
- Véry, A.-A.; Sentenac, H. Molecular Mechanisms and Regulation of K+ Transport in Higher Plants. Annu. Rev. Plant Biol. 2003, 54, 575–603. [Google Scholar] [CrossRef]
- Lim, C.W.; Kim, S.H.; Choi, H.W.; Luan, S.; Lee, S.C. The Shaker Type Potassium Channel, GORK, Regulates Abscisic Acid Signaling in Arabidopsis. Plant Pathol. J. 2019, 35, 684–691. [Google Scholar] [CrossRef] [PubMed]
- Obata, T.; Kitamoto, H.K.; Nakamura, A.; Fukuda, A.; Tanaka, Y. Rice Shaker Potassium Channel OsKAT1 Confers Tolerance to Salinity Stress on Yeast and Rice Cells. Plant Physiol. 2007, 144, 1978–1985. [Google Scholar] [CrossRef] [PubMed]
- Huang, Y.N.; Yang, S.Y.; Li, J.L.; Wang, S.F.; Wang, J.J.; Hao, D.L.; Su, Y.H. The rectification control and physiological rele-vance of potassium channel OsAKT2. Plant Physiol. 2021, 187, 2296–2310. [Google Scholar] [CrossRef]
- Tian, Q.; Shen, L.; Luan, J.; Zhou, Z.; Guo, D.; Shen, Y.; Jing, W.; Zhang, B.; Zhang, Q.; Zhang, W. Rice shaker potassium channel OsAKT2 positively regulates salt tolerance and grain yield by mediating K+ redistribution. Plant Cell Environ. 2021, 44, 2951–2965. [Google Scholar] [CrossRef]
- Zhou, J.; Nguyen, T.H.; Hmidi, D.; Luu, D.T.; Sentenac, H.; Véry, A.A. The outward shaker channel OsK5.2 improves plant salt tolerance by contributing to control of both leaf transpiration and K+ secretion into xylem sap. Plant Cell Environ. 2022, 45, 1734–1748. [Google Scholar] [CrossRef]
- Li, J.; Gao, Z.; Zhou, L.; Li, L.; Zhang, J.; Liu, Y.; Chen, H. Comparative transcriptome analysis reveals K+ transporter gene contributing to salt tolerance in eggplant. BMC Plant Biol. 2019, 19, 1–18. [Google Scholar] [CrossRef]
- Feng, C.; He, C.; Wang, Y.; Xu, H.; Xu, K.; Zhao, Y.; Yao, B.; Zhang, Y.; Zhao, Y.; Carther, K.F.I.; et al. Genome-wide identification of soybean Shaker K+ channel gene family and functional characterization of GmAKT1 in transgenic Arabidopsis thaliana under salt and drought stress. J. Plant Physiol. 2021, 266, 153529. [Google Scholar] [CrossRef]
- Wang, X.; Zhao, J.; Fang, Q.; Chang, X.; Sun, M.; Li, W.; Li, Y. GmAKT1 is involved in K+ uptake and Na+/K+ homeostasis in Arabidopsis and soybean plants. Plant Sci. 2020, 304, 110736. [Google Scholar] [CrossRef]
- Ma, Q.; Hu, J.; Zhou, X.R.; Yuan, H.J.; Kumar, T.; Luan, S.; Wang, S.M. ZxAKT1 is essential for K+ uptake and K+/Na+ homeo-stasis in the succulent xerophyte Zygophyllum xanthoxylum. Plant J. 2017, 90, 48–60. [Google Scholar] [CrossRef]
- Chen, G.; Chen, Q.; Qi, K.; Xie, Z.; Yin, H.; Wang, P.; Wang, R.; Huang, Z.; Zhang, S.; Wang, L.; et al. Identification of Shaker K+ channel family members in Rosaceae and a functional exploration of PbrKAT1. Planta. 2019, 250, 1911–1925. [Google Scholar] [CrossRef]
- Assaha, D.V.M.; Ueda, A.; Saneoka, H.; Al-Yahyai, R.; Yaish, M.W. The role of Na+ and K+ transporters in salt stress adaptation in glycophytes. Front. Physiol. 2017, 8, 509. [Google Scholar] [CrossRef] [PubMed]
- Hedrich, R. Ion Channels in Plants. Physiol. Rev. 2012, 92, 1777–1811. [Google Scholar] [CrossRef]
- Siddique, M.H.; Babar, N.I.; Zameer, R.; Muzammil, S.; Nahid, N.; Ijaz, U.; Masroor, A.; Nadeem, M.; Rashid, M.A.R.; Hashem, A.; et al. Genome-Wide Identification, Genomic Organization, and Characterization of Potassium Transport-Related Genes in Cajanus cajan and Their Role in Abiotic Stress. Plants 2021, 10, 2238. [Google Scholar] [CrossRef] [PubMed]
- Azeem, F.; Zameer, R.; Rehman Rashid, M.A.; Rasul, I.; Ul-Allah, S.; Siddique, M.H.; Fiaz, S.; Raza, A.; Younas, A.; Rasool, A.; et al. Genome-wide analysis of potassium transport genes in Gossypium rai-mondii suggest a role of GrHAK/KUP/KT8, GrAKT2.1 and GrAKT1.1 in response to abiotic stress. Plant Physiol. Biochem. 2022, 170, 110–122. [Google Scholar] [CrossRef] [PubMed]
- Azeem, F.; Ahmad, B.; Atif, R.M.; Ali, M.A.; Nadeem, H.; Hussain, S.; Manzoor, H.; Azeem, M.; Afzal, M. Genome-Wide Analysis of Potassium Transport-Related Genes in Chickpea (Cicer arietinum L.) and Their Role in Abiotic Stress Responses. Plant Mol. Biol. Rep. 2018, 36, 451–468. [Google Scholar] [CrossRef]
- Kumar, S.A.; Kumari, P.H.; Nagaraju, M.; Reddy, P.S.; Dheeraj, T.D.; Mack, A.; Katam, R.; Kishor, P.B.K. Genome-wide identification and multiple abiotic stress transcript profiling of potassium transport gene homologs in Sorghum bicolor. Front. Plant Sci. 2022, 13, 965530. [Google Scholar] [CrossRef]
- Philippar, K.; Büchsenschütz, K.; Abshagen, M.; Fuchs, I.; Geiger, D.; Lacombe, B.; Hedrich, R. The K+ Channel KZM1 Mediates Potassium Uptake into the Phloem and Guard Cells of the C4 Grass Zea mays. J. Biol. Chem. 2003, 278, 16973–16981. [Google Scholar] [CrossRef]
- Boscari, A.; Clément, M.; Volkov, V.; Golldack, D.; Hybiak, J.; Miller, A.J.; Amtmann, A.; Fricke, W. Potassium channels in barley: Cloning, functional characterization and expression analyses in relation to leaf growth and development. Plant Cell Environ. 2009, 32, 1761–1777. [Google Scholar] [CrossRef] [PubMed]
- Hausner, G.; Hafez, M.; Edgell, D.R. Bacterial group I introns: Mobile RNA catalysts. Mob. DNA 2014, 5, 8. [Google Scholar] [CrossRef] [PubMed]
- Shen, L.; Tian, Q.; Yang, L.; Zhang, H.; Shi, Y.; Shen, Y.; Zhou, Z.; Wu, Q.; Zhang, Q.; Zhang, W. Phosphatidic acid directly binds with rice potassium channel OsAKT2 to inhibit its activity. Plant J. 2020, 102, 649–665. [Google Scholar] [CrossRef]
- Yu, T.; Cen, Q.; Kang, L.; Mou, W.; Zhang, X.; Fang, Y.; Zhang, X.; Tian, Q.; Xue, D. Identification and expression pattern analysis of the OsSnRK2 gene family in rice. Front. Plant Sci. 2022, 13, 1088281. [Google Scholar] [CrossRef] [PubMed]
- Sánchez-Barrena, M.J.; Chaves-Sanjuan, A.; Raddatz, N.; Mendoza, I.; Cortés, Á.; Gago, F.; González-Rubio, J.M.; Benavente, J.L.; Quintero, F.J.; Pardo, J.M.; et al. Recognition and Activation of the Plant AKT1 Potassium Channel by the Kinase CIPK23. Plant Physiol. 2020, 182, 2143–2153. [Google Scholar] [CrossRef]
- Li, J.; Long, Y.; Qi, G.-N.; Li, J.; Xu, Z.-J.; Wu, W.-H.; Wang, Y. The Os-AKT1 Channel Is Critical for K+ Uptake in Rice Roots and Is Modulated by the Rice CBL1-CIPK23 Complex. Plant Cell 2014, 26, 3387–3402. [Google Scholar] [CrossRef]
- Ahmad, I.; Mian, A.; Maathuis, F.J.M. Overexpression of the rice AKT1 potassium channel affects potassium nutrition and rice drought tolerance. J. Exp. Bot. 2016, 67, 2689–2698. [Google Scholar] [CrossRef]
- Gierth, M.; Mäser, P.; Schroeder, J.I. The Potassium Transporter AtHAK5 Functions in K+ Deprivation-Induced High-Affinity K+ Uptake and AKT1 K+ Channel Contribution to K+ Uptake Kinetics in Arabidopsis Roots. Plant Physiol. 2005, 137, 1105–1114. [Google Scholar] [CrossRef]
- Szyroki, A.; Ivashikina, N.; Dietrich, P.; Roelfsema, M.R.G.; Ache, P.; Reintanz, B.; Deeken, R.; Godde, M.; Felle, H.; Steinmeyer, R.; et al. KAT1 is not essential for stomatal opening. Proc. Natl. Acad. Sci. USA 2001, 98, 2917–2921. [Google Scholar] [CrossRef]
- Adem, G.D.; Chen, G.; Shabala, L.; Chen, Z.H.; Shabala, S. GORK Channel: A Master Switch of Plant Metabolism? Trends Plant Sci. 2020, 25, 434–445. [Google Scholar] [CrossRef]
- Eisenach, C.; Papanatsiou, M.; Hillert, E.K.; Blatt, M.R. Clustering of the K+ channel GORK of Arabidopsis parallels its gat-ing by extracellular K+. Plant J. 2014, 78, 203–214. [Google Scholar] [CrossRef]
- Nieves-Cordones, M.; Caballero, F.; Martínez, V.; Rubio, F. Disruption of the Arabidopsis thaliana Inward-Rectifier K+ Channel AKT1 Improves Plant Responses to Water Stress. Plant Cell Physiol. 2011, 53, 423–432. [Google Scholar] [CrossRef] [PubMed]
- Feng, X.; Liu, W.; Qiu, C.W.; Zeng, F.; Wang, Y.; Zhang, G.; Chen, Z.H.; Wu, F. HvAKT2 and HvHAK1 confer drought toler-ance in barley through enhanced leaf mesophyll H+ homoeostasis. Plant Biotechnol. J. 2020, 18, 1683–1696. [Google Scholar] [CrossRef] [PubMed]
- Golldack, D.; Quigley, F.; Michalowski, C.B.; Kamasani, U.R.; Bohnert, H.J. Salinity stress-tolerant and -sensitive rice (Oryza sativa L.) regulate AKT1-type potassium channel transcripts differently. Plant Mol. Biol. 2003, 51, 71–81. [Google Scholar] [CrossRef] [PubMed]
- Chen, C.; Chen, H.; Zhang, Y.; Thomas, H.R.; Frank, M.H.; He, Y.; Xia, R. TBtools: An Integrative Toolkit Developed for Inter-active Analyses of Big Biological Data. Mol. Plant. 2020, 13, 1194–1202. [Google Scholar] [CrossRef]
- Kinsella, R.J.; Kähäri, A.; Haider, S.; Zamora, J.; Proctor, G.; Spudich, G.; Almeida, J.; Staines, D.; Derwent, P.; Kerhornou, A.; et al. Ensembl BioMarts: A hub for data retrieval across taxonomic space. Database 2011, 2011, bar030. [Google Scholar] [CrossRef]
- Krogh, A.; Larsson, B.; von Heijne, G.; Sonnhammer, E.L. Predicting transmembrane protein topology with a hidden Mar-kov model: Application to complete genomes. J. Mol. Biol. 2001, 305, 567–580. [Google Scholar] [CrossRef]
- Lescot, M.; Déhais, P.; Thijs, G.; Marchal, K.; Moreau, Y.; Van de Peer, Y.; Rouzé, P.; Rombauts, S. PlantCARE, a database of plant cis-acting regulatory elements and a portal to tools for in silico analysis of promoter sequences. Nucleic Acids Res. 2002, 30, 325–327. [Google Scholar] [CrossRef]
- Zhang, M.; Zhao, R.; Huang, K.; Huang, S.; Wang, H.; Wei, Z.; Li, Z.; Bian, M.; Jiang, W.; Wu, T.; et al. The OsWRKY63–OsWRKY76–OsDREB1B module regulates chilling tolerance in rice. Plant J. 2022, 112, 383–398. [Google Scholar] [CrossRef]
- Livak, K.J.; Schmittgen, T.D. Analysis of relative gene expression data using real-time quantitative PCR and the 2(-Delta Delta C(T)) Method. Methods. 2001, 25, 402–408. [Google Scholar] [CrossRef]
- Rathor, P.; Borza, T.; Stone, S.; Tonon, T.; Yurgel, S.; Potin, P.; Prithiviraj, B. A Novel Protein from Ectocarpus sp. Improves Salinity and High Temperature Stress Tolerance in Arabidopsis thaliana. Int. J. Mol. Sci. 2021, 22, 1971. [Google Scholar] [CrossRef] [PubMed]










| Name | Gene ID | Accession Number | Chromosome Position | Length (aa) | MW (kDa) | PI | GRAVY | Localization | NLS Predicts | 
|---|---|---|---|---|---|---|---|---|---|
| OsAKT1 | Os01g0648000 | LOC_Os01g45990 | Chr1 | 935 | 102.02 | 6.78 | −0.149 | Plas | NA | 
| OsAKT2 | Os05g0428700 | LOC_Os05g35410 | Chr5 | 703 | 76.70 | 6.40 | −0.071 | Plas | NA | 
| OsAKT3 | Os07g0175400 | LOC_Os07g07910 | Chr7 | 711 | 77.46 | 10.9 | −0.355 | Plas | Positive | 
| OsKAT1 | Os02g0245800 | LOC_Os02g14840 | Chr2 | 718 | 81.03 | 6.76 | −0.243 | Plas | Positive | 
| OsKAT2 | Os01g0210700 | LOC_Os01g11250 | Chr1 | 601 | 68.17 | 8.57 | −0.076 | Plas | NA | 
| OsKAT3 | Os06g0254200 | LOC_Os06g14310 | Chr6 | 610 | 67.73 | 9.03 | 0.149 | Plas | NA | 
| OsKAT4 | Os01g0718700 | LOC_Os01g52070 | Chr1 | 373 | 41.67 | 9.19 | 0.308 | Plas | NA | 
| OsSKOR | Os06g0250600 | LOC_Os06g14030 | Chr6 | 858 | 95.10 | 5.66 | −0.211 | Plas | NA | 
| Protein Name | Percentage | Distribution of Secondary Structure Elements | |||
|---|---|---|---|---|---|
| Ah  | Bt  | Rc  | Es  | ||
| OsAKT1 | 40.43 | 7.38 | 37.86 | 14.33 |  | 
| OsAKT2 | 43.10 | 7.11 | 33.71 | 16.07 | |
| OsAKT3 | 40.79 | 7.50 | 35.50 | 16.21 | |
| OsKAT1 | 41.36 | 4.32 | 38.02 | 16.30 | |
| OsKAT2 | 47.92 | 4.99 | 28.79 | 18.30 | |
| OsKAT3 | 46.39 | 4.75 | 30.00 | 18.85 | |
| OsKAT4 | 45.36 | 5.90 | 29.51 | 19.22 | |
| OsSKOR | 44.76 | 8.28 | 30.89 | 16.08 | |
| Disclaimer/Publisher’s Note: The statements, opinions and data contained in all publications are solely those of the individual author(s) and contributor(s) and not of MDPI and/or the editor(s). MDPI and/or the editor(s) disclaim responsibility for any injury to people or property resulting from any ideas, methods, instructions or products referred to in the content. | 
© 2024 by the authors. Licensee MDPI, Basel, Switzerland. This article is an open access article distributed under the terms and conditions of the Creative Commons Attribution (CC BY) license (https://creativecommons.org/licenses/by/4.0/).
Share and Cite
Tian, Q.; Yu, T.; Dong, M.; Hu, Y.; Chen, X.; Xue, Y.; Fang, Y.; Zhang, J.; Zhang, X.; Xue, D. Identification and Characterization of Shaker Potassium Channel Gene Family and Response to Salt and Chilling Stress in Rice. Int. J. Mol. Sci. 2024, 25, 9728. https://doi.org/10.3390/ijms25179728
Tian Q, Yu T, Dong M, Hu Y, Chen X, Xue Y, Fang Y, Zhang J, Zhang X, Xue D. Identification and Characterization of Shaker Potassium Channel Gene Family and Response to Salt and Chilling Stress in Rice. International Journal of Molecular Sciences. 2024; 25(17):9728. https://doi.org/10.3390/ijms25179728
Chicago/Turabian StyleTian, Quanxiang, Tongyuan Yu, Mengyuan Dong, Yue Hu, Xiaoguang Chen, Yuan Xue, Yunxia Fang, Jian Zhang, Xiaoqin Zhang, and Dawei Xue. 2024. "Identification and Characterization of Shaker Potassium Channel Gene Family and Response to Salt and Chilling Stress in Rice" International Journal of Molecular Sciences 25, no. 17: 9728. https://doi.org/10.3390/ijms25179728
APA StyleTian, Q., Yu, T., Dong, M., Hu, Y., Chen, X., Xue, Y., Fang, Y., Zhang, J., Zhang, X., & Xue, D. (2024). Identification and Characterization of Shaker Potassium Channel Gene Family and Response to Salt and Chilling Stress in Rice. International Journal of Molecular Sciences, 25(17), 9728. https://doi.org/10.3390/ijms25179728
 
        




 
       