Characterization of the Bax Inhibitor-1 Family in Cauliflower and Functional Analysis of BobBIL4
Abstract
1. Introduction
2. Results
2.1. Identification of Cauliflower BI-1 Family Genes
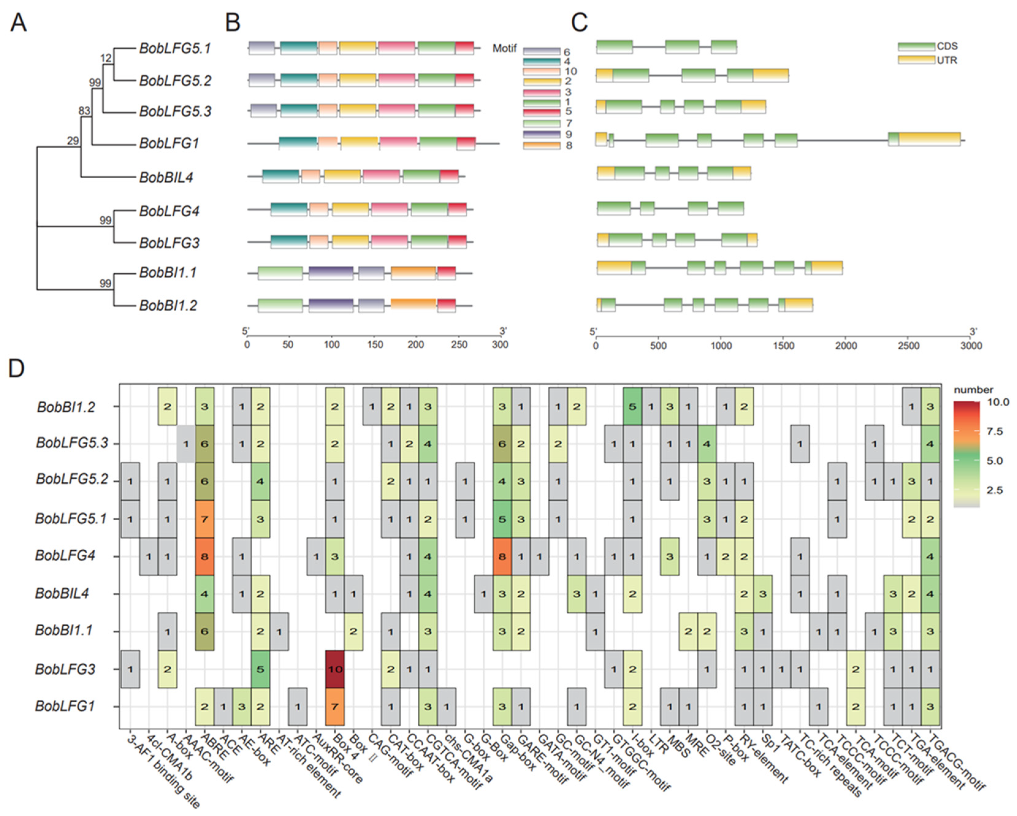
2.2. Phylogenetic Analysis of BI-1 Family Genes
2.3. Structural and Conserved Motif Analyses of Cauliflower BI-1 Genes
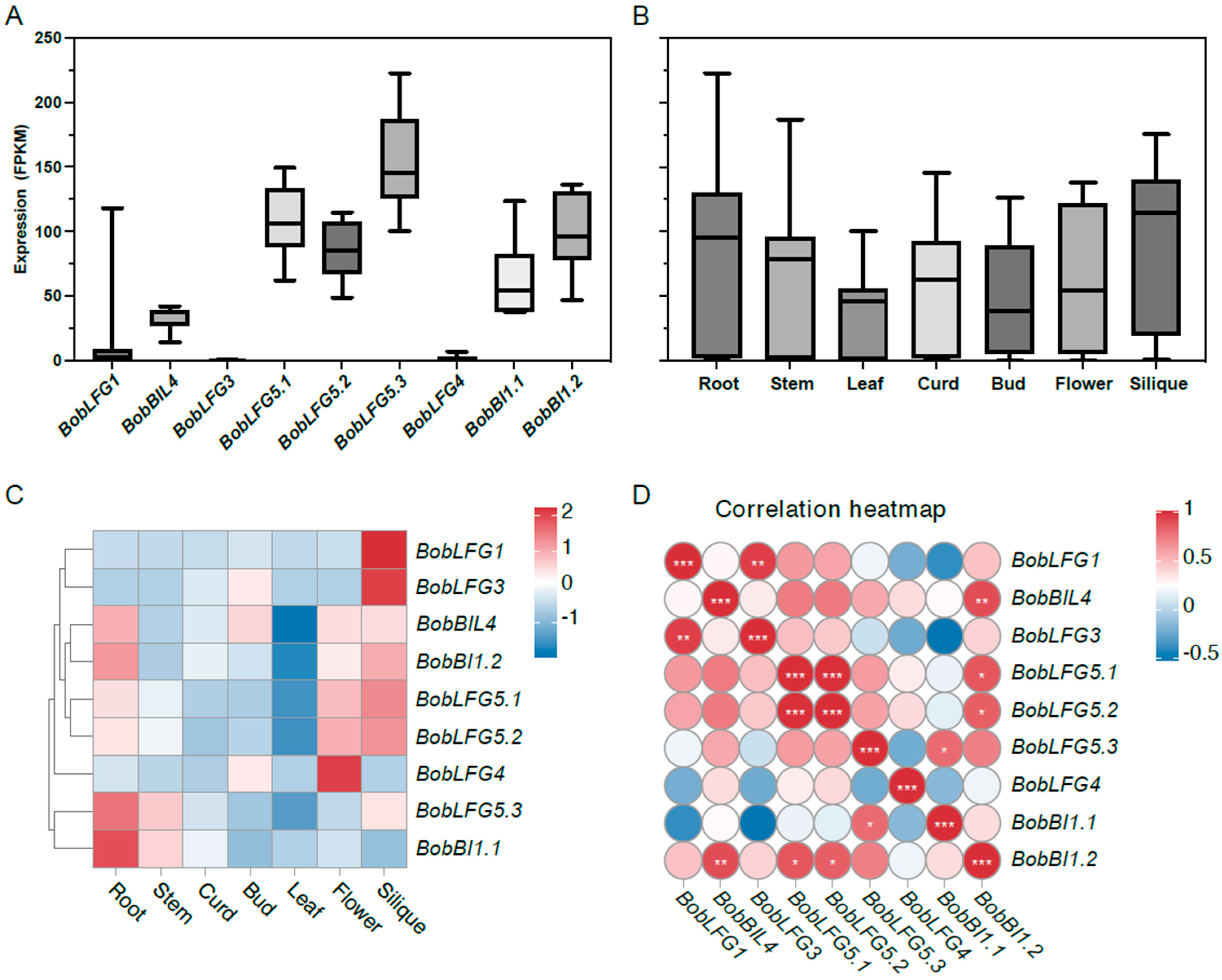
2.4. BobBI-1 Expression Profiles in Different Cauliflower Tissues
2.5. Analyses of BobBIL4 Expression and Subcellular Localization of the Encoded Protein
2.6. BobBIL4 Plays a Pivotal Role in BR-Mediated Root Development
2.7. BobBIL4 Expression Enhances Salt Stress Tolerance
3. Discussion
4. Materials and Methods
4.1. Identification of BobBI-1 Gene Family Members
4.2. Determination of Biochemical Properties
4.3. Chromosomal Localization of Cauliflower BI-1 Family Genes
4.4. Phylogenetic Analyses
4.5. Analyses of Gene Structures, Conserved Motifs, and Conserved Sequences
4.6. Analysis of Cis-Acting Elements
4.7. Gene Duplication and Covariance Analyses
4.8. Subcellular Localization of BobBIL4
4.9. Preparation of Plant Materials and Stress Treatments
4.10. Ion Leakage Measurement
4.11. Total RNA Extraction and Expression Analysis
4.12. Statistical Analysis
5. Conclusions
Supplementary Materials
Author Contributions
Funding
Institutional Review Board Statement
Informed Consent Statement
Data Availability Statement
Acknowledgments
Conflicts of Interest
References
- Smyth, D.R. Flower development. Origin of the cauliflower. Curr. Biol. 1995, 5, 361–363. [Google Scholar] [CrossRef] [PubMed]
- Metzstein, M.M.; Stanfield, G.M.; Horvitz, H. Genetics of programmed cell death in C. elegans: Past, present and future. Trends Genet. 1998, 14, 410–416. [Google Scholar] [CrossRef] [PubMed]
- Watanabe, N.; Lam, E. Arabidopsis bax inhibitor-1. Plant Signal. Behav. 2008, 3, 564–566. [Google Scholar] [CrossRef]
- Kabbage, M.; Kessens, R.; Bartholomay, L.C.; Williams, B. The Life and Death of a Plant Cell. Annu. Rev. Plant Biol. 2017, 68, 375–404. [Google Scholar] [CrossRef]
- Richael, C.; Lincoln, J.E.; Bostock, R.M.; Gilchrist, D.G. Caspase inhibitors reduce symptom development and limit bacterial proliferation in susceptible plant tissues. Physiol. Mol. Plant Pathol. 2001, 59, 213–221. [Google Scholar] [CrossRef]
- Reimers, K.; Choi, C.Y.; Bucan, V.; Vogt, P.M. The Bax Inhibitor-1 (BI-1) Family in Apoptosis and Tumorigenesis. Curr. Mol. Med. 2008, 8, 148–156. [Google Scholar] [CrossRef]
- Li, B.; Yadav, R.; Jeong, G.; Kim, H.-R.; Chae, H.-J. The Characteristics of Bax Inhibitor-1 and its Related Diseases. Curr. Mol. Med. 2014, 14, 603–615. [Google Scholar] [CrossRef]
- Ishikawa, T.; Takahara, K.; Hirabayashi, T.; Matsumura, H.; Fujisawa, S.; Terauchi, R.; Uchimiya, H.; Kawai-Yamada, M. Metabolome Analysis of Response to Oxidative Stress in Rice Suspension Cells Overexpressing Cell Death Suppressor Bax Inhibitor-1. Plant Cell Physiol. 2010, 51, 9–20. [Google Scholar] [CrossRef]
- Ishikawa, T.; Uchimiya, H.; Kawai-Yamada, M. The Role of Plant Bax Inhibitor-1 in Suppressing H2O2-Induced Cell Death. Methods Enzymol. 2013, 527, 239–256. [Google Scholar] [CrossRef]
- Ramiro, D.A.; Melotto-Passarin, D.M.; Barbosa, M.d.A.; dos Santos, F.; Gomez, S.G.P.; Júnior, N.S.M.; Lam, E.; Carrer, H. Expression of Arabidopsis Bax Inhibitor-1 in transgenic sugarcane confers drought tolerance. Plant Biotechnol. J. 2016, 14, 1826–1837. [Google Scholar] [CrossRef]
- Duan, Y.; Zhang, W.; Li, B.; Wang, Y.; Li, K.; Sodmergen; Han, C.; Zhang, Y.; Li, X. An endoplasmic reticulum response pathway mediates programmed cell death of root tip induced by water stress in Arabidopsis. New Phytol. 2010, 186, 681–695. [Google Scholar] [CrossRef]
- Eichmann, R.; Bischof, M.; Weis, C.; Shaw, J.; Lacomme, C.; Schweizer, P.; Duchkov, D.; Hensel, G.; Kumlehn, J.; Hückelhoven, R. BAX INHIBITOR-1 Is Required for Full Susceptibility of Barley to Powdery Mildew. Mol. Plant-Microbe Interact. 2010, 23, 1217–1227. [Google Scholar] [CrossRef]
- Jalili, S.; Ehsanpour, A.A.; Javadirad, S.M. The role of melatonin on caspase-3-like activity and expression of the genes involved in programmed cell death (PCD) induced by in vitro salt stress in alfalfa (Medicago sativa L.) roots. Bot. Stud. 2022, 63, 19. [Google Scholar] [CrossRef] [PubMed]
- Zhu, M.; Tang, X.; Wang, Z.; Xu, W.; Zhou, Y.; Wang, W.; Li, X.; Li, R.; Guo, K.; Sun, Y.; et al. Arabidopsis GAAPs interacting with MAPR3 modulate the IRE1-dependent pathway upon endoplasmic reticulum stress. J. Exp. Bot. 2019, 70, 6113–6125. [Google Scholar] [CrossRef]
- Guo, K.; Wang, W.; Fan, W.; Wang, Z.; Zhu, M.; Tang, X.; Wu, W.; Yang, X.; Shao, X.; Sun, Y.; et al. Arabidopsis GAAP1 and GAAP3 Modulate the Unfolded Protein Response and the Onset of Cell Death in Response to ER Stress. Front. Plant Sci. 2018, 9, 348. [Google Scholar] [CrossRef]
- Wang, W.; Li, X.; Zhu, M.; Tang, X.; Wang, Z.; Guo, K.; Zhou, Y.; Sun, Y.; Zhang, W.; Li, X. Arabidopsis GAAP1 to GAAP3 Play Redundant Role in Cell Death Inhibition by Suppressing the Upregulation of Salicylic Acid Pathway Under Endoplasmic Reticulum Stress. Front. Plant Sci. 2019, 10, 1032. [Google Scholar] [CrossRef]
- Tang, X.-H.; Li, X.; Zhou, Y.; He, Y.-T.; Wang, Z.-Y.; Yang, X.; Wang, W.; Guo, K.; Zhang, W.; Sun, Y.; et al. Golgi anti-apoptotic proteins redundantly counteract cell death by inhibiting production of reactive oxygen species under endoplasmic reticulum stress. J. Exp. Bot. 2022, 73, 2601–2617. [Google Scholar] [CrossRef]
- Yamagami, A.; Saito, C.; Nakazawa, M.; Fujioka, S.; Uemura, T.; Matsui, M.; Sakuta, M.; Shinozaki, K.; Osada, H.; Nakano, A.; et al. Evolutionarily conserved BIL4 suppresses the degradation of brassinosteroid receptor BRI1 and regulates cell elongation. Sci. Rep. 2017, 7, 5739. [Google Scholar] [CrossRef]
- Yamagami, A.; Chieko, S.; Sakuta, M.; Shinozaki, K.; Osada, H.; Nakano, A.; Asami, T.; Nakano, T. Brassinosteroids regulate vacuolar morphology in root meristem cells of Arabidopsis thaliana. Plant Signal. Behav. 2018, 13, e1417722. [Google Scholar] [CrossRef]
- Guo, N.; Wang, S.; Gao, L.; Liu, Y.; Wang, X.; Lai, E.; Duan, M.; Wang, G.; Li, J.; Yang, M.; et al. Genome sequencing sheds light on the contribution of structural variants to Brassica oleracea diversification. BMC Biol. 2021, 19, 93. [Google Scholar] [CrossRef] [PubMed]
- Yamagami, A.; Nakazawa, M.; Matsui, M.; Tujimoto, M.; Sakuta, M.; Asami, T.; Nakano, T. Chemical Genetics Reveal the Novel Transmembrane Protein BIL4, Which Mediates Plant Cell Elongation in Brassinosteroid Signaling. Biosci. Biotechnol. Biochem. 2009, 73, 415–421. [Google Scholar] [CrossRef]
- Carrara, G.; Saraiva, N.; Gubser, C.; Johnson, B.F.; Smith, G.L. Six-transmembrane Topology for Golgi Anti-apoptotic Protein (GAAP) and Bax Inhibitor 1 (BI-1) Provides Model for the Transmembrane Bax Inhibitor-containing Motif (TMBIM) Family. J. Biol. Chem. 2012, 287, 15896–15905. [Google Scholar] [CrossRef] [PubMed]
- Watanabe, N.; Lam, E. Bax Inhibitor-1, a Conserved Cell Death Suppressor, Is a Key Molecular Switch Downstream from a Variety of Biotic and Abiotic Stress Signals in Plants. Int. J. Mol. Sci. 2009, 10, 3149–3167. [Google Scholar] [CrossRef]
- Reimers, K.; Choi, C.Y.-U.; Mau-Thek, E.; Vogt, P.M. Sequence analysis shows that Lifeguard belongs to a new evolutionarily conserved cytoprotective family. Int. J. Mol. Med. 2006, 18, 729–734. [Google Scholar] [CrossRef][Green Version]
- Xu, Q.; Reed, J.C. Bax Inhibitor-1, a Mammalian Apoptosis Suppressor Identified by Functional Screening in Yeast. Mol. Cell 1998, 1, 337–346. [Google Scholar] [CrossRef]
- Nolan, T.M.; Vukašinović, N.; Liu, D.; Russinova, E.; Yin, Y. Brassinosteroids: Multidimensional Regulators of Plant Growth, Development, and Stress Responses. Plant Cell 2020, 32, 295–318. [Google Scholar] [CrossRef]
- Jiroutová, P.; Mikulík, J.; Novák, O.; Strnad, M.; Oklestkova, J. Brassinosteroids Induce Strong, Dose-Dependent Inhibition of Etiolated Pea Seedling Growth Correlated with Ethylene Production. Biomolecules 2019, 9, 849. [Google Scholar] [CrossRef] [PubMed]
- Della Rovere, F.; Piacentini, D.; Fattorini, L.; Girardi, N.; Bellanima, D.; Falasca, G.; Altamura, M.M.; Betti, C. Brassinosteroids Mitigate Cadmium Effects in Arabidopsis Root System without Any Cooperation with Nitric Oxide. Int. J. Mol. Sci. 2022, 23, 825. [Google Scholar] [CrossRef]
- Nolan, T.M.; Vukašinović, N.; Hsu, C.-W.; Zhang, J.; Vanhoutte, I.; Shahan, R.; Taylor, I.W.; Greenstreet, L.; Heitz, M.; Afanassiev, A.; et al. Brassinosteroid gene regulatory networks at cellular resolution in theArabidopsisroot. Science 2023, 379, 6639. [Google Scholar] [CrossRef] [PubMed]
- Waadt, R.; Seller, C.A.; Hsu, P.K.; Takahashi, Y.; Munemasa, S.; Schroeder, J.I. Plant hormone regulation of abiotic stress responses. Nat. Rev. Mol. Cell Biol. 2022, 23, 680–694. [Google Scholar] [CrossRef] [PubMed]
- Huang, Y.; Yang, R.; Luo, H.; Yuan, Y.; Diao, Z.; Li, J.; Gong, S.; Yu, G.; Yao, H.; Zhang, H.; et al. Arabidopsis Protein Phosphatase PIA1 Impairs Plant Drought Tolerance by Serving as a Common Negative Regulator in ABA Signaling Pathway. Plants 2023, 12, 2716. [Google Scholar] [CrossRef]
- Robinson, K.S.; Clements, A.; Williams, A.C.; Berger, C.N.; Frankel, G. Bax Inhibitor 1 in apoptosis and disease. Oncogene 2011, 30, 2391–2400. [Google Scholar] [CrossRef]
- Weis, C.; Hückelhoven, R.; Eichmann, R. LIFEGUARD proteins support plant colonization by biotrophic powdery mildew fungi. J. Exp. Bot. 2013, 64, 3855–3867. [Google Scholar] [CrossRef] [PubMed][Green Version]
- Imani, J.; Baltruschat, H.; Stein, E.; Jia, G.; Vogelsberg, J.; Kogel, K.; Hückelhoven, R. Expression of barley BAX Inhibitor-1 in carrots confers resistance to Botrytis cinerea. Mol. Plant Pathol. 2006, 7, 279–284. [Google Scholar] [CrossRef]
- Chae, H.-J.; Ke, N.; Kim, H.-R.; Chen, S.; Godzik, A.; Dickman, M.; Reed, J.C. Evolutionarily conserved cytoprotection provided by Bax Inhibitor-1 homologs from animals, plants, and yeast. Gene 2003, 323, 101–113. [Google Scholar] [CrossRef]
- Feng, X.; Xu, Y.; Peng, L.; Yu, X.; Zhao, Q.; Feng, S.; Zhao, Z.; Li, F.; Hu, B. TaEXPB7-B, a beta-expansin gene involved in low-temperature stress and abscisic acid responses, promotes growth and cold resistance in Arabidopsis thaliana. J. Plant Physiol. 2019, 240, 153004. [Google Scholar] [CrossRef]
- Xue, J.-Y.; Wang, Y.; Wu, P.; Wang, Q.; Yang, L.-T.; Pan, X.-H.; Wang, B.; Chen, J.-Q. A primary survey on bryophyte species reveals two novel classes of nucleotide-binding site (NBS) genes. PLoS ONE 2012, 7, e36700. [Google Scholar] [CrossRef]
- Zhao, Q.; Luo, Z.; Chen, J.; Jia, H.; Ai, P.; Chen, A.; Li, Y.; Xu, G. Characterization of two cis-acting elements, P1BS and W-box, in the regulation of OsPT6 responsive to phosphors deficiency. Plant Growth Regul. 2021, 93, 303–310. [Google Scholar] [CrossRef]
- Zou, C.; Sun, K.; Mackaluso, J.D.; Seddon, A.E.; Jin, R.; Thomashow, M.F.; Shiu, S.-H. Cis-regulatory code of stress-responsive transcription in Arabidopsis thaliana. Proc. Natl. Acad. Sci. USA 2011, 108, 14992–14997. [Google Scholar] [CrossRef]
- Molina, C.; Grotewold, E. Genome wide analysis of Arabidopsis core promoters. BMC Genom. 2005, 6, 25. [Google Scholar] [CrossRef]
- Cybulsky, A.V. Endoplasmic reticulum stress, the unfolded protein response and autophagy in kidney diseases. Nat. Rev. Nephrol. 2017, 13, 681–696. [Google Scholar] [CrossRef]
- Khan, M.S.; Hemalatha, S. Autophagy and Programmed Cell Death Are Critical Pathways in Jasmonic Acid Mediated Saline Stress Tolerance in Oryza sativa. Appl. Biochem. Biotechnol. 2022, 194, 5353–5366. [Google Scholar] [CrossRef]
- Lu, P.-P.; Zheng, W.-J.; Wang, C.-T.; Shi, W.-Y.; Fu, J.-D.; Chen, M.; Chen, J.; Zhou, Y.-B.; Xi, Y.-J.; Xu, Z.-S. Wheat Bax Inhibitor-1 interacts with TaFKBP62 and mediates response to heat stress. BMC Plant Biol. 2018, 18, 259. [Google Scholar] [CrossRef] [PubMed]
- Lv, B.; Tian, H.; Zhang, F.; Liu, J.; Lu, S.; Bai, M.; Li, C.; Ding, Z. Brassinosteroids regulate root growth by controlling reactive oxygen species homeostasis and dual effect on ethylene synthesis in Arabidopsis. PLOS Genet. 2018, 14, e1007144. [Google Scholar] [CrossRef] [PubMed]
- Mistry, J.; Chuguransky, S.; Williams, L.; Qureshi, M.; Salazar, G.A.; Sonnhammer, E.L.L.; Tosatto, S.C.; Paladin, L.; Raj, S.; Richardson, L.J.; et al. Pfam: The protein families database in 2021. Nucleic Acids Res. 2021, 49, D412–D419. [Google Scholar] [CrossRef]
- Duvaud, S.; Gabella, C.; Lisacek, F.; Stockinger, H.; Ioannidis, V.; Durinx, C. Expasy, the Swiss Bioinformatics Resource Portal, as designed by its users. Nucleic Acids Res. 2021, 49, W216–W227. [Google Scholar] [CrossRef]
- Horton, P.; Park, K.-J.; Obayashi, T.; Fujita, N.; Harada, H.; Adams-Collier, C.J.; Nakai, K. WoLF PSORT: Protein localization predictor. Nucleic Acids Res. 2007, 35, W585–W587. [Google Scholar] [CrossRef] [PubMed]
- Chen, C.J.; Chen, H.; Zhang, Y.; Thomas, H.R.; Frank, M.H.; He, Y.H.; Xia, R. TBtools: An Integrative Toolkit Developed for Interactive Analyses of Big Biological Data. Mol. Plant 2020, 13, 1194–1202. [Google Scholar] [CrossRef]
- Kumar, S.; Stecher, G.; Li, M.; Knyaz, C.; Tamura, K. MEGA X: Molecular Evolutionary Genetics Analysis across Computing Platforms. Mol. Biol. Evol. 2018, 35, 1547–1549. [Google Scholar] [CrossRef]
- Bailey, T.L.; Boden, M.; Buske, F.A.; Frith, M.; Grant, C.E.; Clementi, L.; Ren, J.; Li, W.W.; Noble, W.S. MEME SUITE: Tools for motif discovery and searching. Nucleic Acids Res. 2009, 37, w202–w208. [Google Scholar] [CrossRef]
- Lescot, M.; Déhais, P.; Thijs, G.; Marchal, K.; Moreau, Y.; Van de Peer, Y.; Rouzé, P.; Rombauts, S. PlantCARE, a database of plant cis-acting regulatory elements and a portal to tools for in silico analysis of promoter sequences. Nucleic Acids Res. 2002, 30, 325–327. [Google Scholar] [CrossRef]
- Wang, Y.; Tang, H.; DeBarry, J.D.; Tan, X.; Li, J.; Wang, X.; Lee, T.-H.; Jin, H.; Marler, B.; Guo, H.; et al. MCScanX: A toolkit for detection and evolutionary analysis of gene synteny and collinearity. Nucleic Acids Res. 2012, 40, e49. [Google Scholar] [CrossRef]
- Vandesompele, J.; De Preter, K.; Pattyn, F.; Poppe, B.; Van Roy, N.; De Paepe, A.; Speleman, F. Accurate normalization of real-time quantitative RT-PCR data by geometric averaging of multiple internal control genes. Genome Biol. 2002, 3, RESEARCH0034. [Google Scholar] [CrossRef]






| Gene ID | Accession Number | Amino Acid (bp) | Molecular Weight (kDa) | pI | Instability Index (II) | Aliphatic Index | GRAVY | Subcellular Localization 1 | Signal Peptide |
|---|---|---|---|---|---|---|---|---|---|
| BobLFG1 | BolK_1g28270 | 277 | 30,941.96 | 6.36 | 28.18 | 128.66 | 0.932 | GA | NO |
| BobLFG2 | BolK_4g29470 | 248 | 28,079.38 | 9.05 | 26.49 | 125.77 | 0.831 | C | NO |
| BobLFG3 | BolK_2g39070 | 247 | 27,526.34 | 8.94 | 46.95 | 107.77 | 0.474 | C | NO |
| BobLFG5.1 | BolK_7g47640 | 239 | 26,980.26 | 7.67 | 24.72 | 130.50 | 0.971 | CM | NO |
| BobLFG5.2 | BolK_7g47660 | 248 | 27,949.24 | 8.27 | 30.42 | 127.38 | 0.877 | GA | NO |
| BobLFG5.3 | BolK_8g15090 | 256 | 28,111.26 | 5.88 | 26.37 | 128.28 | 0.753 | GA | NO |
| BobLFG4 | BolK_5g00210 | 256 | 28,111.26 | 5.88 | 26.37 | 128.28 | 0.753 | GA | NO |
| BobBI1.1 | BolK_2g48750 | 256 | 28,215.43 | 5.88 | 28.75 | 128.28 | 0.757 | GA | NO |
| BobBI1.2 | BolK_9g27570 | 247 | 27,503.40 | 6.89 | 44.91 | 108.58 | 0.500 | CM, C, GA | NO |
Disclaimer/Publisher’s Note: The statements, opinions and data contained in all publications are solely those of the individual author(s) and contributor(s) and not of MDPI and/or the editor(s). MDPI and/or the editor(s) disclaim responsibility for any injury to people or property resulting from any ideas, methods, instructions or products referred to in the content. |
© 2024 by the authors. Licensee MDPI, Basel, Switzerland. This article is an open access article distributed under the terms and conditions of the Creative Commons Attribution (CC BY) license (https://creativecommons.org/licenses/by/4.0/).
Share and Cite
Liu, X.; Guo, N.; Li, S.; Duan, M.; Wang, G.; Zong, M.; Han, S.; Wu, Z.; Liu, F.; Zhang, J. Characterization of the Bax Inhibitor-1 Family in Cauliflower and Functional Analysis of BobBIL4. Int. J. Mol. Sci. 2024, 25, 9562. https://doi.org/10.3390/ijms25179562
Liu X, Guo N, Li S, Duan M, Wang G, Zong M, Han S, Wu Z, Liu F, Zhang J. Characterization of the Bax Inhibitor-1 Family in Cauliflower and Functional Analysis of BobBIL4. International Journal of Molecular Sciences. 2024; 25(17):9562. https://doi.org/10.3390/ijms25179562
Chicago/Turabian StyleLiu, Xin, Ning Guo, Shasha Li, Mengmeng Duan, Guixiang Wang, Mei Zong, Shuo Han, Zihan Wu, Fan Liu, and Junjie Zhang. 2024. "Characterization of the Bax Inhibitor-1 Family in Cauliflower and Functional Analysis of BobBIL4" International Journal of Molecular Sciences 25, no. 17: 9562. https://doi.org/10.3390/ijms25179562
APA StyleLiu, X., Guo, N., Li, S., Duan, M., Wang, G., Zong, M., Han, S., Wu, Z., Liu, F., & Zhang, J. (2024). Characterization of the Bax Inhibitor-1 Family in Cauliflower and Functional Analysis of BobBIL4. International Journal of Molecular Sciences, 25(17), 9562. https://doi.org/10.3390/ijms25179562

