Integrated Transcriptomic–Metabolomic Analysis Reveals the Effect of Different Light Intensities on Ovarian Development in Chickens
Abstract
1. Introduction
2. Results
2.1. Effect of Different Light Intensities on Laying Performance
2.2. Effect of Different Light Intensities on Ovarian Development
2.3. Effect of Different Light Intensities on Reproductive Hormone Levels
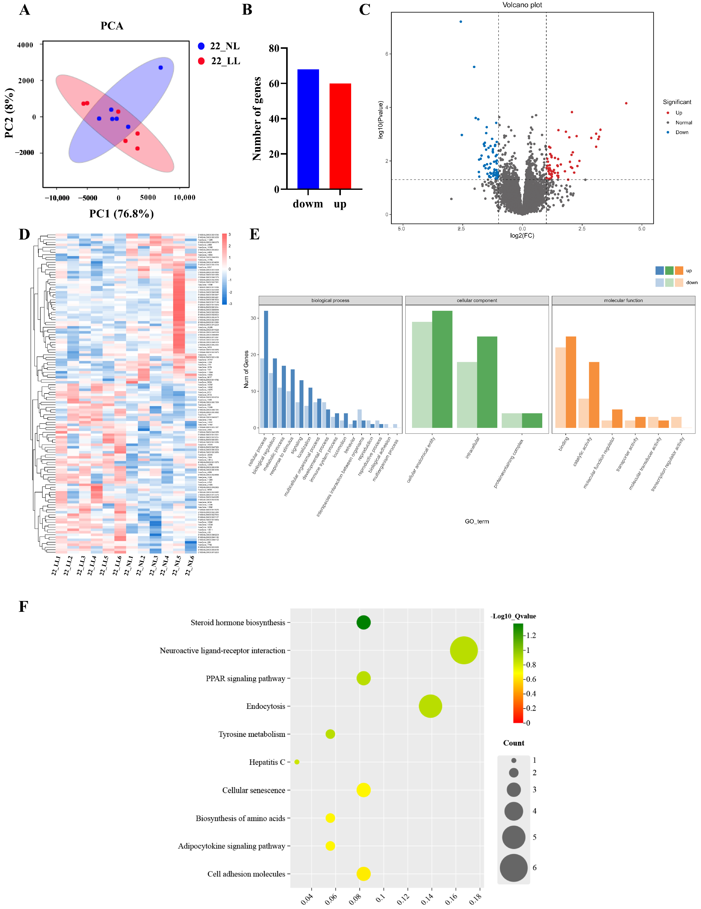
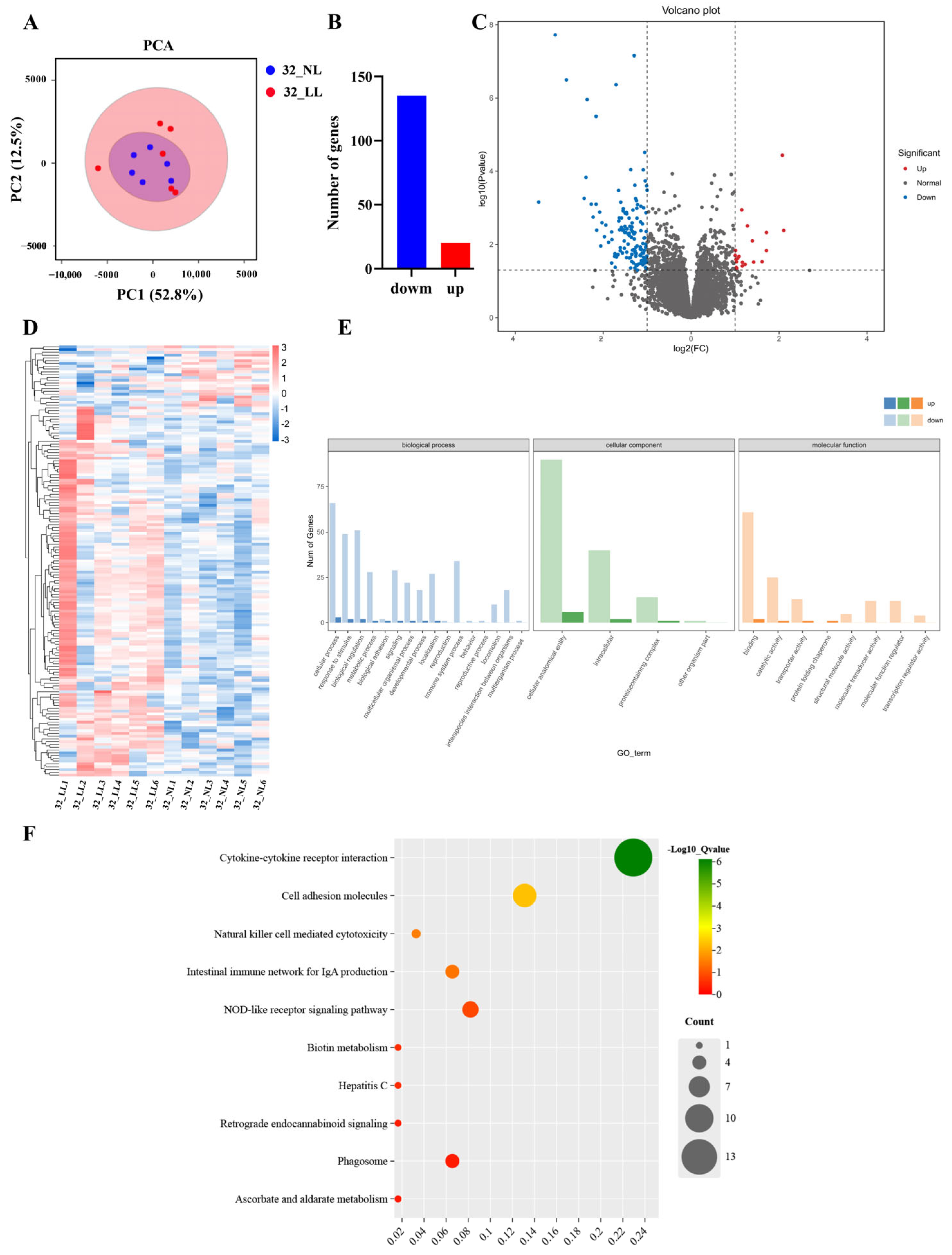
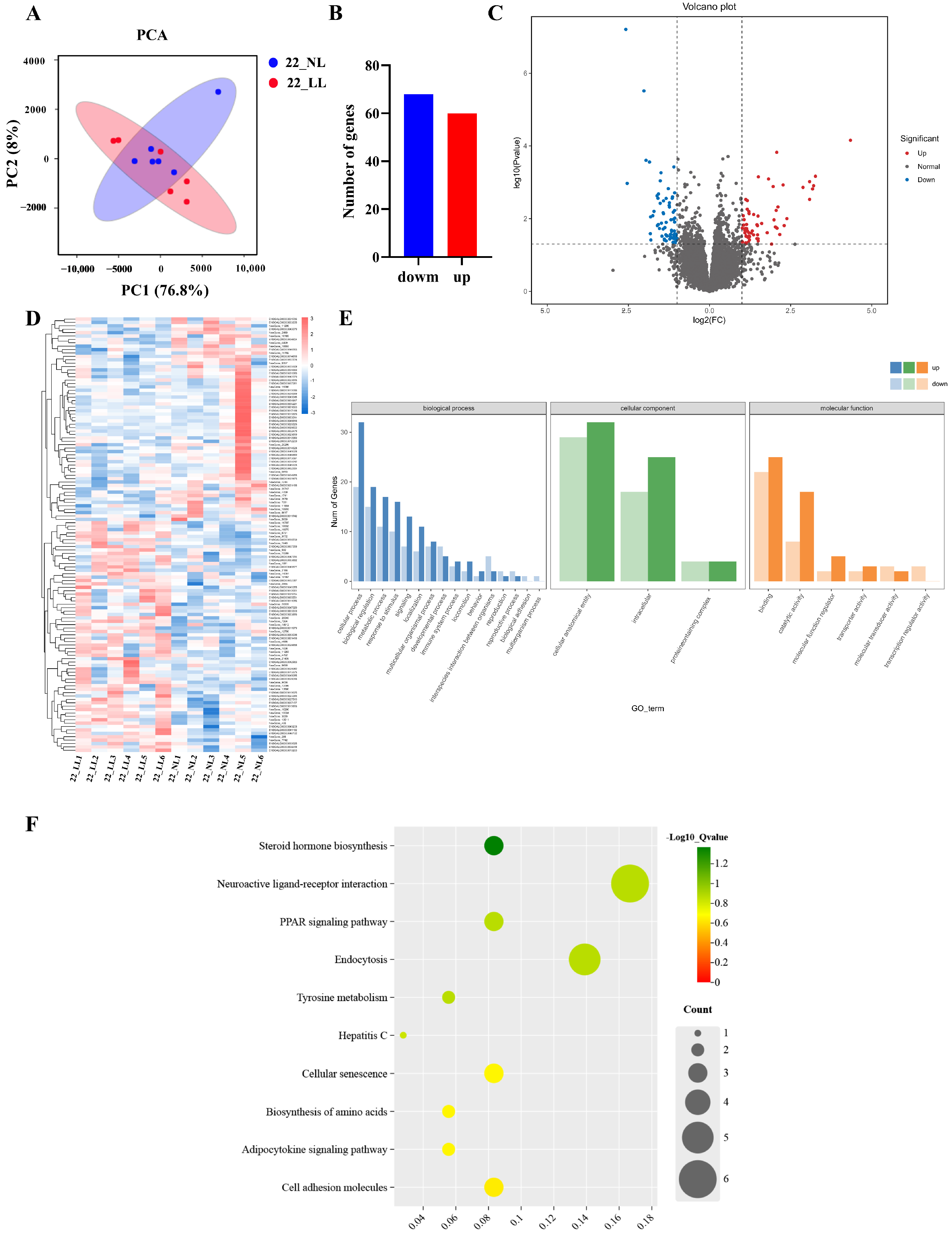
2.4. Transcriptomics Data Summary
2.5. Identification of DEGs and Functional Analysis
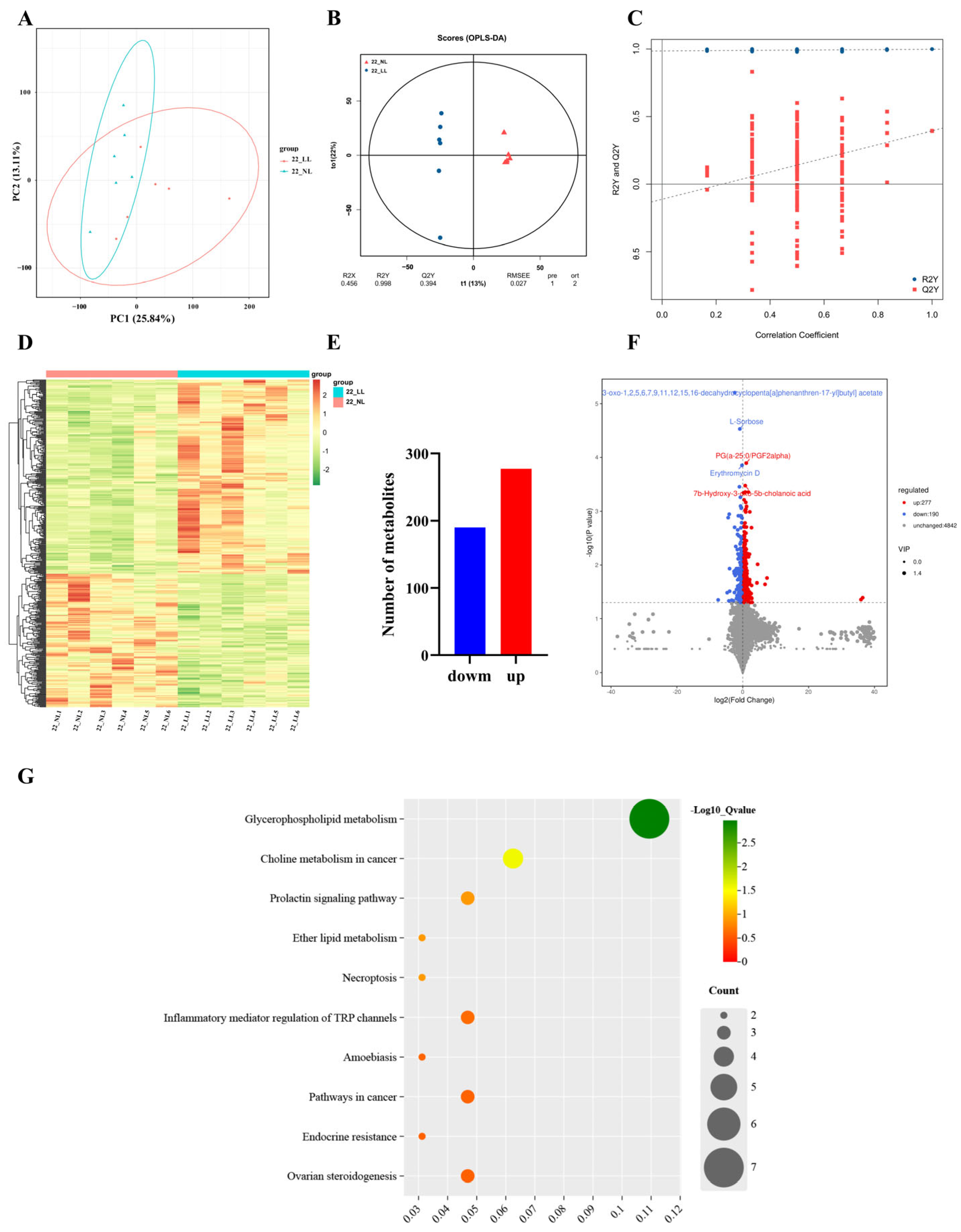
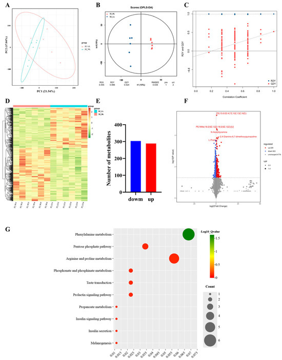
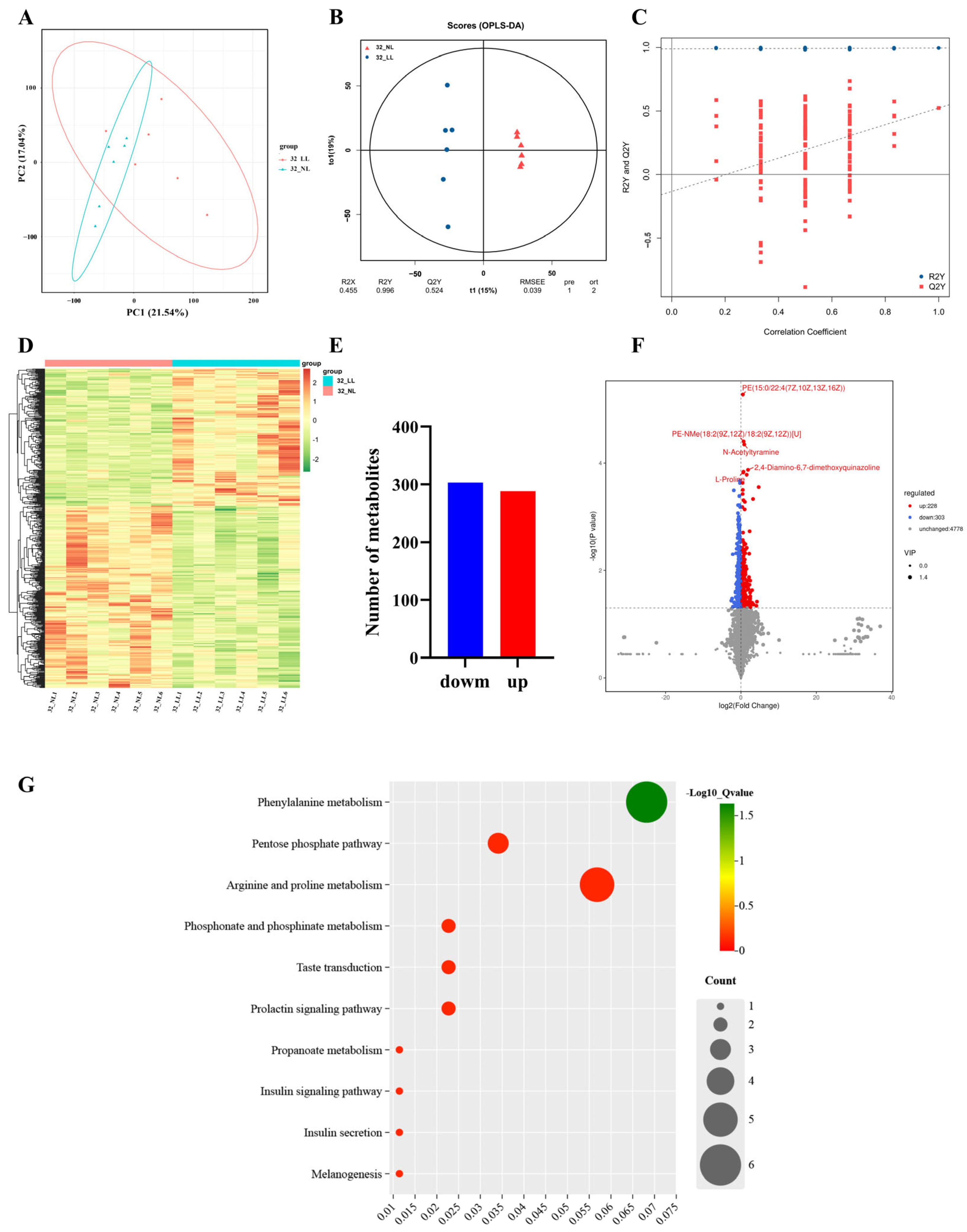
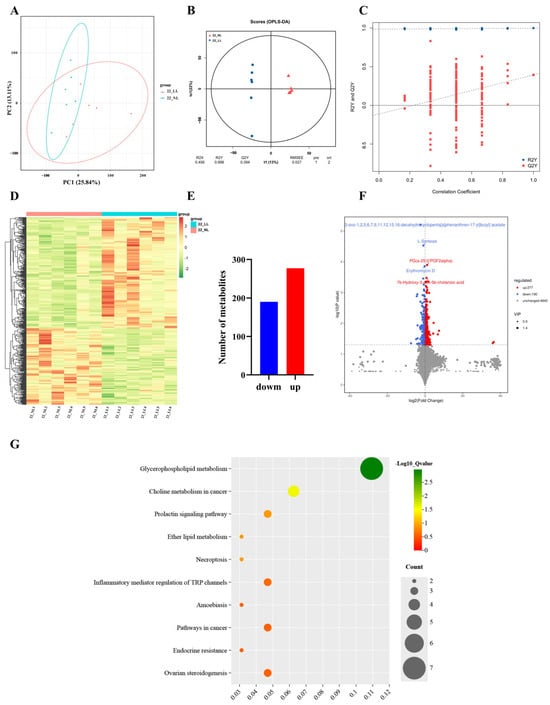
2.6. Identification of DMs and Functional Analysis
2.7. Integrative Metabolomics–Transcriptomics Analysis
3. Discussion
4. Materials and Methods
4.1. Animals and Experimental Design
4.2. Samples Collection
4.3. Detection of Serum Reproductive Hormones
4.4. Ovarian RNA Extraction and Sequencing
4.5. Liquid Chromatograph-Mass Spectrometer Analysis
4.6. Functional and Enrichment Analysis
4.7. Statistical Analysis
Supplementary Materials
Author Contributions
Funding
Institutional Review Board Statement
Informed Consent Statement
Data Availability Statement
Conflicts of Interest
References
- Aulsebrook, A.E.; Johnsson, R.D.; Lesku, J.A. Light, Sleep and Performance in Diurnal Birds. Clocks Sleep 2021, 3, 115–131. [Google Scholar] [CrossRef] [PubMed]
- Blatchford, R.A.; Archer, G.S.; Mench, J.A. Contrast in light intensity, rather than day length, influences the behavior and health of broiler chickens. Poult. Sci. 2012, 91, 1768–1774. [Google Scholar] [CrossRef] [PubMed]
- Zhou, X.; Jiang, D.; Xu, Y.; Pan, J.; Xu, D.; Tian, Y.; Shen, X.; Huang, Y. Endocrine and molecular regulation mechanisms of follicular development and egg-laying in quails under different photoperiods. Anim. Biotechnol. 2023, 34, 4809–4818. [Google Scholar] [CrossRef] [PubMed]
- Soliman, E.S.; Hassan, R.A. Impact of lighting color and duration on productive performance and Newcastle disease vaccination efficiency in broiler chickens. Vet. World 2019, 12, 1052–1059. [Google Scholar] [CrossRef] [PubMed]
- Surbhi; Kumar, V. Avian photoreceptors and their role in the regulation of daily and seasonal physiology. Gen. Comp. Endocrinol. 2015, 220, 13–22. [Google Scholar] [CrossRef] [PubMed]
- Rozenboim, I.; Bartman, J.; Avital Cohen, N.; Mobarkey, N.; Zaguri, S.; El Halawani, M.E.; Chaiseha, Y.; Marco, A. Targeted differential photostimulation alters reproductive activities of domestic birds. Front. Physiol. 2022, 13, 1040015. [Google Scholar] [CrossRef] [PubMed]
- Zaguri, S.; Bartman, J.; Avital-Cohen, N.; Dishon, L.; Gumułka, M.; Chaiseha, Y.; Druyan, S.; Rozenboim, I. Targeted differential monochromatic lighting improves broiler breeder reproductive performance. Poult. Sci. 2020, 99, 3697–3708. [Google Scholar] [CrossRef] [PubMed]
- Nishiwaki-Ohkawa, T.; Yoshimura, T. Molecular basis for regulating seasonal reproduction in vertebrates. J. Endocrinol. 2016, 229, R117–R127. [Google Scholar] [CrossRef] [PubMed]
- Tsutsui, K.; Ubuka, T. Discovery of gonadotropin-inhibitory hormone (GnIH), progress in GnIH research on reproductive physiology and behavior and perspective of GnIH research on neuroendocrine regulation of reproduction. Mol. Cell. Endocrinol. 2020, 514, 110914. [Google Scholar] [CrossRef]
- Liufu, S.; Pan, J.; Sun, J.; Shen, X.; Jiang, D.; Ouyang, H.; Xu, D.; Tian, Y.; Huang, Y. OPN5 Regulating Mechanism of Follicle Development through the TSH-DIO2/DIO3 Pathway in Mountain Ducks Under Different Photoperiods. Front. Physiol. 2022, 13, 813881. [Google Scholar] [CrossRef]
- Cui, Y.M.; Wang, J.; Zhang, H.J.; Qi, G.H.; Wu, S.G. Effects of photoperiod on performance, ovarian morphology, reproductive hormone level, and hormone receptor mRNA expression in laying ducks. Poult. Sci. 2021, 100, 100979. [Google Scholar] [CrossRef] [PubMed]
- Geng, A.; Zhang, Y.; Zhang, J.; Wang, H.; Chu, Q.; Yan, Z.; Liu, H. Effects of light regime on circadian rhythmic behavior and reproductive parameters in native laying hens. Poult. Sci. 2022, 101, 101808. [Google Scholar] [CrossRef] [PubMed]
- Erensoy, K.; Sarica, M.; Noubandiguim, M.; Dur, M.; Aslan, R. Effect of light intensity and stocking density on the performance, egg quality, and feather condition of laying hens reared in a battery cage system over the first laying period. Trop. Anim. Health Prod. 2021, 53, 320. [Google Scholar] [CrossRef] [PubMed]
- Porter, L.; Porter, A.; Potter, H.; Alenciks, E.; Fraley, S.M.; Fraley, G.S. Low light intensity in Pekin duck breeder barns has a greater impact on the fertility of drakes than hens. Poult. Sci. 2018, 97, 4262–4271. [Google Scholar] [CrossRef] [PubMed]
- Liu-Fu, S.; Pan, J.Q.; Sun, J.F.; Shen, X.; Jiang, D.L.; Ouyang, H.J.; Xu, D.N.; Tian, Y.B.; Huang, Y.M. Effect of immunization against OPN5 on the reproductive performance in Shan Partridge ducks under different photoperiods. Poult. Sci. 2024, 103, 103413. [Google Scholar] [CrossRef] [PubMed]
- van der Klein, S.; Bedecarrats, G.Y.; Robinson, F.E.; Zuidhof, M.J. Early photostimulation at the recommended body weight reduced broiler breeder performance. Poult. Sci. 2018, 97, 3736–3745. [Google Scholar] [CrossRef] [PubMed]
- Wadood, A.A.; Zhang, X. The Omics Revolution in Understanding Chicken Reproduction: A Comprehensive Review. Curr. Issues Mol. Biol. 2024, 46, 6248–6266. [Google Scholar] [CrossRef] [PubMed]
- Long, J.A. The ‘omics’ revolution: Use of genomic, transcriptomic, proteomic and metabolomic tools to predict male reproductive traits that impact fertility in livestock and poultry. Anim. Reprod. Sci. 2020, 220, 106354. [Google Scholar] [CrossRef] [PubMed]
- Johnson, P.A. Follicle selection in the avian ovary. Reprod. Domest. Anim. 2012, 47, 283–287. [Google Scholar] [CrossRef]
- Johnson, P.A.; Kent, T.R.; Urick, M.E.; Trevino, L.S.; Giles, J.R. Expression of anti-Mullerian hormone in hens selected for different ovulation rates. Reproduction 2009, 137, 857–863. [Google Scholar] [CrossRef]
- Ferreira, N.T.; Sakomura, N.K.; Gous, R.M. Consequences of lighting programme in rearing phase and its effects on amino acid requirements in a broiler breeders flock in egg production. Anim. Feed Sci. Technol. 2019, 253, 153–165. [Google Scholar] [CrossRef]
- Baxter, M.; Bedecarrats, G.Y. Evaluation of the Impact of Light Source on Reproductive Parameters in Laying Hens Housed in Individual Cages. J. Poult. Sci. 2019, 56, 148–158. [Google Scholar] [CrossRef] [PubMed]
- Hanlon, C.; Zuidhof, M.J.; Rodriguez, A.; Takeshima, K.; Bedecarrats, G.Y. Continuous exposure to red light induces photorefractoriness in broiler breeder pullets. Poult. Sci. 2023, 102, 102542. [Google Scholar] [CrossRef]
- You, Z.; Yuan, J.; Wang, Y.; Sun, Y.; Ni, A.; Li, Y.; Ma, H.; Ma, T.; Chen, J. Integrated transcriptomic analysis on chicken ovary reveals CYP21a1 affects follicle granulosa cell development and steroid hormone synthesis. Poult. Sci. 2024, 103, 103589. [Google Scholar] [CrossRef] [PubMed]
- Riaz, H.; Dong, P.; Shahzad, M.; Yang, L. Constitutive and follicle-stimulating hormone-induced action of somatostatin receptor-2 on regulation of apoptosis and steroidogenesis in bovine granulosa cells. J. Steroid. Biochem. Mol. Biol. 2014, 141, 150–159. [Google Scholar] [CrossRef]
- McDonald, J.K. Role of neuropeptide Y in reproductive function. Ann. N. Y. Acad. Sci. 1990, 611, 258–272. [Google Scholar] [CrossRef] [PubMed]
- Lei, M.M.; Wu, S.Q.; Li, X.W.; Wang, C.L.; Chen, Z.; Shi, Z.D. Leptin receptor signaling inhibits ovarian follicle development and egg laying in chicken hens. Reprod. Biol. Endocrinol. 2014, 12, 25. [Google Scholar] [CrossRef]
- Song, P.; Chen, X.; Zhang, P.; Zhou, Y.; Zhou, R. MiR-200b/MYBL2/CDK1 suppresses proliferation and induces senescence through cell cycle arrest in ovine granulosa cells. Theriogenology 2023, 207, 19–30. [Google Scholar] [CrossRef]
- Barb, C.R.; Kraeling, R.R.; Rampacek, G.B.; Hausman, G.J. The role of neuropeptide Y and interaction with leptin in regulating feed intake and luteinizing hormone and growth hormone secretion in the pig. Reproduction 2006, 131, 1127–1135. [Google Scholar] [CrossRef]
- Isa, A.M.; Sun, Y.; Li, Y.; Wang, Y.; Ni, A.; Yuan, J.; Ma, H.; Shi, L.; Tesfay, H.H.; Fan, J.; et al. MicroRNAs with non-additive expression in the ovary of hybrid hens target genes enriched in key reproductive pathways that may influence heterosis for egg laying traits. Front. Genet. 2022, 13, 974619. [Google Scholar] [CrossRef]
- Han, S.; Wang, J.; Cui, C.; Yu, C.; Zhang, Y.; Li, D.; Ma, M.; Du, H.; Jiang, X.; Zhu, Q.; et al. Fibromodulin is involved in autophagy and apoptosis of granulosa cells affecting the follicular atresia in chicken. Poult. Sci. 2022, 101, 101524. [Google Scholar] [CrossRef] [PubMed]
- Nie, R.; Zhang, W.; Tian, H.; Li, J.; Ling, Y.; Zhang, B.; Zhang, H.; Wu, C. Regulation of Follicular Development in Chickens: WIF1 Modulates Granulosa Cell Proliferation and Progesterone Synthesis via Wnt/beta-Catenin Signaling Pathway. Int. J. Mol. Sci. 2024, 25, 1788. [Google Scholar] [CrossRef] [PubMed]
- He, Z.; Chen, Q.; Ouyang, Q.; Hu, J.; Shen, Z.; Hu, B.; Hu, S.; He, H.; Li, L.; Liu, H.; et al. Transcriptomic analysis of the thyroid and ovarian stroma reveals key pathways and potential candidate genes associated with egg production in ducks. Poult. Sci. 2023, 102, 102292. [Google Scholar] [CrossRef] [PubMed]
- Yin, L.; Chen, Q.; Huang, Q.; Wang, X.; Zhang, D.; Lin, Z.; Wang, Y.; Liu, Y. Physiological role of dietary energy in the sexual maturity: Clues of body size, gonad development, and serum biochemical parameters of Chinese indigenous chicken. Poult. Sci. 2023, 102, 103157. [Google Scholar] [CrossRef] [PubMed]
- Prabhat, A.; Buniyaadi, A.; Bhardwaj, S.K.; Kumar, V. Differential effects of continuous and intermittent daytime food deprivation periods on metabolism and reproductive performance in diurnal zebra finches. Horm. Behav. 2023, 152, 105353. [Google Scholar] [CrossRef] [PubMed]
- Lu, J.; Zhang, X.; Wang, Q.; Ma, M.; Li, Y.; Guo, J.; Wang, X.; Dou, T.; Hu, Y.; Wang, K.; et al. Effects of exogenous energy on synthesis of steroid hormones and expression characteristics of the CREB/StAR signaling pathway in theca cells of laying hen. Poult. Sci. 2024, 103, 103414. [Google Scholar] [CrossRef]
- Bahry, M.A.; Hanlon, C.; Ziezold, C.J.; Schaus, S.; Bedecarrats, G.Y. Impact of growth trajectory on sexual maturation in layer chickens. Front. Physiol. 2023, 14, 1174238. [Google Scholar] [CrossRef] [PubMed]
- Cui, Z.; Ning, Z.; Deng, X.; Du, X.; Amevor, F.K.; Liu, L.; Kang, X.; Tian, Y.; Wang, Y.; Li, D.; et al. Integrated Proteomic and Metabolomic Analyses of Chicken Ovary Revealed the Crucial Role of Lipoprotein Lipase on Lipid Metabolism and Steroidogenesis During Sexual Maturity. Front. Physiol. 2022, 13, 885030. [Google Scholar] [CrossRef] [PubMed]
- El, H.M.; Silsby, J.L.; Fehrer, S.C.; Behnke, E.J. Reinitiation of ovulatory cycles in incubating female turkeys by an inhibitor of serotonin synthesis, P-chlorophenylalanine. Biol. Reprod. 1983, 28, 221–228. [Google Scholar]
- Gumulka, M.; Hrabia, A.; Avital-Cohen, N.; Andres, K.; Rozenboim, I. The effect of parachlorophenylalanine treatment on the activity of gonadal and lactotrophic axes in native Polish crested chickens stimulated to broodiness. Poult. Sci. 2020, 99, 2708–2717. [Google Scholar] [CrossRef]
- Qi, J.; Liu, H.; Zhou, Z.; Jiang, Y.; Fan, W.; Hu, J.; Li, J.; Guo, Z.; Xie, M.; Huang, W.; et al. Genome-wide association study identifies multiple loci influencing duck serum biochemical indicators in the laying period. Br. Poult. Sci. 2024, 65, 8–18. [Google Scholar] [CrossRef] [PubMed]
- Chen, X.; Huang, K.; Hu, S.; Lan, G.; Gan, X.; Gao, S.; Deng, Y.; Hu, J.; Li, L.; Hu, B.; et al. Integrated Transcriptome and Metabolome Analysis Reveals the Regulatory Mechanisms of FASN in Geese Granulosa Cells. Int. J. Mol. Sci. 2022, 23, 14717. [Google Scholar] [CrossRef]
- Vosoughi, A.; Zendehdel, M.; Hassanpour, S. Central effects of the serotoninergic, GABAergic, and cholecystokinin systems on neuropeptide VF (NPVF)-induced hypophagia and feeding behavior in neonatal broiler chicken. Neurosci. Lett. 2024, 818, 137557. [Google Scholar] [CrossRef]
- Onagbesan, O.; Bruggeman, V.; Decuypere, E. Intra-ovarian growth factors regulating ovarian function in avian species: A review. Anim. Reprod. Sci. 2009, 111, 121–140. [Google Scholar] [CrossRef] [PubMed]
- Kim, D.; Langmead, B.; Salzberg, S.L. HISAT: A fast spliced aligner with low memory requirements. Nat. Methods 2015, 12, 357–360. [Google Scholar] [CrossRef] [PubMed]
- Pertea, M.; Pertea, G.M.; Antonescu, C.M.; Chang, T.C.; Mendell, J.T.; Salzberg, S.L. StringTie enables improved reconstruction of a transcriptome from RNA-seq reads. Nat. Biotechnol. 2015, 33, 290–295. [Google Scholar] [CrossRef]
- Anders, S.; Huber, W. Differential expression analysis for sequence count data. Genome Biol. 2010, 11, R106. [Google Scholar] [CrossRef]
- Kanehisa, M.; Goto, S. KEGG: Kyoto encyclopedia of genes and genomes. Nucleic Acids Res. 2000, 28, 27–30. [Google Scholar] [CrossRef]







| Indicators | LL Group | NL Group | p Value |
|---|---|---|---|
| Age at 5% laying rate (d) | 165.75 ± 0.75 | 160.50 ± 0.34 | 0.002 |
| ALP 1 (wk) | 32.25 ± 0.75 | 29.17 ± 0.17 | 0.023 |
| Total laying rate 2 (%) | 62.3 ± 0.01 | 60.21 ± 0.02 | 0.437 |
| Total days of laying rate > 70% | 63.75 ± 0.95 | 57.67 ± 1.50 | 0.009 |
| Indicators | LL Group | NL Group | p Value |
|---|---|---|---|
| P4 (ng/mL) | 18.97 ± 0.73 | 16.44 ± 0.74 | 0.019 |
| E2 (pg/mL) | 310.56 ± 17.62 | 271.34 ± 17.26 | 0.120 |
| LH (mIU/mL) | 13.99 ± 0.40 | 12.39 ± 0.53 | 0.022 |
| FSH (mIU/mL) | 9.67 ± 0.69 | 9.21 ± 0.55 | 0.604 |
| Indicators | LL Group | NL Group | p Value |
|---|---|---|---|
| P4 (ng/mL) | 17.01± 0.57 | 20.63 ± 0.49 | <0.0001 |
| E2 (pg/mL) | 309.40 ± 10.50 | 399.76 ± 8.57 | <0.0001 |
| LH (mIU/mL) | 13.88 ± 0.55 | 16.94 ± 0.37 | <0.0001 |
| FSH (mIU/mL) | 9.10 ± 0.72 | 12.36 ± 0.42 | 0.0005 |
Disclaimer/Publisher’s Note: The statements, opinions and data contained in all publications are solely those of the individual author(s) and contributor(s) and not of MDPI and/or the editor(s). MDPI and/or the editor(s) disclaim responsibility for any injury to people or property resulting from any ideas, methods, instructions or products referred to in the content. |
© 2024 by the authors. Licensee MDPI, Basel, Switzerland. This article is an open access article distributed under the terms and conditions of the Creative Commons Attribution (CC BY) license (https://creativecommons.org/licenses/by/4.0/).
Share and Cite
Zhou, X.; Xu, Y.; Fang, C.; Ye, C.; Liang, W.; Fan, Z.; Ma, X.; Liu, A.; Zhang, X.; Luo, Q. Integrated Transcriptomic–Metabolomic Analysis Reveals the Effect of Different Light Intensities on Ovarian Development in Chickens. Int. J. Mol. Sci. 2024, 25, 8704. https://doi.org/10.3390/ijms25168704
Zhou X, Xu Y, Fang C, Ye C, Liang W, Fan Z, Ma X, Liu A, Zhang X, Luo Q. Integrated Transcriptomic–Metabolomic Analysis Reveals the Effect of Different Light Intensities on Ovarian Development in Chickens. International Journal of Molecular Sciences. 2024; 25(16):8704. https://doi.org/10.3390/ijms25168704
Chicago/Turabian StyleZhou, Xiaoli, Yuhang Xu, Cheng Fang, Chutian Ye, Weiming Liang, Zhexia Fan, Xuerong Ma, Aijun Liu, Xiquan Zhang, and Qingbin Luo. 2024. "Integrated Transcriptomic–Metabolomic Analysis Reveals the Effect of Different Light Intensities on Ovarian Development in Chickens" International Journal of Molecular Sciences 25, no. 16: 8704. https://doi.org/10.3390/ijms25168704
APA StyleZhou, X., Xu, Y., Fang, C., Ye, C., Liang, W., Fan, Z., Ma, X., Liu, A., Zhang, X., & Luo, Q. (2024). Integrated Transcriptomic–Metabolomic Analysis Reveals the Effect of Different Light Intensities on Ovarian Development in Chickens. International Journal of Molecular Sciences, 25(16), 8704. https://doi.org/10.3390/ijms25168704

