Ultrasound-Mediated Lysozyme Microbubbles Targeting NOX4 Knockdown Alleviate Cisplatin-Exposed Cochlear Hair Cell Ototoxicity
Abstract
1. Introduction
2. Results
2.1. Ultrasound Microbubble-Mediated siNOX4 Transfection Alleviates CDDP-Induced NOX4 Overexpression and ROS Generation in HEI-OC1 Cells
2.2. Characterization of Cy3 siRNA Loading onto LyzMBs
2.3. Optimizing LyzMB Concentrations for US Sonication Using High-Frequency US Imaging
2.4. CDDP and High Concentrations of LyzMBs Reduce the Viability of HEI-OC1 Cells
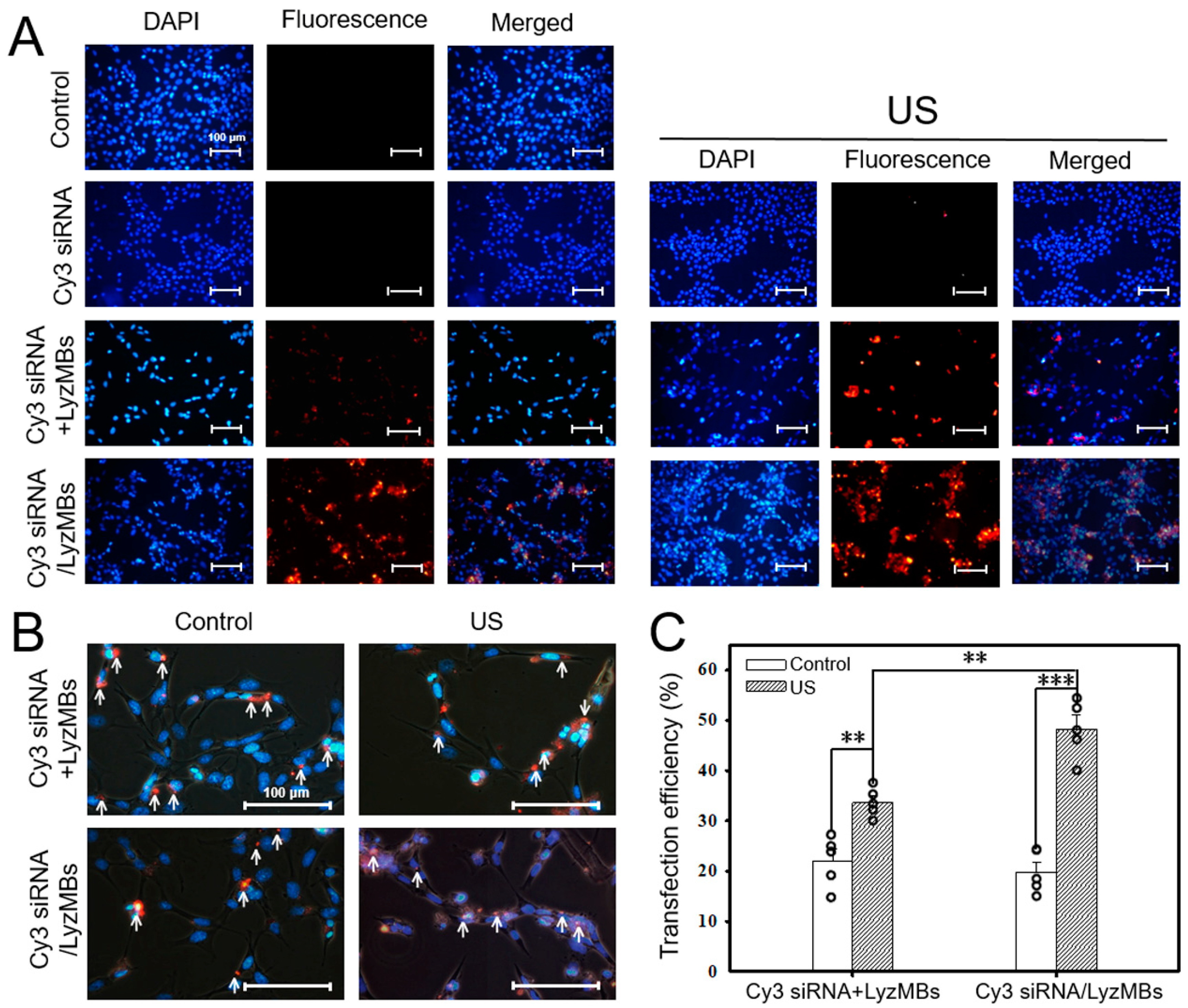
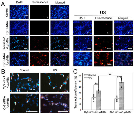
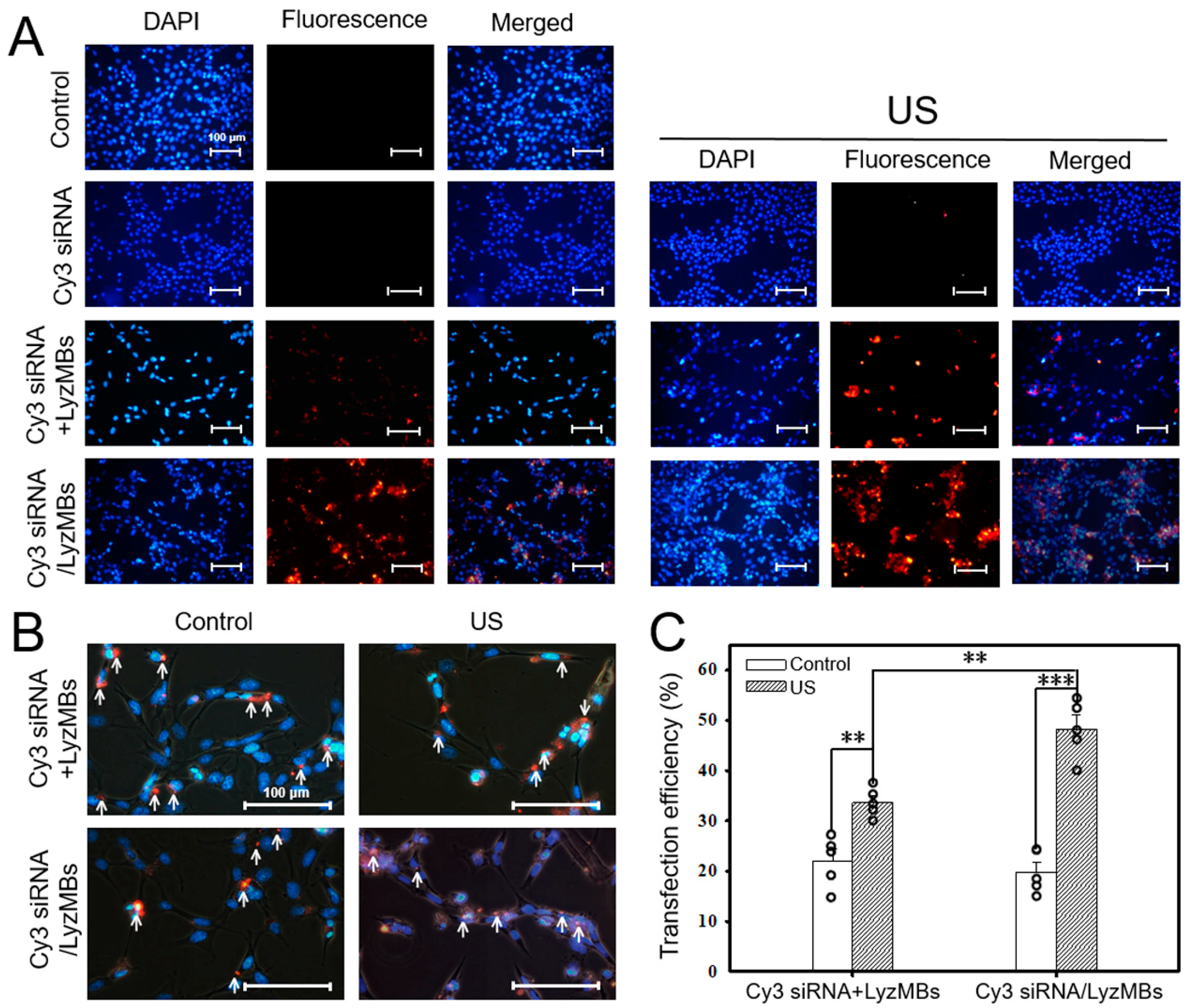
2.5. US-Mediated Cy3 siRNA/LyzMB Cavitation Enhances In Vitro siRNA Transfection Efficiency
2.6. US-Mediated siNOX4/LyzMB Transfection Significantly Increased the Efficiency of NOX4 siRNA Transfection in CDDP-Treated Auditory Cells
2.7. Immunohistochemistry Demonstrates USMB-Mediated NOX4 siRNA Transfection Significantly Attenuates Ex Vivo CDDP-Induced Cochlear NOX4 Expression and Ototoxicity
3. Discussion
4. Materials and Methods
4.1. Preparation of LyzMB-Loaded siRNA
4.2. Optimization of LyzMB Concentrations and US Parameters for the Destruction of siRNA-Loaded LyzMBs
4.3. Cell Culture and CDDP Treatment
4.4. CDDP Administration and NOX4 siRNA Transfection In Vitro
4.5. Immunocytochemistry and In Vitro siRNA Transfection Efficiency
4.6. RNA Isolation and qRT-PCR
4.7. ROS Measurement
4.8. Cochlear Explant Culture
4.9. NOX4 Immunohistochemistry in Explants
4.10. Statistical Analysis
5. Conclusions
Supplementary Materials
Author Contributions
Funding
Institutional Review Board Statement
Informed Consent Statement
Data Availability Statement
Conflicts of Interest
References
- Gupta, A.; Andresen, J.L.; Manan, R.S.; Langer, R. Nucleic acid delivery for therapeutic applications. Adv. Drug Deliv. Rev. 2021, 178, 113834. [Google Scholar] [CrossRef] [PubMed]
- Ramachandran, S.; Satapathy, S.R.; Dutta, T. Delivery Strategies for mRNA Vaccines. Pharmaceut. Med. 2022, 36, 11–20. [Google Scholar] [CrossRef] [PubMed]
- Bartel, D.P. MicroRNAs: Target recognition and regulatory functions. Cell 2009, 136, 215–233. [Google Scholar] [CrossRef] [PubMed]
- Hu, B.; Zhong, L.; Weng, Y.; Peng, L.; Huang, Y.; Zhao, Y.; Liang, X.J. Therapeutic siRNA: State of the art. Signal Transduct. Target. Ther. 2020, 5, 101. [Google Scholar] [CrossRef] [PubMed]
- Alshaer, W.; Zureigat, H.; Al Karaki, A.; Al-Kadash, A.; Gharaibeh, L.; Hatmal, M.M.; Aljabali, A.A.A.; Awidi, A. siRNA: Mechanism of action, challenges, and therapeutic approaches. Eur. J. Pharmacol. 2021, 905, 174178. [Google Scholar] [CrossRef] [PubMed]
- Fuchs, A.; Riegler, S.; Ayatollahi, Z.; Cavallari, N.; Giono, L.E.; Nimeth, B.A.; Mutanwad, K.V.; Schweighofer, A.; Lucyshyn, D.; Barta, A.; et al. Targeting alternative splicing by RNAi: From the differential impact on splice variants to triggering artificial pre-mRNA splicing. Nucleic Acids Res. 2021, 49, 1133–1151. [Google Scholar] [CrossRef] [PubMed]
- Aljaberi, A.; Migdadi, E.M.; Khadra, K.M.A.; Samak, M.A.; Basheti, I.A.; Al-Zoubi, N. siRNA as a Potential Therapy for COVID-19. Curr. Drug Deliv. 2022, 19, 731–744. [Google Scholar] [CrossRef] [PubMed]
- Qi, W.; Ding, D.; Zhu, H.; Lu, D.; Wang, Y.; Ding, J.; Yan, W.; Jia, M.; Guo, Y. Efficient siRNA transfection to the inner ear through the intact round window by a novel proteidic delivery technology in the chinchilla. Gene Ther. 2014, 21, 10–18. [Google Scholar] [CrossRef] [PubMed]
- Collotta, D.; Bertocchi, I.; Chiapello, E.; Collino, M. Antisense oligonucleotides: A novel Frontier in pharmacological strategy. Front. Pharmacol. 2023, 14, 1304342. [Google Scholar] [CrossRef]
- Miller, V.M.; Xia, H.; Marrs, G.L.; Gouvion, C.M.; Lee, G.; Davidson, B.L.; Paulson, H.L. Allele-specific silencing of dominant disease genes. Proc. Natl. Acad. Sci. USA 2003, 100, 7195–7200. [Google Scholar] [CrossRef]
- Sajid, M.I.; Moazzam, M.; Kato, S.; Yeseom Cho, K.; Tiwari, R.K. Overcoming Barriers for siRNA Therapeutics: From Bench to Bedside. Pharmaceuticals 2020, 13, 294. [Google Scholar] [CrossRef] [PubMed]
- Dowdy, S.F. Overcoming cellular barriers for RNA therapeutics. Nat. Biotechnol. 2017, 35, 222–229. [Google Scholar] [CrossRef] [PubMed]
- van As, J.W.; van den Berg, H.; van Dalen, E.C. Platinum-induced hearing loss after treatment for childhood cancer. Cochrane Database Syst. Rev. 2016, 2016, CD010181. [Google Scholar] [CrossRef] [PubMed]
- Tang, Q.; Wang, X.; Jin, H.; Mi, Y.; Liu, L.; Dong, M.; Chen, Y.; Zou, Z. Cisplatin-induced ototoxicity: Updates on molecular mechanisms and otoprotective strategies. Eur. J. Pharm. Biopharm. 2021, 163, 60–71. [Google Scholar] [CrossRef] [PubMed]
- Paken, J.; Govender, C.D.; Pillay, M.; Sewram, V. Cisplatin-Associated Ototoxicity: A Review for the Health Professional. J. Toxicol. 2016, 2016, 1809394. [Google Scholar] [CrossRef] [PubMed]
- Ramkumar, V.; Mukherjea, D.; Dhukhwa, A.; Rybak, L.P. Oxidative Stress and Inflammation Caused by Cisplatin Ototoxicity. Antioxidants 2021, 10, 1919. [Google Scholar] [CrossRef] [PubMed]
- Ramkumar, V.; Sheth, S.; Dhukhwa, A.; Al Aameri, R.; Rybak, L.; Mukherjea, D. Transient Receptor Potential Channels and Auditory Functions. Antioxid. Redox Signal. 2022, 36, 1158–1170. [Google Scholar] [CrossRef] [PubMed]
- Kim, H.J.; Lee, J.H.; Kim, S.J.; Oh, G.S.; Moon, H.D.; Kwon, K.B.; Park, C.; Park, B.H.; Lee, H.K.; Chung, S.Y.; et al. Roles of NADPH oxidases in cisplatin-induced reactive oxygen species generation and ototoxicity. J. Neurosci. 2010, 30, 3933–3946. [Google Scholar] [CrossRef] [PubMed]
- Waissbluth, S.; Pitaro, J.; Daniel, S.J. Gene therapy for cisplatin-induced ototoxicity: A systematic review of in vitro and experimental animal studies. Otol. Neurotol. Off. Publ. Am. Otol. Soc. Am. Neurotol. Soc. Eur. Acad. Otol. Neurotol. 2012, 33, 302–310. [Google Scholar] [CrossRef]
- Ma, W.; Li, J.; Hu, J.; Cheng, Y.; Wang, J.; Zhang, X.; Xu, M. miR214-regulated p53-NOX4/p66shc pathway plays a crucial role in the protective effect of Ginkgolide B against cisplatin-induced cytotoxicity in HEI-OC1 cells. Chem.-Biol. Interact. 2016, 245, 72–81. [Google Scholar] [CrossRef]
- Ma, W.; Hu, J.; Cheng, Y.; Wang, J.; Zhang, X.; Xu, M. Ginkgolide B protects against cisplatin-induced ototoxicity: Enhancement of Akt-Nrf2-HO-1 signaling and reduction of NADPH oxidase. Cancer Chemother. Pharmacol. 2015, 75, 949–959. [Google Scholar] [CrossRef] [PubMed]
- Mei, H.; Zhao, L.; Li, W.; Zheng, Z.; Tang, D.; Lu, X.; He, Y. Inhibition of ferroptosis protects House Ear Institute-Organ of Corti 1 cells and cochlear hair cells from cisplatin-induced ototoxicity. J. Cell. Mol. Med. 2020, 24, 12065–12081. [Google Scholar] [CrossRef]
- Liao, A.H.; Huang, Y.J.; Chuang, H.C.; Wang, C.H.; Shih, C.P.; Chiang, C.P. Minoxidil-Coated Lysozyme-Shelled Microbubbes Combined With Ultrasound for the Enhancement of Hair Follicle Growth: Efficacy In Vitro and In Vivo. Front. Pharmacol. 2021, 12, 668754. [Google Scholar] [CrossRef] [PubMed]
- Lin, Y.C.; Chen, H.C.; Chen, H.K.; Lin, Y.Y.; Kuo, C.Y.; Wang, H.; Hung, C.L.; Shih, C.P.; Wang, C.H. Ultrastructural Changes Associated With the Enhanced Permeability of the Round Window Membrane Mediated by Ultrasound Microbubbles. Front. Pharmacol. 2019, 10, 1580. [Google Scholar] [CrossRef] [PubMed]
- Jangjou, A.; Meisami, A.H.; Jamali, K.; Niakan, M.H.; Abbasi, M.; Shafiee, M.; Salehi, M.; Hosseinzadeh, A.; Amani, A.M.; Vaez, A. The promising shadow of microbubble over medical sciences: From fighting wide scope of prevalence disease to cancer eradication. J. Biomed. Sci. 2021, 28, 49. [Google Scholar] [CrossRef] [PubMed]
- Melino, S.; Zhou, M.; Tortora, M.; Paci, M.; Cavalieri, F.; Ashokkumar, M. Molecular properties of lysozyme-microbubbles: Towards the protein and nucleic acid delivery. Amino Acids 2012, 43, 885–896. [Google Scholar] [CrossRef]
- Zhou, M.; Cavalieri, F.; Caruso, F.; Ashokkumar, M. Confinement of Acoustic Cavitation for the Synthesis of Protein-Shelled Nanobubbles for Diagnostics and Nucleic Acid Delivery. ACS Macro Lett. 2012, 1, 853–856. [Google Scholar] [CrossRef]
- Cavalieri, F.; Micheli, L.; Zhou, M.; Tortora, M.; Palleschi, G.; Ashokkumar, M. Electrochemical investigation of the interaction between lysozyme-shelled microbubbles and vitamin C. Anal. Bioanal. Chem. 2013, 405, 5531–5538. [Google Scholar] [CrossRef]
- Cavalieri, F.; Ashokkumar, M.; Grieser, F.; Caruso, F. Ultrasonic synthesis of stable, functional lysozyme microbubbles. Langmuir 2008, 24, 10078–10083. [Google Scholar] [CrossRef]
- Cavalieri, F.; Micheli, L.; Kaliappan, S.; Teo, B.M.; Zhou, M.; Palleschi, G.; Ashokkumar, M. Antimicrobial and biosensing ultrasound-responsive lysozyme-shelled microbubbles. ACS Appl. Mater. Interfaces 2013, 5, 464–471. [Google Scholar] [CrossRef]
- Sirsi, S.R.; Borden, M.A. Advances in ultrasound mediated gene therapy using microbubble contrast agents. Theranostics 2012, 2, 1208–1222. [Google Scholar] [CrossRef] [PubMed]
- Laleu, B.; Gaggini, F.; Orchard, M.; Fioraso-Cartier, L.; Cagnon, L.; Houngninou-Molango, S.; Gradia, A.; Duboux, G.; Merlot, C.; Heitz, F.; et al. First in class, potent, and orally bioavailable NADPH oxidase isoform 4 (Nox4) inhibitors for the treatment of idiopathic pulmonary fibrosis. J. Med. Chem. 2010, 53, 7715–7730. [Google Scholar] [CrossRef]
- Li, Z.M.; Xu, S.Y.; Feng, Y.Z.; Cheng, Y.R.; Xiong, J.B.; Zhou, Y.; Guan, C.X. The role of NOX4 in pulmonary diseases. J. Cell. Physiol. 2021, 236, 1628–1637. [Google Scholar] [CrossRef]
- Babelova, A.; Avaniadi, D.; Jung, O.; Fork, C.; Beckmann, J.; Kosowski, J.; Weissmann, N.; Anilkumar, N.; Shah, A.M.; Schaefer, L.; et al. Role of Nox4 in murine models of kidney disease. Free. Radic. Biol. Med. 2012, 53, 842–853. [Google Scholar] [CrossRef] [PubMed]
- Peñuelas-Haro, I.; Espinosa-Sotelo, R.; Crosas-Molist, E.; Herranz-Itúrbide, M.; Caballero-Díaz, D.; Alay, A.; Solé, X.; Ramos, E.; Serrano, T.; Martínez-Chantar, M.L.; et al. The NADPH oxidase NOX4 regulates redox and metabolic homeostasis preventing HCC progression. Hepatology 2023, 78, 416–433. [Google Scholar] [CrossRef] [PubMed]
- Kim, S.J.; Park, C.; Lee, J.N.; Park, R. Protective roles of fenofibrate against cisplatin-induced ototoxicity by the rescue of peroxisomal and mitochondrial dysfunction. Toxicol. Appl. Pharmacol. 2018, 353, 43–54. [Google Scholar] [CrossRef] [PubMed]
- Sakamoto, M.; Kaga, K.; Kamio, T. Extended high-frequency ototoxicity induced by the first administration of cisplatin. Otolaryngol. Head Neck Surg. 2000, 122, 828–833. [Google Scholar] [PubMed]
- Ghosh, S. Cisplatin: The first metal based anticancer drug. Bioorg. Chem. 2019, 88, 102925. [Google Scholar] [CrossRef]
- Freyer, D.R.; Brock, P.R.; Chang, K.W.; Dupuis, L.L.; Epelman, S.; Knight, K.; Mills, D.; Phillips, R.; Potter, E.; Risby, D.; et al. Prevention of cisplatin-induced ototoxicity in children and adolescents with cancer: A clinical practice guideline. Lancet Child Adolesc. Health 2020, 4, 141–150. [Google Scholar] [CrossRef]
- Shih, C.P.; Chen, H.C.; Lin, Y.C.; Chen, H.K.; Wang, H.; Kuo, C.Y.; Lin, Y.Y.; Wang, C.H. Middle-ear dexamethasone delivery via ultrasound microbubbles attenuates noise-induced hearing loss. Laryngoscope 2019, 129, 1907–1914. [Google Scholar] [CrossRef]
- Hoskins, P.R.; Martin, K.; Thrush, A. Diagnostic Ultrasound: Physics and Equipment; Cambridge University Press: Cambridge, UK, 2010; p. 263. [Google Scholar]
- Hiltl, P.; Grebner, A.; Fink, M.; Rupitsch, S.; Ermert, H.; Lee, G. Inertial cavitation of lyophilized and rehydrated nanoparticles of poly(L-lactic acid) at 835 kHz and 1.8 MPa ultrasound. Sci. Rep. 2019, 9, 12148. [Google Scholar] [CrossRef]
- Yu, J.; Zhang, X.P.; Hao, Y.; Chen, J.P.; Xu, Y.Q. Study on dynamic characteristics of cavitation in underwater explosion with large charge. Sci. Rep. 2024, 14, 8580. [Google Scholar] [CrossRef]
- Lyons, B.; Balkaran, J.P.R.; Dunn-Lawless, D.; Lucian, V.; Keller, S.B.; O’Reilly, C.S.; Hu, L.; Rubasingham, J.; Nair, M.; Carlisle, R.; et al. Sonosensitive Cavitation Nuclei-A Customisable Platform Technology for Enhanced Therapeutic Delivery. Molecules 2023, 28, 7733. [Google Scholar] [CrossRef] [PubMed]
- Apfel, R.E.; Holland, C.K. Gauging the likelihood of cavitation from short-pulse, low-duty cycle diagnostic ultrasound. Ultrasound Med. Biol. 1991, 17, 179–185. [Google Scholar] [CrossRef]
- Maxwell, A.D.; Cain, C.A.; Hall, T.L.; Fowlkes, J.B.; Xu, Z. Probability of cavitation for single ultrasound pulses applied to tissues and tissue-mimicking materials. Ultrasound Med. Biol. 2013, 39, 449–465. [Google Scholar] [CrossRef]
- O’Reilly, M.A.; Hynynen, K. Blood-brain barrier: Real-time feedback-controlled focused ultrasound disruption by using an acoustic emissions-based controller. Radiology 2012, 263, 96–106. [Google Scholar] [CrossRef]
- Lin, Y.; O’Reilly, M.A.; Hynynen, K. A PVDF Receiver for Acoustic Monitoring of Microbubble-Mediated Ultrasound Brain Therapy. Sensors 2023, 23, 1369. [Google Scholar] [CrossRef]
- Kollmann, C.; Vacariu, G.; Schuhfried, O.; Fialka-Moser, V.; Bergmann, H. Variations in the output power and surface heating effects of transducers in therapeutic ultrasound. Arch. Phys. Med. Rehabil. 2005, 86, 1318–1324. [Google Scholar] [CrossRef]
- Khvorova, A.; Osborn, M.F.; Hassler, M.R. Taking charge of siRNA delivery. Nat. Biotechnol. 2014, 32, 1197–1198. [Google Scholar] [CrossRef] [PubMed]
- Deng, J.X.; Nie, X.J.; Lei, Y.F.; Ma, C.F.; Xu, D.L.; Li, B.; Xu, Z.K.; Zhang, G.C. The highly conserved 5′ untranslated region as an effective target towards the inhibition of Enterovirus 71 replication by unmodified and appropriate 2′-modified siRNAs. J. Biomed. Sci. 2012, 19, 73. [Google Scholar] [CrossRef] [PubMed]
- Harborth, J.; Elbashir, S.M.; Bechert, K.; Tuschl, T.; Weber, K. Identification of essential genes in cultured mammalian cells using small interfering RNAs. J. Cell Sci. 2001, 114 Pt 24, 4557–4565. [Google Scholar] [CrossRef] [PubMed]
- Ki, K.H.; Park, D.Y.; Lee, S.H.; Kim, N.Y.; Choi, B.M.; Noh, G.J. The optimal concentration of siRNA for gene silencing in primary cultured astrocytes and microglial cells of rats. Korean J. Anesthesiol. 2010, 59, 403–410. [Google Scholar] [CrossRef] [PubMed]
- Semizarov, D.; Frost, L.; Sarthy, A.; Kroeger, P.; Halbert, D.N.; Fesik, S.W. Specificity of short interfering RNA determined through gene expression signatures. Proc. Natl. Acad. Sci. USA 2003, 100, 6347–6352. [Google Scholar] [CrossRef] [PubMed]
- Jackson, A.L.; Burchard, J.; Schelter, J.; Chau, B.N.; Cleary, M.; Lim, L.; Linsley, P.S. Widespread siRNA “off-target” transcript silencing mediated by seed region sequence complementarity. RNA 2006, 12, 1179–1187. [Google Scholar] [CrossRef] [PubMed]
- Neugebauer, M.; Grundmann, C.E.; Lehnert, M.; von Stetten, F.; Früh, S.M.; Süss, R. Analyzing siRNA Concentration, Complexation and Stability in Cationic Dendriplexes by Stem-Loop Reverse Transcription-qPCR. Pharmaceutics 2022, 14, 1348. [Google Scholar] [CrossRef] [PubMed]
- Liao, A.H.; Lu, Y.J.; Lin, Y.C.; Chen, H.K.; Sytwu, H.K.; Wang, C.H. Effectiveness of a Layer-by-Layer Microbubbles-Based Delivery System for Applying Minoxidil to Enhance Hair Growth. Theranostics 2016, 6, 817–827. [Google Scholar] [CrossRef] [PubMed]
- Liao, A.H.; Lin, W.T.; Chen, H.K.; Shih, C.P.; Wang, C.H.; Chu, Y.H. Synergistic effects of combined treatment with ultrasound-mediated cisplatin-loaded microbubbles and atorvastatin on head and neck cancer. Head Neck 2021, 43, 15–26. [Google Scholar] [CrossRef] [PubMed]
- Chen, H.K.; Zhang, S.M.; Chang, J.L.; Chen, H.C.; Lin, Y.C.; Shih, C.P.; Sytwu, H.K.; Fang, M.C.; Lin, Y.Y.; Kuo, C.Y.; et al. Insonation of Systemically Delivered Cisplatin-Loaded Microbubbles Significantly Attenuates Nephrotoxicity of Chemotherapy in Experimental Models of Head and Neck Cancer. Cancers 2018, 10, 311. [Google Scholar] [CrossRef] [PubMed]
- Liao, A.H.; Hung, C.R.; Chen, H.K.; Chiang, C.P. Ultrasound-Mediated EGF-Coated-Microbubble Cavitation in Dressings for Wound-Healing Applications. Sci. Rep. 2018, 8, 8327. [Google Scholar] [CrossRef]
- Liao, A.H.; Wang, C.H.; Weng, P.Y.; Lin, Y.C.; Wang, H.; Chen, H.K.; Liu, H.L.; Chuang, H.C.; Shih, C.P. Ultrasound-induced microbubble cavitation via a transcanal or transcranial approach facilitates inner ear drug delivery. JCI Insight 2020, 5, e132880. [Google Scholar] [CrossRef]










Disclaimer/Publisher’s Note: The statements, opinions and data contained in all publications are solely those of the individual author(s) and contributor(s) and not of MDPI and/or the editor(s). MDPI and/or the editor(s) disclaim responsibility for any injury to people or property resulting from any ideas, methods, instructions or products referred to in the content. |
© 2024 by the authors. Licensee MDPI, Basel, Switzerland. This article is an open access article distributed under the terms and conditions of the Creative Commons Attribution (CC BY) license (https://creativecommons.org/licenses/by/4.0/).
Share and Cite
Lin, Y.-Y.; Liao, A.-H.; Li, H.-T.; Jiang, P.-Y.; Lin, Y.-C.; Chuang, H.-C.; Ma, K.-H.; Chen, H.-K.; Liu, Y.-T.; Shih, C.-P.; et al. Ultrasound-Mediated Lysozyme Microbubbles Targeting NOX4 Knockdown Alleviate Cisplatin-Exposed Cochlear Hair Cell Ototoxicity. Int. J. Mol. Sci. 2024, 25, 7096. https://doi.org/10.3390/ijms25137096
Lin Y-Y, Liao A-H, Li H-T, Jiang P-Y, Lin Y-C, Chuang H-C, Ma K-H, Chen H-K, Liu Y-T, Shih C-P, et al. Ultrasound-Mediated Lysozyme Microbubbles Targeting NOX4 Knockdown Alleviate Cisplatin-Exposed Cochlear Hair Cell Ototoxicity. International Journal of Molecular Sciences. 2024; 25(13):7096. https://doi.org/10.3390/ijms25137096
Chicago/Turabian StyleLin, Yuan-Yung, Ai-Ho Liao, Hsiang-Tzu Li, Peng-Yi Jiang, Yi-Chun Lin, Ho-Chiao Chuang, Kuo-Hsing Ma, Hang-Kang Chen, Yi-Tsen Liu, Cheng-Ping Shih, and et al. 2024. "Ultrasound-Mediated Lysozyme Microbubbles Targeting NOX4 Knockdown Alleviate Cisplatin-Exposed Cochlear Hair Cell Ototoxicity" International Journal of Molecular Sciences 25, no. 13: 7096. https://doi.org/10.3390/ijms25137096
APA StyleLin, Y.-Y., Liao, A.-H., Li, H.-T., Jiang, P.-Y., Lin, Y.-C., Chuang, H.-C., Ma, K.-H., Chen, H.-K., Liu, Y.-T., Shih, C.-P., & Wang, C.-H. (2024). Ultrasound-Mediated Lysozyme Microbubbles Targeting NOX4 Knockdown Alleviate Cisplatin-Exposed Cochlear Hair Cell Ototoxicity. International Journal of Molecular Sciences, 25(13), 7096. https://doi.org/10.3390/ijms25137096

