A Molecular Characterization of the Allelic Expression of the BRCA1 Founder Δ9–12 Pathogenic Variant and Its Potential Clinical Relevance in Hereditary Cancer
Abstract
1. Introduction
2. Results
2.1. Clinical Characteristics of the Patient Cohort
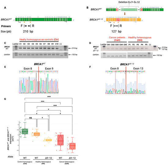
2.2. Analysis of BRCA1WT and BRCA1Δ9–12 Transcript Expression in the Δ9–12 Heterozygous Groups and Controls
2.3. Correlation of the WT and Δ9–12 CaH Transcript Expression Alleles with Clinical Characteristics
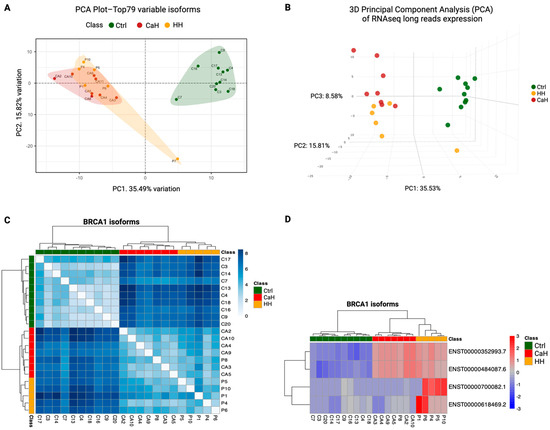
2.4. Isoform Expression from the BRCA1Δ9–12 Allele
2.5. Potential Predictors of PV and Cancer
3. Discussion
3.1. Group Identification through Specific Allele Transcript Expression
3.2. Isoform Pattern and Clinical Correlation
4. Materials and Methods
4.1. Sample Collection
4.2. RNA Extraction
4.3. cDNA Synthesis and Endpoint PCR Assay
4.3.1. Protocol 1
4.3.2. Protocol 2
4.4. Primers
4.5. RT–qPCR Assay
4.6. GridION Library Preparation and Sequencing
4.7. Bioinformatic Analysis
4.8. Statistical Analysis
Supplementary Materials
Author Contributions
Funding
Institutional Review Board Statement
Informed Consent Statement
Data Availability Statement
Acknowledgments
Conflicts of Interest
Correction Statement
References
- Villarreal-Garza, C.; Alvarez-Gómez, R.M.; Pérez-Plasencia, C.; Herrera, L.A.; Herzog, J.; Castillo, D.; Mohar, A.; Castro, C.; Gallardo, L.N.; Gallardo, D.; et al. Significant Clinical Impact of Recurrent BRCA1 and BRCA2 Mutations in Mexico. Cancer 2015, 121, 372–378. [Google Scholar] [CrossRef] [PubMed]
- Narod, S.A. Modifiers of Risk of Hereditary Breast Cancer. Oncogene 2006, 25, 5832–5836. [Google Scholar] [CrossRef] [PubMed]
- Toss, A.; Tomasello, C.; Razzaboni, E.; Contu, G.; Grandi, G.; Cagnacci, A.; Schilder, R.J.; Cortesi, L. Hereditary Ovarian Cancer: Not Only BRCA 1 and 2 Genes. BioMed Res. Int. 2015, 2015, 341723. [Google Scholar] [CrossRef] [PubMed]
- Daly, M.B.; Pal, T.; Berry, M.P.; Buys, S.S.; Dickson, P.; Domchek, S.M.; Elkhanany, A.; Friedman, S.; Goggins, M.; Hutton, M.L.; et al. Genetic/Familial High-Risk Assessment: Breast, Ovarian, and Pancreatic, Version 2.2021, NCCN Clinical Practice Guidelines in Oncology. J. Natl. Compr. Cancer Netw. 2021, 19, 77–102. [Google Scholar] [CrossRef] [PubMed]
- Torres-Mejía, G.; Royer, R.; Llacuachaqui, M.; Akbari, M.R.; Giuliano, A.R.; Martínez-Matsushita, L.; Angeles-Llerenas, A.; Ortega-Olvera, C.; Ziv, E.; Lazcano-Ponce, E.; et al. Recurrent BRCA1 and BRCA2 Mutations in Mexican Women with Breast Cancer. Cancer Epidemiol. Biomark. Prev. 2015, 24, 498–505. [Google Scholar] [CrossRef] [PubMed]
- Fairoosa, P.; Witharana, C. Gene Mutations in Hereditary Breast Cancer—A Review. Eur. J. Med. Health Sci. 2020, 2. [Google Scholar] [CrossRef]
- Zhao, L.; Lynch, L.; Eiriksson, L. Information Needs of Lynch Syndrome and BRCA 1/2 Mutation Carriers Considering Risk-Reducing Gynecological Surgery: A Qualitative Study of the Decision-Making Process. Hered. Cancer Clin. Pract. 2024, 22, 5. [Google Scholar] [CrossRef]
- Kivisild, T. Founder Effect. In Brenner’s Encyclopedia of Genetics, 2nd ed.; Maloy, S., Hughes, K., Eds.; Academic Press: San Diego, CA, USA, 2013; pp. 100–101. ISBN 978-0-08-096156-9. [Google Scholar]
- Neuhausen, S.L. Founder Populations and Their Uses for Breast Cancer Genetics. Breast Cancer Res. 2000, 2, 77. [Google Scholar] [CrossRef][Green Version]
- Ossa, C.A.; Torres, D. Founder and Recurrent Mutations in BRCA1 and BRCA2 Genes in Latin American Countries: State of the Art and Literature Review. Oncologist 2016, 21, 832–839. [Google Scholar] [CrossRef] [PubMed]
- Fragoso-Ontiveros, V.; Velázquez-Aragón, J.A.; Nuñez-Martínez, P.M.; de la Luz Mejía-Aguayo, M.; Vidal-Millán, S.; Pedroza-Torres, A.; Sánchez-Contreras, Y.; Ramírez-Otero, M.A.; Muñiz-Mendoza, R.; Domínguez-Ortíz, J.; et al. Mexican BRCA1 Founder Mutation: Shortening the Gap in Genetic Assessment for Hereditary Breast and Ovarian Cancer Patients. PLoS ONE 2019, 14, e0222709. [Google Scholar] [CrossRef]
- Weitzel, J.N.; Lagos, V.I.; Herzog, J.S.; Judkins, T.; Hendrickson, B.; Ho, J.S.; Ricker, C.N.; Lowstuter, K.J.; Blazer, K.R.; Tomlinson, G.; et al. Evidence for Common Ancestral Origin of a Recurring BRCA1 Genomic Rearrangement Identified in High-Risk Hispanic Families. Cancer Epidemiol. Biomark. Prev. 2007, 16, 1615–1620. [Google Scholar] [CrossRef]
- Gallardo-Rincón, D.; Álvarez-Gómez, R.M.; Montes-Servín, E.; Toledo-Leyva, A.; Montes-Servín, E.; Michel-Tello, D.; Alamilla-García, G.; Bahena-González, A.; Hernández-Nava, E.; Fragoso-Ontiveros, V.; et al. Clinical Evaluation of BRCA1/2 Mutation in Mexican Ovarian Cancer Patients. Transl. Oncol. 2020, 13, 212–220. [Google Scholar] [CrossRef] [PubMed]
- Nesic, K.; Krais, J.J.; Vandenberg, C.J.; Wang, Y.; Patel, P.; Cai, K.Q.; Kwan, T.; Lieschke, E.; Ho, G.-Y.; Barker, H.E.; et al. BRCA1 Secondary Splice-Site Mutations Drive Exon-Skipping and PARP Inhibitor Resistance. medRxiv 2023. [Google Scholar] [CrossRef] [PubMed]
- de Jong, L.C.; Cree, S.; Lattimore, V.; Wiggins, G.A.R.; Spurdle, A.B.; Miller, A.; Kennedy, M.A.; Walker, L.C.; kConFab Investigators. Nanopore Sequencing of Full-Length BRCA1 mRNA Transcripts Reveals Co-Occurrence of Known Exon Skipping Events. Breast Cancer Res. 2017, 19, 127. [Google Scholar] [CrossRef] [PubMed]
- Wang, Y.; Bernhardy, A.J.; Cruz, C.; Krais, J.J.; Nacson, J.; Nicolas, E.; Peri, S.; van der Gulden, H.; van der Heijden, I.; O’Brien, S.W.; et al. The BRCA1-Δ11q Alternative Splice Isoform Bypasses Germline Mutations and Promotes Therapeutic Resistance to PARP Inhibition and Cisplatin. Cancer Res. 2016, 76, 2778–2790. [Google Scholar] [CrossRef] [PubMed]
- Wang, Y.; Krais, J.J.; Bernhardy, A.J.; Nicolas, E.; Cai, K.Q.; Harrell, M.I.; Kim, H.H.; George, E.; Swisher, E.M.; Simpkins, F.; et al. RING Domain-Deficient BRCA1 Promotes PARP Inhibitor and Platinum Resistance. J. Clin. Investig. 2016, 126, 3145–3157. [Google Scholar] [CrossRef] [PubMed]
- Johnson, N.; Johnson, S.F.; Yao, W.; Li, Y.-C.; Choi, Y.-E.; Bernhardy, A.J.; Wang, Y.; Capelletti, M.; Sarosiek, K.A.; Moreau, L.A.; et al. Stabilization of Mutant BRCA1 Protein Confers PARP Inhibitor and Platinum Resistance. Proc. Natl. Acad. Sci. USA 2013, 110, 17041–17046. [Google Scholar] [CrossRef] [PubMed]
- Tammaro, C.; Raponi, M.; Wilson, D.I.; Baralle, D. BRCA1 Exon 11 Alternative Splicing, Multiple Functions and the Association with Cancer. Biochem. Soc. Trans. 2012, 40, 768–772. [Google Scholar] [CrossRef]
- Kote-Jarai, Z.; Matthews, L.; Osorio, A.; Shanley, S.; Giddings, I.; Moreews, F.; Locke, I.; Evans, D.G.; Eccles, D.; Carrier Clinic Collaborators; et al. Accurate Prediction of BRCA1 and BRCA2 Heterozygous Genotype Using Expression Profiling after Induced DNA Damage. Clin. Cancer Res. 2006, 12, 3896–3901. [Google Scholar] [CrossRef]
- Loboda, A.P.; Adonin, L.S.; Zvereva, S.D.; Guschin, D.Y.; Korneenko, T.V.; Telegina, A.V.; Kondratieva, O.K.; Frolova, S.E.; Pestov, N.B.; Barlev, N.A. BRCA Mutations-The Achilles Heel of Breast, Ovarian and Other Epithelial Cancers. Int. J. Mol. Sci. 2023, 24, 4982. [Google Scholar] [CrossRef]
- Jasiak, A.; Koczkowska, M.; Stukan, M.; Wydra, D.; Biernat, W.; Izycka-Swieszewska, E.; Buczkowski, K.; Eccles, M.R.; Walker, L.; Wasag, B.; et al. Analysis of BRCA1 and BRCA2 Alternative Splicing in Predisposition to Ovarian Cancer. Exp. Mol. Pathol. 2023, 130, 104856. [Google Scholar] [CrossRef] [PubMed]
- Jelovac, D.; Armstrong, D.K. Recent Progress in the Diagnosis and Treatment of Ovarian Cancer. CA Cancer J. Clin. 2011, 61, 183–203. [Google Scholar] [CrossRef] [PubMed]
- Karami, F.; Mehdipour, P. A Comprehensive Focus on Global Spectrum of BRCA1 and BRCA2 Mutations in Breast Cancer. BioMed Res. Int. 2013, 2013, 928562. [Google Scholar] [CrossRef] [PubMed]
- Mehrgou, A.; Akouchekian, M. The Importance of BRCA1 and BRCA2 Genes Mutations in Breast Cancer Development. Med. J. Islam. Repub. Iran. 2016, 30, 369. [Google Scholar] [PubMed]
- Tung, N.M.; Boughey, J.C.; Pierce, L.J.; Robson, M.E.; Bedrosian, I.; Dietz, J.R.; Dragun, A.; Gelpi, J.B.; Hofstatter, E.W.; Isaacs, C.J.; et al. Management of Hereditary Breast Cancer: American Society of Clinical Oncology, American Society for Radiation Oncology, and Society of Surgical Oncology Guideline. J. Clin. Oncol. 2020, 38, 2080–2106. [Google Scholar] [CrossRef] [PubMed]
- Richards, S.; Aziz, N.; Bale, S.; Bick, D.; Das, S.; Gastier-Foster, J.; Grody, W.W.; Hegde, M.; Lyon, E.; Spector, E.; et al. Standards and Guidelines for the Interpretation of Sequence Variants: A Joint Consensus Recommendation of the American College of Medical Genetics and Genomics and the Association for Molecular Pathology. Genet. Med. 2015, 17, 405–424. [Google Scholar] [CrossRef] [PubMed]
- Seo, A.; Steinberg-Shemer, O.; Unal, S.; Casadei, S.; Walsh, T.; Gumruk, F.; Shalev, S.; Shimamura, A.; Akarsu, N.A.; Tamary, H.; et al. Mechanism for Survival of Homozygous Nonsense Mutations in the Tumor Suppressor Gene BRCA1. Proc. Natl. Acad. Sci. USA 2018, 115, 5241–5246. [Google Scholar] [CrossRef]
- Vuillaume, M.-L.; Uhrhammer, N.; Vidal, V.; Vidal, V.S.; Chabaud, V.; Jesson, B.; Kwiatkowski, F.; Bignon, Y.-J. Use of Gene Expression Profiles of Peripheral Blood Lymphocytes to Distinguish BRCA1 Mutation Carriers in High Risk Breast Cancer Families. Cancer Inform. 2009, 7, 41–56. [Google Scholar] [CrossRef] [PubMed]
- Jamard, E.; Volard, B.; Dugué, A.E.; Legros, A.; Leconte, A.; Clarisse, B.; Davy, G.; Polycarpe, F.; Dugast, C.; Abadie, C.; et al. BRCA1 Allele-Specific Expression in Genetic Predisposed Breast/Ovarian Cancer. Fam. Cancer 2017, 16, 167–171. [Google Scholar] [CrossRef]
- Sedic, M.; Skibinski, A.; Brown, N.; Gallardo, M.; Mulligan, P.; Martinez, P.; Keller, P.J.; Glover, E.; Richardson, A.L.; Cowan, J.; et al. Haploinsufficiency for BRCA1 Leads to Cell-Type-Specific Genomic Instability and Premature Senescence. Nat. Commun. 2015, 6, 7505. [Google Scholar] [CrossRef]
- Cousineau, I.; Belmaaza, A. BRCA1 Haploinsufficiency, but Not Heterozygosity for a BRCA1-Truncating Mutation, Deregulates Homologous Recombination. Cell Cycle 2007, 6, 962–971. [Google Scholar] [CrossRef] [PubMed]
- Xu, W.; Ou, W.; Feng, Y.; Xu, Q.; Yang, Y.; Cui, L.; Du, P. Genetic Compensation Response Could Exist in Colorectal Cancer: UPF3A Upregulates the Oncogenic Homologue Gene SRSF3 Expression Corresponding to SRSF6 to Promote Colorectal Cancer Metastasis. J. Gastroenterol. Hepatol. 2023, 38, 634–647. [Google Scholar] [CrossRef] [PubMed]
- El-Brolosy, M.A.; Stainier, D.Y.R. Genetic Compensation: A Phenomenon in Search of Mechanisms. PLoS Genet. 2017, 13, e1006780. [Google Scholar] [CrossRef] [PubMed]





| 1° Primary Tumor | 2° Primary Tumor | |||||||||||
|---|---|---|---|---|---|---|---|---|---|---|---|---|
| Patient | Age of Diagnosis (Years) | Tumor Localization | Histology * | Clinical Stage | Age of Diagnosis (Years) | Tumor Localization | Histology * | Clinical Stage | Disease-Free Survival (Months) | Olaparib | Recurrence | Radiotherapy |
| CA1 | 49 | Ovary | HGSC | IV | 55 | Thyroid | PTC | IA | 72 | 27c | Hepatic | No |
| CA2 | 36 | Left Breast | IDC SBR TN ki67 40% | IA | NA | 27 | NA | NA | No | |||
| CA3 | 35 | Right Breast | Grade 2 IDC | IIB | 51 | Left Breast | IDC SBR 8 TN ki67 30% | IA | 90 | NA | NA | Yes |
| CA4 | 53 | Ovary | HGSC | IV | 56 | Thyroid | PTC | IA | 60 | 60c | Retroperitoneum | No |
| CA5 | 43 | Right Breast | IDC SBR 9 TN ki67 80% | IIA | NA | 27 | NA | NA | Yes | |||
| CA6 | 30 | Left Breast | IDC SBR 9 RH+ Her2+ ki 67 15% | IIA | NA | 115 | NA | NA | No | |||
| CA7 | 44 | Ovary | HGSC | IIIC | NA | 36 | 36c | Hepatic | No | |||
| CA8 | 35 | Left Breast | ILC TN | EX | 39 | Right Breast | EX | EX | no | 3c | Cervical | Yes |
| CA9 | 49 | Ovary | HGSC | IC | NA | 32 | No | Inguinal lymph node | No | |||
| CA10 | 32 | Right Breast | IDC SBR 9 TN | IA | 40 | Ovary | HGSC | IIIB | 86 | 8c | Retroperitoneum and Breast | Yes |
| Protocol 1 | ||||
| Symbol | Sequence 5′-3′ | Bases | Amplicon (bp) | Transcript amplificated |
| F BRCA1 Ex.6-7 | TCC TTG CAG GAA ACC AGT CT | 20 | 210 | Partial BRCA1WT |
| R BRCA1 Ex.10 | TTC ATC CCT GGT TCC TTG AG | 20 | ||
| F BRCA1 Ex.6-7 | TCC TTG CAG GAA ACC AGT CT | 20 | 127 | Partial BRCA1Δ9–12 |
| R BRCA1 Ex.8-13 | CAT GGT ATC CCT CTG CCA ATT | 21 | ||
| Protocol 2 | ||||
| Symbol | Sequence 5′-3′ | Bases | Amplicon (bp) | Transcript amplificated |
| F BRCA1 Jong ex1 | GCG CGG GAA TTA CAG ATA AA | 20 | 5802 | Complete BRCA1WT |
| R BRCA1 Jong ex24 | AAG CTC ATT CTT GGG GTC CT | 20 | 2164 | Complete BRCA1Δ9–12 |
Disclaimer/Publisher’s Note: The statements, opinions and data contained in all publications are solely those of the individual author(s) and contributor(s) and not of MDPI and/or the editor(s). MDPI and/or the editor(s) disclaim responsibility for any injury to people or property resulting from any ideas, methods, instructions or products referred to in the content. |
© 2024 by the authors. Licensee MDPI, Basel, Switzerland. This article is an open access article distributed under the terms and conditions of the Creative Commons Attribution (CC BY) license (https://creativecommons.org/licenses/by/4.0/).
Share and Cite
Dominguez-Ortiz, J.; Álvarez-Gómez, R.M.; Montiel-Manríquez, R.; Cedro-Tanda, A.; Alcaraz, N.; Castro-Hernández, C.; Bautista-Hinojosa, L.; Contreras-Espinosa, L.; Torres-Maldonado, L.; Fragoso-Ontiveros, V.; et al. A Molecular Characterization of the Allelic Expression of the BRCA1 Founder Δ9–12 Pathogenic Variant and Its Potential Clinical Relevance in Hereditary Cancer. Int. J. Mol. Sci. 2024, 25, 6773. https://doi.org/10.3390/ijms25126773
Dominguez-Ortiz J, Álvarez-Gómez RM, Montiel-Manríquez R, Cedro-Tanda A, Alcaraz N, Castro-Hernández C, Bautista-Hinojosa L, Contreras-Espinosa L, Torres-Maldonado L, Fragoso-Ontiveros V, et al. A Molecular Characterization of the Allelic Expression of the BRCA1 Founder Δ9–12 Pathogenic Variant and Its Potential Clinical Relevance in Hereditary Cancer. International Journal of Molecular Sciences. 2024; 25(12):6773. https://doi.org/10.3390/ijms25126773
Chicago/Turabian StyleDominguez-Ortiz, Julieta, Rosa M. Álvarez-Gómez, Rogelio Montiel-Manríquez, Alberto Cedro-Tanda, Nicolás Alcaraz, Clementina Castro-Hernández, Luis Bautista-Hinojosa, Laura Contreras-Espinosa, Leda Torres-Maldonado, Verónica Fragoso-Ontiveros, and et al. 2024. "A Molecular Characterization of the Allelic Expression of the BRCA1 Founder Δ9–12 Pathogenic Variant and Its Potential Clinical Relevance in Hereditary Cancer" International Journal of Molecular Sciences 25, no. 12: 6773. https://doi.org/10.3390/ijms25126773
APA StyleDominguez-Ortiz, J., Álvarez-Gómez, R. M., Montiel-Manríquez, R., Cedro-Tanda, A., Alcaraz, N., Castro-Hernández, C., Bautista-Hinojosa, L., Contreras-Espinosa, L., Torres-Maldonado, L., Fragoso-Ontiveros, V., Sánchez-Contreras, Y., González-Barrios, R., Fuente-Hernández, M. A. D. l., Mejía-Aguayo, M. d. l. L., Juárez-Figueroa, U., Padua-Bracho, A., Sosa-León, R., Obregon-Serrano, G., Vidal-Millán, S., ... Herrera-Montalvo, L. A. (2024). A Molecular Characterization of the Allelic Expression of the BRCA1 Founder Δ9–12 Pathogenic Variant and Its Potential Clinical Relevance in Hereditary Cancer. International Journal of Molecular Sciences, 25(12), 6773. https://doi.org/10.3390/ijms25126773

