Tissue-Specific Transcriptome and Metabolome Analysis Reveals the Response Mechanism of Brassica napus to Waterlogging Stress
Abstract
1. Introduction
2. Results
2.1. Evaluation of Waterlogging Tolerance of Brassica napus
2.2. Morphological and Physiological Changes of Rapeseed Caused by Waterlogging Stress
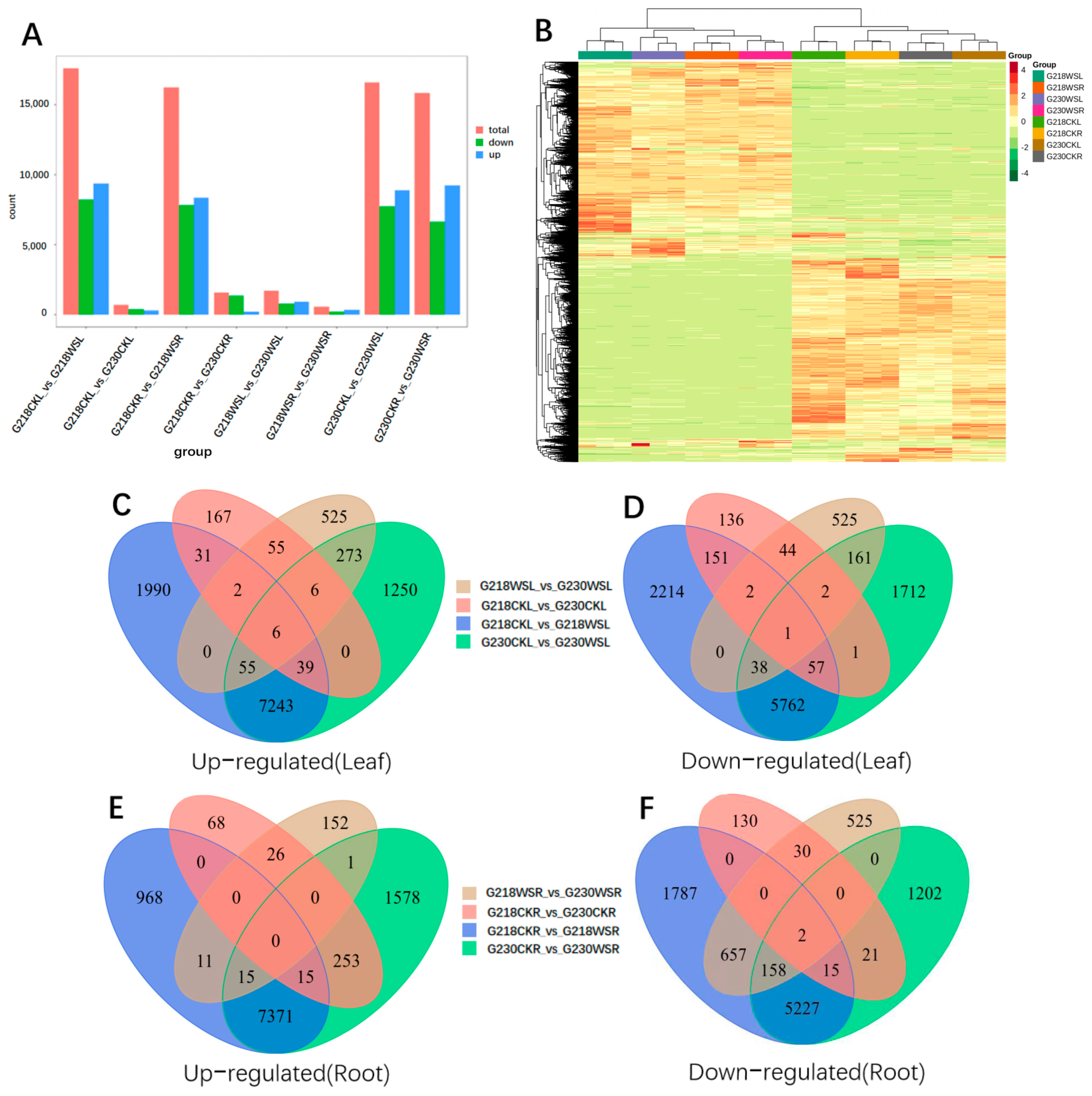
2.3. Transcriptome Sequencing to Identify Differentially Expressed Genes
2.4. Differential Gene GO and KEGG Analysis
2.5. Differentially Expressed Metabolites (DEMs) of Two Rape Varieties under Waterlogging Stress
2.6. Combined Transcriptome and Metabolome Analysis
2.7. Changes in Flavonoid Biosynthesis under Waterlogging Stress
2.8. Changes in Vitamin B6 Metabolism in Rapeseed under Waterlogging Stress
2.9. qRT-PCR Validation
2.10. Effect of External Application of Vitamin B6 on Waterlogging Stress in Rapeseed
3. Discussion
4. Materials and Methods
4.1. Screening of Waterlogging Tolerant Brassica napus
4.2. Plant Material and Waterlogging Stress Treatment
4.3. Determination of Physiological Indicators
4.4. RNA Extraction, Sequencing, and Transcriptome Data Analysis
4.5. Metabolite Identification and Quantification
4.6. GO and KEGG Pathway Enrichment Analysis
4.7. Real-Time Fluorescence Quantitative Analysis
4.8. External Application of Vitamin B6
5. Conclusions
Supplementary Materials
Author Contributions
Funding
Institutional Review Board Statement
Informed Consent Statement
Data Availability Statement
Conflicts of Interest
References
- Meng, L.-S. Compound Synthesis or Growth and Development of Roots/Stomata Regulate Plant Drought Tolerance or Water Use Efficiency/Water Uptake Efficiency. J. Agric. Food Chem. 2018, 66, 3595–3604. [Google Scholar] [CrossRef] [PubMed]
- Dat, J.F.; Capelli, N.; Folzer, H.; Bourgeade, P.; Badot, P.-M. Sensing and signalling during plant flooding. Plant Physiol. Biochem. 2004, 42, 273–282. [Google Scholar] [CrossRef] [PubMed]
- Cheng, H.; Hao, M.; Wang, W.; Mei, D.; Wells, R.; Liu, J.; Wang, H.; Sang, S.; Tang, M.; Zhou, R.; et al. Integrative RNA- and miRNA-Profile Analysis Reveals a Likely Role of BR and Auxin Signaling in Branch Angle Regulation of B. napus. Int. J. Mol. Sci. 2017, 18, 887. [Google Scholar] [CrossRef] [PubMed]
- Hu, D.; Jing, J.; Snowdon, R.J.; Mason, A.S.; Shen, J.; Meng, J.; Zou, J. Exploring the gene pool of Brassica napus by genomics-based approaches. Plant Biotechnol. J. 2021, 19, 1693–1712. [Google Scholar] [CrossRef]
- Ploschuk, R.A.; Miralles, D.J.; Colmer, T.; Ploschuk, E.L.; Striker, G.G. Waterlogging of Winter Crops at Early and Late Stages: Impacts on Leaf Physiology, Growth and Yield. Front. Plant Sci. 2018, 9, 1863. [Google Scholar] [CrossRef]
- Zhang, X.; Fan, Q.; Chen, J.; Li, J.; Wang, H. Physiological Reaction Differences of Different Waterlogging-Tolerant Genotype Rapeseed (Brassica napus L.) to Anoxia. Sci. Agric. Sin. 2007, 40, 485–491. [Google Scholar] [CrossRef]
- Zou, X.; Hu, C.; Zeng, L.; Cheng, Y.; Xu, M.; Zhang, X. A Comparison of Screening Methods to Identify Waterlogging Tolerance in the Field in Brassica napus L. during Plant Ontogeny. PLoS ONE 2014, 9, e89731. [Google Scholar] [CrossRef]
- Ashraf, M.; Arfan, M. Gas exchange characteristics and water relations in two cultivars of Hibiscus esculentus under waterlogging. Biol. Plant. 2005, 49, 459–462. [Google Scholar] [CrossRef]
- Sauter, M. Rice in deep water: “How to take heed against a sea of troubles”. Naturwissenschaften 2000, 87, 289–303. [Google Scholar] [CrossRef]
- Xie, Y.Y.; Yu, C.B.; Hou, J.J.; Hu, X.J.; Li, Y.S.; Shen, H.; Liao, X. Effect of low oxygen stress on adventitious roots of rape seedlings. Chin. J. Oil Crop Sci. 2013, 35, 284. [Google Scholar] [CrossRef]
- Ren, B.; Hu, J.; Liu, P.; Zhao, B.; Zhang, J. Responses of nitrogen efficiency and antioxidant system of summer maize to waterlogging stress under different tillage. PeerJ 2021, 9, e11834. [Google Scholar] [CrossRef] [PubMed]
- Barickman, T.C.; Simpson, C.R.; Sams, C.E. Waterlogging Causes Early Modification in the Physiological Performance, Carotenoids, Chlorophylls, Proline, and Soluble Sugars of Cucumber Plants. Plants 2019, 8, 160. [Google Scholar] [CrossRef] [PubMed]
- Zou, X.; Tan, X.; Hu, C.; Zeng, L.; Lu, G.; Fu, G.; Cheng, Y.; Zhang, X. The Transcriptome of Brassica napus L. Roots under Waterlogging at the Seedling Stage. Int. J. Mol. Sci. 2013, 14, 2637–2651. [Google Scholar] [CrossRef] [PubMed]
- Xu, J.; Qiao, X.; Tian, Z.; Zhang, X.; Zou, X.; Cheng, Y.; Lu, G.; Zeng, L.; Fu, G.; Ding, X.; et al. Proteomic Analysis of Rapeseed Root Response to Waterlogging Stress. Plants 2018, 7, 71. [Google Scholar] [CrossRef]
- Wan, H.; Qian, J.; Zhang, H.; Lu, H.; Li, O.; Li, R.; Yu, Y.; Wen, J.; Zhao, L.; Yi, B.; et al. Combined Transcriptomics and Metabolomics Analysis Reveals the Molecular Mechanism of Salt Tolerance of Huayouza 62, an Elite Cultivar in Rapeseed (Brassica napus L.). Int. J. Mol. Sci. 2022, 23, 1279. [Google Scholar] [CrossRef]
- Duan, S.; Jin, J.; Gao, Y.; Jin, C.; Mu, J.; Zhen, W.; Sun, Q.; Xie, C.; Ma, J. Integrated transcriptome and metabolite profiling highlights the role of benzoxazinoids in wheat resistance against Fusarium crown rot. Crop J. 2021, 10, 407–417. [Google Scholar] [CrossRef]
- Zhao, X.; Huang, L.-J.; Sun, X.-F.; Zhao, L.-L.; Wang, P.-C. Transcriptomic and Metabolomic Analyses Reveal Key Metabolites, Pathways and Candidate Genes in Sophora davidii (Franch.) Skeels Seedlings Under Drought Stress. Front. Plant Sci. 2022, 13, 785702. [Google Scholar] [CrossRef]
- Yang, H.; Tian, C.; Ji, S.; Ni, F.; Fan, X.; Yang, Y.; Sun, C.; Gong, H.; Zhang, A. Integrative analyses of metabolome and transcriptome reveals metabolomic variations and candidate genes involved in sweet cherry (Prunus avium L.) fruit quality during development and ripening. PLoS ONE 2021, 16, e0260004. [Google Scholar] [CrossRef]
- Ding, L.N.; Liu, R.; Li, T.; Li, M.; Liu, X.Y.; Wang, W.J.; Yu, Y.K.; Cao, J.; Tan, X.L. Physiological and comparative transcriptome analyses reveal the mechanisms underlying waterlogging tolerance in a rapeseed anthocyanin-more mutant. Biotechnol. Biofuels Bioprod. 2022, 15, 55. [Google Scholar] [CrossRef]
- Li, Z.; Bai, D.; Zhong, Y.; Lin, M.; Sun, L.; Qi, X.; Hu, C.; Fang, J. Full-Length Transcriptome and RNA-Seq Analyses Reveal the Mechanisms Underlying Waterlogging Tolerance in Kiwifruit (Actinidia valvata). Int. J. Mol. Sci. 2022, 23, 3237. [Google Scholar] [CrossRef]
- Zeng, N.; Yang, Z.; Zhang, Z.; Hu, L.; Chen, L. Comparative Transcriptome Combined with Proteome Analyses Revealed Key Factors Involved in Alfalfa (Medicago sativa) Response to Waterlogging Stress. Int. J. Mol. Sci. 2019, 20, 1359. [Google Scholar] [CrossRef]
- Shen, C.; Yuan, J.; Qiao, H.; Wang, Z.; Liu, Y.; Ren, X.; Wang, F.; Liu, X.; Zhang, Y.; Chen, X.; et al. Transcriptomic and anatomic profiling reveal the germination process of different wheat varieties in response to waterlogging stress. BMC Genet. 2020, 21, 93. [Google Scholar] [CrossRef]
- Potikha, T.S.; Collins, C.C.; Johnson, D.I.; Delmer, D.P.; Levine, A. The Involvement of Hydrogen Peroxide in the Differentiation of Secondary Walls in Cotton Fibers. Plant Physiol. 1999, 119, 849–858. [Google Scholar] [CrossRef] [PubMed]
- Yang, H.; Wang, T.; Yu, X.; Yang, Y.; Wang, C.; Yang, Q.; Wang, X. Enhanced sugar accumulation and regulated plant hormone signalling genes contribute to cold tolerance in hypoploid Saccharum spontaneum. BMC Genom. 2020, 21, 507. [Google Scholar] [CrossRef]
- Mustroph, A.; Barding, G.A., Jr.; Kaiser, K.A.; Larive, C.K.; Bailey-Serres, J. Characterization of distinct root and shoot responses to low-oxygen stress in Arabidopsis with a focus on primary C- and N-metabolism. Plant Cell Environ. 2014, 37, 2366–2380. [Google Scholar] [CrossRef] [PubMed]
- Lü, Y.-Y.; Fu, S.-X.; Chen, S.; Zhang, W.; Qi, C.-K. Cloning of BnADH3 Gene from Brassica napus L. and Submergence Tolerance of BnADH3 Transgenic Arabidopsis. Acta Agron. Sin. 2015, 41, 565–573. [Google Scholar] [CrossRef]
- Wu, J.; Zhou, Y.; Xie, L.; Zhang, X.; Xu, B. Cloning and Expressional Characterization of Wet Damage Related Gene BnLDH-1 from Brassica napus L. J. Henan Agric. Sci. 2016, 45, 53–66. [Google Scholar] [CrossRef]
- Gasch, P.; Fundinger, M.; Müller, J.T.; Lee, T.; Bailey-Serres, J.; Mustroph, A. Redundant ERF-VII transcription factors bind to an evolutionarily conservedcis-motif to regulate hypoxia-responsive gene expression in Arabidopsis. Plant Cell 2016, 28, 160–180. [Google Scholar] [CrossRef]
- Lee, Y.-H.; Kim, K.-S.; Jang, Y.-S.; Hwang, J.-H.; Lee, D.-H.; Choi, I.-H. Global gene expression responses to waterlogging in leaves of rape seedlings. Plant Cell Rep. 2014, 33, 289–299. [Google Scholar] [CrossRef] [PubMed]
- Shen, Y.; Sun, T.; Pan, Q.; Anupol, N.; Chen, H.; Shi, J.; Liu, F.; Deqiang, D.; Wang, C.; Zhao, J.; et al. Rr MYB 5- and Rr MYB 10-regulated flavonoid biosynthesis plays a pivotal role in feedback loop responding to wounding and oxidation in Rosa rugosa. Plant Biotechnol. J. 2019, 17, 2078–2095. [Google Scholar] [CrossRef]
- Havaux, M.; Ksas, B.; Szewczyk, A.; Rumeau, D.; Franck, F.; Caffarri, S.; Triantaphylidès, C. Vitamin B6 deficient plants display increased sensitivity to high light and photo-oxidative stress. BMC Plant Biol. 2009, 9, 130. [Google Scholar] [CrossRef]
- Gacche, R.N.; Shegokar, H.D.; Gond, D.S.; Yang, Z.; Jadhav, A.D. Evaluation of Selected Flavonoids as Antiangiogenic, Anticancer, and Radical Scavenging Agents: An Experimental and In Silico Analysis. Cell Biochem. Biophys. 2011, 61, 651–663. [Google Scholar] [CrossRef] [PubMed]
- Sousa, C.; Andrade, P.B.; Valentão, P. Relationships of Echium plantagineum L. bee pollen, dietary flavonoids and their colonic metabolites with cytochrome P450 enzymes and oxidative stress. RSC Adv. 2016, 6, 6084–6092. [Google Scholar] [CrossRef]
- Aryal, S.; Baniya, M.K.; Danekhu, K.; Kunwar, P.; Gurung, R.; Koirala, N. Total Phenolic Content, Flavonoid Content and Antioxidant Potential of Wild Vegetables from Western Nepal. Plants 2019, 8, 96. [Google Scholar] [CrossRef]
- Muflihah, Y.M.; Gollavelli, G.; Ling, Y.-C. Correlation Study of Antioxidant Activity with Phenolic and Flavonoid Compounds in 12 Indonesian Indigenous Herbs. Antioxidants 2021, 10, 1530. [Google Scholar] [CrossRef] [PubMed]
- Tsumbu, C.N.; Deby-Dupont, G.; Tits, M.; Angenot, L.; Frederich, M.; Kohnen, S.; Mouithys-Mickalad, A.; Serteyn, D.; Franck, T. Polyphenol Content and Modulatory Activities of Some Tropical Dietary Plant Extracts on the Oxidant Activities of Neutrophils and Myeloperoxidase. Int. J. Mol. Sci. 2012, 13, 628–650. [Google Scholar] [CrossRef]
- Tohge, T.; de Souza, L.P.; Fernie, A.R. Current understanding of the pathways of flavonoid biosynthesis in model and crop plants. J. Exp. Bot. 2017, 68, 4013–4028. [Google Scholar] [CrossRef]
- Bai, Y.-C.; Li, C.-L.; Zhang, J.-W.; Li, S.-J.; Luo, X.-P.; Yao, H.-P.; Chen, H.; Zhao, H.-X.; Park, S.-U.; Wu, Q. Characterization of two tartary buckwheat R2R3-MYB transcription factors and their regulation of proanthocyanidin biosynthesis. Physiol. Plant. 2014, 152, 431–440. [Google Scholar] [CrossRef]
- Feng, X.; Zhang, Y.; Wang, H.; Tian, Z.; Xin, S.; Zhu, P. The dihydroflavonol 4-reductase BoDFR1 drives anthocyanin accumulation in pink-leaved ornamental kale. Theor. Appl. Genet. 2021, 134, 159–169. [Google Scholar] [CrossRef]
- Grogan, D.W. Temperature-sensitive murein synthesis in an Escherichia coli pdx mutant and the role of alanine racemase. Arch. Microbiol. 1988, 150, 363–367. [Google Scholar] [CrossRef]
- Horrobin, D.F. Fatty acid metabolism in health and disease: The role of delta-6-desaturase. Am. J. Clin. Nutr. 1993, 57, S732–S737. [Google Scholar] [CrossRef] [PubMed]
- Mooney, S.; Leuendorf, J.-E.; Hendrickson, C.; Hellmann, H. Vitamin B6: A Long Known Compound of Surprising Complexity. Molecules 2009, 14, 329–351. [Google Scholar] [CrossRef]
- Danon, A.; Miersch, O.; Felix, G.; Camp, R.G.O.D.; Apel, K. Concurrent activation of cell death-regulating signaling pathways by singlet oxygen in Arabidopsis thaliana. Plant J. 2005, 41, 68–80. [Google Scholar] [CrossRef] [PubMed]
- Tambasco-Studart, M.; Titiz, O.; Raschle, T.; Forster, G.; Amrhein, N.; Fitzpatrick, T.B. Vitamin B6 biosynthesis in higher plants. Proc. Natl. Acad. Sci. USA 2005, 102, 13687–13692. [Google Scholar] [CrossRef]
- Tambasco-Studart, M.; Tews, I.; Amrhein, N.; Fitzpatrick, T.B. Functional Analysis of PDX2 from Arabidopsis, a Glutaminase Involved in Vitamin B6 Biosynthesis. Plant Physiol. 2007, 144, 915–925. [Google Scholar] [CrossRef] [PubMed]
- Li, Y.; Fu, S.; Qi, C. Screening method on waterlogging tolerance of rapeseed seedling through morphology and physiology verification. Chin. J. Oil Crop Sci. 2012, 343, 256–261. [Google Scholar]
- Varet, H.; Brillet-Guéguen, L.; Coppée, J.-Y.; Dillies, M.-A. SARTools: A DESeq2- and EdgeR-Based R Pipeline for Comprehensive Differential Analysis of RNA-Seq Data. PLoS ONE 2016, 11, e0157022. [Google Scholar] [CrossRef] [PubMed]
- Love, M.I.; Huber, W.; Anders, S. Moderated estimation of fold change and dispersion for RNA-seq data with DESeq2. Genome Biol. 2014, 15, 550. [Google Scholar] [CrossRef]
- Livak, K.J.; Schmittgen, T.D. Analysis of relative gene expression data using real-time quantitative PCR and the 2−ΔΔCT Method. Methods 2001, 25, 402–408. [Google Scholar] [CrossRef]











| Trait | G218 | G230 | WTC | |||
|---|---|---|---|---|---|---|
| CK | WS | CK | WS | G218 | G230 | |
| Root length (cm) | 356.56 ± 41.49 | 190.32 ± 54.45 ** | 211.08 ± 14.44 | 260.72 ± 16.03 | 0.53 | 1.24 ** |
| Tips | 1068.33 ± 63.99 | 743 ± 66.88 ** | 828.67 ± 21.55 | 970.67 ± 82.93 | 0.69 | 1.17 ** |
| The shoot fresh weight (g) | 54.73 ± 5.09 | 24.58 ± 4.06 ** | 54.62 ± 6.65 | 48.82 ± 3.20 | 0.45 | 0.89 ** |
| The root fresh weight (g) | 3.47 ± 0.75 | 2.56 ± 0.55 ** | 3.52 ± 0.57 | 6.45 ± 1.20 ** | 0.74 | 1.83 ** |
| The total fresh weight (g) | 58.20 ± 5.84 | 27.14 ± 4.61 ** | 58.14 ± 7.22 | 55.27 ± 4.40 | 0.47 | 0.95 ** |
| Metabolic Pathways | Metabolites | FC | |||
|---|---|---|---|---|---|
| G218CKL_vs_G218WSL | G230CKL_vs_G230WSL | G218CKR_vs_G218WSR | G230CKR_vs_G230WSR | ||
| Flavonoid biosynthesis | Naringenin chalcone | 1.188 | 1.619 | 1.506 | NA |
| Naringenin | NA | 1.445 | 1.892 | NA | |
| Epiafzelechin | NA | 11.546 | 11.427 | NA | |
| Eriodictyol | 10.766 | 10.253 | 10.113 | 10.378 | |
| Dihydroquercetin | 4.563 | NA | 6.031 | 6.384 | |
| Vitamin B6 metabolism | Pyridoxal | 2.576 | 2.060 | NA | 1.100 |
| Pyridoxal phosphate | −14.201 | NA | −13.812 | NA | |
| Pyridoxine | −2.486 | −1.167 | −3.118 | −2.034 | |
| Treatment | G218 | G230 |
|---|---|---|
| Control check (leaves) | G218CKL | G230CKL |
| Waterlogging stress (leaves) | G218WSL | G230WSL |
| Control check (roots) | G218CKR | G230CKR |
| Waterlogging stress (roots) | G218WSR | G230WSR |
Disclaimer/Publisher’s Note: The statements, opinions and data contained in all publications are solely those of the individual author(s) and contributor(s) and not of MDPI and/or the editor(s). MDPI and/or the editor(s) disclaim responsibility for any injury to people or property resulting from any ideas, methods, instructions or products referred to in the content. |
© 2023 by the authors. Licensee MDPI, Basel, Switzerland. This article is an open access article distributed under the terms and conditions of the Creative Commons Attribution (CC BY) license (https://creativecommons.org/licenses/by/4.0/).
Share and Cite
Hong, B.; Zhou, B.; Peng, Z.; Yao, M.; Wu, J.; Wu, X.; Guan, C.; Guan, M. Tissue-Specific Transcriptome and Metabolome Analysis Reveals the Response Mechanism of Brassica napus to Waterlogging Stress. Int. J. Mol. Sci. 2023, 24, 6015. https://doi.org/10.3390/ijms24076015
Hong B, Zhou B, Peng Z, Yao M, Wu J, Wu X, Guan C, Guan M. Tissue-Specific Transcriptome and Metabolome Analysis Reveals the Response Mechanism of Brassica napus to Waterlogging Stress. International Journal of Molecular Sciences. 2023; 24(7):6015. https://doi.org/10.3390/ijms24076015
Chicago/Turabian StyleHong, Bo, Bingqian Zhou, Zechuan Peng, Mingyao Yao, Junjie Wu, Xuepeng Wu, Chunyun Guan, and Mei Guan. 2023. "Tissue-Specific Transcriptome and Metabolome Analysis Reveals the Response Mechanism of Brassica napus to Waterlogging Stress" International Journal of Molecular Sciences 24, no. 7: 6015. https://doi.org/10.3390/ijms24076015
APA StyleHong, B., Zhou, B., Peng, Z., Yao, M., Wu, J., Wu, X., Guan, C., & Guan, M. (2023). Tissue-Specific Transcriptome and Metabolome Analysis Reveals the Response Mechanism of Brassica napus to Waterlogging Stress. International Journal of Molecular Sciences, 24(7), 6015. https://doi.org/10.3390/ijms24076015
