Imbalanced Inflammatory Responses in Preterm and Term Cord Blood Monocytes and Expansion of the CD14+CD16+ Subset upon Toll-like Receptor Stimulation
Abstract
1. Introduction
2. Results
2.1. Characteristics of Study Participants
2.2. Robust Pro-Inflammatory Responses in TLR-Stimulated Preterm and Term Cord Blood Monocytes
2.3. Attenuated Anti-Inflammatory Responses and Impaired IFN-γ Response in Neonatal Monocytes
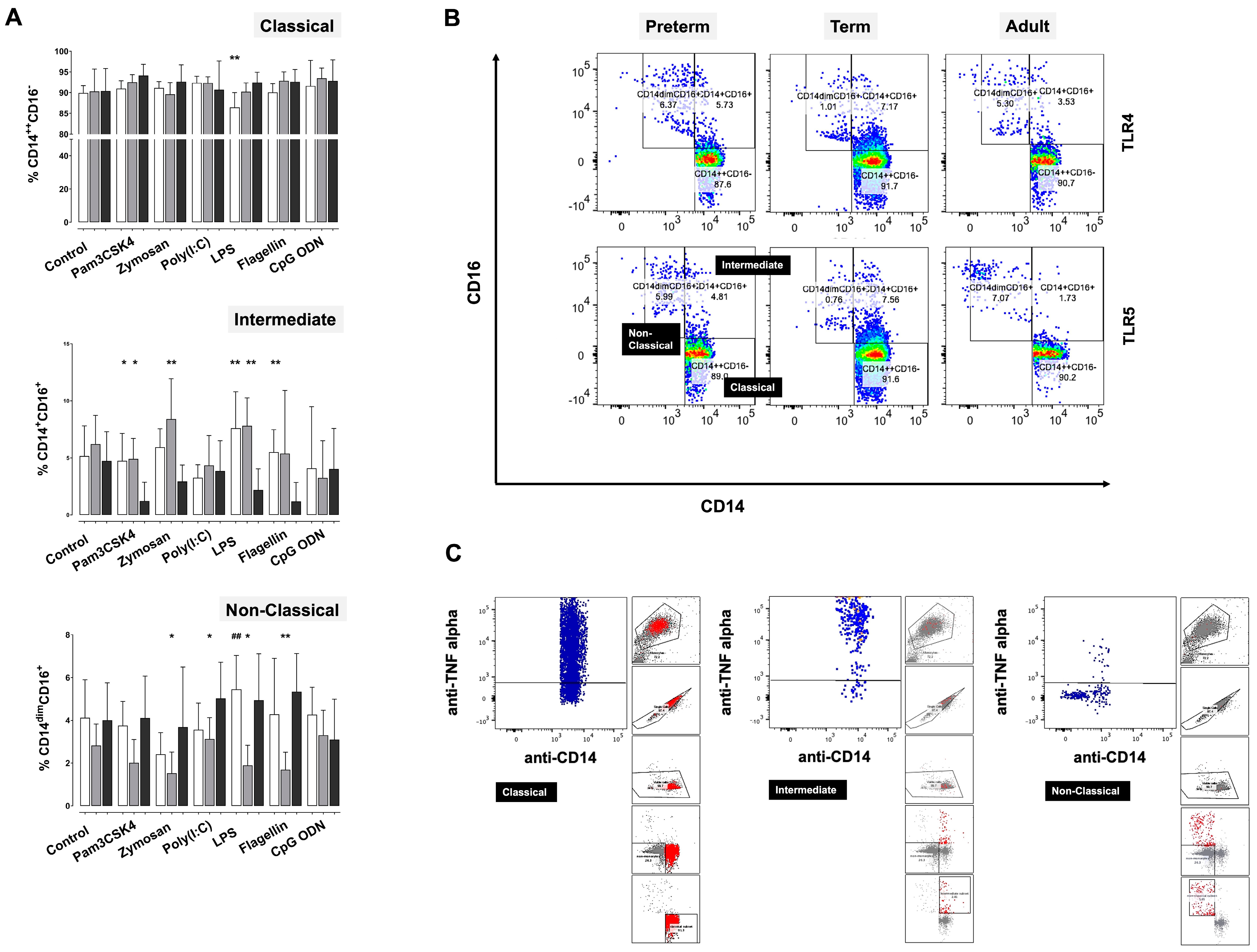
2.4. Stimulus-Driven TLR Expression and TLR Signaling
2.5. Differential Modulation of Subset Frequencies in Stimulated Cord Blood Monocytes
3. Discussion
4. Materials and Methods
4.1. Study Cohort
4.2. Sample Collection
4.3. Isolation of Neonatal and Adult CD14+ Monocytes
4.4. TLR Ligands and Stimulation Assays
4.5. RNA Extraction, Reverse Transcription (RT-) PCR and Real-Time Quantitative Polymerase Chain Reaction (qPCR)
4.6. Flow Cytometry
4.7. Bead-Based Multiplex Assay of Secreted Cytokines
4.8. Statistics
5. Conclusions
Supplementary Materials
Author Contributions
Funding
Institutional Review Board Statement
Informed Consent Statement
Data Availability Statement
Acknowledgments
Conflicts of Interest
References
- Speer, C.P. Chorioamnionitis, postnatal factors and proinflammatory response in the pathogenetic sequence of bronchopulmonary dysplasia. Neonatology 2009, 95, 353–361. [Google Scholar] [CrossRef]
- Nanthakumar, N.; Meng, D.; Goldstein, A.M.; Zhu, W.; Lu, L.; Uauy, R.; Llanos, A.; Claud, E.C.; Walker, W.A. The mechanism of excessive intestinal inflammation in necrotizing enterocolitis: An immature innate immune response. PLoS ONE 2011, 6, e17776. [Google Scholar] [CrossRef]
- Dammann, O.; Leviton, A. Intermittent or sustained systemic inflammation and the preterm brain. Pediatr. Res. 2014, 75, 376–380. [Google Scholar] [CrossRef]
- Humberg, A.; Fortmann, I.; Siller, B.; Kopp, M.V.; Herting, E.; Gopel, W.; Hartel, C.; German Neonatal Network, German Center for Lung Research and Priming Immunity at the beginning of life (PRIMAL) Consortium. Priming Immunity at the beginning of life, C. Preterm birth and sustained inflammation: Consequences for the neonate. Semin. Immunopathol. 2020, 42, 451–468. [Google Scholar] [CrossRef]
- Sadeghi, K.; Berger, A.; Langgartner, M.; Prusa, A.R.; Hayde, M.; Herkner, K.; Pollak, A.; Spittler, A.; Forster-Waldl, E. Immaturity of infection control in preterm and term newborns is associated with impaired toll-like receptor signaling. J. Infect. Dis. 2007, 195, 296–302. [Google Scholar] [CrossRef]
- Kollmann, T.R.; Levy, O.; Montgomery, R.R.; Goriely, S. Innate immune function by Toll-like receptors: Distinct responses in newborns and the elderly. Immunity 2012, 37, 771–783. [Google Scholar] [CrossRef]
- Glaser, K.; Speer, C.P. Toll-like receptor signaling in neonatal sepsis and inflammation: A matter of orchestration and conditioning. Expert Rev. Clin. Immunol. 2013, 9, 1239–1252. [Google Scholar] [CrossRef]
- Marchant, E.A.; Kan, B.; Sharma, A.A.; van Zanten, A.; Kollmann, T.R.; Brant, R.; Lavoie, P.M. Attenuated innate immune defenses in very premature neonates during the neonatal period. Pediatr. Res. 2015, 78, 492–497. [Google Scholar] [CrossRef]
- Twisselmann, N.; Pagel, J.; Kunstner, A.; Weckmann, M.; Hartz, A.; Glaser, K.; Hilgendorff, A.; Gopel, W.; Busch, H.; Herting, E.; et al. Hyperoxia/Hypoxia Exposure Primes a Sustained Pro-Inflammatory Profile of Preterm Infant Macrophages Upon LPS Stimulation. Front. Immunol. 2021, 12, 762789. [Google Scholar] [CrossRef]
- Geissmann, F.; Manz, M.G.; Jung, S.; Sieweke, M.H.; Merad, M.; Ley, K. Development of monocytes, macrophages, and dendritic cells. Science 2010, 327, 656–661. [Google Scholar] [CrossRef]
- Arango Duque, G.; Descoteaux, A. Macrophage cytokines: Involvement in immunity and infectious diseases. Front. Immunol. 2014, 5, 491. [Google Scholar] [CrossRef]
- Jakubzick, C.V.; Randolph, G.J.; Henson, P.M. Monocyte differentiation and antigen-presenting functions. Nat. Rev. Immunol. 2017, 17, 349–362. [Google Scholar] [CrossRef]
- Wong, K.L.; Yeap, W.H.; Tai, J.J.; Ong, S.M.; Dang, T.M.; Wong, S.C. The three human monocyte subsets: Implications for health and disease. Immunol. Res. 2012, 53, 41–57. [Google Scholar] [CrossRef]
- Boyette, L.B.; Macedo, C.; Hadi, K.; Elinoff, B.D.; Walters, J.T.; Ramaswami, B.; Chalasani, G.; Taboas, J.M.; Lakkis, F.G.; Metes, D.M. Phenotype, function, and differentiation potential of human monocyte subsets. PLoS ONE 2017, 12, e0176460. [Google Scholar] [CrossRef]
- Thomas, G.D.; Hamers, A.A.J.; Nakao, C.; Marcovecchio, P.; Taylor, A.M.; McSkimming, C.; Nguyen, A.T.; McNamara, C.A.; Hedrick, C.C. Human Blood Monocyte Subsets: A New Gating Strategy Defined Using Cell Surface Markers Identified by Mass Cytometry. Arterioscler. Thromb. Vasc. Biol. 2017, 37, 1548–1558. [Google Scholar] [CrossRef]
- Mukherjee, R.; Kanti Barman, P.; Kumar Thatoi, P.; Tripathy, R.; Kumar Das, B.; Ravindran, B. Non-Classical monocytes display inflammatory features: Validation in Sepsis and Systemic Lupus Erythematous. Sci. Rep. 2015, 5, 13886. [Google Scholar] [CrossRef]
- Skrzeczynska-Moncznik, J.; Bzowska, M.; Loseke, S.; Grage-Griebenow, E.; Zembala, M.; Pryjma, J. Peripheral blood CD14high CD16+ monocytes are main producers of IL-10. Scand. J. Immunol. 2008, 67, 152–159. [Google Scholar] [CrossRef]
- Cros, J.; Cagnard, N.; Woollard, K.; Patey, N.; Zhang, S.Y.; Senechal, B.; Puel, A.; Biswas, S.K.; Moshous, D.; Picard, C.; et al. Human CD14dim monocytes patrol and sense nucleic acids and viruses via TLR7 and TLR8 receptors. Immunity 2010, 33, 375–386. [Google Scholar] [CrossRef]
- Smedman, C.; Ernemar, T.; Gudmundsdotter, L.; Gille-Johnson, P.; Somell, A.; Nihlmark, K.; Gardlund, B.; Andersson, J.; Paulie, S. FluoroSpot Analysis of TLR-Activated Monocytes Reveals Several Distinct Cytokine-Secreting Subpopulations. Scand. J. Immunol. 2012, 75, 249–258. [Google Scholar] [CrossRef]
- de Jong, E.; Strunk, T.; Burgner, D.; Lavoie, P.M.; Currie, A. The phenotype and function of preterm infant monocytes: Implications for susceptibility to infection. J. Leukoc. Biol. 2017, 102, 645–656. [Google Scholar] [CrossRef]
- Kawasaki, T.; Kawai, T. Toll-like receptor signaling pathways. Front. Immunol. 2014, 5, 461. [Google Scholar] [CrossRef]
- Yan, S.R.; Qing, G.; Byers, D.M.; Stadnyk, A.W.; Al-Hertani, W.; Bortolussi, R. Role of MyD88 in diminished tumor necrosis factor alpha production by newborn mononuclear cells in response to lipopolysaccharide. Infect. Immun. 2004, 72, 1223–1229. [Google Scholar] [CrossRef]
- Levy, O.; Coughlin, M.; Cronstein, B.N.; Roy, R.M.; Desai, A.; Wessels, M.R. The adenosine system selectively inhibits TLR-mediated TNF-alpha production in the human newborn. J. Immunol. 2006, 177, 1956–1966. [Google Scholar] [CrossRef]
- Kollmann, T.R.; Crabtree, J.; Rein-Weston, A.; Blimkie, D.; Thommai, F.; Wang, X.Y.; Lavoie, P.M.; Furlong, J.; Fortuno, E.S., 3rd; Hajjar, A.M.; et al. Neonatal innate TLR-mediated responses are distinct from those of adults. J. Immunol. 2009, 183, 7150–7160. [Google Scholar] [CrossRef]
- Caron, J.E.; La Pine, T.R.; Augustine, N.H.; Martins, T.B.; Hill, H.R. Multiplex analysis of toll-like receptor-stimulated neonatal cytokine response. Neonatology 2010, 97, 266–273. [Google Scholar] [CrossRef]
- Levy, O.; Zarember, K.A.; Roy, R.M.; Cywes, C.; Godowski, P.J.; Wessels, M.R. Selective impairment of TLR-mediated innate immunity in human newborns: Neonatal blood plasma reduces monocyte TNF-alpha induction by bacterial lipopeptides, lipopolysaccharide, and imiquimod, but preserves the response to R-848. J. Immunol. 2004, 173, 4627–4634. [Google Scholar] [CrossRef]
- Belderbos, M.E.; van Bleek, G.M.; Levy, O.; Blanken, M.O.; Houben, M.L.; Schuijff, L.; Kimpen, J.L.; Bont, L. Skewed pattern of Toll-like receptor 4-mediated cytokine production in human neonatal blood: Low LPS-induced IL-12p70 and high IL-10 persist throughout the first month of life. Clin. Immunol. 2009, 133, 228–237. [Google Scholar] [CrossRef]
- Sharma, A.A.; Jen, R.; Brant, R.; Ladd, M.; Huang, Q.; Skoll, A.; Senger, C.; Turvey, S.E.; Marr, N.; Lavoie, P.M. Hierarchical maturation of innate immune defences in very preterm neonates. Neonatology 2014, 106, 1–9. [Google Scholar] [CrossRef]
- Brennan, K.; O’Leary, B.D.; Mc Laughlin, D.; Breen, E.P.; Connolly, E.; Ali, N.; O’Driscoll, D.N.; Ozaki, E.; Mahony, R.; Mulfaul, K.; et al. Type 1 IFN Induction by Cytosolic Nucleic Acid Is Intact in Neonatal Mononuclear Cells, Contrasting Starkly with Neonatal Hyporesponsiveness to TLR Ligation Due to Independence from Endosome-Mediated IRF3 Activation. J. Immunol. 2018, 201, 1131–1143. [Google Scholar] [CrossRef]
- Danis, B.; George, T.C.; Goriely, S.; Dutta, B.; Renneson, J.; Gatto, L.; Fitzgerald-Bocarsly, P.; Marchant, A.; Goldman, M.; Willems, F.; et al. Interferon regulatory factor 7-mediated responses are defective in cord blood plasmacytoid dendritic cells. Eur. J. Immunol. 2008, 38, 507–517. [Google Scholar] [CrossRef]
- Thornton, N.L.; Cody, M.J.; Yost, C.C. Toll-like receptor 1/2 stimulation induces elevated interleukin-8 secretion in polymorphonuclear leukocytes isolated from preterm and term newborn infants. Neonatology 2012, 101, 140–146. [Google Scholar] [CrossRef]
- Nohmi, K.; Tokuhara, D.; Tachibana, D.; Saito, M.; Sakashita, Y.; Nakano, A.; Terada, H.; Katayama, H.; Koyama, M.; Shintaku, H. Zymosan Induces Immune Responses Comparable with Those of Adults in Monocytes, Dendritic Cells, and Monocyte-Derived Dendritic Cells from Cord Blood. J. Pediat.r 2015, 167, 155–162.e2. [Google Scholar] [CrossRef]
- Zhao, J.; Kim, K.D.; Yang, X.; Auh, S.; Fu, Y.X.; Tang, H. Hyper innate responses in neonates lead to increased morbidity and mortality after infection. Proc. Natl. Acad. Sci. USA 2008, 105, 7528–7533. [Google Scholar] [CrossRef]
- Molloy, E.J.; Bearer, C.F. Paediatric and neonatal sepsis and inflammation. Pediatr. Res. 2022, 91, 267–269. [Google Scholar] [CrossRef]
- Ng, P.C.; Li, K.; Wong, R.P.; Chui, K.; Wong, E.; Li, G.; Fok, T.F. Proinflammatory and anti-inflammatory cytokine responses in preterm infants with systemic infections. Arch. Dis. Child. Fetal Neonatal. Ed. 2003, 88, F209–F213. [Google Scholar] [CrossRef]
- Hodge, G.; Hodge, S.; Haslam, R.; McPhee, A.; Sepulveda, H.; Morgan, E.; Nicholson, I.; Zola, H. Rapid simultaneous measurement of multiple cytokines using 100 microl sample volumes--association with neonatal sepsis. Clin. Exp. Immunol. 2004, 137, 402–407. [Google Scholar] [CrossRef]
- Chen, S.; Kuang, M.; Qu, Y.; Huang, S.; Gong, B.; Lin, S.; Wang, H.; Wang, G.; Tao, H.; Yu, J.; et al. Expression of Serum Cytokines Profile in Neonatal Sepsis. Infect. Drug. Resist. 2022, 15, 3437–3445. [Google Scholar] [CrossRef]
- Tatad, A.M.; Nesin, M.; Peoples, J.; Cheung, S.; Lin, H.; Sison, C.; Perlman, J.; Cunningham-Rundles, S. Cytokine expression in response to bacterial antigens in preterm and term infant cord blood monocytes. Neonatology 2008, 94, 8–15. [Google Scholar] [CrossRef]
- Kotiranta-Ainamo, A.; Rautonen, J.; Rautonen, N. Imbalanced cytokine secretion in newborns. Biol. Neonate 2004, 85, 55–60. [Google Scholar] [CrossRef]
- Davidson, D.; Miskolci, V.; Clark, D.C.; Dolmaian, G.; Vancurova, I. Interleukin-10 production after pro-inflammatory stimulation of neutrophils and monocytic cells of the newborn. Comparison to exogenous interleukin-10 and dexamethasone levels needed to inhibit chemokine release. Neonatology 2007, 92, 127–133. [Google Scholar] [CrossRef]
- Dreschers, S.; Ohl, K.; Schulte, N.; Tenbrock, K.; Orlikowsky, T.W. Impaired functional capacity of polarised neonatal macrophages. Sci. Rep. 2020, 10, 624. [Google Scholar] [CrossRef]
- Blahnik, M.J.; Ramanathan, R.; Riley, C.R.; Minoo, P. Lipopolysaccharide-induced tumor necrosis factor-alpha and IL-10 production by lung macrophages from preterm and term neonates. Pediatr. Res. 2001, 50, 726–731. [Google Scholar] [CrossRef]
- Schultz, C.; Temming, P.; Bucsky, P.; Gopel, W.; Strunk, T.; Hartel, C. Immature anti-inflammatory response in neonates. Clin. Exp. Immunol. 2004, 135, 130–136. [Google Scholar] [CrossRef]
- Jones, C.A.; Cayabyab, R.G.; Kwong, K.Y.; Stotts, C.; Wong, B.; Hamdan, H.; Minoo, P.; deLemos, R.A. Undetectable interleukin (IL)-10 and persistent IL-8 expression early in hyaline membrane disease: A possible developmental basis for the predisposition to chronic lung inflammation in preterm newborns. Pediatr. Res. 1996, 39, 966–975. [Google Scholar] [CrossRef]
- Glaser, K.; Gradzka-Luczewska, A.; Szymankiewicz-Breborowicz, M.; Kawczynska-Leda, N.; Henrich, B.; Waaga-Gasser, A.M.; Speer, C.P. Perinatal Ureaplasma Exposure Is Associated With Increased Risk of Late Onset Sepsis and Imbalanced Inflammation in Preterm Infants and May Add to Lung Injury. Front. Cell. Infect. Microbiol. 2019, 9, 68. [Google Scholar] [CrossRef]
- Seghaye, M.C.; Heyl, W.; Grabitz, R.G.; Schumacher, K.; von Bernuth, G.; Rath, W.; Duchateau, J. The production of pro- and anti-inflammatory cytokines in neonates assessed by stimulated whole cord blood culture and by plasma levels at birth. Biol. Neonate 1998, 73, 220–227. [Google Scholar] [CrossRef]
- Iyer, S.S.; Cheng, G. Role of interleukin 10 transcriptional regulation in inflammation and autoimmune disease. Crit. Rev. Immunol. 2012, 32, 23–63. [Google Scholar] [CrossRef]
- Coggins, S.A.; Glaser, K. Updates in Late-Onset Sepsis: Risk Assessment, Therapy, and Outcomes. Neoreviews 2022, 23, 738–755. [Google Scholar] [CrossRef]
- Speer, C.P.; Gahr, M.; Wieland, M.; Eber, S. Phagocytosis-associated functions in neonatal monocyte-derived macrophages. Pediatr. Res. 1988, 24, 213–216. [Google Scholar] [CrossRef]
- Leiber, A.; Graf, B.; Spring, B.; Rudner, J.; Kostlin, N.; Orlikowsky, T.W.; Poets, C.F.; Gille, C. Neonatal monocytes express antiapoptotic pattern of Bcl-2 proteins and show diminished apoptosis upon infection with Escherichia coli. Pediatr. Res. 2014, 76, 142–149. [Google Scholar] [CrossRef]
- Strunk, T.; van Haren, S.D.; Hibbert, J.; Pettengill, M.; Ozonoff, A.; Jans, J.; Schuller, S.S.; Burgner, D.; Levy, O.; Currie, A.J. Cyclic AMP in human preterm infant blood is associated with increased TLR-mediated production of acute-phase and anti-inflammatory cytokines in vitro. Pediatr. Res. 2020, 88, 717–725. [Google Scholar] [CrossRef] [PubMed]
- Viemann, D. S100-Alarmins Are Essential Pilots of Postnatal Innate Immune Adaptation. Front. Immunol. 2020, 11, 688. [Google Scholar] [CrossRef] [PubMed]
- White, G.P.; Watt, P.M.; Holt, B.J.; Holt, P.G. Differential patterns of methylation of the IFN-gamma promoter at CpG and non-CpG sites underlie differences in IFN-gamma gene expression between human neonatal and adult CD45RO- T cells. J. Immunol. 2002, 168, 2820–2827. [Google Scholar] [CrossRef]
- Chen, J.; Jiang, S.; Cao, Y.; Yang, Y. Altered miRNAs expression profiles and modulation of immune response genes and proteins during neonatal sepsis. J. Clin. Immunol. 2014, 34, 340–348. [Google Scholar] [CrossRef]
- Bermick, J.R.; Lambrecht, N.J.; denDekker, A.D.; Kunkel, S.L.; Lukacs, N.W.; Hogaboam, C.M.; Schaller, M.A. Neonatal monocytes exhibit a unique histone modification landscape. Clin. Epigenetics 2016, 8, 99. [Google Scholar] [CrossRef]
- Anderson, P. Post-transcriptional control of cytokine production. Nat. Immunol. 2008, 9, 353–359. [Google Scholar] [CrossRef]
- Teixeira-Coelho, M.; Guedes, J.; Ferreirinha, P.; Howes, A.; Pedrosa, J.; Rodrigues, F.; Lai, W.S.; Blackshear, P.J.; O’Garra, A.; Castro, A.G.; et al. Differential post-transcriptional regulation of IL-10 by TLR2 and TLR4-activated macrophages. Eur. J. Immunol. 2014, 44, 856–866. [Google Scholar] [CrossRef] [PubMed]
- Saraiva, M.; O’Garra, A. The regulation of IL-10 production by immune cells. Nat. Rev. Immunol. 2010, 10, 170–181. [Google Scholar] [CrossRef]
- Viemann, D.; Dubbel, G.; Schleifenbaum, S.; Harms, E.; Sorg, C.; Roth, J. Expression of toll-like receptors in neonatal sepsis. Pediatr. Res. 2005, 58, 654–659. [Google Scholar] [CrossRef]
- Zhang, J.P.; Yang, Y.; Levy, O.; Chen, C. Human neonatal peripheral blood leukocytes demonstrate pathogen-specific coordinate expression of TLR2, TLR4/MD2, and MyD88 during bacterial infection in vivo. Pediatr. Res. 2010, 68, 479–483. [Google Scholar] [CrossRef]
- Sohlberg, E.; Saghafian-Hedengren, S.; Bremme, K.; Sverremark-Ekstrom, E. Cord blood monocyte subsets are similar to adult and show potent peptidoglycan-stimulated cytokine responses. Immunology 2011, 133, 41–50. [Google Scholar] [CrossRef] [PubMed]
- Wisgrill, L.; Groschopf, A.; Herndl, E.; Sadeghi, K.; Spittler, A.; Berger, A.; Forster-Waldl, E. Reduced TNF-alpha response in preterm neonates is associated with impaired nonclassic monocyte function. J. Leukoc. Biol. 2016, 100, 607–612. [Google Scholar] [CrossRef] [PubMed]
- Hegge, I.; Niepel, F.; Lange, A.; Vogelgesang, A.; Heckmann, M.; Ruhnau, J. Functional analysis of granulocyte and monocyte subpopulations in neonates. Mol. Cell. Pediatr. 2019, 6, 5. [Google Scholar] [CrossRef]
- Anderson, J.; Thang, C.M.; Thanh, L.Q.; Dai, V.T.T.; Phan, V.T.; Nhu, B.T.H.; Trang, D.N.X.; Trinh, P.T.P.; Nguyen, T.V.; Toan, N.T.; et al. Immune Profiling of Cord Blood From Preterm and Term Infants Reveals Distinct Differences in Pro-Inflammatory Responses. Front. Immunol. 2021, 12, 777927. [Google Scholar] [CrossRef]
- Pedraza-Sanchez, S.; Hise, A.G.; Ramachandra, L.; Arechavaleta-Velasco, F.; King, C.L. Reduced frequency of a CD14+ CD16+ monocyte subset with high Toll-like receptor 4 expression in cord blood compared to adult blood contributes to lipopolysaccharide hyporesponsiveness in newborns. Clin. Vaccine Immunol. 2013, 20, 962–971. [Google Scholar] [CrossRef] [PubMed]
- Skrzeczynska, J.; Kobylarz, K.; Hartwich, Z.; Zembala, M.; Pryjma, J. CD14+CD16+ monocytes in the course of sepsis in neonates and small children: Monitoring and functional studies. Scand. J. Immunol. 2002, 55, 629–638. [Google Scholar] [CrossRef]
- Zasada, M.; Lenart, M.; Rutkowska-Zapala, M.; Stec, M.; Mol, N.; Czyz, O.; Siedlar, M.; Kwinta, P. Analysis of selected aspects of inflammasome function in the monocytes from neonates born extremely and very prematurely. Immunobiology 2018, 223, 18–24. [Google Scholar] [CrossRef]
- Thaler, B.; Hohensinner, P.J.; Krychtiuk, K.A.; Matzneller, P.; Koller, L.; Brekalo, M.; Maurer, G.; Huber, K.; Zeitlinger, M.; Jilma, B.; et al. Differential in vivo activation of monocyte subsets during low-grade inflammation through experimental endotoxemia in humans. Sci. Rep. 2016, 6, 30162. [Google Scholar] [CrossRef]
- Kostlin-Gille, N.; Hartel, C.; Haug, C.; Gopel, W.; Zemlin, M.; Muller, A.; Poets, C.F.; Herting, E.; Gille, C. Epidemiology of Early and Late Onset Neonatal Sepsis in Very Low Birthweight Infants: Data From the German Neonatal Network. Pediatr. Infect. Dis. J. 2021, 40, 255–259. [Google Scholar] [CrossRef]
- Yang, J.; Zhang, L.; Yu, C.; Yang, X.F.; Wang, H. Monocyte and macrophage differentiation: Circulation inflammatory monocyte as biomarker for inflammatory diseases. Biomark. Res. 2014, 2, 1. [Google Scholar] [CrossRef]
- Lavoie, P.M.; Huang, Q.; Jolette, E.; Whalen, M.; Nuyt, A.M.; Audibert, F.; Speert, D.P.; Lacaze-Masmonteil, T.; Soudeyns, H.; Kollmann, T.R. Profound lack of interleukin (IL)-12/IL-23p40 in neonates born early in gestation is associated with an increased risk of sepsis. J. Infect. Dis. 2010, 202, 1754–1763. [Google Scholar] [CrossRef] [PubMed]
- Tissieres, P.; Ochoda, A.; Dunn-Siegrist, I.; Drifte, G.; Morales, M.; Pfister, R.; Berner, M.; Pugin, J. Innate immune deficiency of extremely premature neonates can be reversed by interferon-gamma. PLoS ONE 2012, 7, e32863. [Google Scholar] [CrossRef]
- Bessler, H.; Komlos, L.; Punsky, I.; Ntambi, J.A.; Bergman, M.; Straussberg, R.; Sirota, L. CD14 receptor expression and lipopolysaccharide-induced cytokine production in preterm and term neonates. Biol. Neonate 2001, 80, 186–192. [Google Scholar] [CrossRef] [PubMed]
- Dembinski, J.; Behrendt, D.; Martini, R.; Heep, A.; Bartmann, P. Modulation of pro- and anti-inflammatory cytokine production in very preterm infants. Cytokine 2003, 21, 200–206. [Google Scholar] [CrossRef] [PubMed]
- Al-Hertani, W.; Yan, S.R.; Byers, D.M.; Bortolussi, R. Human newborn polymorphonuclear neutrophils exhibit decreased levels of MyD88 and attenuated p38 phosphorylation in response to lipopolysaccharide. Clin. Investig. Med. 2007, 30, E44–E53. [Google Scholar] [CrossRef]
- Schultz, C.; Rott, C.; Temming, P.; Schlenke, P.; Moller, J.C.; Bucsky, P. Enhanced interleukin-6 and interleukin-8 synthesis in term and preterm infants. Pediatr. Res. 2002, 51, 317–322. [Google Scholar] [CrossRef]
- Berner, R.; Welter, P.; Brandis, M. Cytokine expression of cord and adult blood mononuclear cells in response to Streptococcus agalactiae. Pediatr. Res. 2002, 51, 304–309. [Google Scholar] [CrossRef]
- Yerkovich, S.T.; Wikstrom, M.E.; Suriyaarachchi, D.; Prescott, S.L.; Upham, J.W.; Holt, P.G. Postnatal development of monocyte cytokine responses to bacterial lipopolysaccharide. Pediatr. Res. 2007, 62, 547–552. [Google Scholar] [CrossRef]
- Hartel, C.; Bein, G.; Muller-Steinhardt, M.; Kluter, H. Ex vivo induction of cytokine mRNA expression in human blood samples. J. Immunol. Methods 2001, 249, 63–71. [Google Scholar] [CrossRef]
- O’Mahony, D.S.; Pham, U.; Iyer, R.; Hawn, T.R.; Liles, W.C. Differential constitutive and cytokine-modulated expression of human Toll-like receptors in primary neutrophils, monocytes, and macrophages. Int. J. Med. Sci. 2008, 5, 1–8. [Google Scholar] [CrossRef]
- Olin, A.; Henckel, E.; Chen, Y.; Lakshmikanth, T.; Pou, C.; Mikes, J.; Gustafsson, A.; Bernhardsson, A.K.; Zhang, C.; Bohlin, K.; et al. Stereotypic Immune System Development in Newborn Children. Cell 2018, 174, 1277–1292.e1214. [Google Scholar] [CrossRef] [PubMed]
- Strunk, T.; Temming, P.; Gembruch, U.; Reiss, I.; Bucsky, P.; Schultz, C. Differential maturation of the innate immune response in human fetuses. Pediatr. Res. 2004, 56, 219–226. [Google Scholar] [CrossRef] [PubMed]
- Brook, B.; Harbeson, D.; Ben-Othman, R.; Viemann, D.; Kollmann, T.R. Newborn susceptibility to infection vs. disease depends on complex in vivo interactions of host and pathogen. Semin. Immunopathol. 2017, 39, 615–625. [Google Scholar] [CrossRef] [PubMed]
- Kollmann, T.R.; Kampmann, B.; Mazmanian, S.K.; Marchant, A.; Levy, O. Protecting the Newborn and Young Infant from Infectious Diseases: Lessons from Immune Ontogeny. Immunity 2017, 46, 350–363. [Google Scholar] [CrossRef] [PubMed]
- Nielsen, M.C.; Andersen, M.N.; Moller, H.J. Monocyte isolation techniques significantly impact the phenotype of both isolated monocytes and derived macrophages in vitro. Immunology 2020, 159, 63–74. [Google Scholar] [CrossRef] [PubMed]




| Characteristics | Preterm Infants | Term Infants | 
|---|---|---|
| (n = 8) | (n = 8) | |
| Gestational age (weeks), mean (range) | 33 5/7 (32 3/7–35 0/7) | 38 3/7 (37 3/7–39 1/7) | 
| Birth weight (g), mean (range) | 1960 (1410–2520) | 3410 (2720–4100) | 
| Sex (male), n (%) | 5 (62.5%) | 3 (37.5%) | 
| Singleton, n (%) | 8 (100%) | 8 (100%) | 
| Rupture of membranes > 2 h, n (%) | 0 (0%) | 0 (0%) | 
| Histologic chorioamnionitis, n (%) | 0 (0%) | 0 (0%) | 
| Caesarean section, n (%) | 8 (100%) | 8 (100%) | 
| Control | Pam3 CSK4 | Zymosan | Poly (I:C) | LPS | Flagellin | CpG ODN | |||
|---|---|---|---|---|---|---|---|---|---|
| TNF-α/IL-10 | Preterm | Mean | 2.44 | 6.82 | 6.80 ** | 6.61 | 3.50 * | 5.47 | 74.34 | 
| protein | ±SD | ±5.02 | ±6.11 | ±4.79 | ±7.38 | ±2.56 | ±3.12 | ±111.25 | |
| Term | Mean | 0.24 | 10.76 | 3.82 * | 6.02 | 3.46 * | 6.08 | 2.68 | |
| ±SD | ±0.42 | ±8.45 | ±2.08 | ±3.87 | ±1.95 | ±5.12 | ±1.90 | ||
| Adult | Mean | 0.94 | 3.31 | 1.14 | 4.0 | 0.71 | 1.76 | 5.55 | |
| ±SD | ±0.92 | ±2.25 | ±0.87 | ±3.16 | ±0.30 | ±0.96 | ±3.05 | ||
| IL-1β/IL-10 | Preterm | Mean | 0.02 | 0.07 | 0.68 | 0.55 | 0.39 | 0.08 | 3.16 | 
| protein | ±SD | ±0.04 | ±0.03 | ±0.48 | ±0.80 | ±0.26 | ±0.04 | ±7.71 | |
| Term | Mean | 0 | 0.1 | 0.59 | 0.51 | 0.56 | 0.14 | 0.07 | |
| ±SD | ±0 | ±0.05 | ±0.57 | ±0.45 | ±0.48 | ±0.08 | ±0.15 | ||
| Adult | Mean | 0 | 0.08 | 0.45 | 0.2 | 0.35 | 0.07 | 0.10 | |
| ±SD | ±0 | ±0.11 | ±0.70 | ±0.12 | ±0.28 | ±0.08 | ±0.14 | ||
| IL-6/IL-10 | Preterm | Mean | 2.20 | 31.06 * | 6.63 ** | 4.13 | 5.80 ** | 52.59 ** | 17.07 | 
| protein | ±SD | ±4.92 | ±27.93 | ±5.10 | ±6.33 | ±2.47 | ±38.31 | ±36.12 | |
| Term | Mean | 0.02 | 42.60 ** | 3.85 * | 3.97 | 4.31 * | 29.28 | 1.37 | |
| ±SD | ±0.04 | ±41.15 | ±1.23 | ±2.92 | ±1.71 | ±15.24 | ±1.37 | ||
| Adult | Mean | 0.41 | 6.13 | 0.84 | 1.75 | 0.60 | 7.44 | 3.50 | |
| ±SD | ±0.56 | ±3.90 | ±0.97 | ±1.27 | ±0.45 | ±6.15 | ±1.80 | ||
| IL-8/IL-10 | Preterm | Mean | 461.69 | 95.20 * | 6.74 * | 27.48 | 3.52 | 101.73 * | 614.31 | 
| protein | ±SD | ±540.87 | ±35.81 | ±3.38 | ±21.45 | ±1.81 | ±62.73 | ±894.21 | |
| Term | Mean | 53.66 | 94.04 * | 6.27 | 47.48 * | 5.64 ** | 135.71 ** | 70.15 | |
| ±SD | ±16,62 | ±30.26 | ±3.60 | ±16.65 | ±3.36 | ±75.11 | ±44.52 | ||
| Adult | Mean | 29.63 | 17.34 | 2.2 | 16.96 | 1.37 | 17.80 | 78.26 | |
| ±SD | ±20.58 | ±11.84 | ±2.37 | ±9.57 | ±1.04 | ±18.80 | ±47.81 | ||
| TNF-α/IL-1ra | Preterm | Mean | 0.03 | 1.70 | 8.84 ** | 0.04 | 4.13 | 1.27 | 0.05 | 
| protein | ±SD | ±0.05 | ±1.74 | ±4.46 | ±0.02 | ±1.64 | ±0.82 | ±0.03 | |
| Term | Mean | 0.02 | 2.26 | 5.96 * | 0.02 | 5.25 ** | 1.4 | 0.04 | |
| ±SD | ±0.40 | ±1.45 | ±4.40 | ±0.01 | ±2,40 | ±0.95 | ±0.02 | ||
| Adult | Mean | 0.12 | 2.73 | 2.59 | 0.03 | 1.15 | 1.1 | 0.03 | |
| ±SD | ±0.14 | ±1.76 | ±1.32 | ±0.01 | ±0.48 | ±1.1 | ±0.014 | ||
| IL-1β/IL-1ra | Preterm | Mean | 0.002 | 0.02 | 0.89 | 0.003 | 0.57 | 0.02 | 0.02 | 
| protein | ±SD | ±0.004 | ±0.01 | ±0.45 | ±0.005 | ±0.44 | ±0.02 | ±0.04 | |
| Term | Mean | 0 | 0.2 | 0.81 | 0.002 | 0.91 | 0.04 | 0.001 | |
| ±SD | ±0 | ±0.01 | ±0.68 | ±0.004 | ±0.91 | ±0.03 | ±0.002 | ||
| Adult | Mean | 0 | 0.07 | 0.88 | 0.002 | 0.45 | 0.03 | 0.002 | |
| ±SD | ±0 | ±0.11 | ±1.17 | ±0.004 | ±0.12 | ±0.03 | ±0.002 | ||
| IL-6/IL-1ra | Preterm | Mean | 0 | 8.44 | 9.72 * | 0.02 | 9.27 ** | 10.31 | 0.02 | 
| protein | ±SD | ±0 | ±11.76 | ±6.11 | ±0.02 | ±7.08 | ±4.04 | ±0.01 | |
| Term | Mean | 0 | 10.70 | 5.99 | 0.02 | 7.09 * | 8.44 | 0.02 | |
| ±SD | ±0 | ±12.99 | ±3.23 | ±0.01 | ±3.93 | ±5.18 | ±0.03 | ||
| Adult | Mean | 0.06 | 5.41 | 1.82 | 0.01 | 0.97 | 4.67 | 0.03 | |
| ±SD | ±0.12 | ±3.72 | ±1.61 | ±0.01 | ±0.85 | ±5.94 | ±0.05 | ||
| IL-8/IL-1ra | Preterm | Mean | 4.17 | 22.60 | 11.52 | 0.17 | 4.52 | 27.29 | 1.26 | 
| protein | ±SD | ±3.54 | ±14.47 | ±9.51 | ±0.06 | ±1.68 | ±22.55 | ±1.67 | |
| Term | Mean | 3.28 | 22.73 | 9.61 | 0.21 | 8.51 ** | 33.59 * | 1.02 | |
| ±SD | ±1.70 | ±9.29 | ±7.45 | ±0.09 | ±3.33 | ±6.67 | ±0.79 | ||
| Adult | Mean | 4.73 | 15.54 | 5.02 | 0.16 | 2.30 | 8.47 | 0.70 | |
| ±SD | ±6.08 | ±11.51 | ±4.28 | ±0.13 | ±2.08 | ±6.92 | ±1.23 | 
| Gene Symbol | Sequence Accession No. | Forward Primer | Reverse Primer | 
|---|---|---|---|
| CCL5 | NM_002985 | GCTGTCATCCTCATTGCTACTG | CTTGACCTGTGGACGACTG | 
| CXCL10 | NM_001565 | AGCACCATGAATCAAACTG | TGTAGCAATGATCTCAACAC | 
| IL1B | NM_000576 | TTCATTGCTCAAGTGTCTG | GCACTTCATCTGTTTAGGG | 
| IL8 | NM_000584 | CAGTGCATAAAGACATACTCC | TTTATGAATTCTCAGCCCTC | 
| IL10 | NM_000572 | GCTGTCATCGATTTCTTCC | GTCAAACTCACTCATGGCT | 
| IL1RA | NM_173842 | CTTCTATCTGAGGAACAACCA | AGTGATGTTAACTGCCTCC | 
| IFNB1 | NM_002176 | CTCTCCTGTTGTGCTTCTCC | TGTCAAAGTTCATCCTGTCCT | 
| IFNG | NM_000619 | TGGGTTCTCTTGGCTGTTA | CTGTCACTCTCCTCTTTCC | 
| PPIA | NM_021130 | CAGGGTTTATGTGTCAGGG | CCATCCAACCACTCAGTC | 
| TLR1 | NM_003263 | GACTGCCAAATGGAACAGAC | TTAGTGTTCATGAAGACCCTG | 
| TLR2 | NM_003264 | CCAAAGGAGACCTATAGTGAC | GCTTCAACCCACAACTACC | 
| TLR3 | NM_003265 | GAGTGCCGTCTATTTGCC | TCTGTCTCATGATTCTGTTGG | 
| TLR4 | NM_138554 | TTATCCAGGTGTGAAATCCA | GATTTGTCTCCACAGCCA | 
| TLR5 | NM_003268 | GTCCTTTCTCCTGATTCACCA | GTCTCCCATGATCCTCGT | 
| TNF | NM_000594 | CAGCCTCTTCTCCTTCCT | GGGTTTGCTACAACATGG | 
| Disclaimer/Publisher’s Note: The statements, opinions and data contained in all publications are solely those of the individual author(s) and contributor(s) and not of MDPI and/or the editor(s). MDPI and/or the editor(s) disclaim responsibility for any injury to people or property resulting from any ideas, methods, instructions or products referred to in the content. | 
© 2023 by the authors. Licensee MDPI, Basel, Switzerland. This article is an open access article distributed under the terms and conditions of the Creative Commons Attribution (CC BY) license (https://creativecommons.org/licenses/by/4.0/).
Share and Cite
Glaser, K.; Kern, D.; Speer, C.P.; Schlegel, N.; Schwab, M.; Thome, U.H.; Härtel, C.; Wright, C.J. Imbalanced Inflammatory Responses in Preterm and Term Cord Blood Monocytes and Expansion of the CD14+CD16+ Subset upon Toll-like Receptor Stimulation. Int. J. Mol. Sci. 2023, 24, 4919. https://doi.org/10.3390/ijms24054919
Glaser K, Kern D, Speer CP, Schlegel N, Schwab M, Thome UH, Härtel C, Wright CJ. Imbalanced Inflammatory Responses in Preterm and Term Cord Blood Monocytes and Expansion of the CD14+CD16+ Subset upon Toll-like Receptor Stimulation. International Journal of Molecular Sciences. 2023; 24(5):4919. https://doi.org/10.3390/ijms24054919
Chicago/Turabian StyleGlaser, Kirsten, David Kern, Christian P. Speer, Nicolas Schlegel, Michael Schwab, Ulrich H. Thome, Christoph Härtel, and Clyde J. Wright. 2023. "Imbalanced Inflammatory Responses in Preterm and Term Cord Blood Monocytes and Expansion of the CD14+CD16+ Subset upon Toll-like Receptor Stimulation" International Journal of Molecular Sciences 24, no. 5: 4919. https://doi.org/10.3390/ijms24054919
APA StyleGlaser, K., Kern, D., Speer, C. P., Schlegel, N., Schwab, M., Thome, U. H., Härtel, C., & Wright, C. J. (2023). Imbalanced Inflammatory Responses in Preterm and Term Cord Blood Monocytes and Expansion of the CD14+CD16+ Subset upon Toll-like Receptor Stimulation. International Journal of Molecular Sciences, 24(5), 4919. https://doi.org/10.3390/ijms24054919
 
        

 
                         
       