Gintonin Alleviates HCl/Ethanol- and Indomethacin-Induced Gastric Ulcers in Mice
Abstract
1. Introduction
2. Results
2.1. Effects of Gintonin on 0.3 M HCl/Ethanol- or Indomethacin-Induced Gastric Ulcers in Mice
2.2. Effects of Gintonin on the Gastric Morphological Changes Induced by 0.3 M HCl/Ethanol or Indomethacin
2.3. Gintonin Protects against Gastric Vascular Damages Induced by 0.3 M HCl/Ethanol or Indomethacin
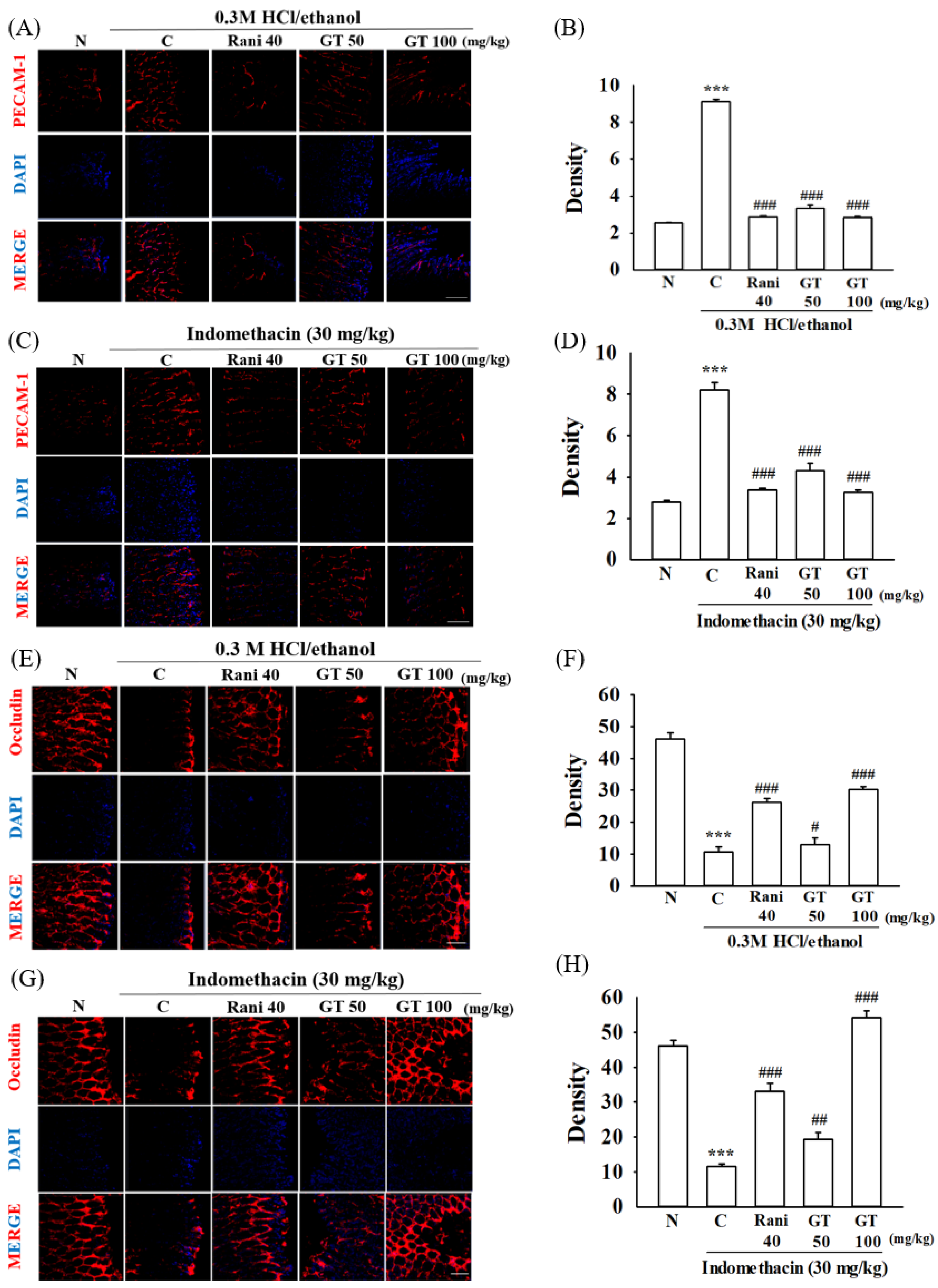
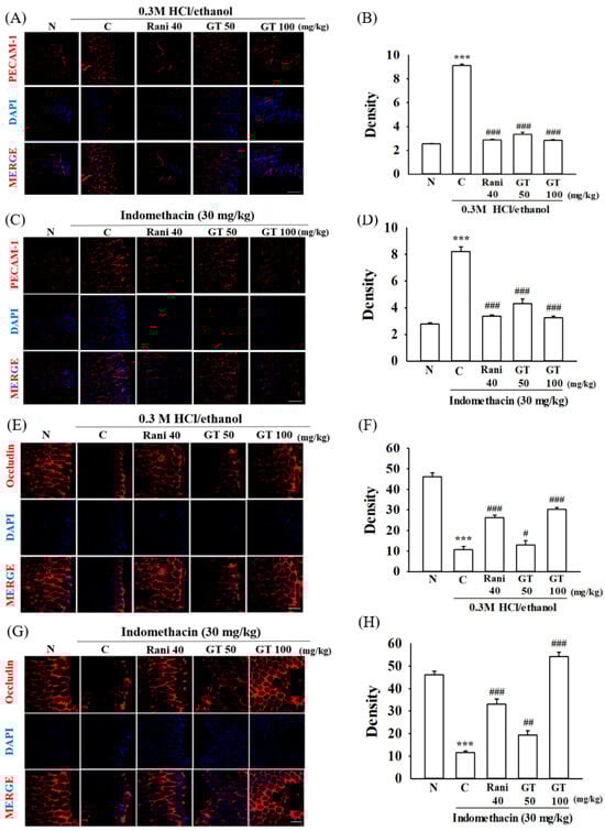
2.4. Gintonin Alleviates Platelet Endothelial Cell Adhesion Molecule (PECAM-1) and Occludin Changes Induced by 0.3 M HCl/Ethanol and Indomethacin
2.5. Effect of Gintonin on the Cyclooxygenase-2 (COX-2) and PGE2 Level in 0.3 M HCl/Ethanol- or Indomethacin-Induced Gastric Ulcers
2.6. Gintonin Increases the Secretion of Gastric Mucus in the Stomach Damaged by 0.3 M HCl/Ethanol and Indomethacin
2.7. Effect of Gintonin on IL-6 and TNF-α Expressions in the Stomach Damaged by 0.3 M HCl/Ethanol- and Indomethacin
2.8. Gintonin Induces the Expression of the LPA5 Receptor
3. Discussion
4. Materials and Methods
4.1. Gintonin Preparation from Ginseng Root
4.2. Animal
4.3. Gastric Ulcer Induction by HCl/Ethanol or Indomethacin in Mice
4.4. Evaluation of the Gross Lesions and Gastric Ulcer Area in the Gastric Ulcer
4.5. Preparation of the Tissue Samples
4.6. Hematoxylin and Eosin (H&E) Tissue Staining
4.7. Determination of the Gastric Wall Mucosal Barrier
4.8. Determinations of PGE2 and Interleukin-6 (IL-6) Levels
4.9. Western Blot Analysis
4.10. Immunofluorescence Staining
4.11. Determination of Gastric Vascular Permeability
4.12. Statistical Analysis
Supplementary Materials
Author Contributions
Funding
Institutional Review Board Statement
Informed Consent Statement
Data Availability Statement
Acknowledgments
Conflicts of Interest
References
- Forssell, H. Gastric mucosal defense mechanisms: A brief review. Scand. J. Gastroenterol. 1988, 155, 23–28. [Google Scholar] [CrossRef]
- John, L.W. Prostaglandins, NSAIDs, and gastric mucosal protection: Why doesn’t the stomach digest itself? Physiol. Rev. 2008, 88, 1547–1565. [Google Scholar]
- Musumba, C.; Pritchard, D.M.; Pirmohamed, M. Review article: Cellular and molecular mechanisms of NSAID-induced peptic ulcers. Aliment. Pharmacol. Ther. 2009, 30, 517–531. [Google Scholar] [CrossRef]
- Szabo, S.; Trier, J.S.; Brown, A.; Schnoor, J. Early vascular injury and increased vascular permeability in gastric mucosal injury caused by ethanol in the rat. Gastroenterology 1985, 88, 228–236. [Google Scholar] [CrossRef]
- Keshavarzian, A.; Fields, J.Z.; Vaeth, J.; Holmes, E.W. The differing effects of acute and chronic alcohol on gastric and intestinal permeability. Am. J. Gastroenterol. 1994, 89, 2205–2211. [Google Scholar]
- Fornai, M.; Antonioli, L.; Colucci, R.; Tuccori, M.; Blandizzi, C. Pathophysiology of gastric ulcer development and healing: Molecular mechanisms and novel therapeutic options. Peptic Ulcer Dis. 2011, 7, 113–142. [Google Scholar]
- Yadav, S.K.; Adhikary, B.; Chand, S.; Maity, B.; Bandyopadhyay, S.K.; Chattopadhyay, S. Molecular mechanism of indomethacin-induced gastropathy. Free Radic. Bio. Med. 2012, 52, 1175–1187. [Google Scholar] [CrossRef]
- Takeuchi, K. Pathogenesis of NSAID-induced gastric damage: Importance of cyclooxygenase inhibition and gastric hypermotility. World J. Gastroenterol. 2012, 18, 2147–2160. [Google Scholar] [CrossRef]
- Freedberg, D.E.; Kim, L.S.; Yang, Y.X. The risks and benefits of long-term use of proton pump inhibitors: Expert review and best practice advice from the American gastroenterological association. Gastroenterology 2017, 152, 706–715. [Google Scholar] [CrossRef]
- Mohamed, W.A.; Abd-Elhakim, Y.M.; Ismail, S. Involvement of the anti-inflammatory, anti-apoptotic, and anti-secretory activity of bee venom in its therapeutic effects on acetylsalicylic acid-induced gastric ulceration in rats. Toxicology 2019, 419, 11–23. [Google Scholar] [CrossRef]
- Yang, H.J.; Kim, M.J.; Kwon, D.Y.; Kang, E.S.; Kang, S.; Park, S. Gastroprotective actions of Taraxacum coreanum Nakai water extracts in ethanol-induced rat models of acute and chronic gastritis. J. Ethnopharmacol. 2017, 208, 84–93. [Google Scholar] [CrossRef]
- Choi, K.T. Botanical characteristics, pharmacological effects and medicinal components of Korean Panax ginseng C A Meyer. Acta Pharmacol. Sin. 2008, 29, 1109–1118. [Google Scholar] [CrossRef]
- Choi, S.H.; Jung, S.W.; Kim, H.S.; Kim, H.J.; Lee, B.H.; Kim, J.Y.; Kim, J.H.; Hwang, S.H.; Rhim, H.; Kim, H.C.; et al. A brief method for preparation of Gintonin-enriched fraction from ginseng. J. Ginseng Res. 2015, 39, 398–405. [Google Scholar] [CrossRef][Green Version]
- Pyo, M.K.; Choi, S.H.; Shin, T.J.; Hwang, S.H.; Lee, B.H.; Kang, J.Y.; Kim, H.J.; Lee, S.H.; Nah, S.Y. A simple method for the preparation of crude gintonin from ginseng root, stem, and leaf. J. Ginseng Res. 2011, 35, 209–218. [Google Scholar] [CrossRef]
- Choi, J.W.; Herr, D.R.; Noguchi, K.; Yung, Y.C.; Lee, C.W.; Mutoh, T.; Lin, M.E.; Teo, S.T.; Park, K.E.; Mosley, A.N.; et al. LPA receptors: Subtypes and biological actions. Ann. Rev. Pharmacol. Toxicol. 2010, 50, 157–186. [Google Scholar] [CrossRef]
- Yung, Y.C.; Stoddard, N.C.; Chun, J. LPA receptor signaling: Pharmacology, physiology, and pathophysiology. J. Lipid Res. 2014, 55, 1192–1214. [Google Scholar] [CrossRef]
- Feng, Y.; Liu, J.F. Expression of lysophosphatidic acid receptors in the human lower esophageal sphincter. Exp. Ther. Med. 2014, 7, 423–428. [Google Scholar] [CrossRef][Green Version]
- Tanaka, T.; Ohmoto, M.; Morito, K.; Kondo, H.; Urikura, M.; Satouchi, K.; Tokumura, A. Type 2 lysophosphatidic acid receptor in gastric surface mucous cells: Possible implication of prostaglandin E2 production. Biofactors 2014, 40, 355–361. [Google Scholar] [CrossRef]
- Yun, C.C.; Kumar, A. Diverse roles of LPA signaling in the intestinal epithelium. Exp. Cell Res. 2015, 333, 201–207. [Google Scholar] [CrossRef]
- Fischer, A.H.; Jacobson, K.A.; Rose, J.; Zeller, R. Hematoxylin and eosin staining of tissue and cell sections. CSH Protoc. 2008, 2008, 4986. [Google Scholar] [CrossRef]
- Jacobson, O.; Kiesewetter, D.O.; Chen, X. Albumin-Binding Evans Blue Derivatives for Diagnostic Imaging and Production of Long-Acting Therapeutics. Bioconjug. Chem. 2016, 27, 2239–2247. [Google Scholar] [CrossRef]
- Sakai, K.; Komai, K.; Yanase, D.; Yamada, M. Plasma VEGF as a marker for the diagnosis and treatment of vasculitic neuropathy. J. Neurol. Neurosurg. Psychiatry 2005, 76, 296. [Google Scholar] [CrossRef]
- Lertkiatmongkol, P.; Liao, D.; Mei, H.; Hu, Y.; Newman, P.J. Endothelial functions of PECAM-1 (CD31). Curr. Opin. Hematol. 2016, 23, 253–259. [Google Scholar] [CrossRef]
- Chiba, H.; Osanai, M.; Murata, M.; Kojima, T.; Sawada, N. Transmembrane proteins of tight junctions. Biochim. Biophys. Acta 2008, 1778, 588–600. [Google Scholar] [CrossRef]
- Mulugeta, S.; Suzuki, T.; Hernandez, N.T.; Griesser, M.; Boeglin, W.E.; Schneider, C. Identification and absolute configuration of dihydroxy-arachidonic acids formed by oxygenation of 5S-HETE by native and aspirin-acetylated COX-2. J. Lipid Res. 2010, 51, 575–585. [Google Scholar] [CrossRef]
- Ricciotti, E.; FitzGerald, G.A. Prostaglandins and inflammation. Arterioscler. Thromb. Vasc. Biol. 2011, 31, 986–1000. [Google Scholar] [CrossRef]
- Poonam, D.; Vinay, C.S.; Gautam, P. Cyclo-oxygenase-2 expression and prostaglandin E2 production in experimental chronic gastric ulcer healing. Eur. J. Pharmacol. 2005, 519, 277–284. [Google Scholar] [CrossRef]
- Steedman, H.F. Alcian blue 8GS: A new stain for mucin. Q. J. Microsc. Sci. 1950, 91, 477–479. [Google Scholar] [CrossRef]
- Stenvinkel, P.; Ketteler, M.; Johnson, R.J.; Lindholm, B.; Filho, R.P.; Riella, M.; Heimbürger, O.; Cederholm, T.; Girndt, M. IL-10, IL-6, and TNF-α: Central factors in the altered cytokine network of uremia—The good, the bad, and the ugly. Kidney Int. 2005, 67, 1216–1233. [Google Scholar] [CrossRef]
- Yamashita, H.; Kitayama, J.; Shida, D.; Ishikawa, M.; Hama, K.; Aoki, J.; Arai, H.; Nagawa, H. Differential expression of lysophosphatidic acid receptor-2 in intestinal and diffuse type gastric cancer. J. Surg. Oncol. 2006, 93, 30–35. [Google Scholar] [CrossRef]
- Lundequist, A.; Boyce, J.A. LPA5 is abundantly expressed by human mast cells and important for lysophosphatidic acid induced MIP-1β release. PLoS ONE 2011, 6, e18192. [Google Scholar] [CrossRef]
- Kim, D.G.; Jang, M.; Choi, S.H.; Kim, H.J.; Jhun, H.; Kim, H.C.; Rhim, H.; Cho, I.H.; Nah, S.Y. Gintonin, a ginseng-derived exogenous lysophosphatidic acid receptor ligand, enhances blood-brain barrier permeability and brain delivery. Int. J. Biol. Macromol. 2018, 114, 1325–1337. [Google Scholar] [CrossRef]
- Nosek, T.M. Essentials of Human Physiology; Gold Standard Multimedia Incorporated: Gainesville, FL, USA, 2016. [Google Scholar]
- Tamang, T.L.; Pullen, N.; Ryan, J. Mast cell-macrophage interactions alter inflammatory cytokine production. J. Immunol. 2012, 188, 10. [Google Scholar] [CrossRef]
- Kim, J.H.; Kim, B.W.; Kwon, H.J.; Nam, S.W. Curative effect of selenium against indomethacin-induced gastric ulcers in rats. J. Microbiol. Biotechnol. 2011, 21, 400–404. [Google Scholar] [CrossRef]
- Munjal, A.; Allam, A.E. Indomethacin; StatPearls Publishing: Treasure Island, FL, USA, 2023. [Google Scholar]
- Nah, S.Y. Gintonin: A novel ginseng-derived ligand that targets G protein- coupled lysophosphatidic acid receptors. Curr. Drug Targets 2012, 13, 1659–1664. [Google Scholar] [CrossRef]
- Sheng, X.; Yung, Y.C.; Chen, A.; Chun, J. Lysophosphatidic acid signalling in development. Development 2015, 142, 1390–1395. [Google Scholar] [CrossRef]
- Szabo, S.; Brown, A. Prevention of ethanol-induced vascular injury and gastric mucosal lesions by sucralfate and its components: Possible role of endogenous sulfhydryls. Proc. Soc. Exp. Biol. Med. 1987, 185, 493–497. [Google Scholar] [CrossRef]
- Liu, J.; Lin, H.; Yuan, L.; Wang, D.; Wang, C.; Sun, J.; Zhang, C.; Chen, J.; Li, H.; Jing, S. Protective Effects of Anwulignan against HCl/Ethanol-Induced Acute Gastric Ulcer in Mice. Evid. Based Complement. Altern. Med. 2021, 2021, 9998982. [Google Scholar] [CrossRef]
- Cho, H.J.; Choi, S.H.; Kim, H.J.; Lee, B.H.; Rhim, H.; Kim, H.C.; Hwang, S.H.; Nah, S.Y. Bioactive lipids in gintonin-enriched fraction from ginseng. J. Ginseng Res. 2019, 43, 209–217. [Google Scholar] [CrossRef]
- Nair, A.B.; Jacob, S. A simple practice guide for dose conversion between animals and humans. J. Basic. Clin. Pharm. 2016, 7, 27–31. [Google Scholar] [CrossRef]
- Lee, R.; Lee, H.S.; Kim, W.W.; Kim, M.; Nah, S.Y. Cognitive function improvement effects of gintonin-enriched fraction in subjective memory impairment: An assessor- and participant-blinded placebo-controlled study. J. Ginseng Res. 2023, in press. [Google Scholar] [CrossRef]
- Lee, B.H.; Kim, H.K.; Jang, M.; Kim, H.J.; Choi, S.H.; Hwang, S.H.; Kim, H.C.; Rhim, H.; Cho, I.H.; Nah, S.Y. Effects of Gintonin-enriched fraction in an atopic dermatitis animal model: Involvement of autotaxin regulation. Biol. Pharm. Bull. 2017, 40, 1063–1070. [Google Scholar] [CrossRef]









Disclaimer/Publisher’s Note: The statements, opinions and data contained in all publications are solely those of the individual author(s) and contributor(s) and not of MDPI and/or the editor(s). MDPI and/or the editor(s) disclaim responsibility for any injury to people or property resulting from any ideas, methods, instructions or products referred to in the content. |
© 2023 by the authors. Licensee MDPI, Basel, Switzerland. This article is an open access article distributed under the terms and conditions of the Creative Commons Attribution (CC BY) license (https://creativecommons.org/licenses/by/4.0/).
Share and Cite
Cho, H.-S.; Kwon, T.W.; Kim, J.-H.; Lee, R.; Bae, C.-S.; Kim, H.-C.; Kim, J.-H.; Choi, S.-H.; Cho, I.-H.; Nah, S.-Y. Gintonin Alleviates HCl/Ethanol- and Indomethacin-Induced Gastric Ulcers in Mice. Int. J. Mol. Sci. 2023, 24, 16721. https://doi.org/10.3390/ijms242316721
Cho H-S, Kwon TW, Kim J-H, Lee R, Bae C-S, Kim H-C, Kim J-H, Choi S-H, Cho I-H, Nah S-Y. Gintonin Alleviates HCl/Ethanol- and Indomethacin-Induced Gastric Ulcers in Mice. International Journal of Molecular Sciences. 2023; 24(23):16721. https://doi.org/10.3390/ijms242316721
Chicago/Turabian StyleCho, Han-Sung, Tae Woo Kwon, Ji-Hun Kim, Rami Lee, Chun-Sik Bae, Hyoung-Chun Kim, Jong-Hoon Kim, Sun-Hye Choi, Ik-Hyun Cho, and Seung-Yeol Nah. 2023. "Gintonin Alleviates HCl/Ethanol- and Indomethacin-Induced Gastric Ulcers in Mice" International Journal of Molecular Sciences 24, no. 23: 16721. https://doi.org/10.3390/ijms242316721
APA StyleCho, H.-S., Kwon, T. W., Kim, J.-H., Lee, R., Bae, C.-S., Kim, H.-C., Kim, J.-H., Choi, S.-H., Cho, I.-H., & Nah, S.-Y. (2023). Gintonin Alleviates HCl/Ethanol- and Indomethacin-Induced Gastric Ulcers in Mice. International Journal of Molecular Sciences, 24(23), 16721. https://doi.org/10.3390/ijms242316721

