Prolonged B-Lymphocyte-Mediated Immune and Inflammatory Responses to Tuberculosis Infection in the Lungs of TB-Resistant Mice
Abstract
1. Introduction
2. Results
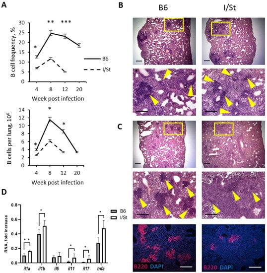
2.1. Early Reduction in BCFs/B-Cell Numbers in TB-Susceptible I/St Mice Coincides with Lung Pathology and Inflammation Progression
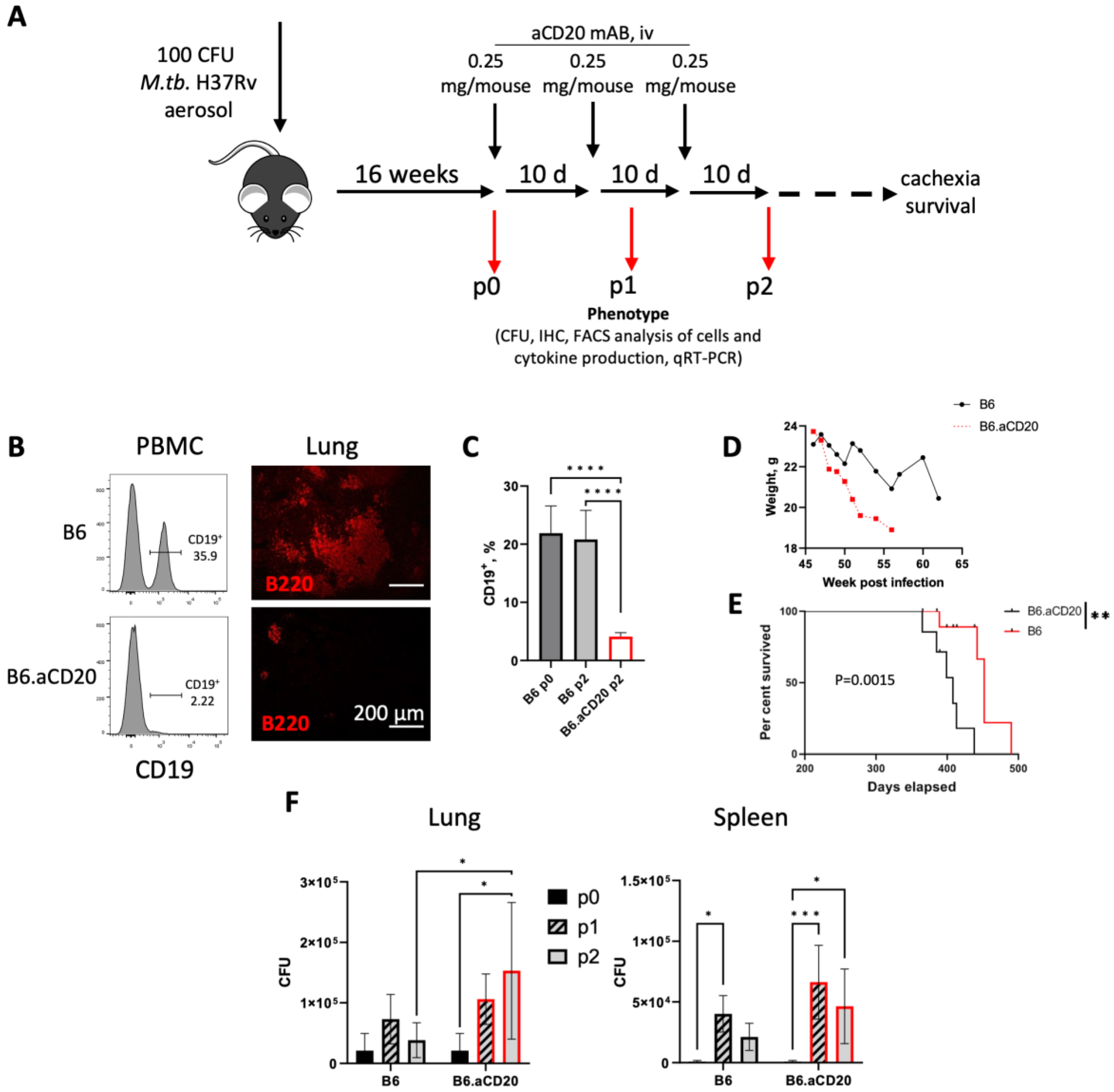
2.2. In Vivo Depletion of B Cells during Advanced TB Infection Is Detrimental
2.3. The Influence of B Cell Depletion on T Cell Response
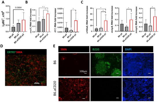
2.4. B Cell Depletion Increases IL-6 Production by Lung Macrophages
2.5. B Cell Depletion Increases the Content of Neutrophil-Associated Factors of Lung Pathology
3. Discussion
4. Materials and Methods
4.1. Mice
4.2. Infection, CFU Counts, and Survival Time
4.3. Lung Cell Suspensions
4.4. B Cell Depletion
4.5. Flow Cytometry
4.6. Histology and Immunohistochemistry (IHC)
4.7. Cytokine ELISA
4.8. RNA Purification, cDNA Synthesis, and Gene Expression Evaluation
4.9. Statistical Analysis
Supplementary Materials
Author Contributions
Funding
Institutional Review Board Statement
Informed Consent Statement
Data Availability Statement
Acknowledgments
Conflicts of Interest
References
- Global Tuberculosis Report. 2021. Available online: https://www.who.int/teams/global-tuberculosis-programme/tb-reports/global-tuberculosis-report-2021 (accessed on 19 April 2022).
- Cooper, A.M. Cell Mediated Immune Responses in Tuberculosis. Annu. Rev. Immunol. 2009, 27, 393–422. [Google Scholar] [CrossRef]
- O’Garra, A.; Redford, P.S.; McNab, F.W.; Bloom, C.I.; Wilkinson, R.J.; Berry, M.P.R. The Immune Response in Tuberculosis. Annu. Rev. Immunol. 2013, 31, 475–527. [Google Scholar] [CrossRef] [PubMed]
- Ulrichs, T.; Kosmiadi, G.A.; Trusov, V.; Jörg, S.; Pradl, L.; Titukhina, M.; Mishenko, V.; Gushina, N.; Kaufmann, S.H.E. Human Tuberculous Granulomas Induce Peripheral Lymphoid Follicle-like Structures to Orchestrate Local Host Defence in the Lung. J. Pathol. 2004, 204, 217–228. [Google Scholar] [CrossRef]
- Ulrichs, T.; Kosmiadi, G.A.; Jörg, S.; Pradl, L.; Titukhina, M.; Mishenko, V.; Gushina, N.; Kaufmann, S.H.E. Differential Organization of the Local Immune Response in Patients with Active Cavitary Tuberculosis or with Nonprogressive Tuberculoma. J. Infect. Dis. 2005, 192, 89–97. [Google Scholar] [CrossRef]
- Gonzalez-Juarrero, M.; Turner, O.C.; Turner, J.; Marietta, P.; Brooks, J.V.; Orme, I.M. Temporal and Spatial Arrangement of Lymphocytes within Lung Granulomas Induced by Aerosol Infection with Mycobacterium tuberculosis. Infect. Immun. 2001, 69, 1722–1728. [Google Scholar] [CrossRef]
- Phuah, J.Y.; Mattila, J.T.; Lin, P.L.; Flynn, J.L. Activated B Cells in the Granulomas of Nonhuman Primates Infected with Mycobacterium tuberculosis. Am. J. Pathol. 2012, 181, 508–514. [Google Scholar] [CrossRef] [PubMed]
- Slight, S.R.; Rangel-Moreno, J.; Gopal, R.; Lin, Y.; Junecko, B.A.F.; Mehra, S.; Selman, M.; Becerril-villanueva, E.; Baquera-Heredia, J.; Pavon, L.; et al. CXCR5 + T Helper Cells Mediate Protective Immunity against Tuberculosis. J. Clin. Investig. 2013, 123, 1–15. [Google Scholar] [CrossRef]
- Kondratieva, E.; Logunova, N.; Majorov, K.; Averbakh, M.; Apt, A. Host Genetics in Granuloma Formation: Human-like Lung Pathology in Mice with Reciprocal Genetic Susceptibility to M. tuberculosis and M. avium. PLoS ONE 2010, 5, e10515. [Google Scholar] [CrossRef] [PubMed]
- Linge, I.A.; Dyatlov, A.V.; Kondratieva, E.V.; Apt, A.S.; Kondratieva, T.K. B-Lymphocyte Aggregation in the Lung Tissue Is a Pathogenic Factor in Experimental Infection Caused by Mycobacterium Avium. Tuberc. Lung Dis. 2016, 94, 2–7. [Google Scholar]
- Phuah, J.; Wong, E.A.; Gideon, H.P.; Maiello, P.; Coleman, M.T.; Hendricks, M.R.; Ruden, R.; Cirrincione, L.R.; Chan, J.; Lin, P.L.; et al. Effects of B Cell Depletion on Early Mycobacterium tuberculosis Infection in Cynomolgus Macaques. Infect. Immun. 2016, 84, 1301–1311. [Google Scholar] [CrossRef]
- Maglione, P.J.; Xu, J.; Chan, J. B Cells Moderate Inflammatory Progression and Enhance Bacterial Containment upon Pulmonary Challenge with Mycobacterium tuberculosis. J. Immunol. 2007, 178, 7222–7234. [Google Scholar] [CrossRef] [PubMed]
- Linge, I.; Tsareva, A.; Kondratieva, E.; Dyatlov, A.; Hidalgo, J.; Zvartsev, R.; Apt, A. Pleiotropic Effect of IL-6 Produced by B-Lymphocytes During Early Phases of Adaptive Immune Responses against TB Infection. Front. Immunol. 2022, 13, 750068. [Google Scholar] [CrossRef]
- John-Schuster, G.; Hager, K.; Conlon, T.M.; Irmler, M.; Beckers, J.; Eickelberg, O.; Yildirim, A.Ö. Cigarette Smoke-Induced IBALT Mediates Macrophage Activation in a B Cell-Dependent Manner in COPD. Am. J. Physiol. Lung Cell. Mol. Physiol. 2014, 307, L692–L706. [Google Scholar] [CrossRef] [PubMed]
- Polverino, F.; Seys, L.J.M.; Bracke, K.R.; Owen, C.A. B Cells in Chronic Obstructive Pulmonary Disease: Moving to Center Stage. Am. J. Physiol. Lung Cell. Mol. Physiol. 2016, 311, L687–L695. [Google Scholar] [CrossRef]
- Cadena, A.M.; Fortune, S.M.; Flynn, J.L. Heterogeneity in Tuberculosis. Nat. Rev. Immunol. 2017, 17, 691. [Google Scholar] [CrossRef] [PubMed]
- Kramnik, I.; Beamer, G. Mouse Models of Human TB Pathology: Roles in the Analysis of Necrosis and the Development of Host-Directed Therapies. Semin. Immunopathol. 2016, 38, 221–237. [Google Scholar] [CrossRef] [PubMed]
- Hertz, D.; Dibbern, J.; Eggers, L.; von Borstel, L.; Schneider, B.E. Increased Male Susceptibility to Mycobacterium tuberculosis Infection Is Associated with Smaller B Cell Follicles in the Lungs. Sci. Rep. 2020, 10, 5142. [Google Scholar] [CrossRef] [PubMed]
- Moreira-Teixeira, L.; Tabone, O.; Graham, C.M.; Singhania, A.; Stavropoulos, E.; Redford, P.S.; Chakravarty, P.; Priestnall, S.L.; Suarez-Bonnet, A.; Herbert, E.; et al. Mouse Transcriptome Reveals Potential Signatures of Protection and Pathogenesis in Human Tuberculosis. Nat. Immunol. 2020, 21, 464–476. [Google Scholar] [CrossRef]
- Logunova, N.; Korotetskaya, M.; Polshakov, V.; Apt, A. The QTL within the H2 Complex Involved in the Control of Tuberculosis Infection in Mice Is the Classical Class II H2-Ab1 Gene. PLoS Genet. 2015, 11, e1005672. [Google Scholar] [CrossRef]
- Tsai, M.C.; Chakravarty, S.; Zhu, G.; Xu, J.; Tanaka, K.; Koch, C.; Tufariello, J.A.; Flynn, J.A.; Chan, J. Characterization of the Tuberculous Granuloma in Murine and Human Lungs: Cellular Composition and Relative Tissue Oxygen Tension. Cell. Microbiol. 2006, 8, 218–232. [Google Scholar] [CrossRef]
- Gabay, C. Interleukin-6 and Chronic Inflammation. Arthritis Res. 2006, 8, 1–6. [Google Scholar] [CrossRef]
- Rose-John, S. Interleukin-6 Family Cytokines. Cold. Spring Harb. Perspect. Biol. 2018, 10, a028415. [Google Scholar] [CrossRef]
- Ritter, K.; Rousseau, J.; Hölscher, C. The Role of Gp130 Cytokines in Tuberculosis. Cells 2020, 9, 2695. [Google Scholar] [CrossRef]
- Frisdal, E.; Lesnik, P.; Olivier, M.; Robillard, P.; Chapman, M.J.; Huby, T.; Guerin, M.; le Goff, W. Interleukin-6 Protects Human Macrophages from Cellular Cholesterol Accumulation and Attenuates the Proinflammatory Response. J. Biol. Chem. 2011, 286, 30926. [Google Scholar] [CrossRef] [PubMed]
- Kondratieva, T.K.; Rubakova, E.I.; Linge, I.A.; Evstifeev, V.V.; Majorov, K.B.; Apt, A.S. B Cells Delay Neutrophil Migration toward the Site of Stimulus: Tardiness Critical for Effective Bacillus Calmette-Guerin Vaccination against Tuberculosis Infection in Mice. J. Immunol. 2010, 184, 1227–1234. [Google Scholar] [CrossRef]
- Kozakiewicz, L.; Chen, Y.; Xu, J.; Wang, Y.; Dunussi-Joannopoulos, K.; Ou, Q.; Flynn, J.L.; Porcelli, S.A.; Jacobs, W.R.; Chan, J. B Cells Regulate Neutrophilia during Mycobacterium tuberculosis Infection and BCG Vaccination by Modulating the Interleukin-17 Response. PLoS Pathog. 2013, 9, e1003472. [Google Scholar] [CrossRef] [PubMed]
- Joller, N.; Weber, S.S.; Müller, A.J.; Spörri, R.; Selchow, P.; Sander, P.; Hilbi, H.; Oxenius, A. Antibodies Protect against Intracellular Bacteria by Fc Receptor-Mediated Lysosomal Targeting. Proc. Natl. Acad. Sci. USA 2010, 107, 20441–20446. [Google Scholar] [CrossRef] [PubMed]
- Weber, S.S.; Joller, N.; Küntzel, A.B.; Spörri, R.; Tchang, V.S.; Scandella, E.; Rösli, C.; Ludewig, B.; Hilbi, H.; Oxenius, A. Identification of Protective B Cell Antigens of Legionella pneumophila. J. Immunol. 2012, 189, 841–849. [Google Scholar] [CrossRef] [PubMed]
- Peng, Y.; Schoenlaub, L.; Elliott, A.; Mitchell, W.J.; Zhang, G. Characterization of a Lipopolysaccharide-Targeted Monoclonal Antibody and Its Variable Fragments as Candidates for Prophylaxis against the Obligate Intracellular Bacterial Pathogen Coxiella Burnetii. Infect. Immun. 2014, 82, 4530–4541. [Google Scholar] [CrossRef]
- Gomez, G.; Adams, L.G.; Rice-Ficht, A.; Ficht, T.A. Host-Brucella Interactions and the Brucella Genome as Tools for Subunit Antigen Discovery and Immunization against Brucellosis. Front. Cell. Infect. Microbiol. 2013, 3, 17. [Google Scholar] [CrossRef]
- Hoffmann, E.M.; Houle, J.J. Contradictory Roles for Antibody and Complement in the Interaction of Brucella abortus with Its Host. Crit. Rev. Microbiol. 1995, 21, 153–163. [Google Scholar] [CrossRef]
- Winter, A.J.; Duncan, J.R.; Santisteban, C.G.; Douglas, J.T.; Adams, L.G. Capacity of Passively Administered Antibody to Prevent Establishment of Brucella abortus Infection in Mice. Infect. Immun. 1989, 57, 3438–3444. [Google Scholar] [CrossRef]
- Su, H.; Feilzer, K.; Caldwell, H.D.; Morrison, R.P. Chlamydia Trachomatis Genital Tract Infection of Antibody-Deficient Gene Knockout Mice. Infect. Immun. 1997, 65, 1993. [Google Scholar] [CrossRef]
- Yang, X.; Brunham, R.C. Gene Knockout B Cell-Deficient Mice Demonstrate That B Cells Play an Important Role in the Initiation of T Cell Responses to Chlamydia trachomatis (Mouse Pneumonitis) Lung Infection. J. Immunol. 1998, 161, 1439–1446. [Google Scholar] [CrossRef] [PubMed]
- Culkin, S.J.; Rhinehart-Jones, T.; Elkins, K.L. A Novel Role for B Cells in Early Protective Immunity to an Intracellular Pathogen, Francisella Tularensis Strain LVS. J. Immunol. 1997, 158, 3277–3284. [Google Scholar] [CrossRef] [PubMed]
- Woelbing, F.; Kostka, S.L.; Moelle, K.; Belkaid, Y.; Sunderkoetter, C.; Verbeek, S.; Waisman, A.; Nigg, A.P.; Knop, J.; Udey, M.C.; et al. Uptake of Leishmania Major by Dendritic Cells Is Mediated by Fcγ Receptors and Facilitates Acquisition of Protective Immunity. J. Exp. Med. 2006, 203, 177. [Google Scholar] [CrossRef] [PubMed]
- Langhorne, J.; Cross, C.; Seixas, E.; Li, C.; von der Weid, T. A Role for B Cells in the Development of T Cell Helper Function in a Malaria Infection in Mice. Proc. Natl. Acad. Sci. USA 1998, 95, 1730–1734. [Google Scholar] [CrossRef]
- Lund, F.E.; Hollifield, M.; Schuer, K.; Lines, J.L.; Randall, T.D.; Garvy, B.A. B Cells Are Required for Generation of Protective Effector and Memory CD4 Cells in Response to Pneumocystis Lung Infection. J. Immunol. 2006, 176, 6147–6154. [Google Scholar] [CrossRef]
- Mastroeni, P.; Simmons, C.; Fowler, R.; Hormaeche, C.E.; Dougan, G. Igh-6(-/-) (B-Cell-Deficient) Mice Fail to Mount Solid Acquired Resistance to Oral Challenge with Virulent Salmonella Enterica Serovar Typhimurium and Show Impaired Th1 T-Cell Responses to Salmonella Antigens. Infect. Immun. 2000, 68, 46–53. [Google Scholar] [CrossRef]
- Lu, L.L.; Chung, A.W.; Rosebrock, T.R.; Ghebremichael, M.; Yu, W.H.; Grace, P.S.; Schoen, M.K.; Tafesse, F.; Martin, C.; Leung, V.; et al. A Functional Role for Antibodies in Tuberculosis. Cell 2016, 167, 433–443. [Google Scholar] [CrossRef]
- Li, H.; Wang, X.; Wang, B.; Fu, L.; Liu, G.; Lu, Y.; Cao, M.; Huang, H.; Javid, B. Latently and Uninfected Healthcare Workers Exposed to TB Make Protective Antibodies against Mycobacterium tuberculosis. Proc. Natl. Acad. Sci. USA 2017, 114, 5023–5028. [Google Scholar] [CrossRef]
- Lu, L.L.; Das, J.; Grace, P.S.; Fortune, S.M.; Restrepo, B.I.; Alter, G. Antibody Fc Glycosylation Discriminates between Latent and Active Tuberculosis. J. Infect. Dis. 2020, 222, 2093–2102. [Google Scholar] [CrossRef] [PubMed]
- Bénard, A.; Sakwa, I.; Schierloh, P.; Colom, A.; Mercier, I.; Tailleux, L.; Jouneau, L.; Boudinot, P.; Al-Saati, T.; Lang, R.; et al. B Cells Producing Type i IFN Modulate Macrophage Polarization in Tuberculosis. Am. J. Respir. Crit. Care Med. 2018, 197, 801–813. [Google Scholar] [CrossRef] [PubMed]
- Dai, Y.C.; Wang, W.D.; Zhang, J.A.; Chen, C.; Luo, H.L.; Xu, H.; Peng, Y.; Luo, H.; Yang, X.R.; Chen, X.; et al. MTB Driven B Cells Producing IL-35 and Secreting High Level of IL-10 in the Patients with Active Pulmonary Tuberculosis. Mol. Immunol. 2019, 112, 175–181. [Google Scholar] [CrossRef]
- Bosio, C.M.; Gardner, D.; Elkins, K.L. Development of Lung Pathology: Delay in Dissemination and Tuberculosis Mycobacterium 1551, a Clinical Isolate of Infection of B Cell-Deficient Mice with CDC. J. Immunol. Ref. 2020, 164, 6417–6425. [Google Scholar] [CrossRef]
- Johnson, C.M.; Cooper, A.M.; Frank, A.A.; Bonorino, C.B.C.; Wysoki, L.J.; Orme, I.M. Mycobacterium tuberculosis Aerogenic Rechallenge Infections in B Cell-Deficient Mice. Tuber. Lung Dis. 1997, 78, 257–261. [Google Scholar] [CrossRef] [PubMed]
- Vordermeier, H.M.; Venkataprasad, N.; Harris, D.P.; Ivanyi, J. Increase of Tuberculous Infection in the Organs of B Cell-Deficient Mice. Clin. Exp. Immunol. 1996, 106, 312. [Google Scholar] [CrossRef] [PubMed]
- Day, T.A.; Koch, M.; Nouailles, G.; Jacobsen, M.; Kosmiadi, G.A.; Miekley, D.; Kuhlmann, S.; Jörg, S.; Gamradt, P.; Mollenkopf, H.J.; et al. Secondary Lymphoid Organs Are Dispensable for the Development of T-Cell-Mediated Immunity during Tuberculosis. Eur. J. Immunol. 2010, 40, 1663–1673. [Google Scholar] [CrossRef] [PubMed]
- Torrado, E.; Fountain, J.J.; Robinson, R.T.; Martino, C.A.; Pearl, J.E.; Rangel-Moreno, J.; Tighe, M.; Dunn, R.; Cooper, A.M. Differential and Site Specific Impact of B Cells in the Protective Immune Response to Mycobacterium tuberculosis in the Mouse. PLoS ONE 2013, 8, e61681. [Google Scholar] [CrossRef]
- Russell, D.G.; Cardona, P.J.; Kim, M.J.; Allain, S.; Altare, F. Foamy Macrophages and the Progression of the Human Tuberculosis Granuloma. Nat. Immunol. 2009, 10, 943–948. [Google Scholar] [CrossRef]
- Ehlers, S.; Schaible, U.E. The Granuloma in Tuberculosis: Dynamics of a Host–Pathogen Collusion. Front. Immunol. 2012, 3, 411. [Google Scholar] [CrossRef] [PubMed]
- Orme, I.M.; Basaraba, R.J. The Formation of the Granuloma in Tuberculosis Infection. Semin. Immunol. 2014, 26, 601–609. [Google Scholar] [CrossRef] [PubMed]
- Gopal, R.; Monin, L.; Torres, D.; Slight, S.; Mehra, S.; McKenna, K.C.; Junecko, B.A.F.; Reinhart, T.A.; Kolls, J.; Báez-Saldańa, R.; et al. S100A8/A9 Proteins Mediate Neutrophilic Inflammation and Lung Pathology during Tuberculosis. Am. J. Respir. Crit. Care Med. 2013, 188, 1137–1146. [Google Scholar] [CrossRef] [PubMed]
- Scott, N.R.; Swanson, R.V.; Al-Hammadi, N.; Domingo-Gonzalez, R.; Rangel-Moreno, J.; Kriel, B.A.; Bucsan, A.N.; Das, S.; Ahmed, M.; Mehra, S.; et al. S100A8/A9 Regulates CD11b Expression and Neutrophil Recruitment during Chronic Tuberculosis. J. Clin. Investig. 2020, 130, 3098–3112. [Google Scholar] [CrossRef] [PubMed]
- Ong, C.W.M.; Elkington, P.T.; Brilha, S.; Ugarte-Gil, C.; Tome-Esteban, M.T.; Tezera, L.B.; Pabisiak, P.J.; Moores, R.C.; Sathyamoorthy, T.; Patel, V.; et al. Neutrophil-Derived MMP-8 Drives AMPK-Dependent Matrix Destruction in Human Pulmonary Tuberculosis. PLoS Pathog. 2015, 11, e1004917. [Google Scholar] [CrossRef] [PubMed]
- Radaeva, T.; Kondratieva, E.V.; Sosunov, V.V.; Majorov, K.B.; Apt, A.S. A Human-like TB in Genetically Susceptible Mice Followed by the True Dormancy in a Cornell-like Model. Tuberculosis 2008, 88, 576–585. [Google Scholar] [CrossRef] [PubMed]
- Eruslanov, E.B.; Majorov, K.B.; Orlova, M.O.; Mischenko, V.V.; Kondratieva, T.K. Lung Cell Responses to M. Tuberculosis in Genetically Susceptible and Resistant Mice Following Intratracheal Challenge. Clin. Exp. Immunol. 2004, 135, 19–28. [Google Scholar] [CrossRef] [PubMed]





Disclaimer/Publisher’s Note: The statements, opinions and data contained in all publications are solely those of the individual author(s) and contributor(s) and not of MDPI and/or the editor(s). MDPI and/or the editor(s) disclaim responsibility for any injury to people or property resulting from any ideas, methods, instructions or products referred to in the content. |
© 2023 by the authors. Licensee MDPI, Basel, Switzerland. This article is an open access article distributed under the terms and conditions of the Creative Commons Attribution (CC BY) license (https://creativecommons.org/licenses/by/4.0/).
Share and Cite
Linge, I.; Kondratieva, E.; Apt, A. Prolonged B-Lymphocyte-Mediated Immune and Inflammatory Responses to Tuberculosis Infection in the Lungs of TB-Resistant Mice. Int. J. Mol. Sci. 2023, 24, 1140. https://doi.org/10.3390/ijms24021140
Linge I, Kondratieva E, Apt A. Prolonged B-Lymphocyte-Mediated Immune and Inflammatory Responses to Tuberculosis Infection in the Lungs of TB-Resistant Mice. International Journal of Molecular Sciences. 2023; 24(2):1140. https://doi.org/10.3390/ijms24021140
Chicago/Turabian StyleLinge, Irina, Elena Kondratieva, and Alexander Apt. 2023. "Prolonged B-Lymphocyte-Mediated Immune and Inflammatory Responses to Tuberculosis Infection in the Lungs of TB-Resistant Mice" International Journal of Molecular Sciences 24, no. 2: 1140. https://doi.org/10.3390/ijms24021140
APA StyleLinge, I., Kondratieva, E., & Apt, A. (2023). Prolonged B-Lymphocyte-Mediated Immune and Inflammatory Responses to Tuberculosis Infection in the Lungs of TB-Resistant Mice. International Journal of Molecular Sciences, 24(2), 1140. https://doi.org/10.3390/ijms24021140

