Sulforaphane Suppresses H2O2-Induced Oxidative Stress and Apoptosis via the Activation of AMPK/NFE2L2 Signaling Pathway in Goat Mammary Epithelial Cells
Abstract
1. Introduction
2. Results
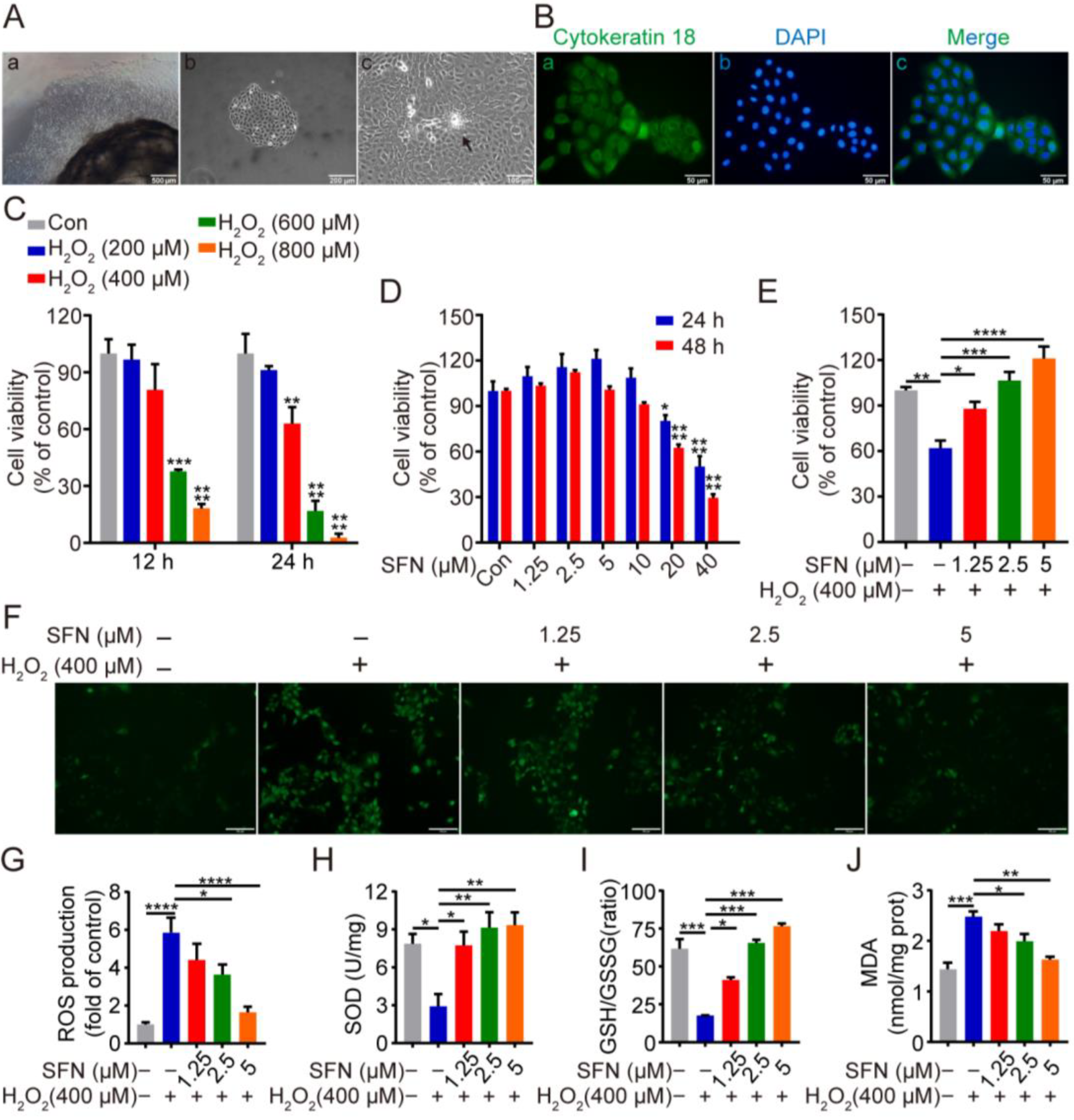
2.1. SFN Enhanced the Antioxidant Capacity in H2O2-Induced GMECs
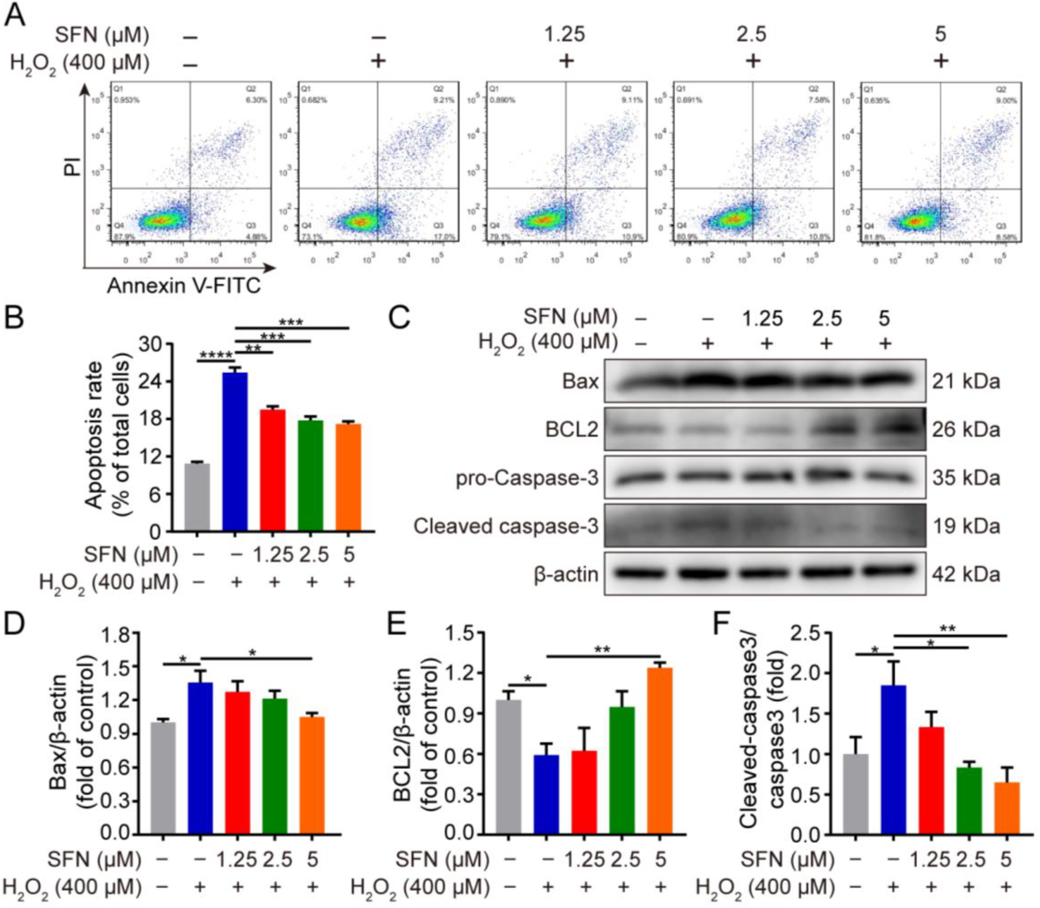
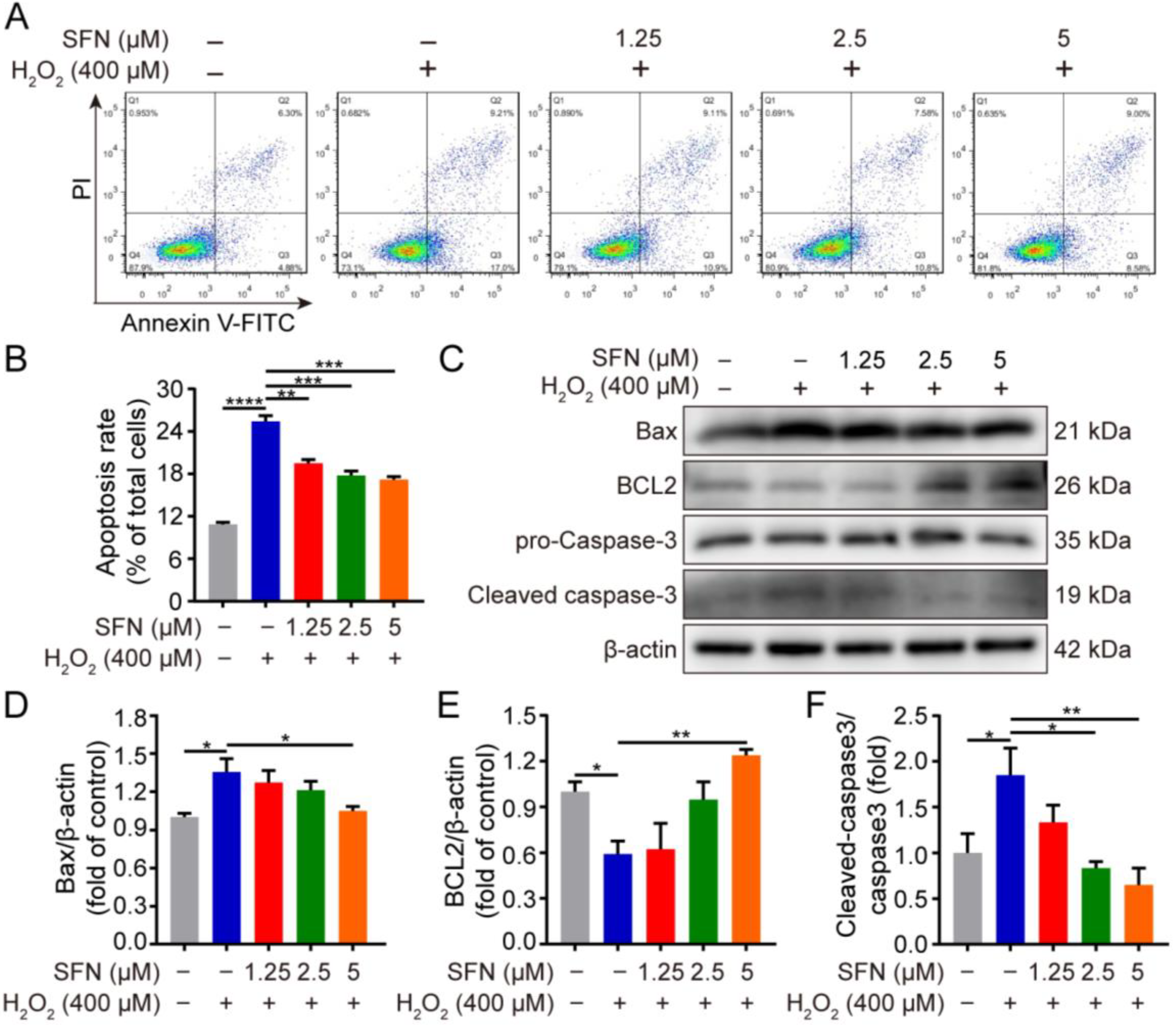
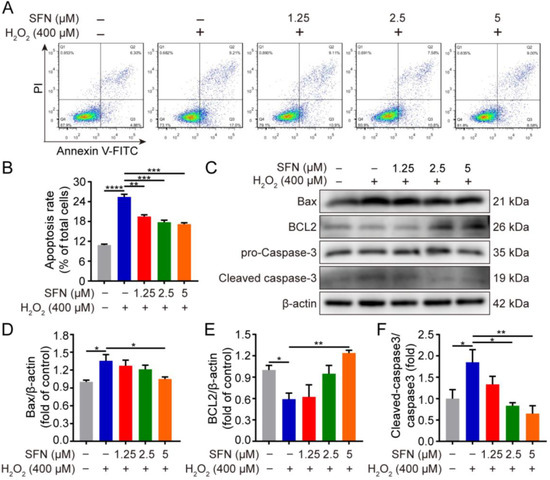
2.2. SFN Inhibited H2O2-Induced Cell Apoptosis
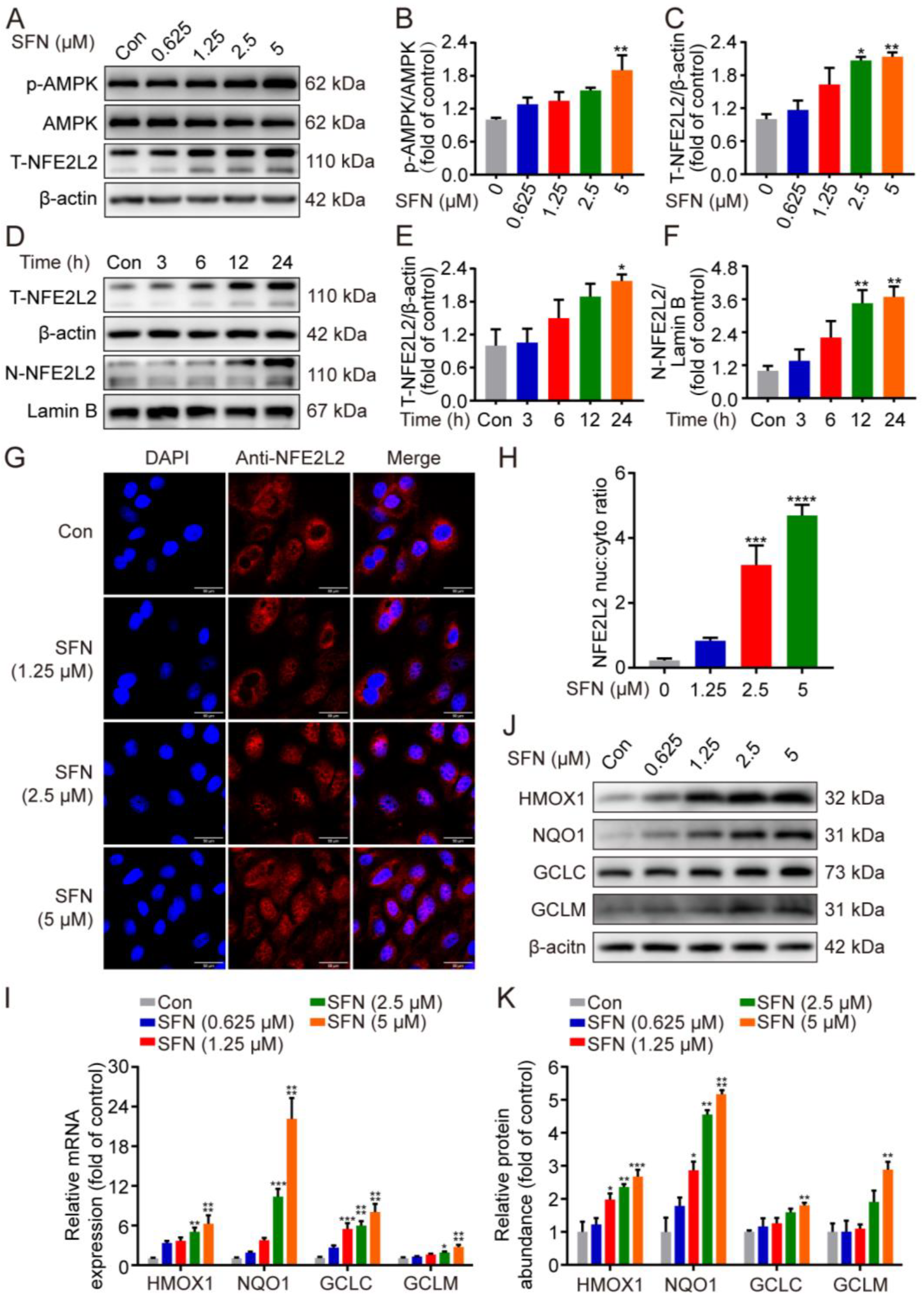
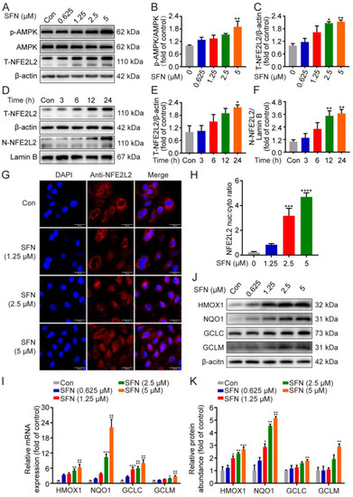
2.3. SFN Accelerated AMPK Phosphorylation, Promoted NFE2L2 Nuclear Translocation, and Upregulated Antioxidant Enzyme Expression in Primary GMECs
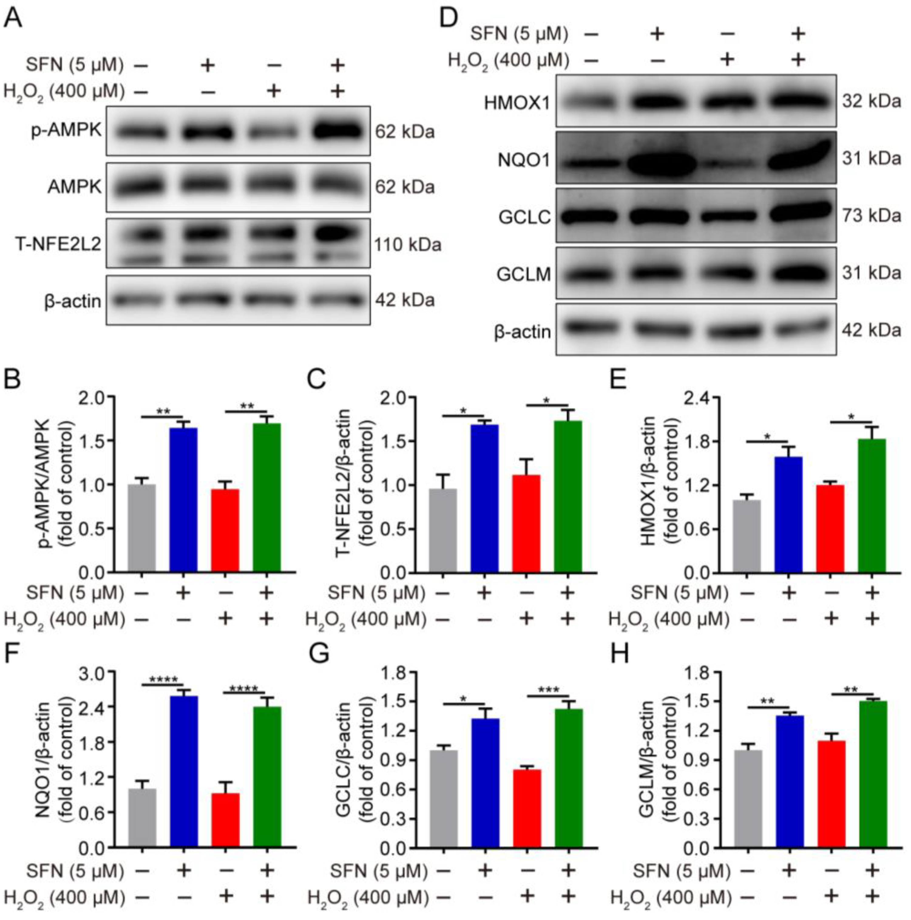
2.4. SFN Activated the AMPK/NFE2L2 Signaling Pathway in H2O2-Induced GMECs
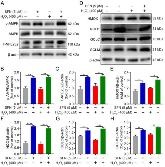
2.5. SFN Exerted Antioxidant Effects through the AMPK/NFE2L2 Pathway in H2O2-Induced GMECs
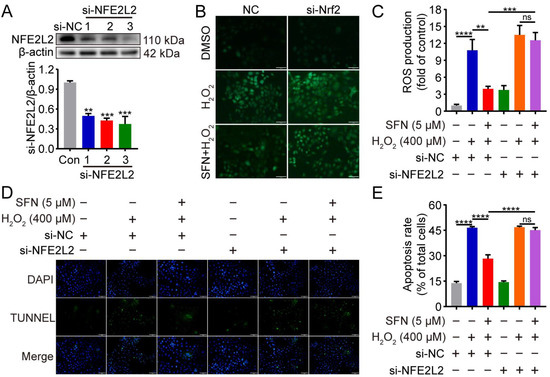
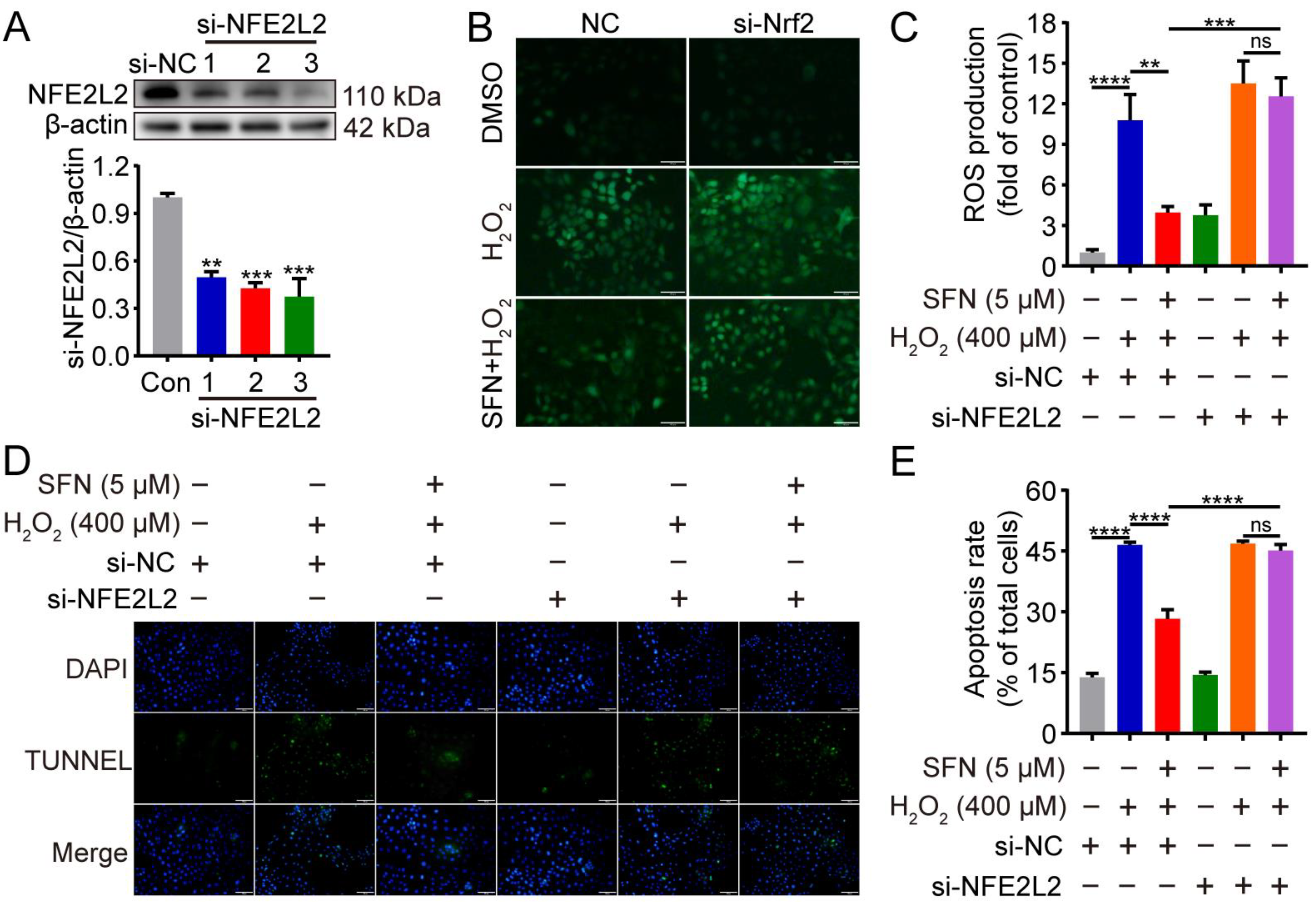
2.6. NFE2L2 Is Required for the Inhibitory Effects of SFN on H2O2-Induced Oxidative Damage
3. Discussion
4. Materials and Methods
4.1. Regents
4.2. Cell Culture and Identification
4.3. Cell Toxicity Assay
4.4. Analysis of ROS
4.5. Determination of SOD, MDA, and GSH/GSSH
4.6. Apoptosis Analysis
4.7. Quantitative Real-Time PCR Analysis
4.8. Western Blot Analysis
4.9. Immunofluorescence Staining
4.10. RNA Interference
4.11. Statistical Analysis
5. Conclusions
Author Contributions
Funding
Institutional Review Board Statement
Informed Consent Statement
Data Availability Statement
Conflicts of Interest
References
- Gross, J.J.; Bruckmaier, R.M. Invited review: Metabolic challenges and adaptation during different functional stages of the mammary gland in dairy cows: Perspectives for sustainable milk production. J. Dairy Sci. 2019, 102, 2828–2843. [Google Scholar] [CrossRef] [PubMed]
- Song, Y.; Loor, J.J.; Li, C.; Liang, Y.; Li, N.; Shu, X.; Yang, Y.; Feng, X.; Du, X.; Wang, Z.; et al. Enhanced mitochondrial dysfunction and oxidative stress in the mammary gland of cows with clinical ketosis. J. Dairy Sci. 2021, 104, 6909–6918. [Google Scholar] [CrossRef] [PubMed]
- Abuelo, A.; Hernandez, J.; Benedito, J.L.; Castillo, C. The importance of the oxidative status of dairy cattle in the periparturient period: Revisiting antioxidant supplementation. J. Anim. Physiol. Anim. Nutr. 2015, 99, 1003–1016. [Google Scholar] [CrossRef] [PubMed]
- Jóźwik, A.J.; Krzyżewski, N.; Strzałkowska, E.; Poławska, E.; Bagnicka, A.; Wierzbicka, K.; Niemczuk, P.; Lipińska, J.O.; Horbańczuk. A Review Relations between the oxidative status, mastitis, milk quality and disorders of reproductive functions in dairy cows. Anim. Sci. Pap. Rep. 2012, 30, 297–307. [Google Scholar]
- Aitken, S.L.; Karcher, E.L.; Rezamand, P.; Gandy, J.C.; VandeHaar, M.J.; Capuco, A.V.; Sordillo, L.M. Evaluation of antioxidant and proinflammatory gene expression in bovine mammary tissue during the periparturient period. J. Dairy Sci. 2009, 92, 589–598. [Google Scholar] [CrossRef]
- Bhattacharyya, A.; Chattopadhyay, R.; Mitra, S.; Crowe, S.E. Oxidative stress: An essential factor in the pathogenesis of gastrointestinal mucosal diseases. Physiol. Rev. 2014, 94, 329–354. [Google Scholar] [CrossRef]
- Autreaux, B.; Toledano, M.B. ROS as signalling molecules: Mechanisms that generate specificity in ROS homeostasis. Nat. Rev. Mol. Cell. Biol. 2007, 8, 813–824. [Google Scholar] [CrossRef]
- Sun, X.; Jia, H.; Xu, Q.; Zhao, C.; Xu, C. Lycopene alleviates H2O2-induced oxidative stress, inflammation and apoptosis in bovine mammary epithelial cells via the NFE2L2 signaling pathway. Food Funct. 2019, 10, 6276–6285. [Google Scholar] [CrossRef]
- Kan, X.; Liu, J.; Chen, Y.; Guo, W.; Xu, D.; Cheng, J.; Cao, Y.; Yang, Z.; Fu, S. Myricetin protects against H2 O2 -induced oxidative damage and apoptosis in bovine mammary epithelial cells. J. Cell. Physiol. 2021, 236, 2684–2695. [Google Scholar] [CrossRef]
- Ryman, V.E.; Packiriswamy, N.; Sordillo, L.M. Role of endothelial cells in bovine mammary gland health and disease. Anim. Health Res. Rev. 2015, 16, 135–149. [Google Scholar] [CrossRef]
- Basiricò, L.; Morera, P.; Dipasquale, D.; Bernini, R.; Santi, L.; Romani, A.; Lacetera, N.; Bernabucci, U. (−)-Epigallocatechin-3-gallate and hydroxytyrosol improved antioxidative and anti-inflammatory responses in bovine mammary epithelial cells. Animal 2019, 13, 2847–2856. [Google Scholar]
- Czaja, M.J. Induction and regulation of hepatocyte apoptosis by oxidative stress. Antioxid. Redox Signal. 2002, 4, 759–767. [Google Scholar] [CrossRef]
- Cheng, X.; Aabdin, Z.U.; Wang, Y.; Ma, N.; Dai, H.; Shi, X.; Shen, X. Glutamine pretreatment protects bovine mammary epithelial cells from inflammation and oxidative stress induced by gamma-d-glutamyl-meso-diaminopimelic acid (iE-DAP). J. Dairy Sci. 2021, 104, 2123–2139. [Google Scholar] [CrossRef]
- Hu, R.; Saw, C.L.; Yu, R.; Kong, A.T. Regulation of NF-E2-Related Factor 2 Signaling for Cancer Chemoprevention Antioxidant Coupled with Antiinflammatory. Antioxid. Redox Sign. 2010, 13, 1679–1698. [Google Scholar] [CrossRef]
- Han, L.; Batistel, F.; Ma, Y.; Alharthi, A.S.M.; Parys, C.; Loor, J.J. Methionine supply alters mammary gland antioxidant gene networks via phosphorylation of nuclear factor erythroid 2-like 2 (NFE2L2) protein in dairy cows during the periparturient period. J. Dairy Sci. 2018, 101, 8505–8512. [Google Scholar] [CrossRef]
- Ma, Y.F.; Wu, Z.H.; Gao, M.; Loor, J.J. Nuclear factor erythroid 2-related factor 2 antioxidant response element pathways protect bovine mammary epithelial cells against H2O2-induced oxidative damage in vitro. J. Dairy Sci. 2018, 101, 5329–5344. [Google Scholar] [CrossRef]
- Lv, X.; Meng, G.; Li, W.; Fan, D.; Wang, X.; Espinoza-Pinochet, C.A.; Cespedes-Acuna, C.L. Sulforaphane and its antioxidative effects in broccoli seeds and sprouts of different cultivars. Food. Chem. 2020, 316, 126216. [Google Scholar] [CrossRef]
- Liu, H.; Talalay, P. Relevance of anti-inflammatory and antioxidant activities of exemestane and synergism with sulforaphane for disease prevention. Proc. Natl. Acad. Sci. USA 2013, 110, 19065–19070. [Google Scholar] [CrossRef]
- Ryter, S.W. Targeting AMPK and the Nrf2/HO-1 axis: A promising therapeutic strategy in acute lung injury. Eur. Respir. J. 2021, 58, 2102238. [Google Scholar]
- Bulgari, O.; Dong, X.; Roca, A.L.; Caroli, A.M.; Loor, J.J. Innate immune responses induced by lipopolysaccharide and lipoteichoic acid in primary goat mammary epithelial cells. J. Anim. Sci. Biotechnol. 2017, 8, 29. [Google Scholar] [CrossRef]
- Joo, M.S.; Kim, W.D.; Lee, K.Y.; Kim, J.H.; Koo, J.H.; Kim, S.G. AMPK Facilitates Nuclear Accumulation of Nrf2 by Phosphorylating at Serine 550. Mol. Cell. Biol. 2016, 36, 1931–1942. [Google Scholar] [CrossRef] [PubMed]
- Jin, X.; Wang, K.; Liu, H.; Hu, F.; Zhao, F.; Liu, J. Protection of Bovine Mammary Epithelial Cells from Hydrogen Peroxide-Induced Oxidative Cell Damage by Resveratrol. Oxid. Med. Cell. Longev. 2016, 2016, 2572175. [Google Scholar] [CrossRef] [PubMed]
- Gough, D.R.; Cotter, T.G. Hydrogen peroxide: A Jekyll and Hyde signalling molecule. Cell Death Dis. 2011, 2, e213. [Google Scholar] [CrossRef] [PubMed]
- Dinkova-Kostova, A.T.; Fahey, J.W.; Kostov, R.V.; Kensler, T.W. KEAP1 and Done? Targeting the NRF2 Pathway with Sulforaphane. Trends Food Sci. Technol. 2017, 69, 257–269. [Google Scholar] [CrossRef]
- Cuadrado, A.; Manda, G.; Hassan, A.; Alcaraz, M.J.; Barbas, C.; Daiber, A.; Ghezzi, P.; Leon, R.; Lopez, M.G.; Oliva, B.; et al. Transcription Factor NRF2 as a Therapeutic Target for Chronic Diseases: A Systems Medicine Approach. Pharmacol. Rev. 2018, 70, 348–383. [Google Scholar] [CrossRef]
- Hardie, D.G.; Ross, F.A.; Hawley, S.A. AMPK: A nutrient and energy sensor that maintains energy homeostasis. Nat. Rev. Mol. Cell Biol. 2012, 13, 251–262. [Google Scholar] [CrossRef]
- Li, X.N.; Song, J.; Zhang, L.; LeMaire, S.A.; Hou, X.; Zhang, C.; Coselli, J.S.; Chen, L.; Wang, X.L.; Zhang, Y.; et al. Activation of the AMPK-FOXO3 pathway reduces fatty acid-induced increase in intracellular reactive oxygen species by upregulating thioredoxin. Diabetes 2009, 58, 2246–2257. [Google Scholar] [CrossRef]
- Matzinger, M.; Fischhuber, K.; Poloske, D.; Mechtler, K.; Heiss, E.H. AMPK leads to phosphorylation of the transcription factor Nrf2, tuning transactivation of selected target genes. Redox Biol. 2020, 29, 101393. [Google Scholar] [CrossRef]
- Ran, X.; Yan, Z.; Yang, Y.; Hu, G.; Liu, J.; Hou, S.; Guo, W.; Kan, X.; Fu, S. Dioscin improves pyroptosis in LPS-induced mice mastitis by activating AMPK/Nrf2 and inhibiting the NF-kappaB signaling pathway. Oxid. Med. Cell. Longev. 2020, 2020, 8845521. [Google Scholar] [CrossRef]
- Ryter, S.W.; Kim, H.P.; Hoetzel, A.; Park, J.W.; Nakahira, K.; Wang, X.; Choi, A.M. Mechanisms of cell death in oxidative stress. Antiox. Redox Sign. 2007, 9, 49–89. [Google Scholar] [CrossRef]
- Orrenius, S.; Gogvadze, V.; Zhivotovsky, B. Mitochondrial oxidative stress: Implications for cell death. Annu. Rev. Pharmacol. Toxicol. 2007, 47, 143–183. [Google Scholar] [CrossRef]
- Li, D.; Shao, R.; Wang, N.; Zhou, N.; Du, K.; Shi, J.; Wang, Y.; Zhao, Z.; Ye, X.; Zhang, X.; et al. Sulforaphane Activates a lysosome-dependent transcriptional program to mitigate oxidative stress. Autophagy 2021, 17, 872–887. [Google Scholar] [CrossRef]
- Guo, W.; Liu, J.; Sun, J.; Gong, Q.; Ma, H.; Kan, X.; Cao, Y.; Wang, J.; Fu, S. Butyrate alleviates oxidative stress by regulating NRF2 nuclear accumulation and H3K9/14 acetylation via GPR109A in bovine mammary epithelial cells and mammary glands. Free Radical Bio. Med. 2020, 152, 728–742. [Google Scholar] [CrossRef]
- Lu, S.; Zhang, H.; Tang, Y.; Xu, R.; Liu, J.; Yao, R.; Wei, J.; Li, C.; Zhao, X.; Wei, Q.; et al. G protein-coupled estrogen receptor signaling dependent epidermal growth-like factor expression is required for NPR2 inhibition and meiotic resumption in goat oocytes. Theriogenology. 2021, 176, 35–42. [Google Scholar] [CrossRef]
- Zhang, H.; Li, C.; Wen, D.; Li, R.; Lu, S.; Xu, R.; Tang, Y.; Sun, Y.; Zhao, X.; Pan, M.; et al. Melatonin improves the quality of maternally aged oocytes by maintaining intercellular communication and antioxidant metabolite supply. Redox Biol. 2022, 49, 102215. [Google Scholar] [CrossRef]






| Gene | Sequence (5′ to 3′) | Length, bp |
|---|---|---|
| NFE2L2 | F: CCAACTACTCCCAGGTAGCCC | 227 |
| R: AGCAGTGGCAACCTGAACG | ||
| HMOX1 | F: CAAGCGCTATGTTCAGCGAC | 206 |
| R: GCTTGAACTTGGTGGCACTG | ||
| NQO1 | F: ACTGTGTCGGACCTGTATGC | 363 |
| R: CAGAGAGTACATGGAGCCGC | ||
| GCLM | F: AATCTTGCCTCCTGCTGTGTGATG | 138 |
| R: GATGCTCTCCTGAAGTGCTTCTTGG | ||
| GCLC | F: CATTTGCAAAGGTGGCAACGC | 301 |
| R: CTGCTTGTAGTCGGGATGCT | ||
| GAPDH | F: ACCTGCCAAGTATGATGAG | 118 |
| R: AGTGTCGCTGTTGAAGTC |
| Name of Antibody | Dilution Ratio | Article Number | Manufacturer |
|---|---|---|---|
| Bax | 1:2000 | 50599-2-lg | Proteintech (Wuhan, China) |
| Bcl2 | 1:1000 | 12789-1-AP | Proteintech (Wuhan, China) |
| Caspase 3 | 1:1000 | 14220 | Cell Signaling Technology (Boston, MA, USA) |
| NFE2L2 | 1:2000 | ab137550 | Abcam (Cambridge, USA) |
| HMOX1 | 1:2000 | 10701-1-AP | Proteintech (Wuhan, China) |
| NQO1 | 1:2000 | 11451-1-AP | Proteintech (Wuhan, China) |
| GCLC | 1:2000 | 12601-1-AP | Proteintech (Wuhan, China) |
| GCLM | 1:2000 | 14241-1-AP | Proteintech (Wuhan, China) |
| AMPK | 1:1000 | 5831 | Cell Signaling Technology (Boston, MA, USA) |
| p-AMPK | 1:1000 | 2535 | Cell Signaling Technology (Boston, MA, USA) |
| Gene | Sequence (5′ to 3′) |
|---|---|
| si-NC | UUCUCCGAACGUGUCACGUTT ACGUGACACGUUCGGAGAATT |
| si-NFE2L2-1 | GAGGCCAGAUAUUAAGAAATT UUUCUUAAUAUCUGGCCUCTT |
| si-NFE2L2-2 | CCGGUUGACAGUGAAUUCATT UGAAUUCACUGUCAACCGGTT |
| si-NFE2L2-3 | GGUAGCCACUGCUGAUUUATT UAAAUCAGCAGUGGCUACCTT |
Disclaimer/Publisher’s Note: The statements, opinions and data contained in all publications are solely those of the individual author(s) and contributor(s) and not of MDPI and/or the editor(s). MDPI and/or the editor(s) disclaim responsibility for any injury to people or property resulting from any ideas, methods, instructions or products referred to in the content. |
© 2023 by the authors. Licensee MDPI, Basel, Switzerland. This article is an open access article distributed under the terms and conditions of the Creative Commons Attribution (CC BY) license (https://creativecommons.org/licenses/by/4.0/).
Share and Cite
Shao, D.; Gao, Z.; Zhao, Y.; Fan, M.; Zhao, X.; Wei, Q.; Pan, M.; Ma, B. Sulforaphane Suppresses H2O2-Induced Oxidative Stress and Apoptosis via the Activation of AMPK/NFE2L2 Signaling Pathway in Goat Mammary Epithelial Cells. Int. J. Mol. Sci. 2023, 24, 1070. https://doi.org/10.3390/ijms24021070
Shao D, Gao Z, Zhao Y, Fan M, Zhao X, Wei Q, Pan M, Ma B. Sulforaphane Suppresses H2O2-Induced Oxidative Stress and Apoptosis via the Activation of AMPK/NFE2L2 Signaling Pathway in Goat Mammary Epithelial Cells. International Journal of Molecular Sciences. 2023; 24(2):1070. https://doi.org/10.3390/ijms24021070
Chicago/Turabian StyleShao, Dan, Zhen Gao, Ying Zhao, Mingzhen Fan, Xiaoe Zhao, Qiang Wei, Menghao Pan, and Baohua Ma. 2023. "Sulforaphane Suppresses H2O2-Induced Oxidative Stress and Apoptosis via the Activation of AMPK/NFE2L2 Signaling Pathway in Goat Mammary Epithelial Cells" International Journal of Molecular Sciences 24, no. 2: 1070. https://doi.org/10.3390/ijms24021070
APA StyleShao, D., Gao, Z., Zhao, Y., Fan, M., Zhao, X., Wei, Q., Pan, M., & Ma, B. (2023). Sulforaphane Suppresses H2O2-Induced Oxidative Stress and Apoptosis via the Activation of AMPK/NFE2L2 Signaling Pathway in Goat Mammary Epithelial Cells. International Journal of Molecular Sciences, 24(2), 1070. https://doi.org/10.3390/ijms24021070

