β-Sitosterol Suppresses Lipopolysaccharide-Induced Inflammation and Lipogenesis Disorder in Bovine Mammary Epithelial Cells
Abstract
:1. Introduction
2. Results
2.1. Effect of β-Sitosterol on the Viability of MAC-T Cells
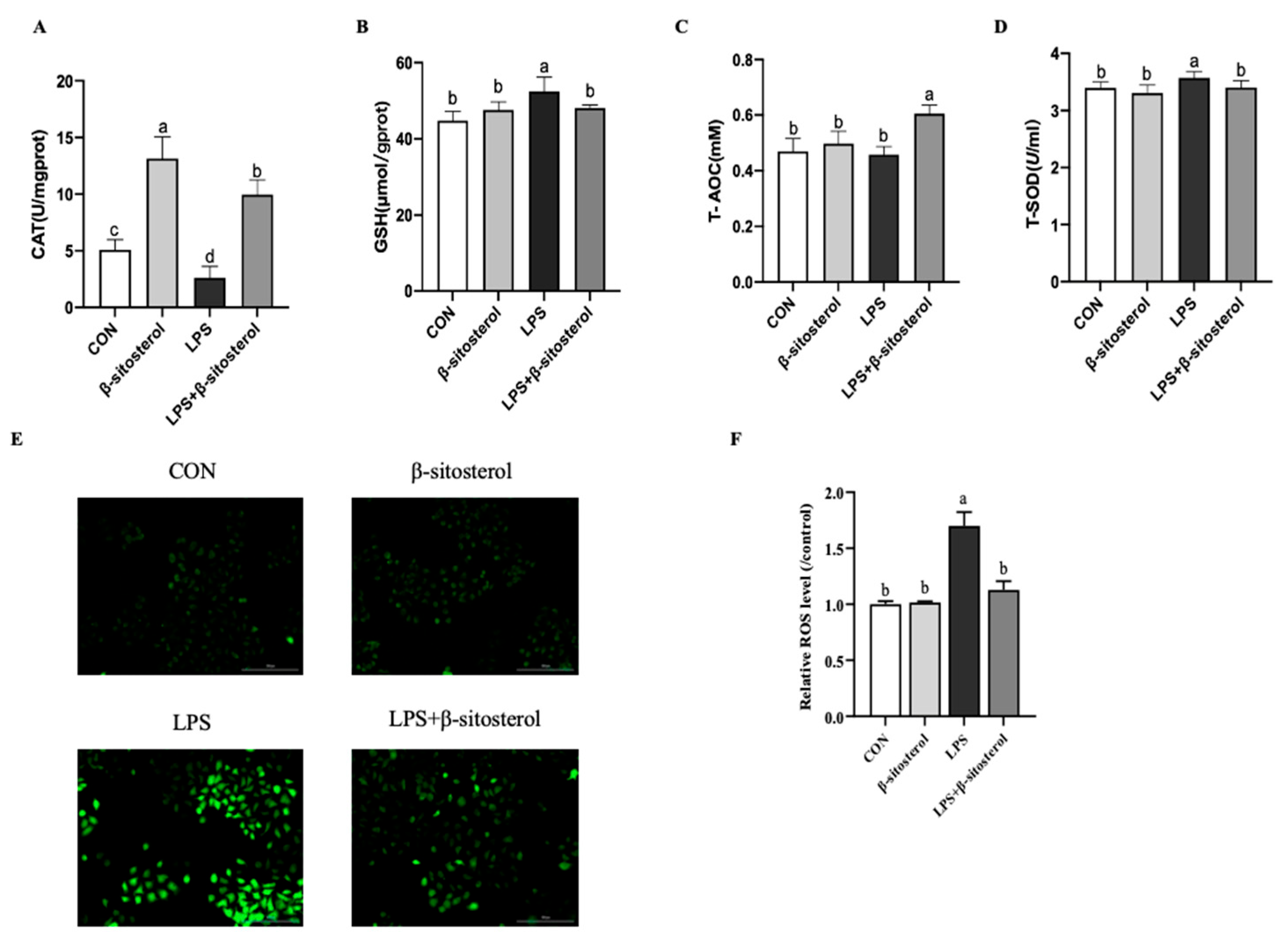
2.2. Effect of β-Sitosterol on LPS-Induced Oxidative Stress in MAC-T Cells
2.3. Effect of β-Sitosterol on LPS-Induced Inflammatory Factors in MAC-T Cells
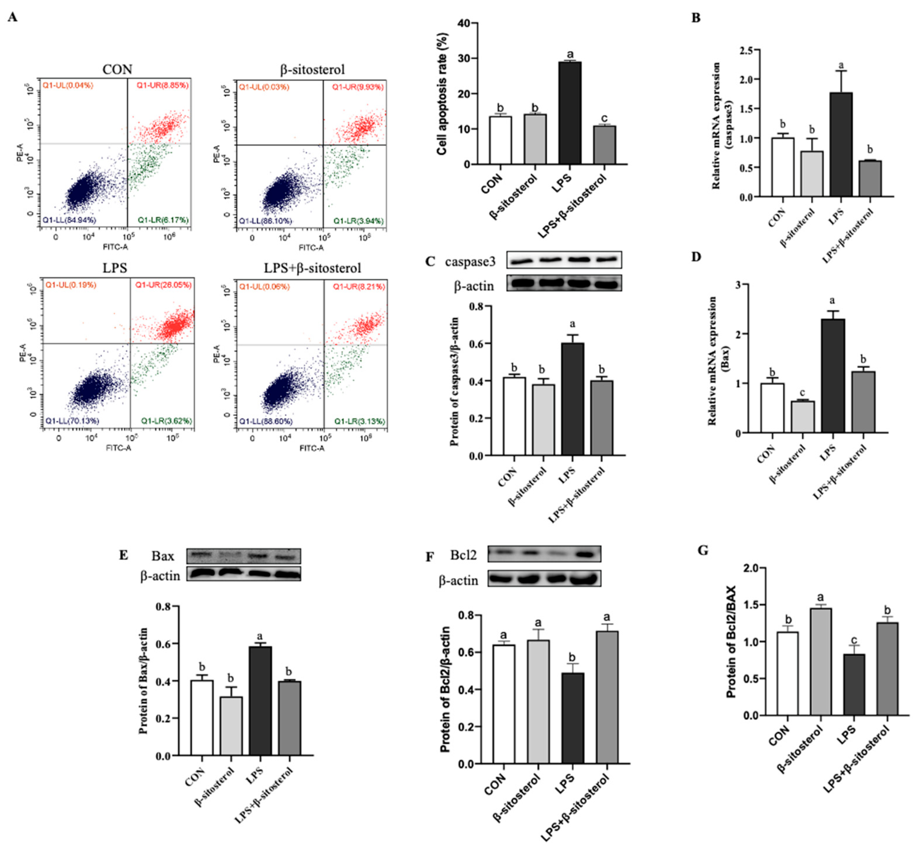
2.4. Effect of β-Sitosterol on LPS-Induced Apoptosis in MAC-T Cells
2.5. Effect of β-Sitosterol on LPS-Induced HIF-1α/mTOR Signaling Pathway in MAC-T Cells
2.6. Effect of β-Sitosterol on LPS-Induced Fat Synthesis-Related Genes in MAC-T Cells
3. Discussion
4. Materials and Methods
4.1. Cell Culture
4.2. Cell Treatment
4.3. Cell Viability Assay
4.4. Assay of Antioxidant Enzymes Activities and T-AOC
4.5. Measurement of ROS Production
4.6. Cell Apoptosis Assay
4.7. Total RNA Extraction and Quantitative Real-Time PCR
4.8. Western Blotting
4.9. Statistical Analyses
5. Conclusions
Author Contributions
Funding
Institutional Review Board Statement
Informed Consent Statement
Data Availability Statement
Acknowledgments
Conflicts of Interest
References
- Victora, C.G.; Bahl, R.; Barros, A.J.D.; Franca, G.V.A.; Horton, S.; Krasevec, J.; Murch, S.; Sankar, M.J.; Walker, N.; Rollins, N.C.; et al. Breastfeeding in the 21st century: Epidemiology, mechanisms, and lifelong effect. Lancet 2016, 387, 475–490. [Google Scholar] [CrossRef] [PubMed]
- Walker, A. Breast milk as the gold standard for protective nutrients. J. Pediatr. 2010, 156 (Suppl. 2), S3–S7. [Google Scholar] [CrossRef] [PubMed]
- Angelopoulou, A.; Field, D.; Ryan, C.A.; Stanton, C.; Hill, C.; Ross, R.P. The microbiology and treatment of human mastitis. Med. Microbiol. Immunol. 2018, 207, 83–94. [Google Scholar] [CrossRef] [PubMed]
- He, X.; Liu, W.; Shi, M.; Yang, Z.; Zhang, X.; Gong, P. Docosahexaenoic acid attenuates LPS-stimulated inflammatory response by regulating the PPARγ/NF-κB pathways in primary bovine mammary epithelial cells. Res. Vet. Sci. 2017, 112, 7–12. [Google Scholar] [CrossRef] [PubMed]
- Yi, C.-O.; Jeon, B.T.; Shin, H.J.; Jeong, E.A.; Chang, K.C.; Lee, J.E.; Lee, D.H.; Kim, H.J.; Kang, S.S.; Cho, G.J.; et al. Resveratrol activates AMPK and suppresses LPS-induced NF-κB-dependent COX-2 activation in RAW 264.7 macrophage cells. Anat. Cell Biol. 2011, 44, 194–203. [Google Scholar] [CrossRef] [PubMed]
- Capuco, A.V.; Wood, D.L.; Baldwin, R.; Mcleod, K.; Paape, M.J. Mammary cell number, proliferation, and apoptosis during a bovine lactation: Relation to milk production and effect of bST. J. Dairy Sci. 2001, 84, 2177–2187. [Google Scholar] [CrossRef]
- Zhong, W.; Shen, J.; Liao, X.; Liu, X.; Zhang, J.; Zhou, C.; Jin, Y. Camellia (Camellia oleifera Abel.) seed oil promotes milk fat and protein synthesis-related gene expression in bovine mammary epithelial cells. Food Sci. Nutr. 2020, 8, 419–427. [Google Scholar] [CrossRef]
- Fessia, A.S.; Odierno, L.M. Evaluation of the relative expression of genes associated with adherence after different hours of co-culture between Streptococcus uberis and MAC-T cells. Microbes Infect. 2022, 24, 104914. [Google Scholar] [CrossRef]
- Tong, X.; Li, J.; Wei, R.; Gong, L.; Ji, X.; He, T.; Wang, R. RW-BP100-4D, a Promising Antimicrobial Candidate With Broad-Spectrum Bactericidal Activity. Front. Microbiol. 2021, 12, 815980. [Google Scholar] [CrossRef]
- Liu, X.; Shen, J.; Zong, J.; Liu, J.; Jin, Y. Beta-Sitosterol Promotes Milk Protein and Fat Syntheses-Related Genes in Bovine Mammary Epithelial Cells. Animals 2021, 11, 3238. [Google Scholar] [CrossRef]
- Miras-Moreno, B.; Sabater-Jara, A.B.; Pedreño, M.A.; Almagro, L. Bioactivity of Phytosterols and Their Production in Plant in Vitro Cultures. J. Agric. Food Chem. 2016, 64, 7049–7058. [Google Scholar] [CrossRef] [PubMed]
- Sharma, N.; Tan, M.A.; An, S.S.A. Phytosterols: Potential Metabolic Modulators in Neurodegenerative Diseases. Int. J. Mol. Sci. 2021, 22, 12255. [Google Scholar] [CrossRef] [PubMed]
- Babu, S.; Jayaraman, S. An update on β-sitosterol: A potential herbal nutraceutical for diabetic management. Biomed. Pharmacother. 2020, 131, 110702. [Google Scholar] [CrossRef] [PubMed]
- Jayaraman, S.; Devarajan, N.; Rajagopal, P.; Babu, S.; Ganesan, S.K.; Veeraraghavan, V.P.; Palanisamy, C.P.; Cui, B.; Periyasamy, V.; Chandrasekar, K. β-Sitosterol Circumvents Obesity Induced Inflammation and Insulin Resistance by down-Regulating IKKβ/NF-κB and JNK Signaling Pathway in Adipocytes of Type 2 Diabetic Rats. Molecules 2021, 26, 2101. [Google Scholar] [CrossRef] [PubMed]
- Yin, Y.; Liu, X.; Liu, J.; Cai, E.; Zhu, H.; Li, H.; Zhang, L.; Li, P.; Zhao, Y. Beta-sitosterol and its derivatives repress lipopolysaccharide/d-galactosamine-induced acute hepatic injury by inhibiting the oxidation and inflammation in mice. Bioorg. Med. Chem. Lett. 2018, 28, 1525–1533. [Google Scholar] [CrossRef]
- Lin, F.; Xu, L.; Huang, M.; Deng, B.; Zhang, W.; Zeng, Z.; Yinzhi, S. β-Sitosterol Protects against Myocardial Ischemia/Reperfusion Injury via Targeting PPARγ/NF-κB Signalling. Evid.-Based Complement. Altern. Med. 2020, 2020, 2679409. [Google Scholar] [CrossRef]
- Goulabchand, R.; Hafidi, A.; Van de Perre, P.; Millet, I.; Maria, A.T.J.; Morel, J.; Le Quellec, A.; Perrochia, H.; Guilpain, P. Mastitis in Autoimmune Diseases: Review of the Literature, Diagnostic Pathway, and Pathophysiological Key Players. J. Clin. Med. 2020, 9, 958. [Google Scholar] [CrossRef]
- Barlow, J. Mastitis Therapy and Antimicrobial Susceptibility: A Multispecies Review with a Focus on Antibiotic Treatment of Mastitis in Dairy Cattle. J. Mammary Gland. Biol. Neoplasia 2011, 16, 383–407. [Google Scholar] [CrossRef]
- Castillo, C.; Hernandez, J.; Bravo, A.; Lopez-Alonso, M.; Pereira, V.; Benedito, J.L. Oxidative status during late pregnancy and early lactation in dairy cows. Vet. J. 2005, 169, 286–292. [Google Scholar] [CrossRef]
- Abrahmsén, M.; Persson, Y.; Kanyima, B.M.; Båge, R. Prevalence of subclinical mastitis in dairy farms in urban and peri-urban areas of Kampala, Uganda. Trop. Anim. Health Prod. 2014, 46, 99–105. [Google Scholar] [CrossRef]
- Roussel, P.; Porcherie, A.; Répérant-Ferter, M.; Cunha, P.; Gitton, C.; Rainard, P.; Germon, P. Escherichia coli mastitis strains: In vitro phenotypes and severity of infection in vivo. PLoS ONE 2017, 12, e0178285. [Google Scholar] [CrossRef] [PubMed]
- Feng, S.; Gan, L.; Yang, C.S.; Liu, A.B.; Lu, W.; Shao, P.; Dai, Z.; Sun, P.; Luo, Z. Effects of Stigmasterol and β-Sitosterol on Nonalcoholic Fatty Liver Disease in a Mouse Model: A Lipidomic Analysis. J. Agric. Food Chem. 2018, 66, 3417–3425. [Google Scholar] [CrossRef] [PubMed]
- Frasinariu, O.; Serban, R.; Trandafir, L.M.; Miron, I.; Starcea, M.; Vasiliu, I.; Alisi, A.; Temneanu, O.R. The Role of Phytosterols in Nonalcoholic Fatty Liver Disease. Nutrients 2022, 14, 2187. [Google Scholar] [CrossRef]
- Cicero, A.F.; Allkanjari, O.; Busetto, G.M.; Cai, T.; Larganà, G.; Magri, V.; Perletti, G.; Della Cuna, F.S.R.; Russo, G.I.; Stamatiou, K.; et al. Nutraceutical treatment and prevention of benign prostatic hyperplasia and prostate cancer. Arch. Ital. Urol. Androl. 2019, 91, 139–152. [Google Scholar] [CrossRef] [PubMed]
- Fu, Y.; Jin, Y.; Tian, Y.; Yu, H.; Wang, R.; Qi, H.; Feng, B.; Zhang, J. Zearalenone Promotes LPS-Induced Oxidative Stress, Endoplasmic Reticulum Stress, and Accelerates Bovine Mammary Epithelial Cell Apoptosis. Int. J. Mol. Sci. 2022, 23, 10925. [Google Scholar] [CrossRef]
- Li, L.; Wang, H.H.; Nie, X.T.; Jiang, W.R.; Zhang, Y.S. Sodium butyrate ameliorates lipopolysaccharide-induced cow mammary epithelial cells from oxidative stress damage and apoptosis. J. Cell. Biochem. 2019, 120, 2370–2381. [Google Scholar] [CrossRef]
- Liao, P.-C.; Lai, M.-H.; Hsu, K.-P.; Kuo, Y.-H.; Chen, J.; Tsai, M.-C.; Li, C.-X.; Yin, X.-J.; Jeyashoke, N.; Chao, L.K.-P. Identification of β-Sitosterol as in Vitro Anti-Inflammatory Constituent in Moringa oleifera. J. Agric. Food Chem. 2018, 66, 10748–10759. [Google Scholar] [CrossRef]
- Fang, Y.; Xing, C.; Wang, X.; Cao, H.; Zhang, C.; Guo, X.; Zhuang, Y.; Hu, R.; Hu, G.; Yang, F. Activation of the ROS/HO-1/NQO1 signaling pathway contributes to the copper-induced oxidative stress and autophagy in duck renal tubular epithelial cells. Sci. Total Environ. 2021, 757, 143753. [Google Scholar] [CrossRef]
- Zhang, R.; Shi, X.; Liu, J.; Jiang, Y.; Wu, Y.; Xu, Y.; Yang, C. The effects of bamboo leaf flavonoids on growth performance, immunity, antioxidant status, and intestinal microflora of Chinese mitten crabs (Eriocheir sinensis). Anim. Feed. Sci. Technol. 2022, 288, 115297. [Google Scholar] [CrossRef]
- Kim, K.-A.; Lee, I.-A.; Gu, W.; Hyam, S.R.; Kim, D.-H. β-Sitosterol attenuates high-fat diet-induced intestinal inflammation in mice by inhibiting the binding of lipopolysaccharide to toll-like receptor 4 in the NF-κB pathway. Mol. Nutr. Food Res. 2014, 58, 963–972. [Google Scholar] [CrossRef]
- Savitskaya, M.A.; Onishchenko, G.E. Mechanisms of apoptosis. Biochemistry 2015, 80, 1393–1405. [Google Scholar] [CrossRef] [PubMed]
- Araya, L.E.; Soni, I.V.; Hardy, J.A.; Julien, O. Deorphanizing Caspase-3 and Caspase-9 Substrates In and Out of Apoptosis with Deep Substrate Profiling. ACS Chem. Biol. 2021, 16, 2280–2296. [Google Scholar] [CrossRef] [PubMed]
- Liu, Y.; Mondello, P.; Erazo, T.; Tannan, N.B.; Asgari, Z.; de Stanchina, E.; Nanjangud, G.; Seshan, V.E.; Wang, S.; Wendel, H.-G.; et al. NOXA genetic amplification or pharmacologic induction primes lymphoma cells to BCL2 inhibitor-induced cell death. Proc. Natl. Acad. Sci. USA 2018, 115, 12034–12039. [Google Scholar] [CrossRef] [PubMed]
- Jin, J.; Qiu, S.; Wang, P.; Liang, X.; Huang, F.; Wu, H.; Zhang, B.; Zhang, W.; Tian, X.; Xu, R.; et al. Cardamonin inhibits breast cancer growth by repressing HIF-1α-dependent metabolic reprogramming. J. Exp. Clin. Cancer Res. 2019, 38, 377. [Google Scholar] [CrossRef]
- Wang, J.; Yang, C.; Hou, X.; Xu, J.; Yun, Y.; Qin, L.; Yang, P. Rapamycin Modulates the Proinflammatory Memory-Like Response of Microglia Induced by BAFF. Front. Immunol. 2021, 12, 639049. [Google Scholar] [CrossRef]
- Zong, J.; Shen, J.; Liu, X.; Liu, J.; Zhang, J.; Zhou, C.; Fan, Y.; Jin, Y. Lithium Chloride Promotes Milk Protein and Fat Synthesis in Bovine Mammary Epithelial Cells via HIF-1α and β-Catenin Signaling Pathways. Biol. Trace Element Res. 2023, 201, 180–195. [Google Scholar] [CrossRef]
- Osorio, J.S.; Lohakare, J.; Bionaz, M. Biosynthesis of milk fat, protein, and lactose: Roles of transcriptional and posttranscriptional regulation. Physiol. Genom. 2016, 48, 231–256. [Google Scholar] [CrossRef]
- Ezzeddini, R.; Taghikhani, M.; Somi, M.H.; Samadi, N.; Rasaee, M.J. Clinical importance of FASN in relation to HIF-1α and SREBP-1c in gastric adenocarcinoma. Life Sci. 2019, 224, 169–176. [Google Scholar] [CrossRef]
- Hao, Z.; Luo, Y.; Wang, J.; Hickford, J.G.H.; Zhou, H.; Hu, J.; Liu, X.; Li, S.; Shen, J.; Ke, N.; et al. MicroRNA-432 inhibits milk fat synthesis by targeting SCD and LPL in ovine mammary epithelial cells. Food Funct. 2021, 12, 9432–9442. [Google Scholar] [CrossRef]
- Liu, J.; Shen, J.; Zong, J.; Fan, Y.; Cui, J.; Peng, D.; Jin, Y. Lithium Chloride Promotes Endogenous Synthesis of CLA in Bovine Mammary Epithelial Cells. Biol. Trace Element Res. 2023; Online ahead of print. [Google Scholar] [CrossRef]
- Jin, Y.; Li, Z.; Hong, Z.; Xu, C.; Han, J.; Choi, S.; Yin, J.; Zhang, Q.; Lee, K.; Kang, S.; et al. Conjugated linoleic acid synthesis-related protein proteasome subunit α 5 (PSMA5) is increased by vaccenic acid treatment in goat mammary tissue. J. Dairy Sci. 2012, 95, 4286–4297. [Google Scholar] [CrossRef] [PubMed]
- Fu, Y.; Jin, Y.; Zhao, Y.; Shan, A.; Fang, H.; Shen, J.; Zhou, C.; Yu, H.; Zhou, Y.F.; Wang, X.; et al. Zearalenone induces apoptosis in bovine mammary epithelial cells by activating endoplasmic reticulum stress. J. Dairy Sci. 2019, 102, 10543–10553. [Google Scholar] [CrossRef] [PubMed]







| Gene Name | Accession Number | Primers Sequence | Product Size, bp |
|---|---|---|---|
| β-actin | NM_173979.3 | F: 5′-CCCTGGAGAAGAGCTACGAG-3′ R: 5′-GTAGTTTCGTGAATGCCGCAG-3′ | 130 |
| IL-1β | NM_174093.1 | F: 5′- GTCCTCCGACGAGTTTCTGT-3′ R: 5′- AGAGCCTTCAGCACACATGG -3′ | 111 |
| TNF-α | NM_173966.3 | F: 5′-AAGCCTCAAGTAACAAGCCGGTAG-3′ R: 5′-TCACACCGTTGGCCATGAG-3′ | 108 |
| NF-κB (p65) | NM_001080242.2 | F: 5′-ACCTGGGGATCCAGTGTGTA-3′ R: 5′-ACGGCATTCAGGTCGTAGT-3′ | 127 |
| Caspase 3 | NM_001077840.1 | F: 5′-CGAGGCACAGAACTGGACTG-3′ R: 5′-ATGCGTACAAGAAGTCTGCCT-3′ | 100 |
| Bax | XM_015458140.2 | F: 5′-GCTCTGAGAGATCATGAAGAC-3′ R: 5′- CAATTCATCTCCGATGCGCT -3′ | 166 |
| HIF-1α | NM_174339.3 | F: 5′-TTCCATCTCCTCCCCACGTA-3′ R: 5′-AGGCTGTCCGACTTCCAGTA-3′ | 81 |
| mTOR | XM_002694043.6 | F: 5′-CGAAGAACCAATTATACCCGC-3′ R: 5′-CATAGCAACCTCAAAGCAGTCC-3′ | 153 |
| FASN | NM_001012669.1 | F: 5′-GACCTGGGAGGAGTGTAAGC-3′ R:5′-GCGATAGCGTCCATGAAGTA-3′ | 198 |
| SREBP1 | NM_001113302.1 | F: 5′-CGCTCTTCCATCAATGACA-3′ R:5′-TTCAGCGATTTGCTTTTGTG-3′ | 188 |
| Antibodies Name | Diluted Multiples | Accession Number | Reagent Company |
|---|---|---|---|
| Rabbit anti-β-actin polyclonal antibody | 1:2000 | bs-0061R | Bioss |
| Rabbit anti- NF-κB (p65) polyclonal antibody | 1:2000 | BSP4135 | Bioworld |
| Rabbit anti-Caspase 3 polyclonal antibody | 1:2000 | bs-0081R | Bioss |
| Rabbit anti-Bax polyclonal antibody | 1:2000 | bs-0127R | Bioss |
| Rabbit anti-Bcl-2 polyclonal antibody | 1:2000 | 12789-1-AP | Proteintech |
| Rabbit anti-HIF-1α polyclonal antibody | 1:500 | bs-0737R | Bioss |
| Rabbit anti-mTOR polyclonal antibody | 1:2000 | 28273-1-AP | Proteintech |
| Rabbit anti-phospho-mTOR polyclonal antibody | 1:2000 | 67778-1-lg | Proteintech |
| Rabbit anti- SCD polyclonal antibody | 1:1000 | bs-3787R | Bioss |
| Mouse anti-PSMA5 polyclonal antibody | 1:1000 | bsm-51520M | Bioss |
| Rabbit anti-LPL polyclonal antibody | 1:1000 | bs-1973R | Bioss |
| Goat anti-rabbit IgG antibody | 1:20,000 | bs-40295G-HRO | Bioss |
| Goat anti-mouse IgG antibody | 1:20,000 | bs-40296G-HRP | Bioss |
Disclaimer/Publisher’s Note: The statements, opinions and data contained in all publications are solely those of the individual author(s) and contributor(s) and not of MDPI and/or the editor(s). MDPI and/or the editor(s) disclaim responsibility for any injury to people or property resulting from any ideas, methods, instructions or products referred to in the content. |
© 2023 by the authors. Licensee MDPI, Basel, Switzerland. This article is an open access article distributed under the terms and conditions of the Creative Commons Attribution (CC BY) license (https://creativecommons.org/licenses/by/4.0/).
Share and Cite
Fan, Y.; Shen, J.; Liu, X.; Cui, J.; Liu, J.; Peng, D.; Jin, Y. β-Sitosterol Suppresses Lipopolysaccharide-Induced Inflammation and Lipogenesis Disorder in Bovine Mammary Epithelial Cells. Int. J. Mol. Sci. 2023, 24, 14644. https://doi.org/10.3390/ijms241914644
Fan Y, Shen J, Liu X, Cui J, Liu J, Peng D, Jin Y. β-Sitosterol Suppresses Lipopolysaccharide-Induced Inflammation and Lipogenesis Disorder in Bovine Mammary Epithelial Cells. International Journal of Molecular Sciences. 2023; 24(19):14644. https://doi.org/10.3390/ijms241914644
Chicago/Turabian StyleFan, Yating, Jinglin Shen, Xinlu Liu, Junhao Cui, Jiayi Liu, Dongqiao Peng, and Yongcheng Jin. 2023. "β-Sitosterol Suppresses Lipopolysaccharide-Induced Inflammation and Lipogenesis Disorder in Bovine Mammary Epithelial Cells" International Journal of Molecular Sciences 24, no. 19: 14644. https://doi.org/10.3390/ijms241914644
APA StyleFan, Y., Shen, J., Liu, X., Cui, J., Liu, J., Peng, D., & Jin, Y. (2023). β-Sitosterol Suppresses Lipopolysaccharide-Induced Inflammation and Lipogenesis Disorder in Bovine Mammary Epithelial Cells. International Journal of Molecular Sciences, 24(19), 14644. https://doi.org/10.3390/ijms241914644

