Hypoxia Treatment of Adipose Mesenchymal Stem Cells Promotes the Growth of Dermal Papilla Cells via HIF-1α and ERK1/2 Signaling Pathways
Abstract
1. Introduction
2. Results
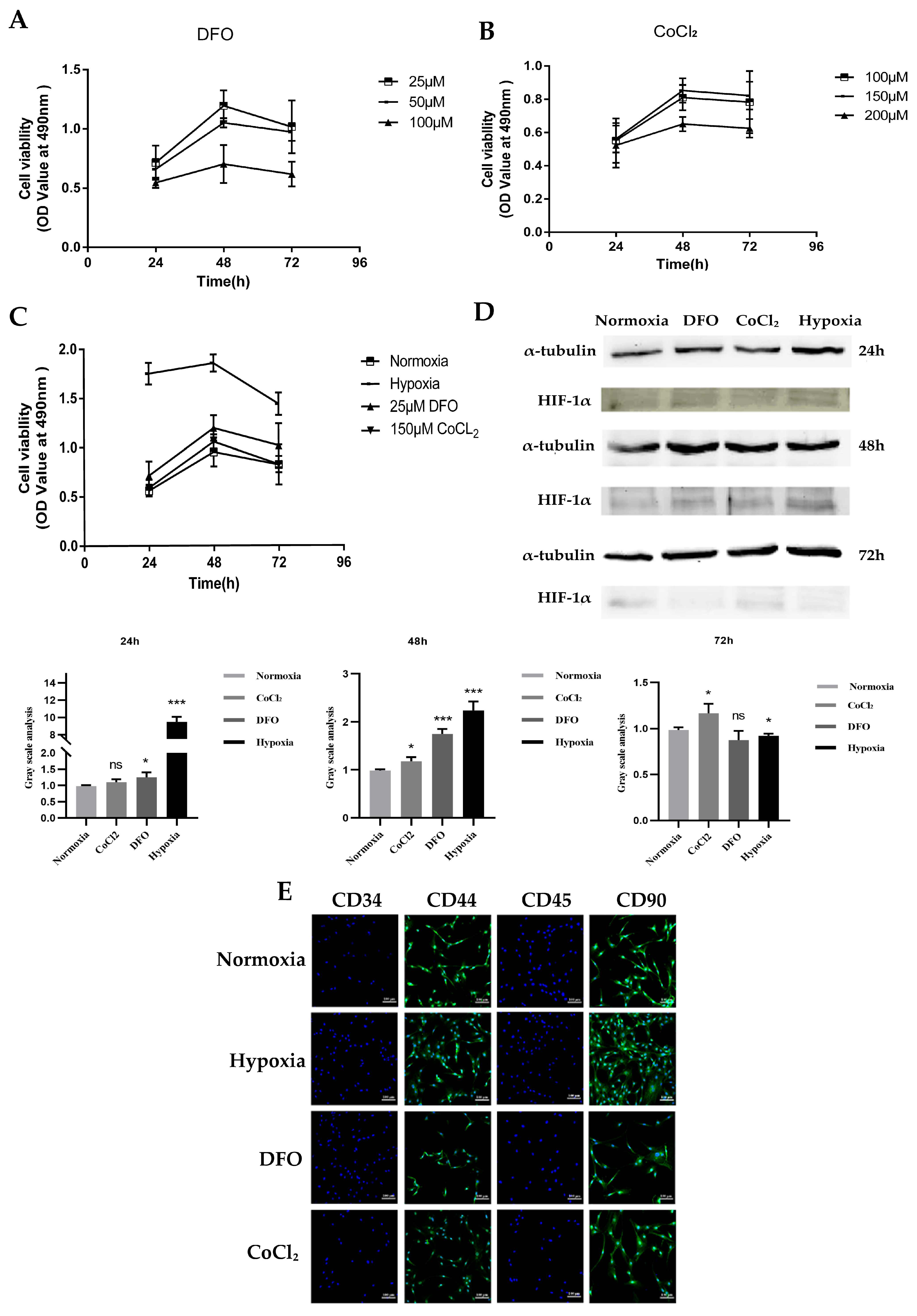
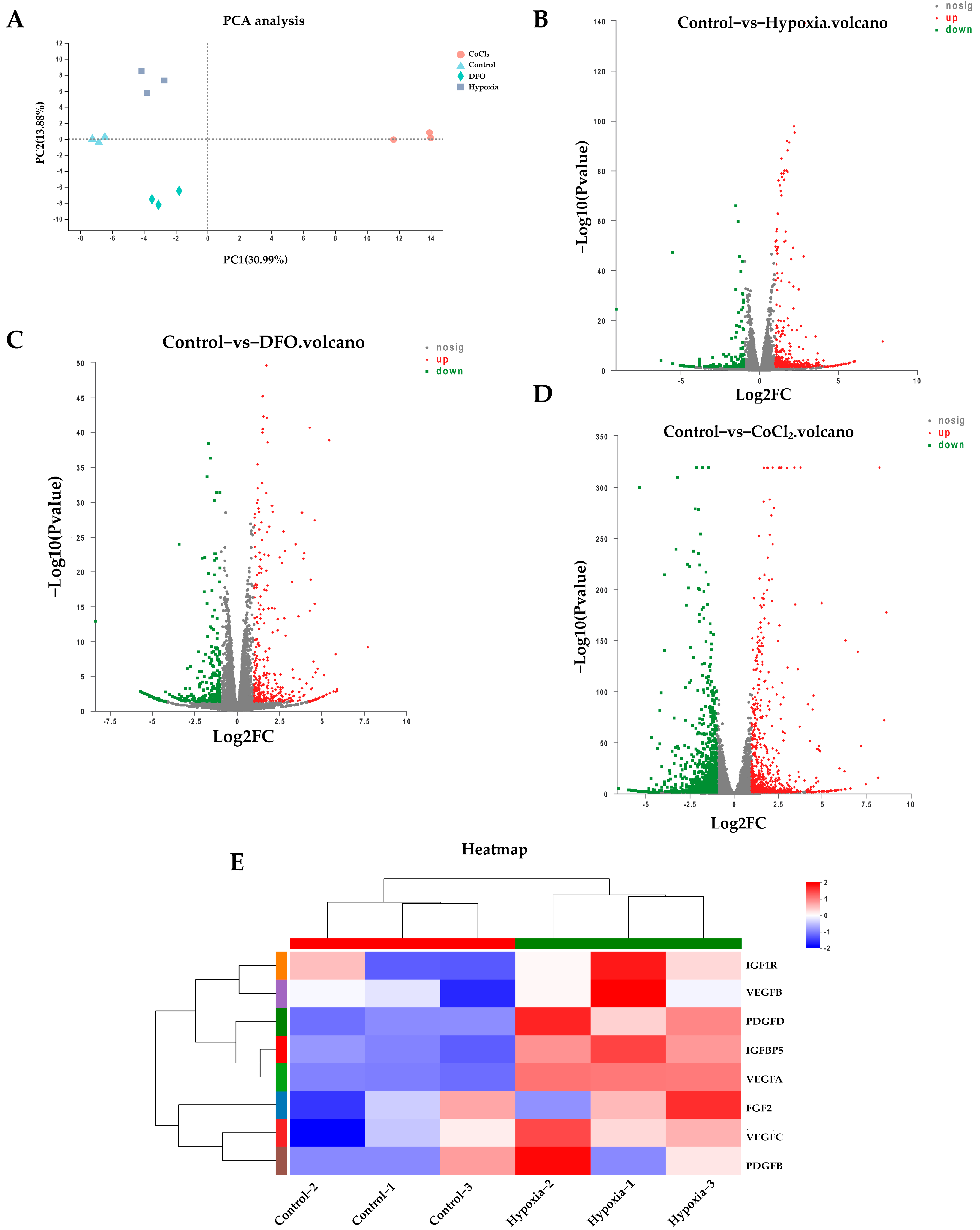
2.1. Establishment of a Hypoxic Microenvironment
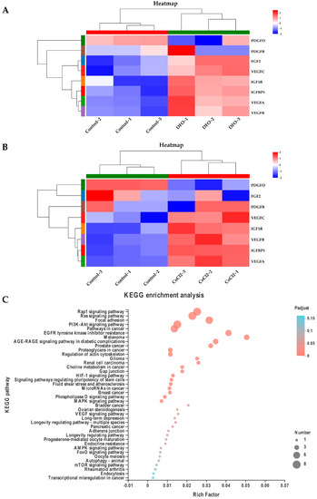
2.2. Hypoxic Microenvironment Enhances the Proliferation and Paracrine Level of ADSCs
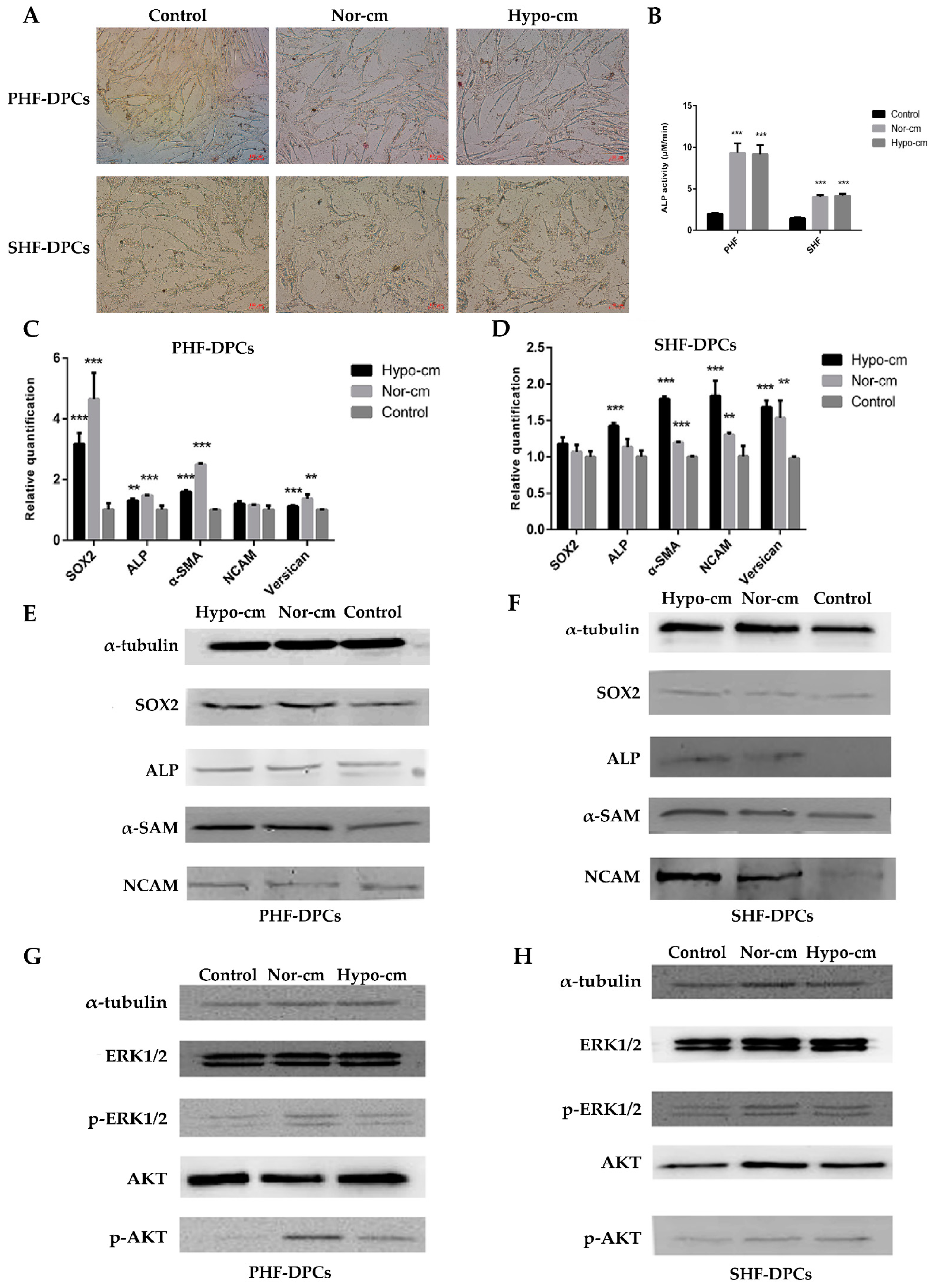
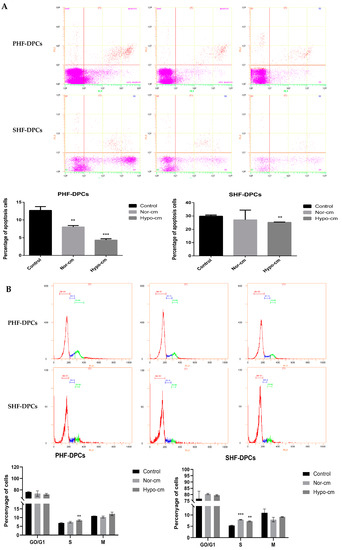
2.3. Conditioned Medium for ADSCs Enhances Proliferation and Induces Follicle Formation in DPCs
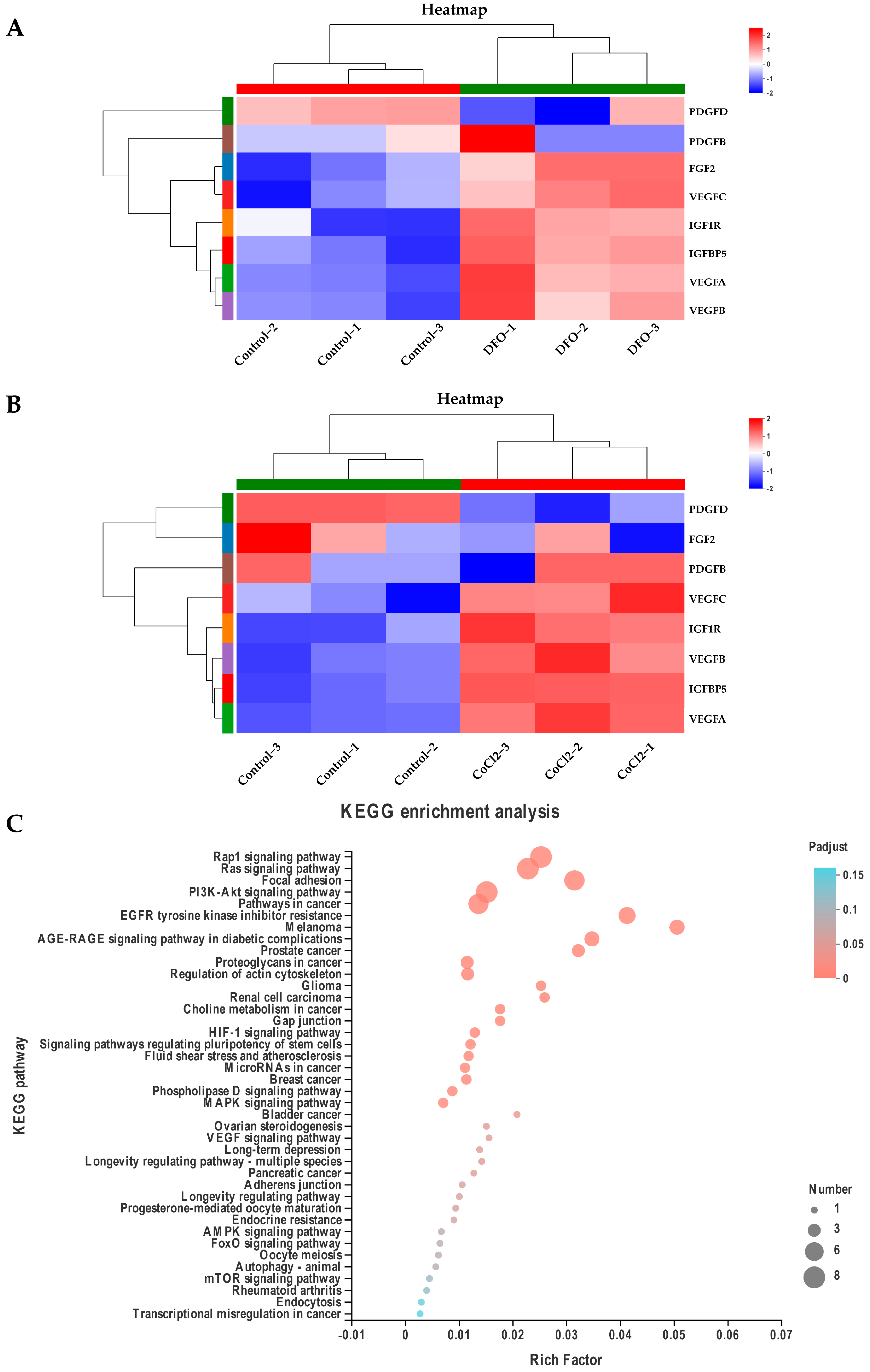
2.4. The ERK1/2 and HIF-1α Signaling Pathways Regulate Paracrine Levels in ADSCs in a Hypoxic Microenvironment
3. Discussion
4. Materials and Methods
4.1. Cell Culture
4.2. Cell Counting Kit-8 (CCK-8) Assay
4.3. Western Blotting
4.4. qRT-PCR
4.5. ELISA
4.6. Wound Healing Experiment
4.7. Tube Formation Analysis
4.8. Immunofluorescence Assay
4.9. Flow Cytometry
4.10. Cell Proliferation Assay
4.11. ALP Staining and Activity Assay
4.12. Cell Transfection and Plasmid Construction
4.13. Dual Luciferase Reporter Assay
4.14. Transcriptome Analysis
4.15. Statistical Analysis
5. Conclusions
Supplementary Materials
Author Contributions
Funding
Institutional Review Board Statement
Data Availability Statement
Acknowledgments
Conflicts of Interest
Abbreviations
| ADSCs | adipose mesenchymal stem cells |
| DPCs | dermal papilla cells |
| Hypo-cm | hypoxia-conditioned medium |
| Nor-cm | normoxic-conditioned medium |
| HIF-1α | hypoxia-inducible factor-1α |
| ADSC-CM | adipose mesenchymal stem cells -conditioned medium |
| DFO | desferrioxamine |
| CoCl2 | cobalt chloride |
| ALP | alkaline phosphatase |
| BMPs | bone morphogenetic proteins |
| PHF-DPCs | primary hair follicle–dermal papilla cells |
| SHF-DPCs | secondary hair follicle–dermal papilla cells |
| CCK-8 | Cell Counting Kit-8 |
| QRT-PCR | quantitative reverse transcription polymerase chain reaction |
| EGM-2 | endothelial cell growth medium-2 |
| BCA | bicinchoninic acid |
| DAPI | 4′,6-diamidino-2-phenylindole |
| FPKM | fragments per kilobase of transcript per million fragments mapped |
| MAPK | mitogen-activated protein kinase |
| DEGs | differently expressed genes |
| GBM | glioblastoma multiforme |
| HRE | hypoxia response element |
References
- Yoon, S.-Y.; Yoon, J.-S.; Jo, S.J.; Shin, C.Y.; Shin, J.-Y.; Kim, J.-I.; Kwon, O.; Kim, K.H. A role of placental growth factor in hair growth. J. Dermatol. Sci. 2014, 74, 125–134. [Google Scholar] [CrossRef]
- Iida, M.; Ihara, S.; Matsuzaki, T. Hair cycle-dependent changes of alkaline phosphatase activity in the mesenchyme and epithelium in mouse vibrissal follicles. Dev. Growth Differ. 2007, 49, 185–195. [Google Scholar] [CrossRef] [PubMed]
- Jahoda, C.A.B.; Oliver, R.F.; Reynolds, A.J.; Forrester, J.C.; Gillespie, J.W.; Cserhalmi-Friedman, P.B.; Christiano, A.M.; Horne, K.A. Trans-species hair growth induction by human hair follicle dermal papillae. Exp. Dermatol. 2001, 10, 229–237. [Google Scholar] [CrossRef] [PubMed]
- McElwee, K.J.; Kissling, S.; Wenzel, E.; Huth, A.; Hoffmann, R. Cultured peribulbar dermal sheath cells can induce hair follicle development and contribute to the dermal sheath and dermal papilla. J. Investig. Dermatol. 2003, 121, 1267–1275. [Google Scholar] [CrossRef]
- Jahoda, C.A.B.; Horne, K.A.; Oliver, R.F. Induction of hair growth by implantation of cultured dermal papilla cells. Nature 1984, 311, 560–562. [Google Scholar] [CrossRef] [PubMed]
- Kim, J.H.; Park, S.G.; Kim, W.-K.; Song, S.U.; Sung, J.-H. Functional regulation of adipose-derived stem cells by PDGF-D. Stem Cells 2015, 33, 542–556. [Google Scholar] [CrossRef] [PubMed]
- Jin, S.-E.; Sung, J.-H. Hair regeneration using adipose-derived stem cells. Histol. Histopathol. 2016, 31, 249–256. [Google Scholar] [CrossRef]
- Kim, W.-S.; Park, B.-S.; Kim, H.-K.; Park, J.-S.; Kim, K.-J.; Choi, J.-S.; Chung, S.-J.; Kim, D.-D.; Sung, J.-H. Evidence supporting antioxidant action of adipose-derived stem cells: Protection of human dermal fibroblasts from oxidative stress. J. Dermatol. Sci. 2008, 49, 133–142. [Google Scholar] [CrossRef]
- Park, B.-S.; Kim, W.-S.; Choi, J.-S.; Kim, H.-K.; Won, J.-H.; Ohkubo, F.; Fukuoka, H. Hair growth stimulated by conditioned medium of adipose-derived stem cells is enhanced by hypoxia: Evidence of increased growth factor secretion. Biomed. Res. 2010, 31, 27–34. [Google Scholar] [CrossRef] [PubMed]
- Festa, E.; Fretz, J.; Berry, R.; Schmidt, B.; Rodeheffer, M.; Horowitz, M.; Horsley, V. Adipocyte lineage cells contribute to the skin stem cell niche to drive hair cycling. Cell 2011, 146, 761–771. [Google Scholar] [CrossRef] [PubMed]
- Won, C.H.; Yoo, H.G.; Kwon, O.S.; Sung, M.Y.; Kang, Y.J.; Chung, J.H.; Park, B.S.; Sung, J.-H.; Kim, W.S.; Kim, K.H. Hair growth promoting effects of adipose tissue-derived stem cells. J. Dermatol. Sci. 2010, 57, 134–137. [Google Scholar] [CrossRef]
- Zhou, Y.; Yuan, J.; Zhou, B.; Lee, A.J.; Lee, A.J.; Ghawji, M., Jr.; Yoo, T.J. The therapeutic efficacy of human adipose tissue-derived mesenchymal stem cells on experimental autoimmune hearing loss in mice. Immunology 2011, 133, 133–140. [Google Scholar] [CrossRef] [PubMed]
- Lee, E.Y.; Xia, Y.; Kim, W.-S.; Kim, M.H.; Kim, T.H.; Kim, K.J.; Park, B.-S.; Sung, J.-H. Hypoxia-enhanced wound-healing function of adipose-derived stem cells: Increase in stem cell proliferation and up-regulation of VEGF and bFGF. Wound Repair Regen. 2009, 17, 540–547. [Google Scholar] [CrossRef]
- Zuk, P.A.; Zhu, M.I.; Mizuno, H.; Huang, J.; Futrell, J.W.; Katz, A.J.; Benhaim, P.; Lorenz, H.P.; Hedrick, M.H. Multilineage cells from human adipose tissue: Implications for cell-based therapies. Tissue Eng. 2001, 7, 211–228. [Google Scholar] [CrossRef] [PubMed]
- Guo, M.; Song, L.-P.; Jiang, Y.; Liu, W.; Yu, Y.; Chen, G.-Q. Hypoxia-mimetic agents desferrioxamine and cobalt chloride induce leukemic cell apoptosis through different hypoxia-inducible factor-1α independent mechanisms. Apoptosis 2006, 11, 67–77. [Google Scholar] [CrossRef] [PubMed]
- Kontani, S.; Nagata, E.; Uesugi, T.; Moriya, Y.; Fujii, N.; Miyata, T.; Takizawa, S. A novel prolyl hydroxylase inhibitor protects against cell death after hypoxia. Neurochem. Res. 2013, 38, 2588–2594. [Google Scholar] [CrossRef]
- Schumacker, P.T. Hypoxia-inducible factor-1 (HIF-1). Crit. Care Med. 2005, 33 (Suppl. 12), S423–S425. [Google Scholar] [CrossRef]
- Handjiski, B.K.; Eichmüller, S.; Hofmann, U.; Czarnetzki, B.M.; Paus, R. Alkaline phosphatase activity and localization during the murine hair cycle. Br. J. Dermatol. 1994, 131, 303–310. [Google Scholar] [CrossRef]
- Lee, S.-H.; Yoon, J.; Shin, S.H.; Zahoor, M.; Kim, H.J.; Park, P.J.; Park, W.-S.; Min, D.S.; Kim, H.-Y.; Choi, K.-Y. Valproic acid induces hair regeneration in murine model and activates alkaline phosphatase activity in human dermal papilla cells. PLoS ONE 2012, 7, e34152. [Google Scholar] [CrossRef]
- Driskell, R.R.; Clavel, C.; Rendl, M.; Watt, F.M. Hair follicle dermal papilla cells at a glance. J. Cell Sci. 2011, 124, 1179–1182. [Google Scholar] [CrossRef]
- Hill, R.P.; Gledhill, K.; Gardner, A.; Higgins, C.A.; Crawford, H.; Lawrence, C.; Hutchison, C.J.; Owens, W.A.; Kara, B.; James, S.E.; et al. Generation and characterization of multipotent stem cells from established dermal cultures. PLoS ONE 2012, 7, e50742. [Google Scholar] [CrossRef]
- Reynolds, A.J.; Chaponnier, C.; Jahoda, C.A.B.; Gabbiani, G. A quantitative study of the differential expression of alpha-smooth muscle actin in cell populations of follicular and non-follicular origin. J. Investig. Dermatol. 1993, 101, 577–583. [Google Scholar] [CrossRef]
- Higgins, C.A.; Richardson, G.D.; Ferdinando, D.; Westgate, G.E.; Jahoda, C.A. Modelling the hair follicle dermal papilla using spheroid cell cultures. Exp. Dermatol. 2010, 19, 546–548. [Google Scholar] [CrossRef] [PubMed]
- Yang, Y.; Li, Y.; Wang, Y.; Wu, J.; Yang, G.; Yang, T.; Gao, Y.; Lu, Y. Versican gene: Regulation by the β-catenin signaling pathway plays a significant role in dermal papilla cell aggregative growth. J. Dermatol. Sci. 2012, 68, 157–163. [Google Scholar] [CrossRef]
- Yano, K.; Brown, L.F.; Detmar, M. Control of hair growth and follicle size by VEGF-mediated angiogenesis. J. Clin. Investig. 2001, 107, 409–417. [Google Scholar] [CrossRef] [PubMed]
- Tomita, Y.; Akiyama, M.; Shimizu, H. PDGF isoforms induce and maintain anagen phase of murine hair follicles. J. Dermatol. Sci. 2006, 43, 105–115. [Google Scholar] [CrossRef] [PubMed]
- Osada, A.; Kobayashi, K.; Masui, S.; Hamazaki, T.S.; Yasuda, K.; Okochi, H. Cloned cells from the murine dermal papilla have hair-inducing ability. J. Dermatol. Sci. 2009, 54, 129–131. [Google Scholar] [CrossRef]
- Miyazawa, K.; Shinozaki, M.; Hara, T.; Furuya, T.; Miyazono, K. Two major Smad pathways in TGF-β superfamily signalling. Genes Cells 2002, 7, 1191–1204. [Google Scholar] [CrossRef]
- Andl, T.; Ahn, K.; Kairo, A.; Chu, E.Y.; Wine-Lee, L.; Reddy, S.T.; Croft, N.J.; Cebra-Thomas, J.A.; Metzger, D.; Chambon, P.; et al. Epithelial Bmpr1a regulates differentiation and proliferation in postnatal hair follicles and is essential for tooth development. Development 2004, 131, 2257–2268. [Google Scholar] [CrossRef]
- Noramly, S.; Morgan, B.A. BMPs mediate lateral inhibition at successive stages in feather tract development. Development 1998, 125, 3775–3787. [Google Scholar] [CrossRef]
- Ren, Y.; Wu, H.; Zhou, X.; Wen, J.; Jin, M.; Cang, M.; Guo, X.; Wang, Q.; Liu, D.; Ma, Y. Isolation, expansion, and differentiation of goat adipose-derived stem cells. Res. Vet. Sci. 2012, 93, 404–411. [Google Scholar] [CrossRef] [PubMed]
- Kim, J.H.; Park, S.-H.; Park, S.G.; Choi, J.-S.; Xia, Y.; Sung, J.-H.; Kim, W.-K.; Sung, Y.K.; Kwack, M.H.; Song, S.Y.; et al. The pivotal role of reactive oxygen species generation in the hypoxia-induced stimulation of adipose-derived stem cells. Stem Cells Dev. 2011, 20, 1753–1761. [Google Scholar] [CrossRef] [PubMed]
- Park, B.-S.; Jang, K.A.; Sung, J.-H.; Park, J.-S.; Kwon, Y.H.; Kim, K.J.; Kim, W.-S. Adipose-derived stem cells and their secretory factors as a promising therapy for skin aging. Dermatol. Surg. 2008, 34, 1323–1326. [Google Scholar] [CrossRef]
- Berra, E.; Milanini, J.; Richard, D.E.; Le Gall, M.; Viñals, F.; Gothié, E.; Roux, D.; Pagès, G.; Pouysségur, J. Signaling angiogenesis via p42/p44 MAP kinase and hypoxia. Biochem. Pharmacol. 2000, 60, 1171–1178. [Google Scholar] [CrossRef]
- Mebratu, Y.; Tesfaigzi, Y. How ERK1/2 activation controls cell proliferation and cell death: Is subcellular localization the answer? Cell Cycle 2009, 8, 1168–1175. [Google Scholar] [CrossRef] [PubMed]
- Han, J.H.; Kwon, O.S.; Chung, J.H.; Cho, K.H.; Eun, H.C.; Kim, K.H. Effect of minoxidil on proliferation and apoptosis in dermal papilla cells of human hair follicle. J. Dermatol. Sci. 2004, 34, 91–98. [Google Scholar] [CrossRef]
- Kwon, O.S.; Han, J.H.; Yoo, H.G.; Chung, J.H.; Cho, K.H.; Eun, H.C.; Kim, K.H. Human hair growth enhancement in vitro by green tea epigallocatechin-3-gallate (EGCG). Phytomedicine 2007, 14, 551–555. [Google Scholar] [CrossRef]
- Ferrara, N.; Gerber, H.-P.; LeCouter, J. The biology of VEGF and its receptors. Nat. Med. 2003, 9, 669–676. [Google Scholar] [CrossRef]
- Neufeld, G.; Cohen, T.; Gengrinovitch, S.; Poltorak, Z. Vascular endothelial growth factor (VEGF) and its receptors. FASEB J. 1999, 13, 9–22. [Google Scholar] [CrossRef]
- Li, W.; Man, X.-Y.; Li, C.-M.; Chen, J.-Q.; Zhou, J.; Cai, S.-Q.; Lu, Z.-F.; Zheng, M. VEGF induces proliferation of human hair follicle dermal papilla cells through VEGFR-2-mediated activation of ERK. Exp. Cell Res. 2012, 318, 1633–1640. [Google Scholar] [CrossRef]
- Carnero, A. The PKB/AKT Pathway in Cancer. Curr. Pharm. Des. 2010, 16, 34–44. [Google Scholar] [CrossRef]
- Barriga, E.H.; Maxwell, P.H.; Reyes, A.E.; Mayor, R. The hypoxia factor Hif-1α controls neural crest chemotaxis and epithelial to mesenchymal transition. J. Cell Biol. 2013, 201, 759–776. [Google Scholar] [CrossRef]
- Ema, M.; Taya, S.; Yokotani, N.; Sogawa, K.; Matsuda, Y.; Fujii-Kuriyama, Y. A novel bHLH-PAS factor with close sequence similarity to hypoxia-inducible factor 1α regulates the VEGF expression and is potentially involved in lung and vascular development. Proc. Natl. Acad. Sci. USA 1997, 94, 4273–4278. [Google Scholar] [CrossRef]
- Xu, W.; Xu, R.; Li, Z.; Wang, Y.; Hu, R. Hypoxia changes chemotaxis behaviour of mesenchymal stem cells via HIF-1α signalling. J. Cell. Mol. Med. 2019, 23, 1899–1907. [Google Scholar] [CrossRef] [PubMed]
- Nicolas, S.; Abdellatef, S.; Al Haddad, M.; Fakhoury, I.; El-Sibai, M. Hypoxia and EGF Stimulation Regulate VEGF Expression in Human Glioblastoma Multiforme (GBM) Cells by Differential Regulation of the PI3K/Rho-GTPase and MAPK Pathways. Cells 2019, 8, 1397. [Google Scholar] [CrossRef] [PubMed]
- McMahon, L.A.; Prendergast, P.J.; Campbell, V.A. A comparison of the involvement of p38, ERK1/2 and PI3K in growth factor-induced chondrogenic differentiation of mesenchymal stem cells. Biochem. Biophys. Res. Commun. 2008, 368, 990–995. [Google Scholar] [CrossRef]
- Mecklenburg, L.; Tobin, D.J.; Müller-Röver, S.; Handjiski, B.; Wendt, G.; Peters, E.M.; Pohl, S.; Moll, I.; Paus, R. Active hair growth (anagen) is associated with angiogenesis. J. Investig. Dermatol. 2000, 114, 909–916. [Google Scholar] [CrossRef] [PubMed]
- Ozeki, M.; Tabata, Y. Promoted growth of murine hair follicles through controlled release of basic fibroblast growth factor. Tissue Eng. 2002, 8, 359–366. [Google Scholar] [CrossRef]
- Peng, X.; Li, X.; Li, C.; Yue, S.; Huang, Y.; Huang, P.; Cheng, H.; Zhou, Y.; Tang, Y.; Liu, W.; et al. NMDA receptor activation inhibits the protective effect of BM-MSCs on bleomycin-induced lung epithelial cell damage by inhibiting ERK signaling and the paracrine factor HGF. Int. J. Mol. Med. 2019, 44, 227–239. [Google Scholar] [CrossRef]
- Shi, R.-Z.; Wang, J.-C.; Huang, S.-H.; Wang, X.-J.; Li, Q.-P. Angiotensin II induces vascular endothelial growth factor synthesis in mesenchymal stem cells. Exp. Cell Res. 2009, 315, 10–15. [Google Scholar] [CrossRef] [PubMed]
- Dyson, H.J.; Wright, P.E. Role of Intrinsic Protein Disorder in the Function and Interactions of the Transcriptional Coactivators CREB-binding Protein (CBP) and p300. J. Biol. Chem. 2016, 291, 6714–6722. [Google Scholar] [CrossRef] [PubMed]
- Zhu, B.; Xu, T.; Zhang, Z.; Ta, N.; Gao, X.; Hui, L.; Guo, X.; Liu, D. Transcriptome sequencing reveals differences between anagen and telogen secondary hair follicle-derived dermal papilla cells of the Cashmere goat (Capra hircus). Physiol. Genom. 2014, 46, 104–111. [Google Scholar] [CrossRef] [PubMed]
- Buravkova, L.B.; Grinakovskaia, O.S.; Andreeva, E.P.; Zhambalova, A.P.; Kozionova, M.P. Characteristics of human lipoaspirate-isolated mesenchymal stromal cells cultivated under a lower oxygen tension. Tsitologiia 2009, 51, 5–11. [Google Scholar] [CrossRef] [PubMed]









Disclaimer/Publisher’s Note: The statements, opinions and data contained in all publications are solely those of the individual author(s) and contributor(s) and not of MDPI and/or the editor(s). MDPI and/or the editor(s) disclaim responsibility for any injury to people or property resulting from any ideas, methods, instructions or products referred to in the content. |
© 2023 by the authors. Licensee MDPI, Basel, Switzerland. This article is an open access article distributed under the terms and conditions of the Creative Commons Attribution (CC BY) license (https://creativecommons.org/licenses/by/4.0/).
Share and Cite
Wang, Q.; Zhou, M.; Zhang, H.; Hou, Z.; Liu, D. Hypoxia Treatment of Adipose Mesenchymal Stem Cells Promotes the Growth of Dermal Papilla Cells via HIF-1α and ERK1/2 Signaling Pathways. Int. J. Mol. Sci. 2023, 24, 11198. https://doi.org/10.3390/ijms241311198
Wang Q, Zhou M, Zhang H, Hou Z, Liu D. Hypoxia Treatment of Adipose Mesenchymal Stem Cells Promotes the Growth of Dermal Papilla Cells via HIF-1α and ERK1/2 Signaling Pathways. International Journal of Molecular Sciences. 2023; 24(13):11198. https://doi.org/10.3390/ijms241311198
Chicago/Turabian StyleWang, Qing, Mei Zhou, Hongyan Zhang, Zhuang Hou, and Dongjun Liu. 2023. "Hypoxia Treatment of Adipose Mesenchymal Stem Cells Promotes the Growth of Dermal Papilla Cells via HIF-1α and ERK1/2 Signaling Pathways" International Journal of Molecular Sciences 24, no. 13: 11198. https://doi.org/10.3390/ijms241311198
APA StyleWang, Q., Zhou, M., Zhang, H., Hou, Z., & Liu, D. (2023). Hypoxia Treatment of Adipose Mesenchymal Stem Cells Promotes the Growth of Dermal Papilla Cells via HIF-1α and ERK1/2 Signaling Pathways. International Journal of Molecular Sciences, 24(13), 11198. https://doi.org/10.3390/ijms241311198
