Involvement of the Restoration of Cerebral Blood Flow and Maintenance of eNOS Expression in the Prophylactic Protective Effect of the Novel Ferulic Acid Derivative FAD012 against Ischemia/Reperfusion Injuries in Rats
Abstract
1. Introduction
2. Results
2.1. Antioxidant and Physicochemical Properties of FAD012
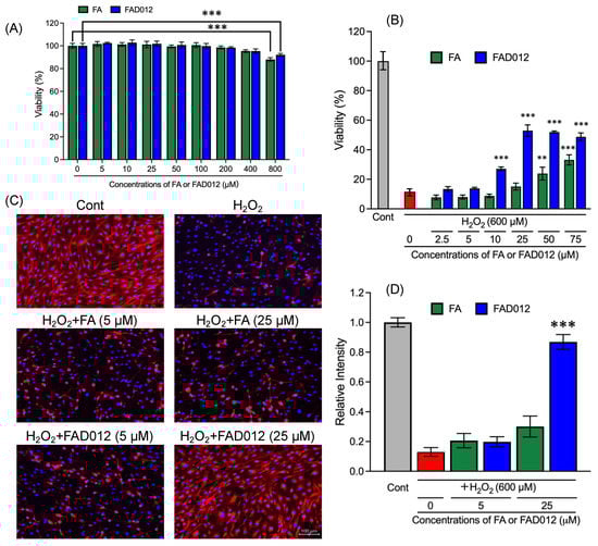
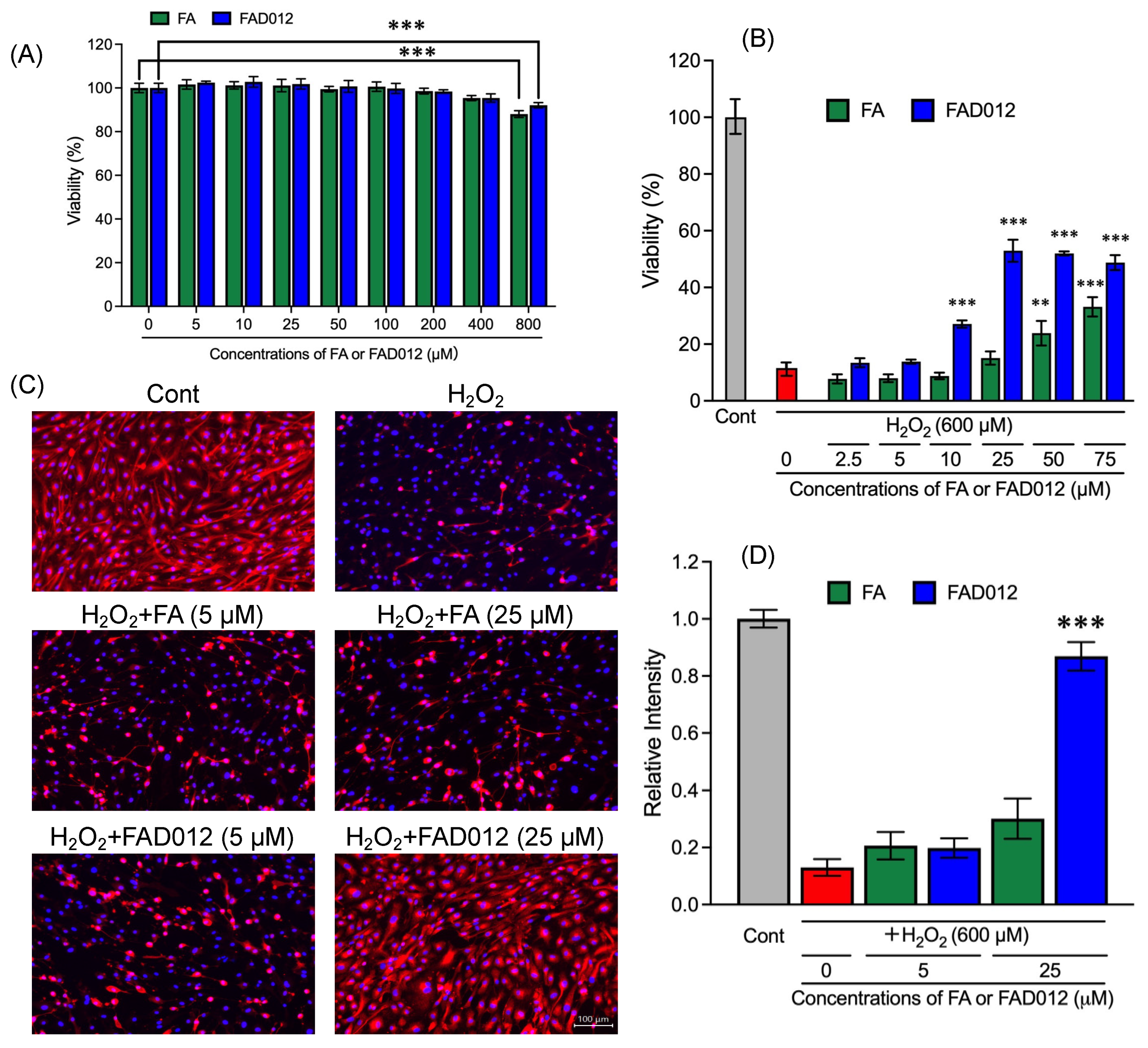
2.2. More Potent Cytoprotective Effect of FAD012 against H2O2-Induced Cytotoxicity in PC12 Cells in Comparison to FA
2.3. Plasma Biochemistry Analysis of Rats Given a Long-Term Administration of FAD012
2.4. Improvement of Neurological Deficits Using Prophylactic Administration of FAD012
2.5. Reduction in Infarct Size Using Prophylactic Administration of FAD012
2.6. Restoration of CBF during MCAO Using Prophylactic Administration of FAD012
2.7. Suppression of MCAO-Triggered Decrease in eNOS Using Prophylactic Administration of FAD012
2.8. Restoration of H2O2-Induced Loss of Cell Viability and eNOS Expression in RBMVEC Using FAD012
3. Discussion
4. Materials and Methods
4.1. Chemicals and Reagents
4.2. Free Radical Scavenging and Antioxidative Activities of FAD012
4.3. Cell Culture
4.4. Cell Viability Assay
4.5. Immunocytochemistry
4.6. Animals
4.7. In Vivo Toxicity Assessment of FAD012
4.8. Transient Middle Cerebral Artery Occlusion and Reperfusion
4.9. Measurement of Cerebral Blood Flow by Laser Doppler Flowmetry
4.10. Measurement of Cerebral Blood Flow Using a 2D Laser Blood Flow Imager
4.11. Assessment of Neurological Deficit
4.12. TTC Staining
4.13. Immunohistochemistry
4.14. Statistical Analysis
5. Conclusions
Author Contributions
Funding
Institutional Review Board Statement
Informed Consent Statement
Data Availability Statement
Conflicts of Interest
Abbreviations
References
- Donnan, G.A.; Fisher, M.; Macleod, M.; Davis, S.M. Stroke. The Lancet 2008, 371, 1612–1623. [Google Scholar] [CrossRef]
- Collaborators, G.S. Global, regional, and national burden of stroke, 1990–2016: A systematic analysis for the Global Burden of Disease Study 2016. Lancet Neurol. 2019, 18, 439–458. [Google Scholar]
- Hacke, W.; Kaste, M.; Bluhmki, E.; Brozman, M.; Dávalos, A.; Guidetti, D.; Larrue, V.; Lees, K.R.; Medeghri, Z.; Machnig, T.; et al. Thrombolysis with alteplase 3 to 4.5 hours after acute ischemic stroke. N. Engl. J. Med. 2008, 359, 1317–1329. [Google Scholar] [CrossRef]
- Adeoye, O.; Hornung, R.; Khatri, P.; Kleindorfer, D. Recombinant tissue-type plasminogen activator use for ischemic stroke in the United States: A doubling of treatment rates over the course of 5 years. Stroke 2011, 42, 1952–1955. [Google Scholar] [CrossRef] [PubMed]
- Lansberg, M.G.; Thijs, V.N.; Bammer, R.; Kemp, S.; Wijman, C.A.; Marks, M.P.; Albers, G.W. Risk factors of symptomatic intracerebral hemorrhage after tPA therapy for acute stroke. Stroke 2007, 38, 2275–2278. [Google Scholar] [CrossRef] [PubMed]
- Halstead, M.R.; Geocadin, R.G. The Medical Management of Cerebral Edema: Past, Present, and Future Therapies. Neurotherapeutics 2019, 16, 1133–1148. [Google Scholar] [CrossRef]
- Wu, L.; Xiong, X.; Wu, X.; Ye, Y.; Jian, Z.; Zhi, Z.; Gu, L. Targeting Oxidative Stress and Inflammation to Prevent Ischemia-Reperfusion Injury. Front. Mol. Neurosci. 2020, 13, 28. [Google Scholar] [CrossRef]
- Wieronska, J.M.; Cieslik, P.; Kalinowski, L. Nitric Oxide-Dependent Pathways as Critical Factors in the Consequences and Recovery after Brain Ischemic Hypoxia. Biomolecules 2021, 11, 1097. [Google Scholar] [CrossRef]
- Samdani, A.F.; Dawson, T.M.; Dawson, V.L. Nitric oxide synthase in models of focal ischemia. Stroke 1997, 28, 1283–1288. [Google Scholar] [CrossRef]
- Mahmood, Q.; Wang, G.F.; Wu, G.; Wang, H.; Zhou, C.X.; Yang, H.Y.; Liu, Z.R.; Han, F.; Zhao, K. Salvianolic acid A inhibits calpain activation and eNOS uncoupling during focal cerebral ischemia in mice. Phytomedicine Int. J. Phytother. Phytopharm. 2017, 25, 8–14. [Google Scholar] [CrossRef]
- Watanabe, A.; Sasaki, T.; Yukami, T.; Kanki, H.; Sakaguchi, M.; Takemori, H.; Kitagawa, K.; Mochizuki, H. Serine racemase inhibition induces nitric oxide-mediated neurovascular protection during cerebral ischemia. Neuroscience 2016, 339, 139–149. [Google Scholar] [CrossRef]
- Kumar, N.; Pruthi, V. Potential applications of ferulic acid from natural sources. Biotechnol. Rep. 2014, 4, 86–93. [Google Scholar] [CrossRef] [PubMed]
- Han, Y.; Chen, Y.; Zhang, Q.; Liu, B.W.; Yang, L.; Xu, Y.H.; Zhao, Y.H. Overview of therapeutic potentiality of Angelica sinensis for ischemic stroke. Phytomedicine Int. J. Phytother. Phytopharm. 2021, 90, 153652. [Google Scholar] [CrossRef] [PubMed]
- Thapliyal, S.; Singh, T.; Handu, S.; Bisht, M.; Kumari, P.; Arya, P.; Srivastava, P.; Gandham, R. A Review on Potential Footprints of Ferulic Acid for Treatment of Neurological Disorders. Neurochem. Res. 2021, 46, 1043–1057. [Google Scholar] [CrossRef]
- Mancuso, C.; Santangelo, R. Ferulic acid: Pharmacological and toxicological aspects. Food Chem. Toxicol. Int. J. Publ. Br. Ind. Biol. Res. Assoc. 2014, 65, 185–195. [Google Scholar] [CrossRef]
- Asano, T.; Matsuzaki, H.; Iwata, N.; Xuan, M.; Kamiuchi, S.; Hibino, Y.; Sakamoto, T.; Okazaki, M. Protective Effects of Ferulic Acid against Chronic Cerebral Hypoperfusion-Induced Swallowing Dysfunction in Rats. Int. J. Mol. Sci. 2017, 18, 550. [Google Scholar] [CrossRef]
- Cheng, C.Y.; Su, S.Y.; Tang, N.Y.; Ho, T.Y.; Chiang, S.Y.; Hsieh, C.L. Ferulic acid provides neuroprotection against oxidative stress-related apoptosis after cerebral ischemia/reperfusion injury by inhibiting ICAM-1 mRNA expression in rats. Brain Res. 2008, 1209, 136–150. [Google Scholar] [CrossRef] [PubMed]
- Ren, Z.; Zhang, R.; Li, Y.; Li, Y.; Yang, Z.; Yang, H. Ferulic acid exerts neuroprotective effects against cerebral ischemia/reperfusion-induced injury via antioxidant and anti-apoptotic mechanisms in vitro and in vivo. Int. J. Mol. Med. 2017, 40, 1444–1456. [Google Scholar] [CrossRef]
- Koh, P.O. Ferulic acid modulates nitric oxide synthase expression in focal cerebral ischemia. Lab. Anim. Res. 2012, 28, 273–278. [Google Scholar] [CrossRef]
- Choi, S.; Il Kim, H.; Hag Park, S.; Jung Lee, M.; Yeoul Jun, J.; Lee Kim, H.; Hoon Chung, J.; Ho Yeum, C. Endothelium-dependent vasodilation by ferulic acid in aorta from chronic renal hypertensive rats. Kidney Res. Clin. Pract. 2012, 31, 227–233. [Google Scholar] [CrossRef]
- Li, D.; Rui, Y.X.; Guo, S.D.; Luan, F.; Liu, R.; Zeng, N. Ferulic acid: A review of its pharmacology, pharmacokinetics and derivatives. Life Sci. 2021, 284, 119921. [Google Scholar] [CrossRef] [PubMed]
- Lin, C.M.; Chiu, J.H.; Wu, I.H.; Wang, B.W.; Pan, C.M.; Chen, Y.H. Ferulic acid augments angiogenesis via VEGF, PDGF and HIF-1 alpha. J. Nutr. Biochem. 2010, 21, 627–633. [Google Scholar] [CrossRef] [PubMed]
- Ikeda, N.; Inoue, Y.; Ogata, Y.; Murata, I.; Meiyan, X.; Takayama, J.; Sakamoto, T.; Okazaki, M.; Kanamoto, I. Improvement of the Solubility and Evaluation of the Physical Properties of an Inclusion Complex Formed by a New Ferulic Acid Derivative and gamma-Cyclodextrin. ACS Omega 2020, 5, 12073–12080. [Google Scholar] [CrossRef] [PubMed]
- Teramae, H.; Xuan, M.; Yamashita, T.; Takayama, J.; Okazaki, M.; Sakamoto, T. Theoretical study on antioxidant properties of ferulic acid. J. Comput. Chem. Jpn. 2018, 17, 150–152. [Google Scholar] [CrossRef]
- Pajouhesh, H.; Lenz, G.R. Medicinal chemical properties of successful central nervous system drugs. NeuroRx 2005, 2, 541–553. [Google Scholar] [CrossRef]
- Dichiara, M.; Amata, B.; Turnaturi, R.; Marrazzo, A.; Amata, E. Tuning Properties for Blood-Brain Barrier Permeation: A Statistics-Based Analysis. ACS Chem. Neurosci. 2020, 11, 34–44. [Google Scholar] [CrossRef]
- Zhang, Y.N.; Yang, Y.F.; Xu, W.; Yang, X.W. The Blood-Brain Barrier Permeability of Six Indole Alkaloids from Uncariae Ramulus Cum Uncis in the MDCK-pHaMDR Cell Monolayer Model. Molecules 2017, 22, 1944. [Google Scholar] [CrossRef]
- Ahmad, A.; Dempsey, S.K.; Daneva, Z.; Azam, M.; Li, N.; Li, P.L.; Ritter, J.K. Role of Nitric Oxide in the Cardiovascular and Renal Systems. Int. J. Mol. Sci. 2018, 19, 2605. [Google Scholar] [CrossRef]
- Jiang, S.; Dandu, C.; Geng, X. Clinical application of nitric oxide in ischemia and reperfusion injury: A literature review. Brain Circ. 2020, 6, 248–253. [Google Scholar]
- Gertz, K.; Priller, J.; Kronenberg, G.; Fink, K.B.; Winter, B.; Schröck, H.; Ji, S.; Milosevic, M.; Harms, C.; Böhm, M.; et al. Physical activity improves long-term stroke outcome via endothelial nitric oxide synthase-dependent augmentation of neovascularization and cerebral blood flow. Circ. Res. 2006, 99, 1132–1140. [Google Scholar] [CrossRef]
- Cheng, C.Y.; Ho, T.Y.; Lee, E.J.; Su, S.Y.; Tang, N.Y.; Hsieh, C.L. Ferulic acid reduces cerebral infarct through its antioxidative and anti-inflammatory effects following transient focal cerebral ischemia in rats. Am. J. Chin. Med. 2008, 36, 1105–1119. [Google Scholar] [CrossRef]
- Chen, J.; Zacharek, A.; Zhang, C.; Jiang, H.; Li, Y.; Roberts, C.; Lu, M.; Kapke, A.; Chopp, M. Endothelial nitric oxide synthase regulates brain-derived neurotrophic factor expression and neurogenesis after stroke in mice. J. Neurosci. 2005, 25, 2366–2375. [Google Scholar] [CrossRef]
- Huang, Z.; Huang, P.L.; Ma, J.; Meng, W.; Ayata, C.; Fishman, M.C.; Moskowitz, M.A. Enlarged infarcts in endothelial nitric oxide synthase knockout mice are attenuated by nitro-L-arginine. J. Cereb. Blood Flow Metab. 1996, 16, 981–987. [Google Scholar] [CrossRef]
- Wu, X.; Hu, Z.; Zhou, J.; Liu, J.; Ren, P.; Huang, X. Ferulic Acid Alleviates Atherosclerotic Plaques by Inhibiting VSMC Proliferation Through the NO/p21 Signaling pathway. J. Cardiovasc. Transl. Res. 2022, 15, 865–875. [Google Scholar] [CrossRef] [PubMed]
- Ohkawa, H.; Ohishi, N.; Yagi, K. Reaction of linoleic acid hydroperoxide with thiobarbituric acid. J. Lipid Res. 1978, 19, 1053–1057. [Google Scholar] [CrossRef] [PubMed]
- Yagi, K. Assay for blood plasma or serum. Methods Enzymol. 1984, 105, 328–331. [Google Scholar] [PubMed]
- Pan, C.; Giraldo, G.S.; Prentice, H.; Wu, J.Y. Taurine protection of PC12 cells against endoplasmic reticulum stress induced by oxidative stress. J. Biomed. Sci. 2010, 17 (Suppl. S1), S17. [Google Scholar] [CrossRef]
- Yuan, L.W.; Jiang, X.M.; Xu, Y.L.; Huang, M.Y.; Chen, Y.C.; Yu, W.B.; Su, M.X.; Ye, Z.H.; Chen, X.; Wang, Y.; et al. Licochalcone A inhibits interferon-gamma-induced programmed death-ligand 1 in lung cancer cells. Phytomedicine Int. J. Phytother. Phytopharm. 2021, 80, 153394. [Google Scholar] [CrossRef]
- Yuan, B.; Li, J.; Miyashita, S.-I.; Kikuchi, H.; Xuan, M.; Matsuzaki, H.; Iwata, N.; Kamiuchi, S.; Sunaga, K.; Sakamoto, T.; et al. Enhanced Cytotoxic Effects of Arenite in Combination with Active Bufadienolide Compounds against Human Glioblastoma Cell Line U-87. Molecules 2022, 27, 6577. [Google Scholar] [CrossRef]
- Iwata, N.; Okazaki, M.; Xuan, M.; Kamiuchi, S.; Matsuzaki, H.; Hibino, Y. Orally administrated ascorbic acid suppresses neuronal damage and modifies expression of SVCT2 and GLUT1 in the brain of diabetic rats with cerebral ischemia-reperfusion. Nutrients 2014, 6, 1554–1577. [Google Scholar] [CrossRef]
- Kaneda, S.; Ishizuka, T.; Sekiguchi, A.; Morimoto, K.; Kasukawa, H. Efficacy of liposome-encapsulated hemoglobin in a rat model of cerebral ischemia. Artif. Organs 2014, 38, 650–655. [Google Scholar] [CrossRef] [PubMed]
- Ayata, C.; Dunn, A.K.; Gursoy, O.Y.; Huang, Z.; Boas, D.A.; Moskowitz, M.A. Laser speckle flowmetry for the study of cerebrovascular physiology in normal and ischemic mouse cortex. J. Cereb. Blood Flow Metab. 2004, 24, 744–755. [Google Scholar] [CrossRef] [PubMed]
- Hattori, Y.; Okamoto, Y.; Nagatsuka, K.; Takahashi, R.; Kalaria, R.N.; Kinoshita, M.; Ihara, M. SIRT1 attenuates severe ischemic damage by preserving cerebral blood flow. Neuroreport 2015, 26, 113–117. [Google Scholar] [CrossRef]
- Chen, J.; Sanberg, P.R.; Li, Y.; Wang, L.; Lu, M.; Willing, A.E.; Sanchez-Ramos, J.; Chopp, M. Intravenous administration of human umbilical cord blood reduces behavioral deficits after stroke in rats. Stroke 2001, 32, 2682–2688. [Google Scholar] [CrossRef] [PubMed]







| Compounds | DPPH Assay (EC50) (μM) | TBARS Assay (IC50) (μM) |
|---|---|---|
| FA | 72.95 ± 5.49 | 34.08 ± 4.72 |
| FAD012 | 72.58 ± 3.26 | 23.57 ± 1.85 |
| VC | 69.44 ± 4.04 | 1853.77 ± 88.65 † |
| Trolox | 51.87 ± 1.76 * | 32.06 ± 0.95 |
| 0.5% CMC (Vehicle Control) | FAD012 (50 mg/kg, p.o.) | |
|---|---|---|
| Relative body weights (%) | 156 ± 4.6 | 144 ± 0.6 |
| Inspection item | ||
| Albumin | 4.8 ± 0.2 | 5.4 ± 0.1 |
| Alkaline phosphatase | 184 ± 14.7 | 294.6 ± 62.9 |
| Alanine aminotransferase | 52.5 ± 0.4 | 67.3 ± 21.0 |
| Amylase | 857.5 ± 75.5 | 992.6 ± 129.3 |
| Total bilirubin | 0.3 | 0.3 |
| Blood urea nitrogen | 23 ± 0.8 | 18 ± 0.6 |
| Creatinine | 0.55 ± 0.1 | 0.4 ± 0.1 |
| Glucose | 198.5 ± 11.8 | 154.6 ± 5.3 |
| Total protein | 7.55 ± 0.2 | 7.8 ± 0.4 |
| Globulin | 2.7 ± 0.1 | 2.4 ± 0.2 |
| Na | 141 ± 0.0 | 139.3 ± 1.8 |
| K | 6.05 ± 0.0 | 6.2 ± 0.2 |
| Ca | 10.6 ± 0.0 | 10.3 ± 0.1 |
| IP | 6.05 ± 0.3 | 6.7 ± 0.3 |
Disclaimer/Publisher’s Note: The statements, opinions and data contained in all publications are solely those of the individual author(s) and contributor(s) and not of MDPI and/or the editor(s). MDPI and/or the editor(s) disclaim responsibility for any injury to people or property resulting from any ideas, methods, instructions or products referred to in the content. |
© 2023 by the authors. Licensee MDPI, Basel, Switzerland. This article is an open access article distributed under the terms and conditions of the Creative Commons Attribution (CC BY) license (https://creativecommons.org/licenses/by/4.0/).
Share and Cite
Asano, T.; Xuan, M.; Iwata, N.; Takayama, J.; Hayashi, K.; Kato, Y.; Aoyama, T.; Sugo, H.; Matsuzaki, H.; Yuan, B.; et al. Involvement of the Restoration of Cerebral Blood Flow and Maintenance of eNOS Expression in the Prophylactic Protective Effect of the Novel Ferulic Acid Derivative FAD012 against Ischemia/Reperfusion Injuries in Rats. Int. J. Mol. Sci. 2023, 24, 9663. https://doi.org/10.3390/ijms24119663
Asano T, Xuan M, Iwata N, Takayama J, Hayashi K, Kato Y, Aoyama T, Sugo H, Matsuzaki H, Yuan B, et al. Involvement of the Restoration of Cerebral Blood Flow and Maintenance of eNOS Expression in the Prophylactic Protective Effect of the Novel Ferulic Acid Derivative FAD012 against Ischemia/Reperfusion Injuries in Rats. International Journal of Molecular Sciences. 2023; 24(11):9663. https://doi.org/10.3390/ijms24119663
Chicago/Turabian StyleAsano, Takashi, Meiyan Xuan, Naohiro Iwata, Jun Takayama, Kousuke Hayashi, Yosuke Kato, Toshiya Aoyama, Hiroshi Sugo, Hirokazu Matsuzaki, Bo Yuan, and et al. 2023. "Involvement of the Restoration of Cerebral Blood Flow and Maintenance of eNOS Expression in the Prophylactic Protective Effect of the Novel Ferulic Acid Derivative FAD012 against Ischemia/Reperfusion Injuries in Rats" International Journal of Molecular Sciences 24, no. 11: 9663. https://doi.org/10.3390/ijms24119663
APA StyleAsano, T., Xuan, M., Iwata, N., Takayama, J., Hayashi, K., Kato, Y., Aoyama, T., Sugo, H., Matsuzaki, H., Yuan, B., Kamiuchi, S., Hibino, Y., Sakamoto, T., & Okazaki, M. (2023). Involvement of the Restoration of Cerebral Blood Flow and Maintenance of eNOS Expression in the Prophylactic Protective Effect of the Novel Ferulic Acid Derivative FAD012 against Ischemia/Reperfusion Injuries in Rats. International Journal of Molecular Sciences, 24(11), 9663. https://doi.org/10.3390/ijms24119663

