Genome Editing Using Cas9 Ribonucleoprotein Is Effective for Introducing PDGFRA Variant in Cultured Human Glioblastoma Cell Lines
Abstract
1. Introduction
2. Results
2.1. Copy Number of PDGFRA and Expression of PDGFR in GBM Cell Lines
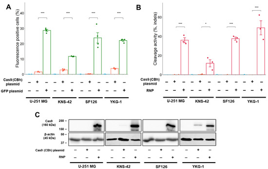
2.2. Comparison of Transfection Efficiency and Cleavage Activity between Cas9 Expression Plasmid Lipofection and Cas9 RNP Complex Electroporation in GBM Cell Lines
2.3. Single-Nucleotide Editing Using Cas9 RNP Complex and Single-Strand Oligodeoxynucleotide (ssODN)
2.4. Promoter Change Has Little Effect on Cas9 Expression and Cleavage Activity in GBM Cell Lines
2.5. Genome Editing Using Cas9 Plasmid and Electroporation in GBM Cells
2.6. Comparative Analysis of Gene Modification Rate between the Cas9 RNP Complex- and Cas9 Plasmid-Mediated Editing in GBM Cells Using Electroporation
3. Discussion
4. Materials and Methods
4.1. Cell Culture
4.2. Fluorescence In Situ Hybridization (FISH)
4.3. Western Blotting
4.4. Quantitative Reverse Transcription-Polymerase Chain Reaction Analysis
4.5. Plasmid Construction
4.6. Lipofection
4.7. Electroporation
4.8. Flow Cytometry Analysis and Cell Sorting
4.9. T7 Endonuclease I (T7E1) Assay
4.10. NGS Analysis
4.11. Statistical Analysis
Supplementary Materials
Author Contributions
Funding
Institutional Review Board Statement
Informed Consent Statement
Data Availability Statement
Acknowledgments
Conflicts of Interest
References
- Chakravarty, D.; Gao, J.; Phillips, S.M.; Kundra, R.; Zhang, H.; Wang, J.; Rudolph, J.E.; Yaeger, R.; Soumerai, T.; Nissan, M.H.; et al. OncoKB: A Precision Oncology Knowledge Base. JCO Precis Oncol. 2017, 17, 00011. [Google Scholar] [CrossRef] [PubMed]
- Rivera-Muñoz, E.A.; Milko, L.V.; Harrison, S.M.; Azzariti, D.R.; Kurtz, C.L.; Lee, K.; Mester, J.L.; Weaver, M.A.; Currey, E.; Craigen, W.; et al. ClinGen Variant Curation Expert Panel experiences and standardized processes for disease and gene-level specification of the ACMG/AMP guidelines for sequence variant interpretation. Hum. Mutat. 2018, 39, 1614–1622. [Google Scholar] [CrossRef] [PubMed]
- Findlay, G.M.; Daza, R.M.; Martin, B.; Zhang, M.D.; Leith, A.P.; Gasperini, M.; Janizek, J.D.; Huang, X.; Starita, L.M.; Shendure, J. Accurate classification of BRCA1 variants with saturation genome editing. Nature 2018, 562, 217–222. [Google Scholar] [CrossRef]
- Meitlis, I.; Allenspach, E.J.; Bauman, B.M.; Phan, I.Q.; Dabbah, G.; Schmitt, E.G.; Camp, N.D.; Torgerson, T.R.; Nickerson, D.A.; Bamshad, M.J.; et al. Multiplexed functional assessment of genetic variants in CARD11. Am. J. Hum. Genet. 2020, 107, 1029–1043. [Google Scholar] [CrossRef] [PubMed]
- Li, H.; Yang, Y.; Hong, W.; Huang, M.; Wu, M.; Zhao, X. Applications of genome editing technology in the targeted therapy of human diseases: Mechanisms, advances and prospects. Signal Transduct. Target. Ther. 2020, 5, 1. [Google Scholar] [CrossRef] [PubMed]
- Zhang, H.; Qin, C.; An, C.; Zheng, X.; Wen, S.; Chen, W.; Liu, X.; Lv, Z.; Yang, P.; Xu, W.; et al. Application of the CRISPR/Cas9-based gene editing technique in basic research, diagnosis, and therapy of cancer. Mol. Cancer 2021, 20, 126. [Google Scholar] [CrossRef] [PubMed]
- Feng, W.; Cao, Z.; Lim, P.X.; Zhao, H.; Luo, H.; Mao, N.; Lee, Y.S.; Rivera, A.A.; Choi, D.; Wu, C.; et al. Rapid interrogation of cancer cell of origin through CRISPR editing. Proc. Natl. Acad. Sci. USA 2021, 118, e2110344118. [Google Scholar] [CrossRef] [PubMed]
- Khalil, A.M. The genome editing revolution: Review. J. Genet. Eng. Biotechnol. 2020, 18, 68. [Google Scholar] [CrossRef]
- Jinek, M.; Chylinski, K.; Fonfara, I.; Hauer, M.; Doudna, J.A.; Charpentier, E. A programmable dual-RNA-guided DNA endonuclease in adaptive bacterial immunity. Science 2012, 337, 816–821. [Google Scholar] [CrossRef]
- Hamada, T.; Akahane, T.; Yokoyama, S.; Higa, N.; Kirishima, M.; Matsuo, K.; Shimokawa, M.; Yoshimoto, K.; Tanimoto, A. An oncogenic splice variant of PDGFRα in adult glioblastoma as a therapeutic target for selective CDK4/6 inhibitors. Sci. Rep. 2022, 12, 1275. [Google Scholar] [CrossRef]
- Liu, K.; Hu, B.; Cheng, S. Platelet-derived growth factor receptor alpha in glioma: A bad seed. Chin. J. Cancer 2011, 30, 590–602. [Google Scholar] [CrossRef] [PubMed]
- Higa, N.; Akahane, T.; Yokoyama, S.; Yonezawa, H.; Uchida, H.; Takajo, T.; Kirishima, M.; Hamada, T.; Matsuo, K.; Fujio, S.; et al. A tailored next-generation sequencing panel identified distinct subtypes of wildtype IDH and TERT promoter glioblastomas. Cancer Sci. 2020, 111, 3902–3911. [Google Scholar] [CrossRef] [PubMed]
- Al-Sammarraie, N.; Ray, S.K. Applications of CRISPR-Cas9 Technology to Genome Editing in Glioblastoma Multiforme. Cells 2021, 10, 2342. [Google Scholar] [CrossRef] [PubMed]
- Li, X.; Qian, X.; Wang, B.; Xia, Y.; Zheng, Y.; Du, L.; Xu, D.; Xing, D.; DePinho, R.A.; Lu, Z. Programmable base editing of mutated TERT promoter inhibits brain tumour growth. Nat. Cell Biol. 2020, 22, 282–288. [Google Scholar] [CrossRef]
- Schaart, J.G.; Wiel, C.C.; Smulders, M.J. Genome editing of polyploid crops: Prospects, achievements and bottlenecks. Transgenic Res. 2021, 30, 337–351. [Google Scholar] [CrossRef] [PubMed]
- Søndergaard, J.N.; Geng, K.; Sommerauer, C.; Atanasoai, I.; Yin, X.; Kutter, C. Successful delivery of large-size CRISPR/Cas9 vectors in hard-to-transfect human cells using small plasmids. Commun. Biol. 2020, 3, 319. [Google Scholar] [CrossRef] [PubMed]
- Hornstein, B.D.; Roman, D.; Arévalo-Soliz, L.M.; Engevik, M.A.; Zechiedrich, L. Effects of circular DNA length on transfection efficiency by electroporation into hela cells. PLoS ONE 2016, 11, e0167537. [Google Scholar] [CrossRef]
- Liang, X.; Potter, J.; Kumar, S.; Ravinder, N.; Chesnut, J.D. Enhanced CRISPR/Cas9-mediated precise genome editing by improved design and delivery of gRNA, Cas9 nuclease, and donor DNA. J. Biotechnol. 2017, 241, 136–146. [Google Scholar] [CrossRef]
- Komor, A.C.; Kim, Y.B.; Packer, M.S.; Zuris, J.A.; Liu, D.R. Programmable editing of a target base in genomic DNA without double-stranded DNA cleavage. Nature 2016, 533, 420–424. [Google Scholar] [CrossRef]
- Anzalone, A.V.; Randolph, P.B.; Davis, J.R.; Sousa, A.A.; Koblan, L.W.; Levy, J.M.; Chen, P.J.; Wilson, C.; Newby, G.A.; Raguram, A.; et al. Search-and-replace genome editing without double-strand breaks or donor DNA. Nature 2019, 576, 149–157. [Google Scholar] [CrossRef]
- Cong, L.; Ran, F.A.; Cox, D.; Lin, S.; Barretto, R.; Habib, N.; Hsu, P.D.; Wu, X.; Jiang, W.; Marraffini, L.A.; et al. Multiplex genome engineering using CRISPR/Cas systems. Science 2013, 339, 819–823. [Google Scholar] [CrossRef] [PubMed]
- Mali, P.; Yang, L.; Esvelt, K.M.; Aach, J.; Guell, M.; DiCarlo, J.E.; Norville, J.E.; Church, G.M. RNA-guided human genome engineering via Cas9. Science 2013, 339, 823–826. [Google Scholar] [CrossRef] [PubMed]
- Kim, S.; Kim, D.; Cho, S.W.; Kim, J.; Kim, J. Highly efficient RNA-guided genome editing in human cells via delivery of purified Cas9 ribonucleoproteins. Genome Res. 2014, 24, 1012–1019. [Google Scholar] [CrossRef] [PubMed]
- Liang, X.; Potter, J.; Kumar, S.; Zou, Y.; Quintanilla, R.; Sridharan, M.; Carte, J.; Chen, W.; Roark, N.; Ranganathan, S.; et al. Rapid and highly efficient mammalian cell engineering via Cas9 protein transfection. J. Biotechnol. 2015, 208, 44–53. [Google Scholar] [CrossRef]
- Senís, E.; Fatouros, C.; Große, S.; Wiedtke, E.; Niopek, D.; Mueller, A.; Börner, K.; Grimm, D. CRISPR/Cas9-mediated genome engineering: An adeno-associated viral (AAV) vector toolbox. Biotechnol. J. 2014, 9, 1402–1412. [Google Scholar] [CrossRef]
- Gaj, T.; Staahl, B.T.; Rodrigues, G.M.; Limsirichai, P.; Ekman, F.K.; Doudna, J.A.; Schaffer, D.V. Targeted gene knock-in by homology-directed genome editing using Cas9 ribonucleoprotein and AAV donor delivery. Nucleic Acids Res. 2017, 45, e98. [Google Scholar] [CrossRef]
- Cao, F.; Xie, X.; Gollan, T.; Zhao, L.; Narsinh, K.; Lee, R.J.; Wu, J.C. Comparison of gene-transfer efficiency in human embryonic stem cells. Mol. Imaging Biol. 2010, 12, 15–24. [Google Scholar] [CrossRef]
- Lino, C.A.; Harper, J.C.; Carney, J.P.; Timlin, J.A. Delivering CRISPR: A review of the challenges and approaches. Drug Deliv. 2018, 25, 1234–1257. [Google Scholar] [CrossRef]
- Holkers, M.; Maggio, I.; Henriques, S.F.; Janssen, J.M.; Cathomen, T.; Gonçalves, M.A. Adenoviral vector DNA for accurate genome editing with engineered nucleases. Nat. Methods 2014, 11, 1051–1057. [Google Scholar] [CrossRef]
- Lukashev, A.N.; Zamyatnin, A.A. Viral vectors for gene therapy: Current state and clinical perspectives. Biochemistry 2016, 81, 700–708. [Google Scholar] [CrossRef]
- Yamamoto, Y.; Gerbi, S.A. Making ends meet: Targeted integration of DNA fragments by genome editing. Chromosoma 2018, 127, 405–420. [Google Scholar] [CrossRef] [PubMed]
- Ran, F.A.; Hsu, P.D.; Wright, J.; Agarwala, V.; Scott, D.A.; Zhang, F. Genome engineering using the CRISPR-Cas9 system. Nat. Protoc. 2013, 8, 2281–2308. [Google Scholar] [CrossRef] [PubMed]
- Danner, E.; Bashir, S.; Yumlu, S.; Wurst, W.; Wefers, B.; Kühn, R. Control of gene editing by manipulation of DNA repair mechanisms. Mamm. Genome 2017, 28, 262–274. [Google Scholar] [CrossRef] [PubMed]
- Aylon, Y.; Oren, M. p53: Guardian of ploidy. Mol. Oncol. 2011, 5, 315–323. [Google Scholar] [CrossRef] [PubMed]
- Höglund, M.; Gisselsson, D.; Säll, T.; Mitelman, F. Coping with complexity. Multivariate analysis of tumor karyotypes. Cancer Genet. Cytogenet. 2002, 135, 103–109. [Google Scholar] [CrossRef] [PubMed]
- Beigl, T.B.; Kjosås, I.; Seljeseth, E.; Glomnes, N.; Aksnes, H. Efficient and crucial quality control of HAP1 cell ploidy status. Biol. Open. 2020, 9, bio057174. [Google Scholar] [CrossRef] [PubMed]
- Horii, T.; Hatada, I. Genome Editing Using Mammalian Haploid Cells. Int. J. Mol. Sci. 2015, 16, 23604. [Google Scholar] [CrossRef]
- Elling, U.; Penninger, J.M. Genome wide functional genetics in haploid cells. FEBS Lett. 2014, 588, 2415–2421. [Google Scholar] [CrossRef]
- Cui, T.; Li, Z.; Zhou, Q.; Li, W. Current advances in haploid stem cells. Protein Cell 2020, 11, 23–33. [Google Scholar] [CrossRef]
- Naito, Y.; Hino, K.; Bono, H.; Ui-Tei, K. CRISPRdirect: Software for designing CRISPR/Cas guide RNA with reduced off-target sites. Bioinformatics 2015, 31, 1120–1123. [Google Scholar] [CrossRef]
- Clement, K.; Rees, H.; Canver, M.C.; Gehrke, J.M.; Farouni, R.; Hsu, J.Y.; Cole, M.A.; Liu, D.R.; Joung, J.K.; Bauer, D.E.; et al. CRISPResso2 provides accurate and rapid genome editing sequence analysis. Nat. Biotechnol. 2019, 3, 224–226. [Google Scholar] [CrossRef] [PubMed]






| Cell Lines | PDGFRA/CEP4 | ||
|---|---|---|---|
| Signal Ratio | PDGFRA (Red) | CEP4 (Green) | |
| U-251 MG | 2.09 ± 0.05 | 6.00 ± 0.13 | 2.90 ± 0.06 | 
| T98G | 1.00 ± 0 | 3.67 ± 0.14 | 3.67 ± 0.14 | 
| A172 | 1.00 ± 0 | 2.34 ± 0.09 | 2.34 ± 0.09 | 
| NMC-G1 | 1.00 ± 0 | 2.30 ± 0.09 | 2.30 ± 0.09 | 
| KNS-42 | 1.00 ± 0 | 2.20 ± 0.07 | 2.20 ± 0.07 | 
| SF126 | 1.00 ± 0 | 2.00 ± 0 | 2.00 ± 0 | 
| YKG-1 | 1.00 ± 0 | 2.00 ± 0 | 2.00 ± 0 | 
| Disclaimer/Publisher’s Note: The statements, opinions and data contained in all publications are solely those of the individual author(s) and contributor(s) and not of MDPI and/or the editor(s). MDPI and/or the editor(s) disclaim responsibility for any injury to people or property resulting from any ideas, methods, instructions or products referred to in the content. | 
© 2022 by the authors. Licensee MDPI, Basel, Switzerland. This article is an open access article distributed under the terms and conditions of the Creative Commons Attribution (CC BY) license (https://creativecommons.org/licenses/by/4.0/).
Share and Cite
Hamada, T.; Yokoyama, S.; Akahane, T.; Matsuo, K.; Tanimoto, A. Genome Editing Using Cas9 Ribonucleoprotein Is Effective for Introducing PDGFRA Variant in Cultured Human Glioblastoma Cell Lines. Int. J. Mol. Sci. 2023, 24, 500. https://doi.org/10.3390/ijms24010500
Hamada T, Yokoyama S, Akahane T, Matsuo K, Tanimoto A. Genome Editing Using Cas9 Ribonucleoprotein Is Effective for Introducing PDGFRA Variant in Cultured Human Glioblastoma Cell Lines. International Journal of Molecular Sciences. 2023; 24(1):500. https://doi.org/10.3390/ijms24010500
Chicago/Turabian StyleHamada, Taiji, Seiya Yokoyama, Toshiaki Akahane, Kei Matsuo, and Akihide Tanimoto. 2023. "Genome Editing Using Cas9 Ribonucleoprotein Is Effective for Introducing PDGFRA Variant in Cultured Human Glioblastoma Cell Lines" International Journal of Molecular Sciences 24, no. 1: 500. https://doi.org/10.3390/ijms24010500
APA StyleHamada, T., Yokoyama, S., Akahane, T., Matsuo, K., & Tanimoto, A. (2023). Genome Editing Using Cas9 Ribonucleoprotein Is Effective for Introducing PDGFRA Variant in Cultured Human Glioblastoma Cell Lines. International Journal of Molecular Sciences, 24(1), 500. https://doi.org/10.3390/ijms24010500
 
        



 
       