Study on ZmRPN10 Regulating Leaf Angle in Maize by RNA-Seq
Abstract
1. Introduction
2. Results
2.1. Identification of ZmRPN10 Gene
2.2. Phenotypic Analysis of B73 and rpn10
2.3. Analysis of the Response of rpn10 to Exogenous BR
2.4. Venn Diagram Analysis of DEGs in B73 and rpn10 under BR Treatment
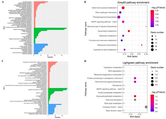
2.5. Gene Ontology Classification and Pathway Enrichment Analysis of DEGs in the Leaf Angle between B73 and rpn10 under Different
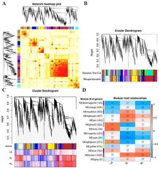
2.6. Gene Co-Expression Network Analysis
2.7. Functional Analysis of Genes in the Leaf Angle Core Module
2.8. Analysis of Network Regulation of Leaf Angle Core Module
2.9. Validation of DEGs by qRT-PCR Analysis
3. Discussion
3.1. ZmRPN10 Mutation Affects the Phenotype of Maize Plants
3.2. Plant Gene Mutations Affect Leaf Angle Changes
3.3. Analysis of Genes Related to the Regulation of Maize Leaf Angle under Exogenous BR Treatment
3.4. Effect of ZmRPN10 on Plant Hormone Signal Transduction Pathway
4. Materials and Methods
4.1. Identification and Phenotype Analysis of rpn10
4.2. Cytological Analysis
4.3. Data Analysis
4.4. ZmRPN10 Expression Pattern Analysis
4.5. Exogenous BR Concentration Screening
4.6. Transcriptome Sequencing
4.7. Co-Expression Network Analysis for Module Construction
5. Conclusions
Supplementary Materials
Author Contributions
Funding
Institutional Review Board Statement
Informed Consent Statement
Data Availability Statement
Acknowledgments
Conflicts of Interest
References
- Fei, J.; Lu, J.; Jiang, Q.; Liu, Z.; Yao, D.; Qu, J.; Liu, S.; Guan, S.; Ma, Y. Maize plant architecture trait qtl mapping and candidate gene identification based on multiple environments and double populations. BMC Plant Biol. 2022, 22, 110. [Google Scholar] [CrossRef] [PubMed]
- Mantilla-Perez, M.B.; Salas, F.M. Differential manipulation of leaf angle throughout the canopy: Current status and prospects. J. Exp. Bot. 2017, 68, 5699–5717. [Google Scholar] [CrossRef] [PubMed]
- Kong, F.; Zhang, T.; Liu, J.; Heng, S.; Shi, Q.; Zhang, H.; Wang, Z.; Ge, L.; Li, P.; Lu, X.; et al. Regulation of leaf angle by auricle development in maize. Mol. Plant 2017, 10, 516–519. [Google Scholar] [CrossRef] [PubMed]
- Zhou, L.L.; Xiao, L.L.; Xue, H.H. Dynamic cytology and transcriptional regulation of rice lamina joint development1 [open]. Plant Physiol. 2017, 174, 1728–1746. [Google Scholar] [CrossRef] [PubMed]
- Cao, Y.; Zhong, Z.; Wang, H.; Shen, R. Leaf angle: A target of genetic improvement in cereal crops tailored for high-density planting. Plant Biotechnol. J. 2022, 20, 426–436. [Google Scholar] [CrossRef]
- Mattsson, J.; Ckurshumova, W.; Berleth, T. Auxin signaling in Arabidopsis leaf vascular development. Plant Physiol. 2003, 131, 1327–1339. [Google Scholar] [CrossRef]
- Depuydt, S.; Hardtke, C.S. Hormone signalling crosstalk in plant growth regulation. Curr. Biol. 2011, 21, R365–R373. [Google Scholar] [CrossRef]
- Zhang, X.; Sun, J.; Cao, X.; Song, X. Epigenetic mutation of rav6 affects leaf angle and seed size in rice. Plant Physiol. 2015, 169, 2118–2128. [Google Scholar] [CrossRef]
- Bai, M.Y.; Zhang, L.Y.; Gampala, S.S.; Zhu, S.W.; Song, W.Y.; Chong, K.; Wang, Z.Y. Functions of osbzr1 and 14-3-3 proteins in brassinosteroid signaling in rice. Proc. Natl. Acad. Sci. USA 2007, 104, 13839–13844. [Google Scholar] [CrossRef]
- Zhang, S.; Wang, S.; Xu, Y.; Yu, C.; Shen, C.; Qian, Q.; Geisler, M.; Jiang, D.A.; Qi, Y. The auxin response factor osarf19 controls rice leaf angles through positively regulating osgh3-5 and osbri1. Plant Cell Environ. 2015, 38, 638–654. [Google Scholar] [CrossRef]
- Galli, M.; Liu, Q.; Moss, B.L.; Malcomber, S.; Li, W.; Gaines, C.; Federici, S.; Roshkovan, J.; Meeley, R.; Nemhauser, J.L.; et al. Auxin signaling modules regulate maize inflorescence architecture. Proc. Natl. Acad. Sci. USA 2015, 112, 13372–13377. [Google Scholar] [CrossRef]
- Li, H.; Wang, L.; Liu, M.; Dong, Z.; Li, Q.; Fei, S.; Xiang, H.; Liu, B.; Jin, W. Maize Plant Architecture Is Regulated by the Ethylene Biosynthetic Gene ZmACS7. Plant Physiol. 2020, 183, 1184–1199. [Google Scholar] [CrossRef]
- Ku, L.; Wei, X.; Zhang, S.; Zhang, J.; Guo, S.; Chen, Y. Cloning and characterization of a putative tac1 ortholog associated with leaf angle in maize (zea mays L.). PLoS ONE 2011, 6, e20621. [Google Scholar] [CrossRef]
- Jiang, J.; Tan, L.; Zhu, Z.; Fu, Y.; Liu, F.; Cai, H.; Sun, C. Molecular evolution of the tac1 gene from rice (Oryza sativa L.). J. Genet Genomic. 2012, 39, 551–560. [Google Scholar] [CrossRef]
- Dou, D.; Han, S.; Cao, L.; Ku, L.; Liu, H.; Su, H.; Ren, Z.; Zhang, D.; Zeng, H.; Dong, Y.; et al. Cla4 regulates leaf angle through multiple hormone signaling pathways in maize. J. Exp. Bot. 2021, 72, 1782–1794. [Google Scholar] [CrossRef]
- Vierstra, R.D. The ubiquitin/26s proteasome pathway, the complex last chapter in the life of many plant proteins. Trends Plant Sci. 2003, 8, 135–142. [Google Scholar] [CrossRef]
- Hamazaki, J.; Sasaki, K.; Kawahara, H.; Hisanaga, S.; Tanaka, K.; Murata, S. Rpn10-mediated degradation of ubiquitinated proteins is essential for mouse development. Mol. Cell. Biol. 2007, 27, 6629–6638. [Google Scholar] [CrossRef]
- Wang, Q.; Young, P.; Walters, K.J. Structure of s5a bound to monoubiquitin provides a model for polyubiquitin recognition. J. Mol. Biol. 2005, 348, 727–739. [Google Scholar] [CrossRef]
- Smalle, J.; Kurepa, J.; Yang, P.; Emborg, T.J.; Babiychuk, E.; Kushnir, S.; Vierstra, R.D. The pleiotropic role of the 26s proteasome subunit rpn10 in arabidopsis growth and development supports a substrate-specific function in abscisic acid signaling. Plant Cell 2003, 15, 965–980. [Google Scholar] [CrossRef]
- Smalle, J.; Kurepa, J.; Yang, P.; Babiychuk, E.; Kushnir, S.; Durski, A.; Vierstra, R.D. Cytokinin growth responses in arabidopsis involve the 26s proteasome subunit rpn12. Plant Cell 2002, 14, 17–32. [Google Scholar] [CrossRef]
- Shibahara, T.; Kawasaki, H.; Hirano, H. Identification of the 19s regulatory particle subunits from the rice 26s proteasome. Eur. J. Biochem. 2002, 269, 1474–1483. [Google Scholar] [CrossRef] [PubMed]
- Wang, D.K.; Zhang, H.X.; Hu, G.C.; Fu, Y.P.; Si, H.M.; Sun, Z.X. Genetic analysis and identification of a large leaf angles (lla) mutant in rice. Chin. Sci. Bull. 2005, 50, 492–494. [Google Scholar]
- Sun, X.; Ma, Y.; Yang, C.; Li, J. Rice ovate family protein 6 regulates leaf angle by modulating secondary cell wall biosynthesis. Plant Mol. Biol. 2020, 104, 249–261. [Google Scholar] [CrossRef] [PubMed]
- Lu, X.; Liu, J.; Ren, W.; Yang, Q.; Chai, Z.; Chen, R.; Wang, L.; Zhao, J.; Lang, Z.; Wang, H.; et al. Gene-indexed mutations in maize. Mol. Plant 2018, 11, 496–504. [Google Scholar] [CrossRef] [PubMed]
- Huang, Y.; Wang, H.; Huang, X.; Wang, Q.; Wang, J.; An, D.; Li, J.; Wang, W.; Wu, Y. Maize vks1 regulates mitosis and cytokinesis during early endosperm development. Plant Cell 2019, 31, 1238–1256. [Google Scholar] [CrossRef]
- Xiong, W.; Li, Y.; Wu, Z.; Ma, L.; Liu, Y.; Qin, L.; Liu, J.; Hu, Z.; Guo, S.; Sun, J.; et al. Characterization of two new brown midrib1 mutations from an ems-mutagenic maize population for lignocellulosic biomass utilization. Front. Plant Sci. 2020, 11, 594798. [Google Scholar] [CrossRef]
- Ning, J.; Zhang, B.; Wang, N.; Zhou, Y.; Xiong, L. Increased leaf angle1, a Raf-like MAPKKK that interacts with a nuclear protein family, regulates mechanical tissue formation in the Lamina joint of rice. Plant Cell 2011, 23, 4334–4347. [Google Scholar] [CrossRef]
- Wang, X.; Wang, X.; Sun, S.; Tu, X.; Lin, K.; Qin, L.; Wang, X.; Li, G.; Zhong, S.; Li, P. Characterization of regulatory modules controlling leaf angle in maize. Plant Physiol. 2022, 190, 500–515. [Google Scholar] [CrossRef]
- Strable, J.; Wallace, J.G.; Unger-Wallace, E.; Briggs, S.; Bradbury, P.J.; Buckler, E.S.; Vollbrecht, E. Maize yabby genes drooping leaf1 and drooping leaf 2 regulate plant architecture. Plant Cell 2017, 29, 1622–1641. [Google Scholar] [CrossRef]
- Liu, K.; Cao, J.; Yu, K.; Liu, X.; Gao, Y.; Chen, Q.; Zhang, W.; Peng, H.; Du, J.; Xin, M.; et al. Wheat taspl8 modulates leaf angle through auxin and brassinosteroid signaling. Plant Physiol. 2019, 181, 179–194. [Google Scholar] [CrossRef]
- Chen, F.; Ji, X.; Bai, M.; Zhuang, Z.; Peng, Y. Network analysis of different exogenous hormones on the regulation of deep sowing tolerance in maize seedlings. Front. Plant Sci. 2021, 12, 739010. [Google Scholar] [CrossRef]
- Ji, X.; Gao, Q.; Chen, F.; Bai, M.; Zhuang, Z.; Peng, Y. Mutant lpa1 analysis of zmlpa1 gene regulates maize leaf-angle development through the auxin pathway. Int. J. Mol. Sci. 2022, 23, 4886. [Google Scholar] [CrossRef]
- Koprivova, A.; Giovannetti, M.; Baraniecka, P.; Lee, B.; Grondin, C. Natural variation in the atps1 isoform of atp sulfurylase contributes to the control of sulfate levels in arabidopsis. Plant Physiol. 2013, 163, 1133–1141. [Google Scholar] [CrossRef]
- Shenton, M.; Fontaine, V.; Hartwell, J.; Marsh, J.T.; Jenkins, G.I.; Nimmo, H.G. Distinct patterns of control and expression amongst members of the PEP carboxylase kinase gene family in C4 plants. Plant J. 2006, 48, 45–53. [Google Scholar] [CrossRef]
- Mazzucotelli, E.; Belloni, S.; Marone, D.; Leonardis, A.; Guerra, D.; Mastrangelo, A. The e3 ubiquitin ligase gene family in plants: Regulation by degradation. Curr. Genomics 2006, 7, 509–522. [Google Scholar] [CrossRef]
- Stone, S.L.; Callis, J. Ubiquitin ligases mediate growth and development by promoting protein death. Curr. Opin. Plant Biol. 2007, 10, 624–632. [Google Scholar] [CrossRef]
- Tsaballa, A.; Pasentsis, K.; Tsaftaris, A.S. The role of a gibberellin 20-oxidase gene in fruit development in pepper (Capsicum annuum). Plant Mol. Biol. Rep. 2012, 30, 556–565. [Google Scholar] [CrossRef]
- Rieu, I.; Ruiz-Rivero, O.; Fernandez-Garcia, N.; Griffiths, J.; Powers, S.J. The gibberellin bio-synthetic genes AtGA20ox1 and AtGA20ox2 act, partially redundantly, to promote growth and development throughout the Arabidopsis life cycle. Plant J. 2008, 53, 488–504. [Google Scholar] [CrossRef]
- Xiang, L.; Etxeberria, E.; Ende, W. Vacuolar protein sorting mechanisms in plants. FEBS J. 2012, 280, 979–993. [Google Scholar] [CrossRef]
- Rodrigues, M.I.; Bravo, J.P.; Sassaki, F.T.; Severino, F.E.; Maia, I.G. The tonoplast intrinsic aquaporin (TIP) subfamily of Eucalyptus grandis: Characterization of EgTIP2, a root-specific and osmotic stress-responsive gene. Plant Sci. 2013, 213, 106–113. [Google Scholar] [CrossRef]
- Arata, Y.; Nagasawa-Iida, A.; Uneme, H.; Nakajima, H.; Kakimoto, T.; Sato, R. Phenylquinazoline compound s-4893 is a non-competitive cytokinin antagonist that targets arabidopsis cytokinin receptor cre1 and promotes root growth in arabidopsis and rice. Plant Cell Physiol. 2010, 51, 2047–2059. [Google Scholar] [CrossRef] [PubMed]
- Hwang, I.; Sheen, J. Two-component circuitry in arabidopsis cytokinin signal transduction. Nature 2001, 413, 383–389. [Google Scholar] [CrossRef] [PubMed]
- Coello, P.; Hirano, E.; Hey, S.J.; Muttucumaru, N.; Martinez-Barajas, E.; Parry, M.A.; Halford, N.G. Evidence that abscisic acid promotes degradation of SNF1-related protein kinase (SnRK) 1 in wheat and activation of a putative calcium-dependent SnRK2. J. Exp. Bot. 2012, 63, 913–924. [Google Scholar] [CrossRef] [PubMed]
- Kulik, A.; Wawer, I.; Krzywinska, E.; Bucholc, M.; Dobrowolska, G. Snrk2 protein kinases-key regulators of plant response to abiotic stresses. OMICS 2011, 15, 859–872. [Google Scholar] [CrossRef] [PubMed]
- Yu, X.; Han, J.; Li, L.; Zhang, Q.; Yang, G.; He, G. Wheat pp2c-a10 regulates seed germination and drought tolerance in transgenic Arabidopsis. Plant Cell Rep. 2020, 39, 635–651. [Google Scholar] [CrossRef]
- Friedrichsen, D.M.; Joazeiro, C.A.; Li, J.; Hunter, T.; Chory, J. Brassinosteroid-insensitive-1 is a ubiquitously expressed leucine-rich repeat receptor serine/threonine kinase. Plant Physiol. 2000, 123, 1247–1255. [Google Scholar] [CrossRef]
- Kim, T.; Guan, S.; Burlingame, A.L.; Wang, Z. The cdg1 kinase mediates brassinosteroid signal transduction from bri1 receptor kinase to bsu1 phosphatase and gsk3-like kinase bin2. Mol. Cell 2011, 43, 561–571. [Google Scholar] [CrossRef]
- Li, S.; Xie, Z.; Hu, C.; Zhang, J. A review of auxin response factors (arfs) in plants. Front. Plant Sci. 2016, 7, 47. [Google Scholar] [CrossRef]
- Yan, J.; Yao, R.; Chen, L.; Li, S.; Gu, M.; Nan, F.; Xie, D. Dynamic perception of jasmonates by the f-box protein coi1. Mol. Plant 2018, 11, 1237–1247. [Google Scholar] [CrossRef]
- Chini, A.; Boter, M.; Solano, R. Plant oxylipins: Coi1/jazs/myc2 as the core jasmonic acid-signalling module. FEBS J. 2009, 276, 4682–4692. [Google Scholar] [CrossRef]
- Thines, B.; Katsir, L.; Melotto, M.; Niu, Y.; Mandaokar, A.; Liu, G.; Nomura, K.; He, S.Y.; Howe, G.A.; Browse, J. Jaz repressor proteins are targets of the scf(coi1) complex during jasmonate signalling. Nature 2007, 448, 661–665. [Google Scholar] [CrossRef]
- Langfelder, P.; Horvath, S. WGCNA: An R package for weighted correlation network analysis. BMC Bioinform. 2008, 9, 559. [Google Scholar] [CrossRef]










| Traits | B73 | rpn10 |
|---|---|---|
| Plant height/cm | 230.7 ± 4.3 a | 207.7 ± 3.9 b |
| Ear height | 106.0 ± 1.6 a | 91.3 ± 5.0 b |
| Stem diameter/mm | 20.0 ± 0.5 a | 23.8 ± 3.2 a |
| Leaf length/cm | 80.9 ± 1.3 a | 85.4 ± 1.6 a |
| Leaf width/cm | 8.1 ± 0.2 b | 9.6 ± 0.2 a |
| Leaf orientation value | 82.0 ± 2.9 a | 73.2 ± 2.3 a |
| Leaf size/cm2 | 488.3 ± 4.9 b | 612.2 ± 11.6 a |
| Ear length/cm | 13.2 ± 0.2 a | 11.6 ± 0.90 b |
| Ear coarse/cm | 4.1 ± 0.05 a | 4.4 ± 0.4 a |
| Long bald/cm | 2.6 ± 0.11 a | 1.7 ± 0.37 b |
| Ear weight/g | 95.0 ± 5.91 a | 81.0 ± 14.8 a |
| 100-kernel weight | 24.7 ± 1.54 a | 20.6 ± 2.95 a |
| Ear rows | 18.7 ± 1.15 a | 16.7 ± 1.15 a |
| Number of rows | 23.7 ± 0.57 a | 24.3 ± 3.51 a |
| Shaft coarse /cm | 2.7 ± 0.11 b | 3.2 ± 0.11 a |
| Shaft weight/g | 20.2 ± 1.08 a | 13.7 ± 2.26 b |
Disclaimer/Publisher’s Note: The statements, opinions and data contained in all publications are solely those of the individual author(s) and contributor(s) and not of MDPI and/or the editor(s). MDPI and/or the editor(s) disclaim responsibility for any injury to people or property resulting from any ideas, methods, instructions or products referred to in the content. |
© 2022 by the authors. Licensee MDPI, Basel, Switzerland. This article is an open access article distributed under the terms and conditions of the Creative Commons Attribution (CC BY) license (https://creativecommons.org/licenses/by/4.0/).
Share and Cite
Ji, X.; Jin, B.; Zhuang, Z.; Chang, F.; Wang, F.; Peng, Y. Study on ZmRPN10 Regulating Leaf Angle in Maize by RNA-Seq. Int. J. Mol. Sci. 2023, 24, 189. https://doi.org/10.3390/ijms24010189
Ji X, Jin B, Zhuang Z, Chang F, Wang F, Peng Y. Study on ZmRPN10 Regulating Leaf Angle in Maize by RNA-Seq. International Journal of Molecular Sciences. 2023; 24(1):189. https://doi.org/10.3390/ijms24010189
Chicago/Turabian StyleJi, Xiangzhuo, Bingbing Jin, Zelong Zhuang, Fangguo Chang, Fang Wang, and Yunling Peng. 2023. "Study on ZmRPN10 Regulating Leaf Angle in Maize by RNA-Seq" International Journal of Molecular Sciences 24, no. 1: 189. https://doi.org/10.3390/ijms24010189
APA StyleJi, X., Jin, B., Zhuang, Z., Chang, F., Wang, F., & Peng, Y. (2023). Study on ZmRPN10 Regulating Leaf Angle in Maize by RNA-Seq. International Journal of Molecular Sciences, 24(1), 189. https://doi.org/10.3390/ijms24010189

