Review of Knowledge of Uranium-Induced Kidney Toxicity for the Development of an Adverse Outcome Pathway to Renal Impairment
Abstract
1. Introduction
2. Physicochemical Forms of Uranium
3. Entry of Uranium into the Organism and the Cell
3.1. Absorption of Uranium into the Organism
3.2. Tissue Distribution and Reabsorption of Uranium in the Kidney
3.3. Cellular Distribution in the Kidney
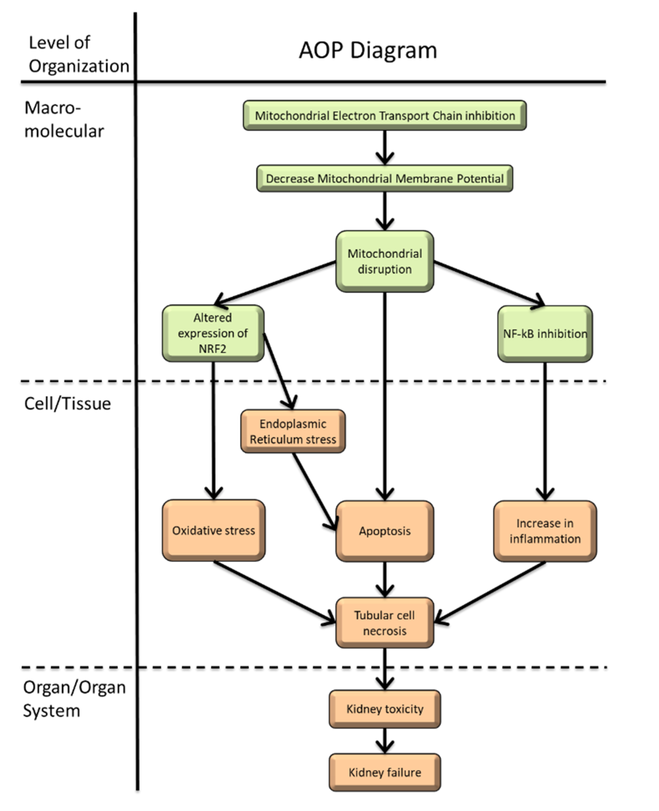
4. Molecular Initiating Events (MIEs)
4.1. Molecular Mimicry
4.2. Mitochondrial Damage and ROS Formation
5. Key Events (KEs)
5.1. Nrf2 Pathway and Antioxidative Response
5.2. Endoplasmic Reticulum (ER) Stress Response and Ca2+ Homeostasis
5.3. DNA Damage Response
5.4. Pro/Anti-Apoptotic Pathways
5.4.1. From PI-3K Pathway to Cell Survival
5.4.2. From MAPK Pathway to Apoptosis
5.4.3. Bax/Bcl2 Pathway
5.4.4. FasR/FasL Pathway
5.5. The NF-κB Pathway
5.6. Metallothionein
5.7. DNA Damage and Genotoxicity
5.7.1. DNA Strand Breaks
5.7.2. Chromosomal Aberrations and Micronuclei Formation
5.8. Apoptotic and Necrotic Endpoints
5.9. Inflammation
5.10. Autophagy
6. Kidney Adverse Outcomes (AO)
7. Population Outcomes: Kidney Dysfunction and Tumorigenesis
8. Conclusions
Author Contributions
Funding
Institutional Review Board Statement
Informed Consent Statement
Acknowledgments
Conflicts of Interest
Abbreviations
| 8-OHdG | 8-hydroxydeoxyguanosine |
| Akt | regulator protein kinase B |
| ALP | alkaline phosphatase |
| AOP | adverse outcome pathway |
| Bax | Bcl-2 associated X protein |
| Bcl-2 | B-cell lymphoma 2 |
| CBS | cystathionine β-synthase |
| BER | base excision repair |
| B2MG | β2-microglobulin |
| CAT | catalase |
| CKE | cellular key event |
| CRP | C-reactive protein |
| CSE | cystathionine ɣ-lyase |
| COX-2 | cyclooxygenase 2 |
| cyt c | cytochrome c |
| DDR | DNA damage repair |
| DSB | double-strand break |
| DU | depleted uranium |
| ER | endoplasmic reticulum |
| ETC | electron transfer chain |
| H2S | hydrogen sulfide |
| HR | homologous recombination |
| iNOS | nitric oxide synthase |
| IP | intraperitoneal |
| IP3R2 | IP3 Receptor 2 |
| JNK | c-Jun N-terminal kinase |
| micro-PIXE | microbeam scanning particle-induced X-ray emission |
| micro-XAFS | micro-X-ray absorption fine-structure |
| MIE | molecular initiating event |
| KE | key event |
| MMP | mitochondrial membrane potential |
| MT | metallothionein |
| NaPi-IIa | sodium-dependent phosphate co-transporter |
| NER | nucleotide excision repair |
| Nox4 | NADPH oxidase 4 |
| NF-κB | nuclear transcription factor kappa-light-chain-enhancer of activated B cells |
| NHEJ | non-homologous end-joining |
| Nrf2 | nuclear factor erythroid 2-related factor 2 |
| NRK-52E | normal rat kidney proximal tubular epithelial (cell line) |
| p38 MAPK | p38 mitogen-activated protein kinase |
| PARP-1 | poly [ADP-ribose] polymerase 1 |
| PCT | proximal convoluted tubule |
| ROS | reactive oxygen species |
| SIMS | secondary ion mass spectrometry |
| SOD | enzyme superoxide dismutase |
| TEM | transmission electronic microscopy |
| U | uranium |
References
- Gueguen, Y.; Rouas, C.; Leblond, F.A. Kidney injury biomarkers. Nephrol. Ther. 2012, 8, 146–155. [Google Scholar] [CrossRef] [PubMed]
- Parikh, C.R.; Devarajan, P. New biomarkers of acute kidney injury. Crit. Care Med. 2008, 36, S159–S165. [Google Scholar] [CrossRef] [PubMed]
- Emeigh Hart, S.G. Assessment of renal injury in vivo. J. Pharmacol. Toxicol. Methods 2005, 52, 30–45. [Google Scholar] [CrossRef] [PubMed]
- Jennings, P. The future of in vitro toxicology. Toxicol. Vitr. 2015, 29, 1217–1221. [Google Scholar] [CrossRef] [PubMed]
- Spinu, N.; Cronin, M.T.D.; Enoch, S.J.; Madden, J.C.; Worth, A.P. Quantitative adverse outcome pathway (qAOP) models for toxicity prediction. Arch. Toxicol. 2020, 94, 1497–1510. [Google Scholar] [CrossRef]
- Dan, F.V.; Tschudi-Monnet, B.; Landesmann, C.; Yauk, B.M.; O’Brien, J. Users’ Handbook Supplement to the Guidance Document for Developing and Assessing Adverse Outcome Pathways; OECD Press: Paris, France, 2018. [Google Scholar]
- Preston, R.J. Integrating basic radiobiological science and epidemiological studies: Why and how. Health Phys. 2015, 108, 125–130. [Google Scholar] [CrossRef]
- Preston, R.J. Can radiation research impact the estimation of risk? Int. J. Radiat. Biol. 2017, 93, 1009–1014. [Google Scholar] [CrossRef]
- Brooks, A.L.; Hoel, D.G.; Preston, R.J. The role of dose rate in radiation cancer risk: Evaluating the effect of dose rate at the molecular, cellular and tissue levels using key events in critical pathways following exposure to low LET radiation. Int. J. Radiat. Biol. 2016, 92, 405–426. [Google Scholar] [CrossRef]
- Chauhan, V.; Said, Z.; Daka, J.; Sadi, B.; Bijlani, D.; Marchetti, F.; Beaton, D.; Gaw, A.; Li, C.; Burtt, J.; et al. Is there a role for the adverse outcome pathway framework to support radiation protection? Int. J. Radiat. Biol. 2019, 95, 225–232. [Google Scholar] [CrossRef]
- Chauhan, V.; Villeneuve, D.; Cool, D. Collaborative efforts are needed among the scientific community to advance the adverse outcome pathway concept in areas of radiation risk assessment. Int. J. Radiat. Biol. 2021, 97, 815–823. [Google Scholar] [CrossRef]
- Chauhan, V.; Hamada, N.; Monceau, V.; Ebrahimian, T.; Adam, N.; Wilkins, R.C.; Sebastian, S.; Patel, Z.S.; Huff, J.L.; Simonetto, C.; et al. Expert consultation is vital for adverse outcome pathway development: A case example of cardiovascular effects of ionizing radiation. Int. J. Radiat. Biol. 2021, 97, 1516–1525. [Google Scholar] [CrossRef] [PubMed]
- Hall, J.; Jeggo, P.A.; West, C.; Gomolka, M.; Quintens, R.; Badie, C.; Laurent, O.; Aerts, A.; Anastasov, N.; Azimzadeh, O.; et al. Ionizing radiation biomarkers in epidemiological studies–An update. Mutat. Res. Mutat. Res. 2017, 771, 59–84. [Google Scholar] [CrossRef] [PubMed]
- BEIRVII. Health Risks from Exposure to Low Levels of Ionizing Radiation. Committee to Assess Health Risks from Exposure to Low Levels of Ionizing Radiation, National Research Council (U.S.); The National Academies Press: Washington, DC, USA, 2006. [Google Scholar]
- UNSCEAR. Biological Mechanisms of Radiation Actions at Low Doses—A White Paper to Guide the Scientific Committee’s Future Programme of Work; United Nations: New York, NY, USA, 2012. [Google Scholar]
- Tubiana, M. Dose-effect relationship and estimation of the carcinogenic effects of low doses of ionizing radiation: The joint report of the Académie des Sciences (Paris) and of the Académie Nationale de Médecine. Int. J. Radiat. Oncol. Biol. Phys. 2005, 63, 317–319. [Google Scholar] [CrossRef] [PubMed]
- Chauhan, V.; Beaton, D.; Hamada, N.; Wilkins, R.; Burtt, J.; Leblanc, J.; Cool, D.; Garnier-Laplace, J.; Laurier, D.; Le, Y.; et al. Adverse outcome pathway: A path toward better data consolidation and global co-ordination of radiation research. Int. J. Radiat. Biol. 2022, 1–10. [Google Scholar] [CrossRef]
- Sabolić, I. Common Mechanisms in Nephropathy Induced by Toxic Metals. Nephron Exp. Nephrol. 2006, 104, 107–114. [Google Scholar] [CrossRef]
- Asic, A.; Kozaric, A.; Besic, L.; Mehinovic, L.; Hasic, A.; Kozaric, M.; Hukic, M.; Marjanovic, D. Chemical toxicity and radioactivity of depleted uranium: The evidence from in vivo and in vitro studies. Environ. Res. 2017, 156, 665–673. [Google Scholar] [CrossRef]
- Vicente-Vicente, L.; Quiros, Y.; Pérez-Barriocanal, F.; López-Novoa, J.M.; López-Hernández, F.J.; Morales, A.I. Nephrotoxicity of Uranium: Pathophysiological, Diagnostic and Therapeutic Perspectives. Toxicol. Sci. 2010, 118, 324–347. [Google Scholar] [CrossRef]
- Yue, Y.-C.; Li, M.-H.; Wang, H.-B.; Zhang, B.-L.; He, W. The toxicological mechanisms and detoxification of depleted uranium exposure. Environ. Health. Prev. Med. 2018, 23, 18. [Google Scholar] [CrossRef]
- Arzuaga, X.; Rieth, S.H.; Bathija, A.; Cooper, G.S. Renal effects of exposure to natural and depleted uranium: A review of the epidemiologic and experimental data. J. Toxicol. Environ. Health B Crit. Rev. 2010, 13, 527–545. [Google Scholar] [CrossRef]
- Faa, A.; Gerosa, C.; Fanni, D.; Floris, G.; Lachowicz, J.I.; Nurchi, V.M.; Van Eyken, P. Depleted Uranium and Human Health. Curr. Med. Chem. 2018, 25, 49–64. [Google Scholar] [CrossRef]
- Guéguen, Y.; Roy, L.; Hornhardt, S.; Badie, C.; Hall, J.; Baatout, S.; Pernot, E.; Tomasek, L.; Laurent, O.; Ebrahimian, T.; et al. Biomarkers for Uranium Risk Assessment for the Development of the CURE (Concerted Uranium Research in Europe) Molecular Epidemiological Protocol. Radiat. Res. 2017, 187, 107–127. [Google Scholar] [CrossRef] [PubMed]
- UNSCEAR. Sources, Effects and Risks of Ionizing Radiation, United Nations Scientific Committee on the Effects of Atomic Radiation (UNSCEAR) 2016 Report; UNSCEARU: New York, NY, USA, 2016. [Google Scholar]
- Miller, A.C.; Stewart, M.; Rivas, R.; Marino, S.; Randers-Pehrson, G.; Shi, L. Observation of radiation-specific damage in cells exposed to depleted uranium: Hprt gene mutation frequency. Radiat. Meas. 2007, 42, 1029–1032. [Google Scholar] [CrossRef]
- ATSDR, Agency for Toxic Substances and Disease Registry (ATSDR). Toxicological Profile for Uranium; ATSDR: New York, NY, USA, 2013. [Google Scholar]
- Zhu, G.; Xiang, X.; Chen, X.; Wang, L.; Hu, H.; Weng, S. Renal dysfunction induced by long-term exposure to depleted uranium in rats. Arch. Toxicol. 2008, 83, 37–46. [Google Scholar] [CrossRef] [PubMed]
- Ortega, A.; Domingo, J.L.; Llobet, J.M.; Tomas, J.M.; Paternain, J.L. Evaluation of the oral toxicity of uranium in a 4-week drinking-water study in rats. Bull. Environ. Contam. Toxicol. 1989, 42, 935–941. [Google Scholar] [CrossRef]
- Haley, D.P.; Bulger, R.E.; Dobyan, D.C. The long-term effects of uranyl nitrate on the structure and function of the rat kidney. Virchows Arch. B Cell Pathol. Incl. Mol. Pathol. 1982, 41, 181–192. [Google Scholar] [CrossRef]
- Gilman, A.P.; Villeneuve, D.C.; Secours, V.E.; Yagminas, A.P.; Tracy, B.L.; Quinn, J.M.; Vall, V.E.; Wili, R.J.; Moss, M.A. Uranyl nitrate: 28-day and 91-day toxicity studies in the Sprague-Dawley rat. Toxicol. Sci. 1998, 41, 117–128. [Google Scholar]
- Banday, A.A.; Priyamvada, S.; Farooq, N.; Yusufi, A.N.K.; Khan, F. Effect of uranyl nitrate on enzymes of carbohydrate metabolism and brush border membrane in different kidney tissues. Food Chem. Toxicol. 2008, 46, 2080–2088. [Google Scholar] [CrossRef]
- Gueguen, Y.; Rouas, C. New data on uranium nephrotoxicity. Radioprotection 2012, 47, 345–359. [Google Scholar] [CrossRef]
- Kurttio, P.; Harmoinen, A.; Saha, H.; Salonen, L.; Karpas, Z.; Komulainen, H.; Auvinen, A. Kidney toxicity of ingested uranium from drinking water. Am. J. Kidney Dis. 2006, 47, 972–982. [Google Scholar] [CrossRef]
- Thun, M.J.; Baker, D.B.; Steenland, K.; Smith, A.B.; Halperin, W.; Berl, T. Renal toxicity in uranium mill workers. Scand. J. Work. Environ. Health. 1985, 11, 83–90. [Google Scholar] [CrossRef]
- Zamora, M.L.; Tracy, B.L.; Zielinski, J.M.; Meyerhof, D.P.; Moss, M.A. Chronic ingestion of uranium in drinking water: A study of kidney bioeffects in humans. Toxicol. Sci. 1998, 43, 68–77. [Google Scholar] [CrossRef] [PubMed]
- Sutton, M.; Burastero, S.R. Uranium(VI) solubility and speciation in simulated elemental human biological fluids. Chem. Res. Toxicol. 2004, 17, 1468–1480. [Google Scholar] [CrossRef] [PubMed]
- Osman, A.A.A.; Geipel, G.; Barkleit, A.; Bernhard, G. Uranium(VI) Binding Forms in Selected Human Body Fluids: Thermodynamic Calculations versus Spectroscopic Measurements. Chem. Res. Toxicol. 2015, 28, 238–247. [Google Scholar] [CrossRef] [PubMed]
- Goldman, M.; Yaari, A.; Doshnitzki, Z.; Cohen-Luria, R.; Moran, A. Nephrotoxicity of uranyl acetate: Effect on rat kidney brush border membrane vesicles. Arch. Toxicol. 2006, 80, 387–393. [Google Scholar] [CrossRef]
- Carriere, M.; Thiebault, C.; Milgram, S.; Avoscan, L.; Proux, O.; Gouget, B. Influence of uranium speciation on normal rat kidney (NRK-52E) proximal cell cytotoxicity. Chem. Res. Toxicol. 2004, 17, 446–452. [Google Scholar] [CrossRef]
- Milgram, S.; Carriere, M.; Malaval, L.; Gouget, B. Cellular accumulation and distribution of uranium and lead in osteoblastic cells as a function of their speciation. Toxicology 2008, 252, 26–32. [Google Scholar] [CrossRef]
- Mirto, H.; Barrouillet, M.P.; Hengé-Napoli, M.H.; Ansoborlo, E.; Fournier, M.; Cambar, J. Influence of uranium(VI) speciation for the evaluation of in vitro uranium cytotoxicity on LLC-PK1 cells. Hum. Exp. Toxicol. 1999, 18, 180–187. [Google Scholar] [CrossRef]
- Ansoborlo, E.; Prat, O.; Moisy, P.; Auwer, C.D.; Guilbaud, P.; Carriere, M.; Gouget, B.; Duffield, J.; Doizi, D.; Vercouter, T.; et al. Actinide speciation in relation to biological processes. Biochimie 2006, 88, 1605–1618. [Google Scholar] [CrossRef]
- Karpas, Z.; Lorber, A.; Elish, E.; Kol, R.; Roiz, Y.; Marko, R.; Katorza, E.; Halicz, L.; Riondato, J.; Vanhaecke, F.; et al. Uptake of ingested uranium after low “acute intake”. Health Phys. 1998, 74, 337–345. [Google Scholar] [CrossRef]
- Leggett, R.W.; Harrison, J.D. Fractional absorption of ingested uranium in humans. Health Phys. 1995, 68, 484–498. [Google Scholar] [CrossRef]
- Wrenn, M.E.; Durbin, P.W.; Howard, B.; Lipsztein, J.; Rundo, J.; Still, E.T.; Willis, D.L. Metabolism of ingested U and Ra. Health Phys. 1985, 48, 601–633. [Google Scholar] [CrossRef] [PubMed]
- Muller, D.; Houpert, P.; Cambar, J.; Hengé-Napoli, M.-H. Role of the sodium-dependent phosphate co-transporters and of the phosphate complexes of uranyl in the cytotoxicity of uranium in LLC-PK1 cells. Toxicol. Appl. Pharmacol. 2006, 214, 166–177. [Google Scholar] [CrossRef] [PubMed]
- Carriere, M.; Khodja, H.; Avoscan, L.; Carrot, F.; Gouget, B. Uranium(VI) complexation in cell culture medium: Influence of speciation on normal rat kidney (NRK-52E) cell accumulation. Radiochimica 2005, 93, 691–697. [Google Scholar] [CrossRef]
- Ghadially, F.N.; LaLonde, J.M.; Yong, N.K. Uraniosomes produced in the synovial membrane by uranyl acetate. Pathology 1982, 14, 121–127. [Google Scholar] [CrossRef]
- Carrière, M.; Proux, O.; Milgram, S.; Thiebault, C.; Avoscan, L.; Barré, N.; Auwer, C.D.; Gouget, B. Transmission electron microscopic and X-ray absorption fine structure spectroscopic investigation of U repartition and speciation after accumulation in renal cells. JBIC J. Biol. Inorg. Chem. 2008, 13, 655–662. [Google Scholar] [CrossRef]
- Craft, E.S.; Abu-Qare, A.W.; Flaherty, M.M.; Garofolo, M.C.; Rincavage, H.L.; Abou-Donia, M.B. Depleted and natural uranium: Chemistry and toxicological effects. J. Toxicol. Environ. Health Part B 2004, 7, 297–317. [Google Scholar] [CrossRef]
- Ubios, A.M.; Marzorati, M.; Cabrini, R.L. Skin alterations induced by long-term exposure to uranium and their effect on permeability. Health Phys. 1997, 72, 713–715. [Google Scholar] [CrossRef]
- Petitot, F.; Frelon, S.; Moreels, A.M.; Claraz, M.; Delissen, O.; Tourlonias, E.; Dhieux, B.; Maubert, C.; Paquet, F. Incorporation and distribution of uranium in rats after a contamination on intact or wounded skin. Health Phys. 2007, 92, 464–474. [Google Scholar] [CrossRef]
- Tymen, H.; Gerasimo, P.; Hoffschir, D. Contamination and decontamination of rat and human skin with plutonium and uranium, studied with a Franz’s chamber. Int. J. Radiat. Biol. 2000, 76, 1417–1424. [Google Scholar]
- Frelon, S.; Houpert, P.; Lepetit, D.; Paquet, F. The chemical speciation of uranium in water does not influence its absorption from the gastrointestinal tract of rats. Chem. Res. Toxicol. 2005, 18, 1150–1154. [Google Scholar] [CrossRef]
- La Touche, Y.D.; Willis, D.L.; Dawydiak, O.I. Absorption and biokinetics of U in rats following an oral administration of uranyl nitrate solution. Health Phys. 1987, 53, 147–162. [Google Scholar] [CrossRef] [PubMed]
- Konietzka, R. Gastrointestinal absorption of uranium compounds—A review. Regul. Toxicol. Pharmacol. 2015, 71, 125–133. [Google Scholar] [CrossRef] [PubMed]
- Diamond, G.L.; Morrow, P.E.; Panner, B.J.; Gelein, R.M.; Baggs, R.B. Reversible uranyl fluoride nephrotoxicity in the Long Evans rat. Fundam. Appl. Toxicol. 1989, 13, 65–78. [Google Scholar] [CrossRef]
- Leggett, R.; Pellmar, T. The biokinetics of uranium migrating from embedded DU fragments. J. Environ. Radioact. 2003, 64, 205–225. [Google Scholar] [CrossRef]
- Paquet, F.; Houpert, P.; Blanchardon, E.; Delissen, O.; Maubert, C.; Dhieux, B.; Moreels, A.M.; Frelon, S.; Gourmelon, P. Accumulation and distribution of uranium in rats after chronic exposure by ingestion. Health Phys. 2006, 90, 139–147. [Google Scholar] [CrossRef]
- Leggett, R.W. The behavior and chemical toxicity of U in the kidney: A reassessment. Health Phys. 1989, 57, 365–383. [Google Scholar] [CrossRef]
- Morrow, P.; Gelein, R.; Beiter, H.; Scott, J.; Picano, J.; Yuile, C. Inhalation and intravenous studies of UF6/UO2F2 in dogs. Health Phys. 1982, 43, 859–873. [Google Scholar] [CrossRef]
- Basset, C.; Averseng, O.; Ferron, P.-J.; Richaud, N.; Hagège, A.; Pible, O.; Vidaud, C. Revision of the biodistribution of uranyl in serum: Is fetuin-A the major protein target? Chem. Res. Toxicol. 2013, 26, 645–653. [Google Scholar] [CrossRef]
- Cooper, J.R.; Stradling, G.N.; Smith, H.; Ham, S.E. The behaviour of uranium-233 oxide and uranyl-233 nitrate in rats. Int. J. Radiat. Biol. Relat. Stud. Phys. Chem. Med. 1982, 41, 421–433. [Google Scholar] [CrossRef]
- Poisson, C.; Stefani, J.; Manens, L.; Delissen, O.; Suhard, D.; Tessier, C.; Dublineau, I.; Gueguen, Y. Chronic uranium exposure dose-dependently induces glutathione in rats without any nephrotoxicity. Free Radic. Res. 2014, 48, 1218–1231. [Google Scholar] [CrossRef]
- Tessier, C.; Suhard, D.; Rebière, F.; Souidi, M.; Dublineau, I.; Agarande, M. Uranium microdistribution in renal cortex of rats after chronic exposure: A study by secondary ion mass spectrometry microscopy. Microsc. Microanal. 2012, 18, 123–133. [Google Scholar] [CrossRef] [PubMed]
- Kitahara, K.; Numako, C.; Terada, Y.; Nitta, K.; Shimada, Y.; Homma-Takeda, S. Uranium XAFS analysis of kidney from rats exposed to uranium. J. Synchrotron Radiat. 2017, 24, 456–462. [Google Scholar] [CrossRef] [PubMed]
- Homma-Takeda, S.; Terada, Y.; Nakata, A.; Sahoo, S.K.; Yoshida, S.; Ueno, S.; Inoue, M.; Iso, H.; Ishikawa, T.; Konishi, T.; et al. Elemental imaging of kidneys of adult rats exposed to uranyl acetate. Nucl. Instrum. Methods Phys. Res. B 2009, 267, 2167–2170. [Google Scholar] [CrossRef]
- Homma-Takeda, S.; Numako, C.; Kitahara, K.; Yoshida, T.; Oikawa, M.; Terada, Y.; Kokubo, T.; Shimada, Y. Phosphorus Localization and Its Involvement in the Formation of Concentrated Uranium in the Renal Proximal Tubules of Rats Exposed to Uranyl Acetate. Int. J. Mol. Sci. 2019, 20, 4677. [Google Scholar] [CrossRef]
- Mirto, H.; Hengé-Napoli, M.; Gibert, R.; Ansoborlo, E.; Fournier, M.; Cambar, J. Intracellular behaviour of uranium(VI) on renal epithelial cell in culture (LLC-PK1): Influence of uranium speciation. Toxicol. Lett. 1999, 104, 249–256. [Google Scholar] [CrossRef]
- L’Azou, B.; Henge-Napoli, M.-H.; Minaro, L.; Mirto, H.; Barrouillet, M.-P.; Cambar, J. Effects of cadmium and uranium on some in vitro renal targets. Cell Biol. Toxicol. 2002, 18, 329–340. [Google Scholar] [CrossRef]
- Muller, D.S.; Houpert, P.; Cambar, J.; Hengé-Napoli, M.H. Role of sodium-dependent phosphate cotransporters and absorptive endocytosis in the uptake of low concentrations of uranium and its toxicity at higher concentrations in LLC-PK1 cells. Toxicol. Sci. 2008, 101, 254–262. [Google Scholar] [CrossRef]
- Guéguen, Y.; Suhard, D.; Poisson, C.; Manens, L.; Elie, C.; Landon, G.; Bouvier-Capely, C.; Rouas, C.; Benderitter, M.; Tessier, C. Low-concentration uranium enters the HepG2 cell nucleus rapidly and induces cell stress response. Toxicol. Vitr. 2015, 30, 552–560. [Google Scholar] [CrossRef]
- Suhard, D.; Tessier, C.; Manens, L.; Rebière, F.; Tack, K.; Agarande, M.; Guéguen, Y. Intracellular uranium distribution: Comparison of cryogenic fixation versus chemical fixation methods for SIMS analysis. Microsc. Res. Tech. 2018, 81, 855–864. [Google Scholar] [CrossRef]
- Yellowhair, M.; Romanotto, M.R.; Stearns, D.M.; Lantz, R.C. Uranyl acetate induced DNA single strand breaks and AP sites in Chinese hamster ovary cells. Toxicol. Appl. Pharmacol. 2018, 349, 29–38. [Google Scholar] [CrossRef]
- Rouas, C.; Bensoussan, H.; Suhard, D.; Tessier, C.; Grandcolas, L.; Rebiere, F.; Dublineau, I.; Taouis, M.; Pallardy, M.; Lestaevel, P.; et al. Distribution of soluble uranium in the nuclear cell compartment at subtoxic concentrations. Chem. Res. Toxicol. 2010, 23, 1883–1889. [Google Scholar] [CrossRef] [PubMed]
- Carmona, A.; Malard, V.; Avazeri, E.; Roudeau, S.; Porcaro, F.; Paredes, E.; Vidaud, C.; Bresson, C.; Ortega, R. Uranium exposure of human dopaminergic cells results in low cytotoxicity, accumulation within sub-cytoplasmic regions, and down regulation of MAO-B. NeuroToxicology 2018, 68, 177–188. [Google Scholar] [CrossRef] [PubMed]
- Reisser-Rubrecht, L.; Torne-Celer, C.; Rénier, W.; Averseng, O.; Plantevin, S.; Quéméneur, E.; Bellanger, L.; Vidaud, C. High-Affinity Uranyl-Specific Antibodies Suitable for Cellular Imaging. Chem. Res. Toxicol. 2007, 21, 349–357. [Google Scholar] [CrossRef] [PubMed]
- Homma-Takeda, S.; Kitahara, K.; Suzuki, K.; Blyth, B.; Suya, N.; Konishi, T.; Terada, Y.; Shimada, Y. Cellular localization of uranium in the renal proximal tubules during acute renal uranium toxicity. J. Appl. Toxicol. 2015, 35, 1594–1600. [Google Scholar] [CrossRef] [PubMed]
- Yazzie, M.; Gamble, S.L.; Civitello, A.E.R.; Stearns, D.M. Uranyl acetate causes DNA single strand breaks in vitro in the presence of ascorbate (vitamin C). Chem. Res. Toxicol. 2003, 16, 524–530. [Google Scholar] [CrossRef]
- Huxley, H.E.; Zubay, G. Preferential staining of nucleic acid-containing structures for electron microscopy. J. Cell Biol. 1961, 11, 273–296. [Google Scholar] [CrossRef]
- Dedieu, A.; Bérenguer, F.; Basset, C.; Prat, O.; Quéméneur, E.; Pible, O.; Vidaud, C. Identification of uranyl binding proteins from human kidney-2 cell extracts by immobilized uranyl affinity chromatography and mass spectrometry. J. Chromatogr. A 2009, 1216, 5365–5376. [Google Scholar] [CrossRef]
- Wu, Q.; Cheng, X.; Hofstadler, S.A.; Smith, R. Specific metal-oligonucleotide binding studied by high resolution tandem mass spectrometry. Biol. Mass Spectrom. 1996, 31, 669–675. [Google Scholar] [CrossRef]
- Nielsen, P.E.; Hiort, C.; Sonnichsen, S.H.; Buchardt, O.; Dahl, O.; Norden, B. DNA binding and photocleavage by uranyl(VI)(UO22+) salts. J. Am. Chem. Soc. 1992, 114, 4967–4975. [Google Scholar] [CrossRef]
- Stearns, D.M.; Yazzie, M.; Bradley, A.S.; Coryell, V.H.; Shelley, J.T.; Ashby, A.; Asplund, C.S.; Lantz, R. Uranyl acetate induces hprt mutations and uranium–DNA adducts in Chinese hamster ovary EM9 cells. Mutagenesis 2005, 20, 417–423. [Google Scholar] [CrossRef]
- Hartsock, W.J.; Cohen, J.D.; Segal, D.J. Uranyl acetate as a direct inhibitor of DNA-binding proteins. Chem. Res. Toxicol. 2007, 20, 784–789. [Google Scholar] [CrossRef] [PubMed]
- Wilson, J.; Young, A.; Civitello, E.R.; Stearns, D.M. Analysis of heat-labile sites generated by reactions of depleted uranium and ascorbate in plasmid DNA. JBIC J. Biol. Inorg. Chem. 2013, 19, 45–57. [Google Scholar] [CrossRef] [PubMed][Green Version]
- Cooper, K.L.; Dashner, E.J.; Tsosie, R.; Cho, Y.M.; Lewis, J.; Hudson, L.G. Inhibition of poly(ADP-ribose)polymerase-1 and DNA repair by uranium. Toxicol. Appl. Pharmacol. 2016, 291, 13–20. [Google Scholar] [CrossRef]
- Beyersmann, D.; Hartwig, A. Carcinogenic metal compounds: Recent insight into molecular and cellular mechanisms. Arch. Toxicol. 2008, 82, 493–512. [Google Scholar] [CrossRef] [PubMed]
- Ding, W.; Liu, W.; Cooper, K.L.; Qin, X.-J.; Bergo, P.L.D.S.; Hudson, L.G.; Liu, K.J. Inhibition of poly(ADP-ribose) polymerase-1 by arsenite interferes with repair of oxidative DNA damage. J. Biol. Chem. 2009, 284, 6809–6817. [Google Scholar] [CrossRef]
- Hartwig, A. Cadmium and Cancer. Cadmium. Toxic. Essent. 2012, 11, 491–507. [Google Scholar]
- Hartwig, A. Metal interaction with redox regulation: An integrating concept in metal carcinogenesis? Free Radic. Biol. Med. 2013, 55, 63–72. [Google Scholar] [CrossRef]
- Sun, X.; Zhou, X.; Du, L.; Liu, W.; Liu, Y.; Hudson, L.G.; Liu, K.J. Arsenite binding-induced zinc loss from PARP-1 is equivalent to zinc deficiency in reducing PARP-1 activity, leading to inhibition of DNA repair. Toxicol. Appl. Pharmacol. 2013, 274, 313–318. [Google Scholar] [CrossRef]
- Zhou, X.; Cooper, K.L.; Sun, X.; Liu, K.J.; Hudson, L.G. Selective Sensitization of Zinc Finger Protein Oxidation by Reactive Oxygen Species through Arsenic Binding. J. Biol. Chem. 2015, 290, 18361–18369. [Google Scholar] [CrossRef]
- Duann, P.; Lin, P.-H. Mitochondria Damage and Kidney Disease. Reprod. Sci. Anim. Conserv. 2017, 982, 529–551. [Google Scholar]
- Pourahmad, J.; Ghashang, M.; Ettehadi, H.A.; Ghalandari, R. A search for cellular and molecular mechanisms involved in depleted uranium (DU) toxicity. Environ. Toxicol. 2006, 21, 349–354. [Google Scholar] [CrossRef] [PubMed]
- Pourahmad, J.; Shaki, F.; Tanbakosazan, F.; Ghalandari, R.; Ettehadi, H.A.; Dahaghin, E. Protective effects of fungal beta-(1-->3)-D-glucan against oxidative stress cytotoxicity induced by depleted uranium in isolated rat hepatocytes. Hum. Exp. Toxicol. 2011, 30, 173–181. [Google Scholar] [CrossRef] [PubMed]
- Shaki, F.; Hosseini, M.-J.; Ghazi-Khansari, M.; Pourahmad, J. Depleted uranium induces disruption of energy homeostasis and oxidative stress in isolated rat brain mitochondria. Metallomics 2013, 5, 736–744. [Google Scholar] [CrossRef] [PubMed]
- Shaki, F.; Hosseini, M.-J.; Ghazi-Khansari, M.; Pourahmad, J. Toxicity of depleted uranium on isolated rat kidney mitochondria. Biochim. Biophys. Acta 2012, 1820, 1940–1950. [Google Scholar] [CrossRef]
- Shaki, F.; Pourahmad, J. Mitochondrial toxicity of depleted uranium: Protection by Beta-glucan. Iran. J. Pharm. Res. 2013, 12, 131–140. [Google Scholar]
- Hao, Y.; Ren, J.; Liu, C.; Li, H.; Liu, J.; Yang, Z.; Li, R.; Su, Y. Zinc protects human kidney cells from depleted uranium-induced apoptosis. Basic Clin. Pharmacol. Toxicol. 2013, 114, 271–280. [Google Scholar] [CrossRef]
- Thiébault, C.; Carriere, M.; Milgram, S.; Simon, A.; Avoscan, L.; Gouget, B. Uranium induces apoptosis and is genotoxic to normal rat kidney (NRK-52E) proximal cells. Toxicol. Sci. 2007, 98, 479–487. [Google Scholar] [CrossRef]
- Guéguen, Y.; Mouzat, K.; Ferrari, L.; Tissandie, E.; Lobaccaro, J.M.A.; Batt, A.-M.; Paquet, F.; Voisin, P.; Aigueperse, J.; Gourmelon, P.; et al. [Cytochromes P450: Xenobiotic metabolism, regulation and clinical importance]. Ann. Biol. Clin. 2006, 64, 535–548. [Google Scholar]
- Guéguen, Y.; Souidi, M.; Baudelin, C.; Dudoignon, N.; Grison, S.; Dublineau, I.; Marquette, C.; Voisin, P.; Gourmelon, P.; Aigueperse, J. Short-term hepatic effects of depleted uranium on xenobiotic and bile acid metabolizing cytochrome P450 enzymes in the rat. Arch. Toxicol. 2005, 80, 187–195. [Google Scholar] [CrossRef]
- Gueguen, Y.; Rouas, C.; Monin, A.; Manens, L.; Stefani, J.; Delissen, O.; Grison, S.; Dublineau, I. Molecular, cellular, and tissue impact of depleted uranium on xenobiotic-metabolizing enzymes. Arch. Toxicol. 2013, 88, 227–239. [Google Scholar] [CrossRef]
- Pasanen, M.; Lang, S.; Kojo, A.; Kosma, V. Effects of simulated nuclear fuel particles on the histopathology and CYP enzymes in the rat lung and liver. Environ. Res. 1995, 70, 126–133. [Google Scholar] [CrossRef] [PubMed]
- Moon, Y.J.; Lee, A.K.; Chung, H.C.; Kim, E.J.; Kim, S.H.; Lee, D.C.; Lee, I.; Kim, S.G.; Lee, M.G. Effects of acute renal failure on the pharmacokinetics of chlorzoxazone in rats. Drug Metab. Dispos. 2003, 31, 776–784. [Google Scholar] [CrossRef]
- Ren, Y.; Wang, W.-H.; Wang, Y.-H.; Case, M.; Qian, W.; McLendon, G.; Huang, Z.-X. Mapping the electron transfer interface between cytochrome b5 and cytochrome c. Biochemistry 2004, 43, 3527–3536. [Google Scholar] [CrossRef] [PubMed]
- Wan, D.; Liao, L.-F.; Zhao, M.-M.; Wu, M.-L.; Wu, Y.-M.; Lin, Y.-W. Interactions of uranyl ion with cytochrome b 5 and its His39Ser variant as revealed by molecular simulation in combination with experimental methods. J. Mol. Model. 2011, 18, 1009–1013. [Google Scholar] [CrossRef]
- Sun, M.-H.; Liu, S.-Q.; Du, K.-J.; Nie, C.-M.; Lin, Y.-W. A spectroscopic study of uranyl-cytochrome b5/cytochrome c interactions. Spectrochim. Acta A Mol. Biomol. Spectrosc. 2014, 118, 130–137. [Google Scholar] [CrossRef] [PubMed]
- Hao, Y.; Ren, J.; Liu, J.; Luo, S.; Ma, T.; Li, R.; Su, Y. The protective role of zinc against acute toxicity of depleted uranium in rats. Basic Clin. Pharmacol. Toxicol. 2012, 111, 402–410. [Google Scholar] [CrossRef]
- Zheng, J.; Zhao, T.; Yuan, Y.; Hu, N.; Tang, X. Hydrogen sulfide (H2S) attenuates uranium-induced acute nephrotoxicity through oxidative stress and inflammatory response via Nrf2-NF-kappaB pathways. Chem. Biol. Interact. 2015, 242, 353–362. [Google Scholar] [CrossRef] [PubMed]
- Yi, J.; Yuan, Y.; Zheng, J.; Zhao, T. Hydrogen sulfide alleviates uranium-induced rat hepatocyte cytotoxicity via inhibiting Nox4/ROS/p38 MAPK pathway. J. Biochem. Mol. Toxicol. 2019, 33, e22255. [Google Scholar] [CrossRef]
- Yuan, Y.; Zheng, J.; Zhao, T.; Tang, X.; Hu, N. Hydrogen sulfide alleviates uranium-induced acute hepatotoxicity in rats: Role of antioxidant and antiapoptotic signaling. Environ. Toxicol. 2016, 32, 581–593. [Google Scholar] [CrossRef]
- Yi, J.; Yuan, Y.; Zheng, J.; Hu, N. Hydrogen sulfide alleviates uranium-induced kidney cell apoptosis mediated by ER stress via 20S proteasome involving in Akt/GSK-3beta/Fyn-Nrf2 signaling. Free Radic. Res. 2018, 52, 1020–1029. [Google Scholar] [CrossRef]
- Yuan, Y.; Zheng, J.; Zhao, T.; Tang, X.; Hu, N. Uranium-induced rat kidney cell cytotoxicity is mediated by decreased endogenous hydrogen sulfide (H2S) generation involved in reduced Nrf2 levels. Toxicol. Res. 2016, 5, 660–673. [Google Scholar] [CrossRef] [PubMed]
- Guéguen, Y.; Bontemps, A.; Ebrahimian, T.G. Adaptive responses to low doses of radiation or chemicals: Their cellular and molecular mechanisms. Cell Mol. Life Sci. 2019, 76, 1255–1273. [Google Scholar] [CrossRef] [PubMed]
- Hao, Y.; Huang, J.; Gu, Y.; Liu, C.; Li, H.; Liu, J.; Ren, J.; Yang, Z.; Peng, S.; Wang, W.; et al. Metallothionein deficiency aggravates depleted uranium-induced nephrotoxicity. Toxicol. Appl. Pharmacol. 2015, 287, 306–315. [Google Scholar] [CrossRef] [PubMed]
- Bellés, M.; Linares, V.; Albina, M.L.; Sirvent, J.; Sánchez, D.J.; Domingo, J.L. Melatonin reduces uranium-induced nephrotoxicity in rats. J. Pineal Res. 2007, 43, 87–95. [Google Scholar] [CrossRef] [PubMed]
- Kimura, H.; Shibuya, N.; Kimura, Y. Hydrogen sulfide is a signaling molecule and a cytoprotectant. Antioxid. Redox Signal. 2012, 17, 45–57. [Google Scholar] [CrossRef]
- Li, L.; Rose, P.; Moore, P.K. Hydrogen sulfide and cell signaling. Annu. Rev. Pharmacol. Toxicol. 2011, 51, 169–187. [Google Scholar] [CrossRef]
- Hourihan, J.M.; Kenna, J.G.; Hayes, J.D. The gasotransmitter hydrogen sulfide induces nrf2-target genes by inactivating the keap1 ubiquitin ligase substrate adaptor through formation of a disulfide bond between cys-226 and cys-613. Antioxid. Redox Signal. 2013, 19, 465–481. [Google Scholar] [CrossRef]
- Ondrias, K.; Sirova, M.; Kubovcakova, L.; Krizanova, O. Uranyl acetate modulates gene expression and protein levels of the type 2, but not type 1 inositol 1,4,5-trisphosphate receptors in mouse kidney. Gen. Physiol. Biophys. 2008, 27, 187–193. [Google Scholar] [PubMed]
- Kopacek, J.; Ondrias, K.; Sedlakova, B.; Tomaskova, J.; Zahradnikova, L.; Sedlak, J.; Sulova, Z.; Zahradnikova, A.; Pastorek, J.; Krizanova, O. Type 2 IP3 receptors are involved in uranyl acetate induced apoptosis in HEK 293 cells. Toxicology 2009, 262, 73–79. [Google Scholar] [CrossRef]
- Jin, F.; Ma, T.; Guan, H.; Yang, Z.-H.; Liu, X.-D.; Wang, Y.; Jiang, Y.-G.; Zhou, P.-K. Inhibitory effect of uranyl nitrate on DNA double-strand break repair by depression of a set of proteins in the homologous recombination pathway. Toxicol. Res. 2017, 6, 711–718. [Google Scholar] [CrossRef]
- Pereira, S.; Camilleri, V.; Floriani, M.; Cavalié, I.; Garnier-Laplace, J.; Adam-Guillermin, C. Genotoxicity of uranium contamination in embryonic zebrafish cells. Aquat. Toxicol. 2012, 109, 11–16. [Google Scholar] [CrossRef] [PubMed]
- Sangeetha Vijayan, P.; Rekha, P.D.; Arun, A.B. Role of PI3K-Akt and MAPK signaling in uranyl nitrate-induced nephrotoxicity. Biol. Trace Elem. Res. 2019, 189, 405–411. [Google Scholar]
- Gazin, V.; Kerdine, S.; Grillon, G.; Pallardy, M.; Raoul, H. Uranium induces TNF alpha secretion and MAPK activation in a rat alveolar macrophage cell line. Toxicol. Appl. Pharmacol. 2004, 194, 49–59. [Google Scholar] [CrossRef] [PubMed]
- Hao, Y.; Liu, C.; Huang, J.; Gu, Y.; Li, H.; Yang, Z.; Liu, J.; Wang, W.; Li, R. Ghrelin protects against depleted uranium-induced apoptosis of MC3T3-E1 cells through oxidative stress-mediated p38-mitogen-activated protein kinase pathway. Toxicol. Appl. Pharmacol. 2015, 290, 116–125. [Google Scholar] [CrossRef]
- Cande, C.; Vahsen, N.; Garrido, C.; Kroemer, G. Apoptosis-inducing factor (AIF): Caspase-independent after all. Cell Death Differ. 2004, 11, 591–595. [Google Scholar] [CrossRef]
- Hao, Y.; Huang, J.; Liu, C.; Li, H.; Liu, J.; Zeng, Y.; Yang, Z.; Li, R. Differential protein expression in metallothionein protection from depleted uranium-induced nephrotoxicity. Sci. Rep. 2016, 6, 38942. [Google Scholar] [CrossRef]
- Hao, Y.; Huang, J.; Ran, Y.; Wang, S.; Li, J.; Zhao, Y.; Ran, X.; Lu, B.; Liu, J.; Li, R. Ethylmalonic encephalopathy 1 initiates overactive autophagy in depleted uranium-induced cytotoxicity in the human embryonic kidney 293 cells. J. Biochem. Mol. Toxicol. 2021, 35, e22669. [Google Scholar] [CrossRef]
- Coryell, V.H.; Stearns, D.M. Molecular analysis of hprt mutations induced by chromium picolinate in CHO AA8 cells. Mutat. Res. Toxicol. Environ. Mutagen. 2006, 610, 114–123. [Google Scholar] [CrossRef]
- KnÖbel, Y.; Glei, M.; Weise, A.; Osswald, K.; Schäferhenrich, A.; Richter, K.K.; Claussen, U.; Pool-Zobel, B.L. Uranyl nitrilotriacetate, a stabilized salt of uranium, is genotoxic in nontransformed human colon cells and in the human colon adenoma cell line LT97. Toxicol. Sci. 2006, 93, 286–297. [Google Scholar] [CrossRef][Green Version]
- Miller, A.C.; Xu, J.; Stewart, M.; Brooks, K.; Hodge, S.; Shi, L.; Page, M.; McClain, D. Observation of radiation-specific damage in human cells exposed to depleted uranium: Dicentric frequency and neoplastic transformation as endpoints. Radiat. Prot. Dosim. 2002, 99, 275–278. [Google Scholar] [CrossRef]
- Darolles, C.; Broggio, D.; Feugier, A.; Frelon, S.; Dublineau, I.; De Meo, M.; Petitot, F. Different genotoxic profiles between depleted and enriched uranium. Toxicol. Lett. 2010, 192, 337–348. [Google Scholar] [CrossRef] [PubMed]
- Hamilton, M.M.; Ejnik, J.W.; Carmichael, A.J. Uranium reactions with hydrogen peroxyde studied by EPR-spin trapping with DMPO. J. Chem. Soc. Perkin Trans. 2 1997, 12, 2491–2494. [Google Scholar] [CrossRef]
- Miller, A.C.; Stewart, M.; Brooks, K.; Shi, L.; Page, N. Depleted uranium-catalyzed oxidative DNA damage: Absence of significant alpha particle decay. J. Inorg. Biochem. 2002, 91, 246–252. [Google Scholar] [CrossRef]
- Periyakaruppan, A.; Kumar, F.; Sarkar, S.; Sharma, C.S.; Ramesh, G.T. Uranium induces oxidative stress in lung epithelial cells. Arch. Toxicol. 2006, 81, 389–395. [Google Scholar] [CrossRef] [PubMed]
- Wilson, J.; Zuniga, M.C.; Yazzie, F.; Stearns, D.M. Synergistic cytotoxicity and DNA strand breaks in cells and plasmid DNA exposed to uranyl acetate and ultraviolet radiation. J. Appl. Toxicol. 2015, 35, 338–349. [Google Scholar] [CrossRef]
- Steenken, S.; Jovanovic, S.V. How easily oxidizable is DNA? One-electron reduction potentials of adenosine and guanosine radicals in aqueous solution. J. Am. Chem. Soc. 1997, 119, 617–618. [Google Scholar] [CrossRef]
- Smirnova, V.S.; Gudkov, S.; Shtarkman, I.N.; Chernikov, A.V.; Bruskov, V.I. [The genotoxic action of uranyl ions on DNA in vitro caused by the generation of reactive oxygen species]. Biofizika 2005, 50, 456–463. [Google Scholar]
- Hawkins, C.L.; Davies, M.J. Generation and propagation of radical reactions on proteins. Biochim. Biophys. Acta 2001, 1504, 196–219. [Google Scholar] [CrossRef]
- Garmash, S.; Smirnova, V.; Karp, O.; Usacheva, A.; Berezhnov, A.; Ivanov, V.; Chernikov, A.; Bruskov, V.; Gudkov, S. Pro-oxidative, genotoxic and cytotoxic properties of uranyl ions. J. Environ. Radioact. 2014, 127, 163–170. [Google Scholar] [CrossRef]
- Monleau, M.; De Méo, M.; Frelon, S.; Paquet, F.; Donnadieu-Claraz, M.; Duménil, G.; Chazel, V. Distribution and genotoxic effects after successive exposure to different uranium oxide particles inhaled by rats. Inhal. Toxicol. 2006, 18, 885–894. [Google Scholar] [CrossRef]
- Monleau, M.; De Méo, M.; Paquet, F.; Chazel, V.; Duménil, G.; Donnadieu-Claraz, M. Genotoxic and inflammatory effects of depleted uranium particles inhaled by rats. Toxicol. Sci. 2006, 89, 287–295. [Google Scholar] [CrossRef] [PubMed]
- LaCerte, C.; Xie, H.; Aboueissa, A.-M.; Wise, J. Particulate depleted uranium is cytotoxic and clastogenic to human lung epithelial cells. Mutat. Res. Toxicol. Environ. Mutagen. 2010, 697, 33–37. [Google Scholar] [CrossRef] [PubMed]
- Wise, S.S.; Thompson, W.D.; Aboueissa, A.-M.; Mason, M.D.; Sr, J.P.W. Particulate depleted uranium is cytotoxic and clastogenic to human lung cells. Chem. Res. Toxicol. 2007, 20, 815–820. [Google Scholar] [CrossRef]
- Lin, R.H.; Wu, L.J.; Lee, C.H.; Lin-Shiau, S.Y. Cytogenetic toxicity of uranyl nitrate in Chinese hamster ovary cells. Mutat. Res. Toxicol. 1993, 319, 197–203. [Google Scholar] [CrossRef]
- Holmes, A.L.; Joyce, K.; Xie, H.; Falank, C.; Hinz, J.M.; Wise, J.P. The impact of homologous recombination repair deficiency on depleted uranium clastogenicity in Chinese hamster ovary cells: XRCC3 protects cells from chromosome aberrations, but increases chromosome fragmentation. Mutat. Res. Mol. Mech. Mutagen. 2014, 762, 1–9. [Google Scholar] [CrossRef] [PubMed]
- Miller, A.C.; Brooks, K.; Stewart, M.; Anderson, B.; Shi, L.; McClain, D.; Page, N. Genomic instability in human osteoblast cells after exposure to depleted uranium: Delayed lethality and micronuclei formation. J. Environ. Radioact. 2003, 64, 247–259. [Google Scholar] [CrossRef]
- Milacic, S.; Simic, J. Identification of health risks in workers staying and working on the terrains contaminated with depleted uranium. J. Radiat. Res. 2009, 50, 213–222. [Google Scholar] [CrossRef]
- Angenard, G.; Muczynski, V.; Coffigny, H.; Duquenne, C.; Frydman, R.; Habert, R.; Livera, G.; Rouiller-Fabre, V. In vitro effects of Uranium on human fetal germ cells. Reprod. Toxicol. 2011, 31, 470–476. [Google Scholar] [CrossRef]
- Kalinich, J.F.; Ramakrishnan, N.; Villa, V.; McClain, D.E. Depleted uranium–uranyl chloride induces apoptosis in mouse J774 macrophages. Toxicology 2002, 179, 105–114. [Google Scholar] [CrossRef]
- Prat, O.; Tavan, E.; Sage, N.; Quemeneur, E. Transcriptomic and proteomic responses of human renal HEK293 cells to uranium toxicity. Proteomics 2004, 5, 297–306. [Google Scholar] [CrossRef]
- Bontemps, A.; Conquet, L.; Elie, C.; Magneron, V.; Gloaguen, C.; Kereselidze, D.; Tack, K.; Barbier, O.C.; Guéguen, Y. In Vivo Comparison of the Phenotypic Aspects and Molecular Mechanisms of Two Nephrotoxic Agents, Sodium Fluoride and Uranyl Nitrate. Int. J. Environ. Res. Public Health 2019, 16, 1136. [Google Scholar] [CrossRef] [PubMed]
- Milgram, S.; Carrière, M.; Thiebault, C.; Malaval, L.; Gouget, B. Cytotoxic and phenotypic effects of uranium and lead on osteoblastic cells are highly dependent on metal speciation. Toxicology 2008, 250, 62–69. [Google Scholar] [CrossRef] [PubMed]
- Hao, Y.; Ren, J.; Liu, J.; Yang, Z.; Liu, C.; Li, R.; Su, Y. Immunological changes of chronic oral exposure to depleted uranium in mice. Toxicology 2013, 309, 81–90. [Google Scholar] [CrossRef] [PubMed]
- Taulan, M.; Paquet, F.; Argiles, A.; Demaille, J.; Romey, M.-C. Comprehensive analysis of the renal transcriptional response to acute uranyl nitrate exposure. BMC Genom. 2006, 7, 2. [Google Scholar] [CrossRef] [PubMed]
- Orona, N.; Tasat, D. Uranyl nitrate-exposed rat alveolar macrophages cell death: Influence of superoxide anion and TNF alpha mediators. Toxicol. Appl. Pharmacol. 2012, 261, 309–316. [Google Scholar] [CrossRef]
- Ferenbach, D.A.; Bonventre, J.V. Mechanisms of maladaptive repair after AKI leading to accelerated kidney ageing and CKD. Nat. Rev. Nephrol. 2015, 11, 264–276. [Google Scholar] [CrossRef]
- Prat, O.; Bérenguer, F.; Steinmetz, G.; Ruat, S.; Sage, N.; Quéméneur, E. Alterations in gene expression in cultured human cells after acute exposure to uranium salt: Involvement of a mineralization regulator. Toxicol. Vitr. 2010, 24, 160–168. [Google Scholar] [CrossRef]
- Prat, O.; Ansoborlo, E.; Sage, N.; Cavadore, D.; Lecoix, J.; Kurttio, P.; Quemeneur, E. From cell to man: Evaluation of osteopontin as a possible biomarker of uranium exposure. Environ. Int. 2011, 37, 657–662. [Google Scholar] [CrossRef]
- Pierrefite-Carle, V.; Santucci-Darmanin, S.; Breuil, V.; Gritsaenko, T.; Vidaud, C.; Creff, G.; Solari, P.L.; Pagnotta, S.; Al-Sahlanee, R.; Auwer, C.D.; et al. Effect of natural uranium on the UMR-106 osteoblastic cell line: Impairment of the autophagic process as an underlying mechanism of uranium toxicity. Arch. Toxicol. 2017, 91, 1903–1914. [Google Scholar] [CrossRef]
- Hurault, L.; Creff, G.; Hagège, A.; Santucci-Darmanin, S.; Pagnotta, S.; Farlay, D.; Auwer, C.D.; Pierrefite-Carle, V.; Carle, G.F. Uranium Effect on Osteocytic Cells In Vitro. Toxicol. Sci. 2019, 170, 199–209. [Google Scholar] [CrossRef]
- Bontemps-Karcher, A.; Magneron, V.; Conquet, L.; Elie, C.; Gloaguen, C.; Kereselidze, D.; Roy, L.; Barbier, O.C.; Guéguen, Y. Renal adaptive response to exposure to low doses of uranyl nitrate and sodium fluoride in mice. J. Trace Elem. Med. Biol. 2020, 64, 126708. [Google Scholar] [CrossRef] [PubMed]
- Maynard, E.A.; Hodge, H.C. Studies of the toxicity of various uranium compounds when fed to experimental animals. In The Pharmacology and Toxicology of Uranium Compounds; Voegtlin, I.C., Hodge, H.C., Eds.; McGraw Hill: New York, NY, USA, 1949; pp. 309–376. [Google Scholar]
- Ellender, M.; Harrison, J.D.; Pottinger, H.; Thomas, J.M. Induction of osteosarcoma and acute myeloid leukaemia in CBA/H mice by the alpha-emitting nuclides, uranium-233, plutonium-239 and amercium-241. Int. J. Radiat. Biol. 2001, 77, 41–52. [Google Scholar] [CrossRef] [PubMed]
- Linares, V.; Bellés, M.; Albina, M.L.; Sirvent, J.J.; Sánchez, D.J.; Domingo, J.L. Assessment of the pro-oxidant activity of uranium in kidney and testis of rats. Toxicol. Lett. 2006, 167, 152–161. [Google Scholar] [CrossRef] [PubMed]
- Domingo, J.L.; Llobet, J.M.; Tomás, J.M.; Corbella, J. Acute toxicity of uranium in rats and mice. Bull. Environ. Contam. Toxicol. 1987, 39, 168–174. [Google Scholar] [CrossRef]
- Fukuda, S.; Ikeda, M.; Chiba, M.; Kaneko, K. Clinical diagnostic indicators of renal and bone damage in rats intramuscularly injected with depleted uranium. Radiat. Prot. Dosim. 2006, 118, 307–314. [Google Scholar] [CrossRef]
- Ozmen, M.; Yurekli, M. Subacute toxicity of uranyl acetate in Swiss-Albino mice. Environ. Toxicol. Pharmacol. 1998, 6, 111–115. [Google Scholar] [CrossRef]
- Sánchez, D.J.; Bellés, M.; Albina, M.L.; Sirvent, J.J.; Domingo, J.L. Nephrotoxicity of simultaneous exposure to mercury and uranium in comparison to individual effects of these metals in rats. Biol. Trace Elem. Res. 2001, 84, 139–154. [Google Scholar] [CrossRef]
- Fukuda, S.; Iida, H.; Ikeda, M.; Yan, X.; Xie, Y. Toxicity of uranium and the removal effects of CBMIDA and EHBP in simulated wounds of rats. Health Phys. 2005, 89, 81–88. [Google Scholar] [CrossRef]
- Iwakura, T.; Fujigaki, Y.; Fujikura, T.; Ohashi, N.; Kato, A.; Yasuda, H. Acquired resistance to rechallenge injury after acute kidney injury in rats is associated with cell cycle arrest in proximal tubule cells. Am. J. Physiol. Physiol. 2016, 310, F872–F884. [Google Scholar] [CrossRef]
- Blantz, R.C. The mechanism of acute renal failure after uranyl nitrate. J. Clin. Investig. 1975, 55, 621–635. [Google Scholar] [CrossRef]
- Haley, D.P. Morphologic changes in uranyl nitrate-induced acute renal failure in saline- and water-drinking rats. Lab. Investig. 1982, 46, 196–208. [Google Scholar] [PubMed]
- Sun, D.F.; Fujigaki, Y.; Hishida, A.; Fujimoto, T.; Goto, T.; Yonemura, K. Relation of distal nephron changes to proximal tubular damage in uranyl acetate-induced acute renal failure in rats. Am. J. Nephrol. 2002, 22, 405–416. [Google Scholar] [CrossRef] [PubMed]
- Gilman, A.P.; Moss, M.A.; Villeneuve, D.C.; Secours, V.E.; Yagminas, A.P.; Tracy, B.L.; Quinn, J.M.; Long, G.; Valli, V.E. Uranyl nitrate: 91-day exposure and recovery studies in the male New Zealand white rabbit. Toxicol. Sci. 1998, 41, 138–151. [Google Scholar] [CrossRef] [PubMed]
- Dublineau, I.; Souidi, M.; Gueguen, Y.; Lestaevel, P.; Bertho, J.-M.; Manens, L.; Delissen, O.; Grison, S.; Paulard, A.; Monin, A.; et al. Unexpected lack of deleterious effects of uranium on physiological systems following a chronic oral intake in adult rat. BioMed Res. Int. 2014, 2014, 1–24. [Google Scholar] [CrossRef]
- Cappello, F.; Macario, A.J.L. Depleted uranium induces human carcinogenesis involving the immune and chaperoning systems: Realities and working hypotheses. Med. Hypotheses 2019, 124, 26–30. [Google Scholar] [CrossRef]
- The Royal Society. The health hazards of depleted uranium munitions. J. Radiol. Prot. 2002, 22, 131–139. [Google Scholar] [CrossRef]
- National Research Council. Review of Toxicologic and Radiologic Risks to Military Personnel from Exposure to Depleted Uranium During and After Combat; The National Academies Press: Washington, DC, USA, 2008; p. 172. [Google Scholar]
- Briner, W. The toxicity of depleted uranium. Int. J. Environ. Res. Public Health 2010, 7, 303–313. [Google Scholar] [CrossRef]
- Eisenbud, M.; Quigley, J.A. Quigley, Industrial hygiene of uranium processing. AMA Arch. Ind. Health 1956, 14, 12–22. [Google Scholar]
- Luessenhop, A.J.; Gallimore, J.C.; Sweet, W.H.; Struxness, E.G.; Robinson, J. The toxicity in man of hexavalent uranium following intravenous administration. Am. J. Roentgenol. Radium Ther. Nucl. Med. 1958, 79, 83–100. [Google Scholar]
- McDiarmid, M.A.; Engelhardt, S.; Oliver, M.; Gucer, P.; Wilson, P.D.; Kane, R.; Kabat, M.; Kaup, B.; Anderson, L.; Hoover, D.; et al. Health effects of depleted uranium on exposed Gulf War veterans: A 10-year follow-up. J. Toxicol. Environ. Health Part A 2004, 67, 277–296. [Google Scholar] [CrossRef]
- McDiarmid, M.A.; Engelhardt, S.M.; Oliver, M.; Gucer, P.; Wilson, P.D.; Kane, R.; Cernich, A.; Kaup, B.; Anderson, L.; Hoover, D.; et al. Health surveillance of Gulf War I veterans exposed to depleted uranium: Updating the cohort. Health Phys. 2007, 93, 60–73. [Google Scholar] [CrossRef] [PubMed]
- McDiarmid, M.A.; Engelhardt, S.M.; Oliver, M.; Gucer, P.; Wilson, P.D.; Kane, R.; Kabat, M.; Kaup, B.; Anderson, L.; Hoover, D.; et al. Biological monitoring and surveillance results of Gulf War I veterans exposed to depleted uranium. Arch. Gewerbepathol. Gewerbehyg. 2006, 79, 11–21. [Google Scholar] [CrossRef] [PubMed]
- McDiarmid, M.A.; Keogh, J.P.; Hooper, F.J.; McPhaul, K.; Squibb, K.; Kane, R.; DiPino, R.; Kabat, M.; Kaup, B.; Anderson, L.; et al. Health effects of depleted uranium on exposed Gulf War veterans. Environ. Res. 2000, 82, 168–180. [Google Scholar] [CrossRef] [PubMed]
- Laurent, O.; Gomolka, M.; Haylock, R.; Blanchardon, E.; Giussani, A.; Atkinson, W.; Baatout, S.; Bingham, D.; Cardis, E.; Hall, J.; et al. Concerted Uranium Research in Europe (CURE): Toward a collaborative project integrating dosimetry, epidemiology and radiobiology to study the effects of occupational uranium exposure. J. Radiol. Prot. 2016, 36, 319–345. [Google Scholar] [CrossRef]
- Zhivin, S.; Laurier, D.; Canu, I.G. Health effects of occupational exposure to uranium: Do physicochemical properties matter? Int. J. Radiat. Biol. 2014, 90, 1104–1113. [Google Scholar] [CrossRef]
- WHO. Guidelines for Drinking-Water Quality; World Health Organization: Geneva, Switzerland, 2011; pp. 303–304. [Google Scholar]
- Kurttio, P.; Auvinen, A.; Salonen, L.; Saha, H.; Pekkanen, J.; Mäkeläinen, I.; Väisänen, S.B.; Penttilä, I.M.; Komulainen, H. Renal effects of uranium in drinking water. Environ. Health Perspect. 2002, 110, 337–342. [Google Scholar] [CrossRef]
- Seldén, A.I.; Lundholm, C.; Edlund, B.; Högdahl, C.; Ek, B.-M.; Bergström, B.E.; Ohlson, C.-G. Nephrotoxicity of uranium in drinking water from private drilled wells. Environ. Res. 2009, 109, 486–494. [Google Scholar] [CrossRef]
- Boice, J.D.; Cohen, S.S.; Mumma, M.T.; Chadda, B.; Blot, W.J. A cohort study of uranium millers and miners of Grants, New Mexico, 1979–2005. J. Radiol. Prot. 2008, 28, 303–325. [Google Scholar] [CrossRef]
- Checkoway, H.; Pearce, N.; Crawford-Brown, D.J.; Cragle, D.L. Radiation doses and cause-specific mortality among workers at a nuclear materials fabrication plant. Am. J. Epidemiol. 1988, 127, 255–266. [Google Scholar] [CrossRef]
- Dupree, E.A.; Cragle, D.L.; McLain, R.W.; Crawford-Brown, D.J.; Teta, M.J. Mortality among workers at a uranium processing facility, the Linde Air Products Company Ceramics Plant, 1943-1949. Scand. J. Work. Environ. Health 1987, 13, 100–107. [Google Scholar] [CrossRef]
- Lundin, F.E.; Lloyd, J.W., Jr.; Smith, E.M.; Archer, V.E.; Holaday, D.A. Mortality of uranium miners in relation to radiation exposure, hard-rock mining and cigarette smoking--1950 through September 1967. Health Phys. 1969, 16, 571–578. [Google Scholar] [CrossRef]
- Polednak, A.P.; Frome, E.L. Mortality among men employed between 1943 and 1947 at a uranium-processing plant. J. Occup. Med. 1981, 23, 169–178. [Google Scholar] [PubMed]
- Yiin, J.H.; Anderson, J.L.; Bertke, S.J.; Tollerud, D.J. Dose-response relationships between internally-deposited uranium and select health outcomes in gaseous diffusion plant workers, 1948–2011. Am. J. Ind. Med. 2018, 61, 605–614. [Google Scholar] [CrossRef] [PubMed]
- Golden, A.P.; Ellis, E.D.; Cohen, S.S.; Mumma, M.T.; Leggett, R.W.; Wallace, P.W.; Girardi, D.; Watkins, J.P.; Shore, R.; Boice, J.D. Updated mortality analysis of the Mallinckrodt uranium processing workers, 1942–2012. Int. J. Radiat. Biol. 2022, 98, 701–721. [Google Scholar] [CrossRef] [PubMed]
- Rage, E.; Caër-Lorho, S.; Drubay, D.; Ancelet, S.; Laroche, P.; Laurier, D. Mortality analyses in the updated French cohort of uranium miners (1946–2007). Arch. Gewerbepathol. Gewerbehyg. 2015, 88, 717–730. [Google Scholar] [CrossRef] [PubMed]
- Tirmarche, M. Cancer risk following alpha-emitter exposure. Ann. ICRP 2018, 47, 115–125. [Google Scholar] [CrossRef]
- Hahn, F.F.; A Guilmette, R.; Hoover, M.D. Implanted depleted uranium fragments cause soft tissue sarcomas in the muscles of rats. Environ. Health Perspect. 2002, 110, 51–59. [Google Scholar] [CrossRef]
- Rühm, W.; Eidemüller, M.; Kaiser, J.C. Biologically-based mechanistic models of radiation-related carcinogenesis applied to epidemiological data. Int. J. Radiat. Biol. 2017, 93, 1093–1117. [Google Scholar] [CrossRef]
- Leuraud, K.; Richardson, D.B.; Cardis, E.; Daniels, R.; Gillies, M.; O’Hagan, J.A.; Hamra, G.B.; Haylock, R.; Laurier, D.; Moissonnier, M.; et al. Ionising radiation and risk of death from leukaemia and lymphoma in radiation-monitored workers (INWORKS): An international cohort study. Lancet Haematol. 2015, 2, e276–e281. [Google Scholar] [CrossRef]
- Richardson, D.B.; Cardis, E.; Daniels, R.; Gillies, M.; O’Hagan, J.A.; Hamra, G.B.; Haylock, R.; Laurier, D.; Leuraud, K.; Moissonnier, M.; et al. Risk of cancer from occupational exposure to ionising radiation: Retrospective cohort study of workers in France, the United Kingdom, and the United States (INWORKS). BMJ 2015, 351, h5359. [Google Scholar] [CrossRef]
- Miller, M.F.; Goodson, W.H.; Manjili, M.H.; Kleinstreuer, N.; Bisson, W.H.; Lowe, L. Low-Dose Mixture Hypothesis of Carcinogenesis Workshop: Scientific Underpinnings and Research Recommendations. Environ. Health Perspect. 2017, 125, 163–169. [Google Scholar] [CrossRef] [PubMed]


Publisher’s Note: MDPI stays neutral with regard to jurisdictional claims in published maps and institutional affiliations. |
© 2022 by the authors. Licensee MDPI, Basel, Switzerland. This article is an open access article distributed under the terms and conditions of the Creative Commons Attribution (CC BY) license (https://creativecommons.org/licenses/by/4.0/).
Share and Cite
Guéguen, Y.; Frerejacques, M. Review of Knowledge of Uranium-Induced Kidney Toxicity for the Development of an Adverse Outcome Pathway to Renal Impairment. Int. J. Mol. Sci. 2022, 23, 4397. https://doi.org/10.3390/ijms23084397
Guéguen Y, Frerejacques M. Review of Knowledge of Uranium-Induced Kidney Toxicity for the Development of an Adverse Outcome Pathway to Renal Impairment. International Journal of Molecular Sciences. 2022; 23(8):4397. https://doi.org/10.3390/ijms23084397
Chicago/Turabian StyleGuéguen, Yann, and Marie Frerejacques. 2022. "Review of Knowledge of Uranium-Induced Kidney Toxicity for the Development of an Adverse Outcome Pathway to Renal Impairment" International Journal of Molecular Sciences 23, no. 8: 4397. https://doi.org/10.3390/ijms23084397
APA StyleGuéguen, Y., & Frerejacques, M. (2022). Review of Knowledge of Uranium-Induced Kidney Toxicity for the Development of an Adverse Outcome Pathway to Renal Impairment. International Journal of Molecular Sciences, 23(8), 4397. https://doi.org/10.3390/ijms23084397

