Molecular Liver Fingerprint Reflects the Seasonal Physiology of the Grey Mouse Lemur (Microcebus murinus) during Winter
Abstract
1. Introduction
2. Results
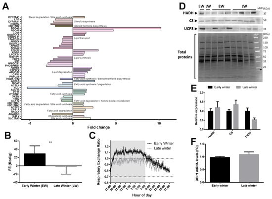
2.1. Same Body Mass but Different Dynamics
2.2. Overview of Liver Proteomics Data
2.3. Specific Analysis of Significantly Enriched Pathways
2.3.1. Protein Metabolism
2.3.2. Immune System, Inflammatory Response and Apoptosis
2.3.3. Carbohydrate Metabolism and Insulin Signaling
2.3.4. Lipid Metabolism
2.3.5. Energy Metabolism
2.3.6. Amino Acid Metabolism
2.3.7. Response to Oxidative Stress
2.3.8. Liver Detoxification
3. Discussion
3.1. Massive Fattening Does Not Induce a Pathological State, as Witnessed by Liver Response
3.2. Liver Metabolism in LW Is Sustained by Mobilization of Peripheral Lipid Stores, but Independent of Glucose Metabolism
3.3. Fat Mobilization in LW Is Associated with the Reactivation of the Reproductive System and Liver Detoxification
4. Materials and Methods
4.1. Animals and Ethical Statement
4.2. Glycaemia, Circulating Lipids and Metabolic Parameters
4.3. Body Mass and Liver Biopsies
4.4. Liver Gene Expression
4.5. Liver Proteome Analysis
4.6. Proteomic Bioinformatic Analysis
4.7. Western-Blot Analysis
4.8. Statistical Analysis
5. Conclusions
Supplementary Materials
Author Contributions
Funding
Institutional Review Board Statement
Data Availability Statement
Acknowledgments
Conflicts of Interest
References
- Dunlap, J.C.; Loros, J.J. Making Time: Conservation of Biological Clocks from Fungi to Animals. Microbiol. Spectr. 2017, 5, 5. [Google Scholar] [CrossRef] [PubMed]
- Hut, R.A.; Beersma, D.G. Evolution of time-keeping mechanisms: Early emergence and adaptation to photoperiod. Philos. Trans. R. Soc. Lond. B Biol. Sci. 2011, 366, 2141–2154. [Google Scholar] [CrossRef]
- Gwinner, E. Circannual Rhythms: Endogenous Annual Clocks in the Organization of Seasonal Processes; Springer: Berlin/Heidelberg, Germany, 1986; Volume 18. [Google Scholar]
- Carey, H.V.; Andrews, M.T.; Martin, S.L. Mammalian hibernation: Cellular and molecular responses to depressed metabolism and low temperature. Physiol. Rev. 2003, 83, 1153–1181. [Google Scholar] [CrossRef] [PubMed]
- Klug, B.J.; Brigham, R.M. Changes to Metabolism and Cell Physiology that Enable Mammalian Hibernation. Springer Sci. Rev. 2015, 3, 39–56. [Google Scholar] [CrossRef]
- Jastroch, M.; Oelkrug, R.; Keipert, S. Insights into brown adipose tissue evolution and function from non-model organisms. J. Exp. Biol. 2018, 221, jeb169425. [Google Scholar] [CrossRef] [PubMed]
- Kinnunen, S.; Manttari, S.; Herzig, K.H.; Nieminen, P.; Mustonen, A.M.; Saarela, S. Maintenance of skeletal muscle energy homeostasis during prolonged wintertime fasting in the raccoon dog (Nyctereutes procyonoides). J. Comp. Physiol. B 2015, 185, 435–445. [Google Scholar] [CrossRef]
- Berg von Linde, M.; Arevstrom, L.; Frobert, O. Insights from the Den: How Hibernating Bears May Help Us Understand and Treat Human Disease. Clin. Transl. Sci. 2015, 8, 601–605. [Google Scholar] [CrossRef]
- Chanon, S.; Chazarin, B.; Toubhans, B.; Durand, C.; Chery, I.; Robert, M.; Vieille-Marchiset, A.; Swenson, J.E.; Zedrosser, A.; Evans, A.L.; et al. Proteolysis inhibition by hibernating bear serum leads to increased protein content in human muscle cells. Sci. Rep. 2018, 8, 5525. [Google Scholar] [CrossRef]
- Bertile, F.; Habold, C.; Le Maho, Y.; Giroud, S. Body Protein Sparing in Hibernators: A Source for Biomedical Innovation. Front. Physiol. 2021, 12, 634953. [Google Scholar] [CrossRef]
- Terrien, J.; Gaudubois, M.; Champeval, D.; Zaninotto, V.; Roger, L.; Riou, J.F.; Aujard, F. Metabolic and genomic adaptations to winter fattening in a primate species, the grey mouse lemur (Microcebus murinus). Int. J. Obes. 2017, 42, 221–230. [Google Scholar] [CrossRef]
- Nelson, O.L.; Jansen, H.T.; Galbreath, E.; Morgenstern, K.; Gehring, J.L.; Rigano, K.S.; Lee, J.; Gong, J.; Shaywitz, A.J.; Vella, C.A.; et al. Grizzly bears exhibit augmented insulin sensitivity while obese prior to a reversible insulin resistance during hibernation. Cell Metab. 2014, 20, 376–382. [Google Scholar] [CrossRef] [PubMed]
- Carrascosa, J.M.; Ros, M.; Andres, A.; Fernandez-Agullo, T.; Arribas, C. Changes in the neuroendocrine control of energy homeostasis by adiposity signals during aging. Exp. Gerontol. 2008, 44, 20–25. [Google Scholar] [CrossRef]
- Migrenne, S.; Le Foll, C.; Levin, B.E.; Magnan, C. Brain lipid sensing and nervous control of energy balance. Diabetes Metab. 2011, 37, 83–88. [Google Scholar] [CrossRef] [PubMed]
- Woods, S.C.; D’Alessio, D.A. Central control of body weight and appetite. J. Clin. Endocrinol. Metab. 2008, 93, S37–S50. [Google Scholar] [CrossRef] [PubMed]
- Joly-Amado, A.; Denis, R.G.; Castel, J.; Lacombe, A.; Cansell, C.; Rouch, C.; Kassis, N.; Dairou, J.; Cani, P.D.; Ventura-Clapier, R.; et al. Hypothalamic AgRP-neurons control peripheral substrate utilization and nutrient partitioning. EMBO J. 2012, 31, 4276–4288. [Google Scholar] [CrossRef]
- Smith, R.L.; Soeters, M.R.; Wust, R.C.I.; Houtkooper, R.H. Metabolic Flexibility as an Adaptation to Energy Resources and Requirements in Health and Disease. Endocr. Rev. 2018, 39, 489–517. [Google Scholar] [CrossRef]
- Perret, M. Change in photoperiodic cycle affects life span in a prosimian primate (Microcebus murinus). J. Biol. Rhythms 1997, 12, 136–145. [Google Scholar] [CrossRef]
- Languille, S.; Blanc, S.; Blin, O.; Canale, C.I.; Dal-Pan, A.; Devau, G.; Dhenain, M.; Dorieux, O.; Epelbaum, J.; Gomez, D.; et al. The grey mouse lemur: A non-human primate model for ageing studies. Ageing Res. Rev. 2012, 11, 150–162. [Google Scholar] [CrossRef]
- Perret, M.; Aujard, F. Regulation by photoperiod of seasonal changes in body mass and reproductive function in gray mouse lemurs (Microcebus murinus): Differential responses by sex. Int. J. Primatol. 2001, 22, 5–24. [Google Scholar] [CrossRef]
- Dewar, R.E.; Richard, A.F. Evolution in the hypervariable environment of Madagascar. Proc. Natl. Acad. Sci. USA 2007, 104, 13723–13727. [Google Scholar] [CrossRef]
- Hladik, A. The Dry Forest of the West Coast of Madagascar: Climate, Phenology and Food Availability for Prosimians; Charles-Dominique, P., Cooper, H.M., Hladik, A., Hladik, C.M., Pages, E., Pariente, G.F., Petter-Rousseaux, J.J., Schilling, A., Eds.; Academic Press: New York, NY, USA, 1980; pp. 1–40. [Google Scholar]
- Schmid, J. Daily torpor in free-ranging gray mouse lemurs (Microcebus murinus) in Madagascar. Int. J. Primatol. 2001, 22, 1021–1031. [Google Scholar] [CrossRef]
- Rigano, K.S.; Gehring, J.L.; Evans Hutzenbiler, B.D.; Chen, A.V.; Nelson, O.L.; Vella, C.A.; Robbins, C.T.; Jansen, H.T. Life in the fat lane: Seasonal regulation of insulin sensitivity, food intake, and adipose biology in brown bears. J. Comp. Physiol. B 2017, 187, 649–676. [Google Scholar] [CrossRef] [PubMed]
- Tessier, S.N.; Zhang, J.; Biggar, K.K.; Wu, C.W.; Pifferi, F.; Perret, M.; Storey, K.B. Regulation of the PI3K/AKT Pathway and Fuel Utilization During Primate Torpor in the Grey Mouse Lemur, Microcebus murinus. Genom. Proteom. Bioinform. 2015, 13, 91–102. [Google Scholar] [CrossRef] [PubMed]
- De Fea, K.; Roth, R.A. Modulation of insulin receptor substrate-1 tyrosine phosphorylation and function by mitogen-activated protein kinase. J. Biol. Chem. 1997, 272, 31400–31406. [Google Scholar] [CrossRef]
- Packard, C.J.; Boren, J.; Taskinen, M.R. Causes and Consequences of Hypertriglyceridemia. Front. Endocrinol. (Lausanne) 2020, 11, 252. [Google Scholar] [CrossRef]
- Bertram, H.C.; Larsen, L.B.; Chen, X.; Jeppesen, P.B. Impact of high-fat and high-carbohydrate diets on liver metabolism studied in a rat model with a systems biology approach. J. Agric. Food Chem. 2012, 60, 676–684. [Google Scholar] [CrossRef] [PubMed]
- Glimcher, L.H.; Lee, A.H. From Sugar to Fat How the Transcription Factor XBP1 Regulates Hepatic Lipogenesis. Integr. Physiol. 2009, 1173, E2–E9. [Google Scholar] [CrossRef]
- Gibbons, G.F. Assembly and secretion of hepatic very-low-density lipoprotein. Biochem. J. 1990, 268, 1–13. [Google Scholar] [CrossRef]
- Sniderman, A.D.; Cianflone, K.; Frayn, K. The pathogenetic role of impaired fatty acid trapping by adipocytes in generating the pleiotropic features of hyperapoB. Diabetologia 1997, 40 (Suppl. 2), S152–S154. [Google Scholar] [CrossRef][Green Version]
- Boren, J.; Chapman, M.J.; Krauss, R.M.; Packard, C.J.; Bentzon, J.F.; Binder, C.J.; Daemen, M.J.; Demer, L.L.; Hegele, R.A.; Nicholls, S.J.; et al. Low-density lipoproteins cause atherosclerotic cardiovascular disease: Pathophysiological, genetic, and therapeutic insights: A consensus statement from the European Atherosclerosis Society Consensus Panel. Eur. Heart J. 2020, 41, 2313–2330. [Google Scholar] [CrossRef]
- Chong, M.F.; Hodson, L.; Bickerton, A.S.; Roberts, R.; Neville, M.; Karpe, F.; Frayn, K.N.; Fielding, B.A. Parallel activation of de novo lipogenesis and stearoyl-CoA desaturase activity after 3 d of high-carbohydrate feeding. Am. J. Clin. Nutr. 2008, 87, 817–823. [Google Scholar] [CrossRef] [PubMed]
- Hellerstein, M.K.; Schwarz, J.M.; Neese, R.A. Regulation of hepatic de novo lipogenesis in humans. Annu. Rev. Nutr. 1996, 16, 523–557. [Google Scholar] [CrossRef] [PubMed]
- Ferrannini, E. The theoretical bases of indirect calorimetry: A review. Metabolism 1988, 37, 287–301. [Google Scholar] [CrossRef]
- Vuarin, P.; Henry, P.Y.; Guesnet, P.; Alessandri, J.M.; Aujard, F.; Perret, M.; Pifferi, F. Shallow hypothermia depends on the level of fatty acid unsaturation in adipose and liver tissues in a tropical heterothermic primate. J. Therm. Biol. 2014, 43, 81–88. [Google Scholar] [CrossRef] [PubMed]
- Ruf, T.; Arnold, W. Effects of polyunsaturated fatty acids on hibernation and torpor: A review and hypothesis. Am. J. Physiol. Regul. Integr. Comp. Physiol. 2008, 294, R1044–R1052. [Google Scholar] [CrossRef] [PubMed]
- Dark, J. Annual lipid cycles in hibernators: Integration of physiology and Behavior. Annu. Rev. Nutr. 2005, 25, 469–497. [Google Scholar] [CrossRef]
- Giroud, S.; Chery, I.; Bertile, F.; Bertrand-Michel, J.; Tascher, G.; Gauquelin-Koch, G.; Arnemo, J.M.; Swenson, J.E.; Singh, N.J.; Lefai, E.; et al. Lipidomics Reveals Seasonal Shifts in a Large-Bodied Hibernator, the Brown Bear. Front. Physiol. 2019, 10, 389. [Google Scholar] [CrossRef]
- Heim, A.B.; Chung, D.; Florant, G.L.; Chicco, A.J. Tissue-specific seasonal changes in mitochondrial function of a mammalian hibernator. Am. J. Physiol. Regul. Integr. Comp. Physiol. 2017, 313, R180–R190. [Google Scholar] [CrossRef]
- Agius, L. High-carbohydrate diets induce hepatic insulin resistance to protect the liver from substrate overload. Biochem. Pharmacol. 2013, 85, 306–312. [Google Scholar] [CrossRef]
- Schwartz, C.; Hampton, M.; Andrews, M.T. Hypothalamic gene expression underlying pre-hibernation satiety. Genes Brain Behav. 2015, 14, 310–318. [Google Scholar] [CrossRef]
- Otis, J.P.; Raybould, H.E.; Carey, H.V. Cholecystokinin activation of central satiety centers changes seasonally in a mammalian hibernator. Gen. Comp. Endocrinol. 2011, 171, 269–274. [Google Scholar] [CrossRef] [PubMed][Green Version]
- Elshenawy, O.H.; Shoieb, S.M.; Mohamed, A.; El-Kadi, A.O. Clinical Implications of 20-Hydroxyeicosatetraenoic Acid in the Kidney, Liver, Lung and Brain: An Emerging Therapeutic Target. Pharmaceutics 2017, 9, 9. [Google Scholar] [CrossRef] [PubMed]
- Jin, R.; Koop, D.R.; Raucy, J.L.; Lasker, J.M. Role of human CYP4F2 in hepatic catabolism of the proinflammatory agent leukotriene B4. Arch. Biochem. Biophys. 1998, 359, 89–98. [Google Scholar] [CrossRef] [PubMed]
- Giroud, S.; Evans, A.L.; Chery, I.; Bertile, F.; Tascher, G.; Bertrand-Michel, J.; Gauquelin-Koch, G.; Arnemo, J.M.; Swenson, J.E.; Lefai, E.; et al. Seasonal changes in eicosanoid metabolism in the brown bear. Naturwissenschaften 2018, 105, 58. [Google Scholar] [CrossRef]
- Arnold, W.; Ruf, T.; Frey-Roos, F.; Bruns, U. Diet-independent remodeling of cellular membranes precedes seasonally changing body temperature in a hibernator. PLoS ONE 2011, 6, e18641. [Google Scholar] [CrossRef]
- Arnold, W.; Kim, P.Y.; Allen, K.G.D.; Florant, G.L. Seasonal variation in brain prostaglandin D2 and E2 of marmots and n-6 fatty acid availability. In Living in a Seasonal World: Thermoregulatory and Metabolic Adaptations; Ruf, T., Bieber, C., Arnold, W., Millesi, E., Eds.; Springer: Berlin/Heidelberg, Germany, 2012; pp. 531–542. [Google Scholar]
- Gena, P.; Buono, N.D.; D’Abbicco, M.; Mastrodonato, M.; Berardi, M.; Svelto, M.; Lopez, L.; Calamita, G. Dynamical modeling of liver Aquaporin-9 expression and glycerol permeability in hepatic glucose metabolism. Eur. J. Cell Biol. 2017, 96, 61–69. [Google Scholar] [CrossRef]
- Kuriyama, H.; Shimomura, I.; Kishida, K.; Kondo, H.; Furuyama, N.; Nishizawa, H.; Maeda, N.; Matsuda, M.; Nagaretani, H.; Kihara, S.; et al. Coordinated regulation of fat-specific and liver-specific glycerol channels, aquaporin adipose and aquaporin 9. Diabetes 2002, 51, 2915–2921. [Google Scholar] [CrossRef]
- Norrelund, H.; Nair, K.S.; Jorgensen, J.O.; Christiansen, J.S.; Moller, N. The protein-retaining effects of growth hormone during fasting involve inhibition of muscle-protein breakdown. Diabetes 2001, 50, 96–104. [Google Scholar] [CrossRef]
- Dal-Pan, A.; Terrien, J.; Pifferi, F.; Botalla, R.; Hardy, I.; Marchal, J.; Zahariev, A.; Chery, I.; Zizzari, P.; Perret, M.; et al. Caloric restriction or resveratrol supplementation and ageing in a non-human primate: First-year outcome of the RESTRIKAL study in Microcebus murinus. Age (Dordr) 2010, 33, 15–31. [Google Scholar] [CrossRef]
- Ezaki, J.; Matsumoto, N.; Takeda-Ezaki, M.; Komatsu, M.; Takahashi, K.; Hiraoka, Y.; Taka, H.; Fujimura, T.; Takehana, K.; Yoshida, M.; et al. Liver autophagy contributes to the maintenance of blood glucose and amino acid levels. Autophagy 2011, 7, 727–736. [Google Scholar] [CrossRef]
- Visinoni, S.; Khalid, N.F.; Joannides, C.N.; Shulkes, A.; Yim, M.; Whitehead, J.; Tiganis, T.; Lamont, B.J.; Favaloro, J.M.; Proietto, J.; et al. The role of liver fructose-1,6-bisphosphatase in regulating appetite and adiposity. Diabetes 2012, 61, 1122–1132. [Google Scholar] [CrossRef] [PubMed]
- Hunter, R.W.; Hughey, C.C.; Lantier, L.; Sundelin, E.I.; Peggie, M.; Zeqiraj, E.; Sicheri, F.; Jessen, N.; Wasserman, D.H.; Sakamoto, K. Metformin reduces liver glucose production by inhibition of fructose-1-6-bisphosphatase. Nat. Med. 2018, 24, 1395–1406. [Google Scholar] [CrossRef]
- Tanti, J.F.; Jager, J. Cellular mechanisms of insulin resistance: Role of stress-regulated serine kinases and insulin receptor substrates (IRS) serine phosphorylation. Curr. Opin. Pharmacol. 2009, 9, 753–762. [Google Scholar] [CrossRef] [PubMed]
- Holwerda, A.M.; Paulussen, K.J.M.; Overkamp, M.; Smeets, J.S.J.; Gijsen, A.P.; Goessens, J.P.B.; Verdijk, L.B.; van Loon, L.J.C. Daily resistance-type exercise stimulates muscle protein synthesis in vivo in young men. J. Appl. Physiol. (1985) 2018, 124, 66–75. [Google Scholar] [CrossRef]
- Shimozuru, M.; Kamine, A.; Tsubota, T. Changes in expression of hepatic genes involved in energy metabolism during hibernation in captive, adult, female Japanese black bears (Ursus thibetanus japonicus). Comp. Biochem. Physiol. B Biochem. Mol. Biol. 2012, 163, 254–261. [Google Scholar] [CrossRef] [PubMed]
- Brustovetsky, N.N.; Amerkanov, Z.G.; Yegorova, M.E.; Mokhova, E.N.; Skulachev, V.P. Carboxyatractylate-sensitive uncoupling in liver mitochondria from ground squirrels during hibernation and arousal. FEBS Lett. 1990, 272, 190–192. [Google Scholar] [CrossRef]
- Lemieux, I.; Lamarche, B.; Couillard, C.; Pascot, A.; Cantin, B.; Bergeron, J.; Dagenais, G.R.; Despres, J.P. Total cholesterol/HDL cholesterol ratio vs LDL cholesterol/HDL cholesterol ratio as indices of ischemic heart disease risk in men: The Quebec Cardiovascular Study. Arch. Intern. Med. 2001, 161, 2685–2692. [Google Scholar] [CrossRef]
- Perino, A.; Demagny, H.; Velazquez-Villegas, L.; Schoonjans, K. Molecular Physiology of Bile Acid Signaling in Health, Disease, and Aging. Physiol. Rev. 2021, 101, 683–731. [Google Scholar] [CrossRef]
- Olsson, M.; Madsen, T.; Shine, R. Is sperm really so cheap? Costs of reproduction in male adders, Vipera berus. Proc. R. Soc. B-Biol. Sci. 1997, 264, 455–459. [Google Scholar] [CrossRef]
- Harcourt, A.H.; Harvey, P.H.; Larson, S.G.; Short, R.V. Testis weight, body weight and breeding system in primates. Nature 1981, 293, 55–57. [Google Scholar] [CrossRef]
- Aslam, H.; Schneiders, A.; Perret, M.; Weinbauer, G.F.; Hodges, J.K. Quantitative assessment of testicular germ cell production and kinematic and morphometric parameters of ejaculated spermatozoa in the grey mouse lemur, Microcebus murinus. Reproduction 2002, 123, 323–332. [Google Scholar] [CrossRef] [PubMed]
- Noiret, A.; Karanewsky, C.J.; Aujard, F.; Terrien, J. Why be thrifty? Sex-specific heterothermic patterns in wintering captive Microcebus murinus do not translate into differences in energy balance. bioRxiv 2021. [Google Scholar] [CrossRef]
- Noiret, A.; Puch, L.; Riffaud, C.; Costantini, D.; Riou, J.F.; Aujard, F.; Terrien, J. Sex-Specific Response to Caloric Restriction After Reproductive Investment in Microcebus murinus: An Integrative Approach. Front. Physiol. 2020, 11, 506. [Google Scholar] [CrossRef] [PubMed]
- Zhang, Y.; Lee, F.Y.; Barrera, G.; Lee, H.; Vales, C.; Gonzalez, F.J.; Willson, T.M.; Edwards, P.A. Activation of the nuclear receptor FXR improves hyperglycemia and hyperlipidemia in diabetic mice. Proc. Natl. Acad. Sci. USA 2006, 103, 1006–1011. [Google Scholar] [CrossRef]
- Worthmann, A.; John, C.; Ruhlemann, M.C.; Baguhl, M.; Heinsen, F.A.; Schaltenberg, N.; Heine, M.; Schlein, C.; Evangelakos, I.; Mineo, C.; et al. Cold-induced conversion of cholesterol to bile acids in mice shapes the gut microbiome and promotes adaptive thermogenesis. Nat. Med. 2017, 23, 839–849. [Google Scholar] [CrossRef]
- Orr, A.L.; Lohse, L.A.; Drew, K.L.; Hermes-Lima, M. Physiological oxidative stress after arousal from hibernation in Arctic ground squirrel. Comp. Biochem. Physiol. A Mol. Integr. Physiol. 2009, 153, 213–221. [Google Scholar] [CrossRef]
- Wasselin, T.; Zahn, S.; Maho, Y.L.; Dorsselaer, A.V.; Raclot, T.; Bertile, F. Exacerbated oxidative stress in the fasting liver according to fuel partitioning. Proteomics 2014, 14, 1905–1921. [Google Scholar] [CrossRef]
- Carey, H.V.; Frank, C.L.; Seifert, J.P. Hibernation induces oxidative stress and activation of NK-kappaB in ground squirrel intestine. J. Comp. Physiol. B 2000, 170, 551–559. [Google Scholar] [CrossRef]
- Epperson, L.E.; Dahl, T.A.; Martin, S.L. Quantitative analysis of liver protein expression during hibernation in the golden-mantled ground squirrel. Mol. Cell. Proteom. 2004, 3, 920–933. [Google Scholar] [CrossRef]
- Blake, B.H. The annual cycle and fat storage in two populations of golden-mantled ground squirrels. J. Mammal. 1972, 53, 157–167. [Google Scholar] [CrossRef]
- Pengelley, E.; Fisher, K.C. Rhythmical Arousal from Hibernation in Golden-Mantled Ground Squirrel, Citellus Lateralis Tescorum. Can. J. Zool. 1961, 39, 105–120. [Google Scholar] [CrossRef]
- Fedorov, V.B.; Goropashnaya, A.V.; Toien, O.; Stewart, N.C.; Chang, C.; Wang, H.; Yan, J.; Showe, L.C.; Showe, M.K.; Barnes, B.M. Modulation of gene expression in heart and liver of hibernating black bears (Ursus americanus). BMC Genom. 2011, 12, 171. [Google Scholar] [CrossRef] [PubMed]
- Nakazato, K.; Yoshida, Y.; Takemori, K.; Kobayashi, K.; Sakamoto, A. Expressions of genes encoding drug-metabolizing enzymes are altered after sevoflurane, isoflurane, propofol or dexmedetomidine anesthesia. Biomed. Res. 2009, 30, 17–24. [Google Scholar] [CrossRef] [PubMed]
- Habold, C.; Chevalier, C.; Dunel-Erb, S.; Foltzer-Jourdainne, C.; Le Maho, Y.; Lignot, J.H. Effects of fasting and refeeding on jejunal morphology and cellular activity in rats in relation to depletion of body stores. Scand. J. Gastroenterol. 2004, 39, 531–539. [Google Scholar] [CrossRef] [PubMed]
- Cox, J.; Hein, M.Y.; Luber, C.A.; Paron, I.; Nagaraj, N.; Mann, M. Accurate proteome-wide label-free quantification by delayed normalization and maximal peptide ratio extraction, termed MaxLFQ. Mol. Cell. Proteom. 2014, 13, 2513–2526. [Google Scholar] [CrossRef]
- Kriventseva, E.V.; Kuznetsov, D.; Tegenfeldt, F.; Manni, M.; Dias, R.; Simao, F.A.; Zdobnov, E.M. OrthoDB v10: Sampling the diversity of animal, plant, fungal, protist, bacterial and viral genomes for evolutionary and functional annotations of orthologs. Nucleic Acids Res. 2019, 47, D807–D811. [Google Scholar] [CrossRef]
- Hosack, D.A.; Dennis, G., Jr.; Sherman, B.T.; Lane, H.C.; Lempicki, R.A. Identifying biological themes within lists of genes with EASE. Genome Biol. 2003, 4, R70. [Google Scholar] [CrossRef]
- Shannon, P.; Markiel, A.; Ozier, O.; Baliga, N.S.; Wang, J.T.; Ramage, D.; Amin, N.; Schwikowski, B.; Ideker, T. Cytoscape: A software environment for integrated models of biomolecular interaction networks. Genome Res. 2003, 13, 2498–2504. [Google Scholar] [CrossRef]
- R-Core-Team. R: A Language and Environment for Statistical Computing. Available online: https://www.R-project.org/ (accessed on 9 March 2021).







Publisher’s Note: MDPI stays neutral with regard to jurisdictional claims in published maps and institutional affiliations. |
© 2022 by the authors. Licensee MDPI, Basel, Switzerland. This article is an open access article distributed under the terms and conditions of the Creative Commons Attribution (CC BY) license (https://creativecommons.org/licenses/by/4.0/).
Share and Cite
Chazarin, B.; Benhaim-Delarbre, M.; Brun, C.; Anzeraey, A.; Bertile, F.; Terrien, J. Molecular Liver Fingerprint Reflects the Seasonal Physiology of the Grey Mouse Lemur (Microcebus murinus) during Winter. Int. J. Mol. Sci. 2022, 23, 4254. https://doi.org/10.3390/ijms23084254
Chazarin B, Benhaim-Delarbre M, Brun C, Anzeraey A, Bertile F, Terrien J. Molecular Liver Fingerprint Reflects the Seasonal Physiology of the Grey Mouse Lemur (Microcebus murinus) during Winter. International Journal of Molecular Sciences. 2022; 23(8):4254. https://doi.org/10.3390/ijms23084254
Chicago/Turabian StyleChazarin, Blandine, Margaux Benhaim-Delarbre, Charlotte Brun, Aude Anzeraey, Fabrice Bertile, and Jérémy Terrien. 2022. "Molecular Liver Fingerprint Reflects the Seasonal Physiology of the Grey Mouse Lemur (Microcebus murinus) during Winter" International Journal of Molecular Sciences 23, no. 8: 4254. https://doi.org/10.3390/ijms23084254
APA StyleChazarin, B., Benhaim-Delarbre, M., Brun, C., Anzeraey, A., Bertile, F., & Terrien, J. (2022). Molecular Liver Fingerprint Reflects the Seasonal Physiology of the Grey Mouse Lemur (Microcebus murinus) during Winter. International Journal of Molecular Sciences, 23(8), 4254. https://doi.org/10.3390/ijms23084254

