Abstract
In plants, phloem is not only a vital structure that is used for nutrient transportation, but it is also the location of a response that defends against various stresses, named phloem-based defense (PBD). Phloem proteins (PP2s) are among the predominant proteins in phloem, indicating their potential functional role in PBD. Sclerotinia disease (SD), which is caused by the necrotrophic fungal pathogen S. sclerotiorum (Sclerotinia sclerotiorum), is a devastating disease that affects oil crops, especially Brassica napus (B. napus), mainly by blocking nutrition and water transportation through xylem and phloem. Presently, the role of PP2s in SD resistance is still largely estimated. Therefore, in this study, we identified 62 members of the PP2 gene family in the B. napus genome with an uneven distribution across the 19 chromosomes. A phylogenetic analysis classified the BnPP2s into four clusters (I–IV), with cluster I containing the most members (28 genes) as a consequence of its frequent genome segmental duplication. A comparison of the gene structures and conserved motifs suggested that BnPP2 genes were well conserved in clusters II to IV, but were variable in cluster I. Interestingly, the motifs in different clusters displayed unique features, such as motif 6 specifically existing in cluster III and motif 1 being excluded from cluster IV. These results indicated the possible functional specification of BnPP2s. A transcriptome data analysis showed that the genes in clusters II to IV exhibited dynamic expression alternation in tissues and the stimulation of S. sclerotiorum, suggesting that they could participate in SD resistance. A GWAS analysis of a rapeseed population comprising 324 accessions identified four BnPP2 genes that were potentially responsible for SD resistance and a transgenic study that was conducted by transiently expressing BnPP2-6 in tobacco (Nicotiana tabacum) leaves validated their positive role in regulating SD resistance in terms of reduced lesion size after inoculation with S. sclerotiorum hyphal plugs. This study provides useful information on PP2 gene functions in B. napus and could aid elaborated functional studies on the PP2 gene family.
1. Introduction
As the essential component in the vascular systems of plants, phloem provides an efficient pathway for the long-distance transportation of photosynthates and other signal molecules [1]. It constitutes a strategic location for mounting defenses against insects and pathogens [2]. The phloem structure is mainly composed of sieve elements, companion cells, parenchyma cells and phloem fibers [3]. Previous studies have shown that there are two predominant phloem proteins: phloem protein 1 and phloem protein 2 (PP1 and PP2) [4,5]. Both proteins play an important role in the establishment of phloem-based defense (PBD), which is induced by insect attacks [6] and other stresses [7], such as wounding and oxidative conditions [8]. Proteome studies in B. napus [9,10], Cucurbita [11,12], Medicago truncatula [13] and solanum lycopersicum [14] have suggested that phloem proteins may not only be involved in growth and development, but also in stress response and signal conduction. Mechanically, PP1 and PP2 are covalently cross-linked by a disulfide bond to form a high molecular weight polymer that closes the sieve pores, thereby creating a physical barrier to help to resist infection from pathogens when under stress [2,15].
PP2 (phloem protein 2) is a 49 KDa dimeric chitin-binding lectin that preferentially binds to N-acetylglucosamine [16]. In pumpkin, PP2 is an RNA-binding, defense-related, chitooligosaccharide-specific lectin that is highly expressed in the sieve elements and companion cells [15]. PP2-like genes have been identified in 17 angiosperms and gymnosperms, indicating that PP2 genes are widely spread in plants [17], but the number of PP2 genes varies greatly among species and ancient gene duplication may be the cause. In Arabidopsis thaliana (A. thaliana), 30 PP2 genes were identified with a cluster of 10 tandem repeats (AtPP2-B1 to AtPP2-B10) in a 30-kb region [17]. In ramie (Boehmeria nivea), 15 PP2 genes were characterized and all of them were sensitive to insects and fungal infection [18]. The specific PP2 genes involved in PBD have been demonstrated in several reports. AtPP2-A1 is a key gene in the PBD of A. thaliana that positively affects resistance to the green peach aphid [8], while AtPP2-A5 affects plant defenses against mites through the modulation of hormonal signaling [19]. An analysis of CsPP2B15 in citrus plants suggested that CsPP2B15 may play an important role in the response to huanglongbing [20]. When the huanglongbing pathogen infects plants, the PP1–PP2 protein polymer complex blocks the sieve tube and causes a massive deposition of corpus callosum on the sieve plate, thus forming a protective layer in the phloem structure to prevent the further invasion of the growing pathogen [21]. Several reports have found that PP2 genes are also involved in the defense against bacterial diseases in plants. AN3(AtPP2-A2), AN4(AtPP2-A9) and AN5(AtPP2-A1) all participate in plant stress responses, especially overexpressed AN4 and AN5, which significantly improve resistance to pseudomonas syringae (P. syringae) compared to wild plants [22], and AtPP2-B10 also showed the same pattern of resistance [23,24]. PP2 genes also play important roles in abiotic stress; for example, AtPP2-B1(AFA1) is a novel F-box protein that negatively regulates drought stress and ABA signaling [25,26] and AtPP2-B11 acts as a positive regulator in response to salt stress in A. thaliana [27]. Under salt stress, AtPP2-B11 (as an SCF E3 ligase) upregulates the expression of annexins, represses ROS accumulation and affects Na + homeostasis to improve resistance to salt stress. In addition, AtPP2-B11 specifically degrades SnRK2.3 to attenuate ABA signaling and the abiotic stress response in A. thaliana [28].
The Sclerotinia disease (SD) caused by S. sclerotiorum is a devastating disease for nearly all dicotyledons and some monocotyledon plants, especially soybean, oilseed rape, sunflower and many other crops. B. napus is one of the most important oil crops globally [29,30]. However, SD is the most severe disease for B. napus and results in a dramatic decrease in its quality and quantity. Previous studies have shown that SD resistance in plants is a quantitative trait that is controlled by polygenes with additive and partially dominant effects [31]. Therefore, it is necessary to explore genes that are potentially responsible for SD resistance from various perspectives. Considering the key role of PP2 in PBD, we postulate that PP2s may also function in SD resistance. However, studies of the role of PP2s in SD resistance have not yet been conducted. Therefore, in this study, we carried out a genome-wide investigation to identify the PP2 genes in B. napus (BnPP2) and validated their function in SD, based on tissue expression, fungi induction expression and disease resistance examination through the transient expression of target genes in tobacco (Nicotiana tabacum). This study provides insights into the role of PP2 in SD resistance and lays the foundation for further studies on PP2 functions.
2. Results
2.1. Identification of BnPP2 Gene Family in B. napus
We identified 62 PP2 genes with an intact PP2 domain in B. napus by using PF14299 as a query. The detailed information for each BnPP2 gene is described in Table 1, including gene ID, chromosome, amino acids (AA) length, isoelectric point (pI), molecular weight (MW) and exon number. Among all PP2 genes, 30 genes were located in the A sub-genome, while 31 were in the C sub-genome and one gene (BnaUnng03010D) was uncertain (Table 1). The protein length of the BnPP2s ranged from 145 amino acids (BnaA08g15170D) to 432 amino acids (BnaC02g47880D), with an average length of 267 amino acids. Overall, 45 (72%) BnPP2s consisted of 3 introns, the predicted theoretical pI ranged from 4.78 to 9.26 and the MW values varied from 17.22 to 49.23 kDa. The distribution of BnPP2s across the chromosomes was uneven. The chromosomes A02, A06, C02 and C07 had the most BnPP2 genes, with eight, seven, five and eight BnPP2 genes, respectively. While A04, A07, C04, C07 and C09 only contained one BnPP2 gene and no BnPP2s were located on A05, A10 or C10. The gene duplication events of the BnPP2 genes were detected based on BLAST and MCScanX analyses on the genome of B. napus (Table S1, Figure S1). There was a cluster of seven tandem repeats (BnaA02g26270D to BnaA02g26350D) across a 55-kb region on A02. Local duplication events were also identified on the C02, A06 and C07 chromosomes. In total, 56.45% of the BnPP2 genes (35 BnPP2s) originated from whole-genome duplication (WGD) or segmental duplications and 13 BnPP2s resulted from dispersed duplications. Additionally, nine tandem and seven proximal gene duplication types were found. Collectively, we identified 62 BnPP2 genes in B. napus and their detailed information, including gene characteristics, chromosomal distribution and duplication type, was further elucidated.
Table 1.
A summary of the detailed characteristics of BnPP2s.
2.2. The Phylogenetic Analysis of BnPP2 Genes
To further classify the BnPP2s, we constructed a phylogenetic tree using the PP2 proteins of B. napus (62), A. thaliana (30) and O. sativa (Oryza sativa) (39) (Figure 1). Based on clade support values and the topology of the phylogenetic tree, four subfamilies were categorized: I to IV. The gene number varied significantly among the four groups, with the highest number of genes (66) in cluster I and the fewest (9) in cluster II, which only contained six BnPP2 genes and three AtPP2 genes. In cluster I, the BnPP2s were close to AtPP2s, while almost all OsPP2 genes were subdivided into two subgroups, indicating that those OsPP2 genes evolved independently after the species split of B. napus, A. thaliana and O. sativa. In cluster I, BnaA07g35800D and BnaC06g40720D were the closest homolog of AtPP2-B11 [27], five members (BnaA02g26350D, BnaA06g34180D, BnaC07g21700D, BnaC07g21710D and BnaUnng03010D) shared a high homology with AtPP2-B10 [23,24] and eight genes (BnaC02g34420D, BnaA02g26270D, BnaC07g21670D, BnaA06g34210D, BnaC07g21680D, BnaA06g34200D, BnaC07g21650D and BnaA06g34240D) were clustered with AtPP2-B1 [25], demonstrating that the BnPP2 genes could have a function in stress-related processes [25,26,27,28]. In cluster III, 15 BnPP2 genes were grouped with 5 AtPP2 genes and 11 OsPP2 genes and then 13 BnPP2 genes in cluster IV were phylogenetically close to 10 AtPP2 and 2 OsPP2 genes. BnaC01g41260D and BnaA01g10260D were closely related to AtPP2-2 [32] and both BnaCnng21140D and BnaA09g25350D shared a high sequence similarity to AtPP2-9 [22], implying that they could have a similar function in insect and pathogen resistance.
Figure 1.
The phylogenetic analysis of PP2 proteins in A. thaliana, O. sativa and B. napus. All PP2 proteins were clustered into four subfamilies (I–IV) with differently colored branches (I, green; II, orange; III, purple; IV, red). The gene IDs for B. napus are black, the gene IDs for A. thaliana are bright yellow and those for O. sativa are blue.
To explore the evolutionary characteristics of BnPP2 genes, we further compared the gene structure and conserved motifs between the four clades. The structures of most genes in clusters II–IV were well conserved (Figure 2c), which included three exons, except one gene in cluster III (BnaC08g24190D) and one gene in cluster IV (BnaC09g52030D). However, in cluster I, the gene structures varied remarkably from two to six, indicating the dynamic changes in gene structures within this clade. Then, we scanned the conserved motifs in all BnPP2s proteins and arranged them according to gene phylogenetic category (Figure 2a,b). The motifs 2 to 7, corresponding to the PP2 domain, were highly conserved among all BnPP2s (Figure 2b, Table S7). However, similar to the gene structure, the motifs in cluster I varied significantly in terms of motif number. Additionally, most genes in this cluster contained motif 1 (F-box), except five genes (BnaA08G15170D, BnaUnng03010D, BnaA02g26340D, BnaC07g21710D and BnaC02g47870D). In clusters II–IV, the motifs were well conserved. Intriguingly, three genes in cluster II specifically contained motif 8 (BnaC01g27190D, BnaAnng39370D and BnaC05g06650D), which was an unknown domain. Genes in cluster III uniquely included motif 6, including 56–87 amino acid residue of the PP2 domain (Table S7). Furthermore, all BnPP2 genes in cluster IV excluded motif 1. These specific features implied the functional diversity of BnPP2 genes.
Figure 2.
The gene structures and conserved motifs analysis of BnPP2 genes: (a) gene ID; (b) conserved motif distribution in BnPP2 proteins. Numbers 1–8 are displayed in differently colored boxes. Motif 1 is the F-box domain and motifs 2–7 are part of the PP2 domain, located at 16–44 aa,1–15 aa, 126–146 aa, 45–64 aa, 56–78 aa and 98–116 aa, respectively. Motif 3 and motif 2 are labeled as motif A, motif 4 is motif D, motif 7 is motif C and motifs 5 and 6 is motif B. Table S7 contains more detailed information. (c) The gene structures of BnPP2 genes. The dark brown boxes represent untranslated transcript regions (UTRs) and the blue boxes represent coding sequences (CDSs).
2.3. Expression Analysis of BnPP2 in the Different Tissues and under the S. sclerotiorum Induction Condition
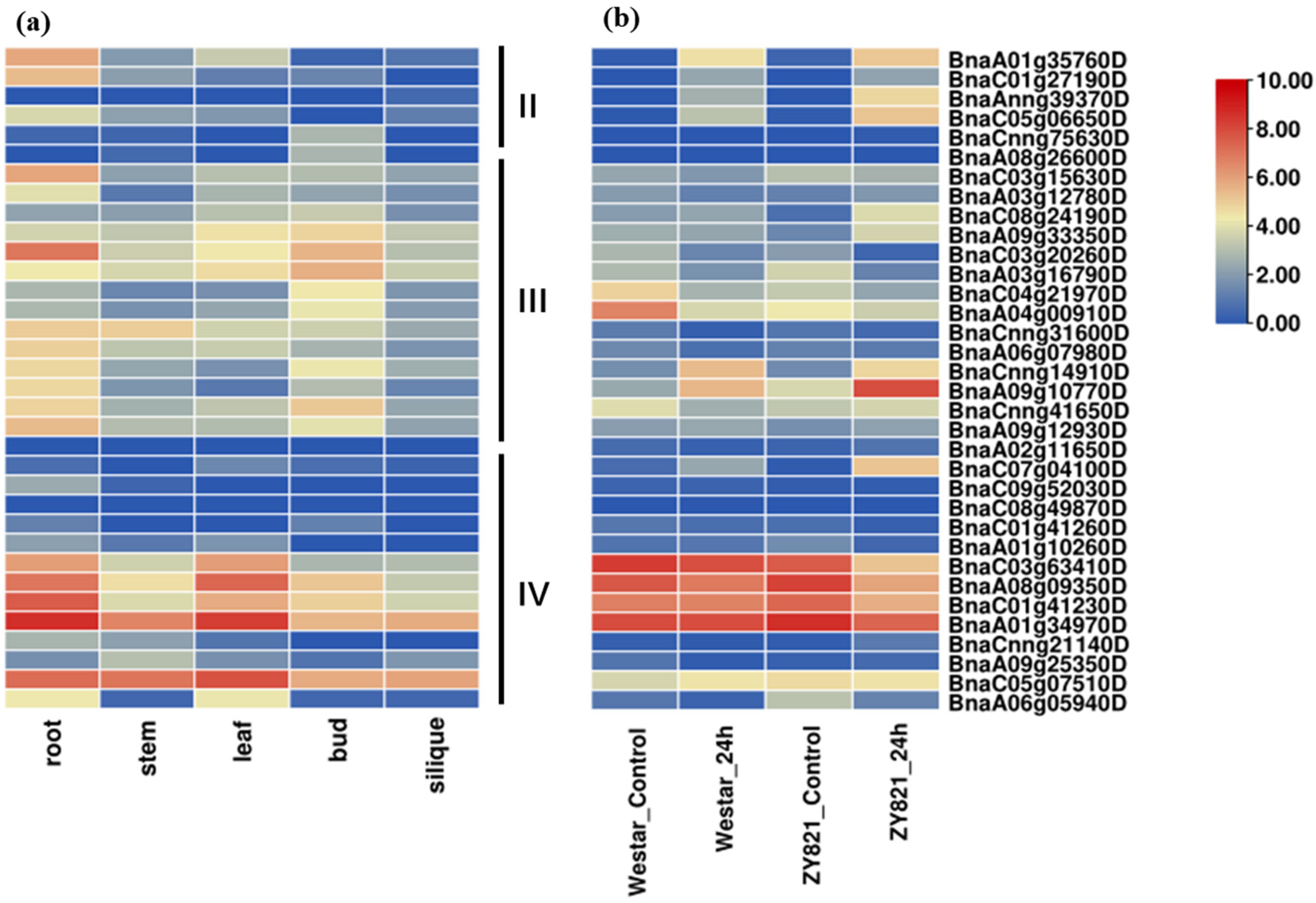
Gene expression patterns can reflect their potential function. Therefore, we then explored the expression profiles of the BnPP2 genes using the available published transcriptome data [29,33]. The FPKM values for each BnPP2 gene from five tissue samples (root, stem, leaf, bud and silique) were shown in Table S2 and the expression profiles were clustered across the five tissue samples (Figure 3a). Overall, 53 genes (53 out of 62) were expressed in at least one tissue, including 14 genes being highly expressed (FPKM > 50), 36 genes being medially expressed (FPKM > 1) and 3 genes being lowly expressed (FPKM < 1). When the expression levels were compared across the tissues, it was observed that the majority of BnPP2 genes were substantially expressed in the roots, leaves, stems and buds, but were scarcely expressed in silique (Table S2). Most genes in cluster I showed low expression, which was consistent with the frequent duplication and expansion. Among the genes in clusters II–IV, most BnPP2 genes were highly expressed in the root (10 out of 34) and leaf (5 out of 34) (FPKM > 50), indicating their role in the plant’s response to environmental stimuli. Interestingly, five genes (BnaC03g63410D, BnaA08g09350D, BnaC01g41230D, BnaA01g34970D and BnaC05g07510D) in cluster IV exhibited extremely high expression in all tissues, implying their essential function in the development of B. napus. Further, we checked the expression differentiation of BnPP2 under the induction of S. sclerotiorum using the published transcriptome data that were collected from the leaves of two cultivars [29], Zhouyou821 (ZY821) (resistant to SD) and Westar (susceptible to SD), at the time points of 0 and 24 h after inoculation with S. sclerotiorum. Consistent with the low expression of BnPP2 in cluster I, they also showed minor transcript fluctuations after the induction of S. sclerotiorum (Table S3). However, the majority of BnPP2 genes (25 out of 34) in clusters II–IV exhibited remarkable expression changes in response to S. sclerotiorum, including 11 genes showing increased expression and 14 genes showing decreased expression 24 h post-inoculation (hpi) in at least one cultivar (Figure 3b, Table S3). In cluster II, the expression of BnPP2 was induced by S.sclerotiorum, except for two unexpressed genes (BnaCnng75630D and BnaA08g26600D). There were four genes (BnaC03g63410D, BnaA08g09350D, BnaC01g41230D and BnaA01g34970D) with high expression in both two cultivars (FPKM > 100) in cluster IV and their expression decreased at 24 hpi, especially in ZY821. The response pattern of BnPP2 genes in cluster III was complicated, with the expression level of six genes being upregulated and nine genes being downregulated at 24 hpi in at least one cultivar. Interestingly, in ZY821, which is highly resistant to SD, most BnPP2 genes showed more dramatic expression level changes compared to Westar, suggesting their possible role in the SD resistance of B. napus. For example, the expression of BnaAnng39370D and BnaC05g06650D in ZY821 was significantly more upregulated in ZY821 than in the Westar cultivar (Figure 3b, Table S3).
Figure 3.
The expression patterns of the BnPP2 genes in clusters II–IV: (a) the expression heatmap of BnPP2 genes in various tissues from the root, stem, leaf, bud and silique; (b) the expression heatmap of BnPP2 genes in Westar and ZY821 cultivars at 0 and 24 h after S. sclerotiorum inoculation. The expression data were processed with the log2 normalization of fragments per kilobase million (FPKM).
Furthermore, we selected 12 candidate BnPP2 genes, including 8 genes (BnaC03g63410D, BnaA01g34970D, BnaA08g09350D, BnaC01g41230D, BnaC04g21970D, BnaA04g00910D, BnaA03g16790D and BnaA06g05940D, named BnPP2-1 to BnPP2-8) that displayed decreased expression and 4 genes (BnaA09g10770D, BnaC07g04100D, BnaA01g35760D and BnaC05g06650D, named BnPP2-9 to BnPP2-12) that presented increased expression after fungi induction, to conduct experimental validation by quantitative real-time PCR (qRT-PCR). We collected leaves after inoculation with S. sclerotiorum to explore the dynamic gene expression changes at four time points (12 h, 24 h, 36 h and 48 h). The results showed that the expression levels of four genes, BnPP2-9 to BnPP2-12, were upregulated at all of the time points after S. sclerotiorum inoculation, which was consistent with the transcriptome data (Figure 4). However, the expression changes of the other candidate genes were complex. After inoculation, the expression of BnPP2-1 to BnPP2-7 first increased and reached a peak at 24 hpi, then decreased at 36 and 48 hpi, while BnPP2-8 reached its highest expression level at 12 hpi, then remarkably decreased at 24 hpi (Figure 4). These results indicated that the regulation of BnPP2-1 to BnPP2-8 for SD resistance was complicated. Therefore, a further sophisticated study is needed in this area.
Figure 4.
The expression validation of 12 candidate BnPP2 genes in response to S. sclerotiorum by qRT-PCR. The time points 0 h, 12 h, 24 h, 36 h and 48 h represent hours after inoculation with S. sclerotiorum. The error bars show the standard error of three replicates.
2.4. Cis-Element and Protein Interaction Analysis of BnPP2 Genes
For a preliminary exploration of the potential mechanism of BnPP2s, we further analyzed the cis-elements of promoters and possible interactive proteins based on the available public database [34] (https://www.string-db.org/, accessed on 10 January 2022). The cis-elements were scanned across the promoters (2 kb) of BnPP2s. The results showed that these promoters were enriched with: hormone responsive elements (Table S4), such as ABRE (involved in the abscisic acid response), CGTCA motif and TGACG motif (involved in the methyl jasmonic acid responsive MeJA response), AuxRR core and TGA element (involved in the auxin response), ERE (involved in the ethylene response) and the GARE motif, P-box and TATC-box (involved in gibberellin response); stress responsive elements, such as LTR (involved in low temperature response), MBS (involved in drought inducibility), DRE core (involved in dehydration response), WUN motif and TC-rich repeats (involved in wound response and defense and stress responses); and light responsive elements, such as Box4, G-box and GT1 motif (Table S4). In clusters II to IV, there was a large number of hormone-related cis-acting elements in the promoters of BnPP2 genes: the ABRE elements were found in maximum copies and detected in 26 of the 34 BnPP2 gene promoters; MeJA-associated elements were found in 23 of the 34 BnPP2s promoters; and ERE-related elements were identified in 22 of the 34 BnPP2s promoters (Figure 5a, Table S4). Among clusters II to IV, the BnPP2s in cluster III contained the most ABRE elements (5) and JA-associated cis-acting elements (4) on average, whereas the BnPP2s of cluster IV had the most ERE elements (2) on average (Table S4). The number of stress-related cis-acting elements were relatively fewer in number and among all of the stress elements, MBS elements were present in 19 of the 34 BnPP2 promoters (Figure 5a, Table S4). These results implied that hormone pathways could mediate the function of BnPP2 genes.
Figure 5.
(a) The hormone-related and stress-related cis-acting regulatory elements in the promoters of the BnPP2 genes in clusters II–IV. The bar graph indicates the total number of each cis-acting element found in the BnPP2 promoters (royal blue box), as well as the number of BnPP2 promoters that included a specific cis-regulatory element (red circle). (b) The gene ontology enrichment analysis of proteins that interacted with BnPP2 proteins. Table S4 contains more detailed information.
To explore the possible mechanism of BnPP2, the interaction networks were predicted based on the well-known protein interactions in A. thaliana. Using the A. thaliana orthologous BnPP2s genes as the query, we identified 1617 interactive proteins in the A. thaliana database, which corresponded to 5983 proteins in B. napus. Most BnPP2 proteins interacted with each other (Figure S2a). To further elucidate the functional category of BnPP2 interactive proteins, we performed gene ontology (GO) and a Kyoto Encyclopedia of Genes and Genomes (KEGG) enrichment analysis. Interestingly, the GO terms of iron transport, response to mechanical and biotic stimulus and the defense response by callose deposition were significantly enriched, suggesting their role in plant defenses (Figure 5b, Table S5). The KEGG enrichment analysis showed these interactive proteins were mainly involved in fundamental metabolism and the synthesis of important secondary metabolites (Figure S2b, Table S5). The metabolites, such as linolenic acid and carotenoid, were significantly enriched: linolenic acid is the substrate of PUFA and LOX (the key enzyme of JA biosynthesis) and carotenoid leads to the biosynthesis and metabolic decomposition of ABA (https://www.kegg.jp/kegg/, accessed on 10 January 2022) (Figure S2b).
2.5. Functional Analysis of BnPP2s by Genome-Wide Association Analysis (GWAS) and Transgenic Strategy
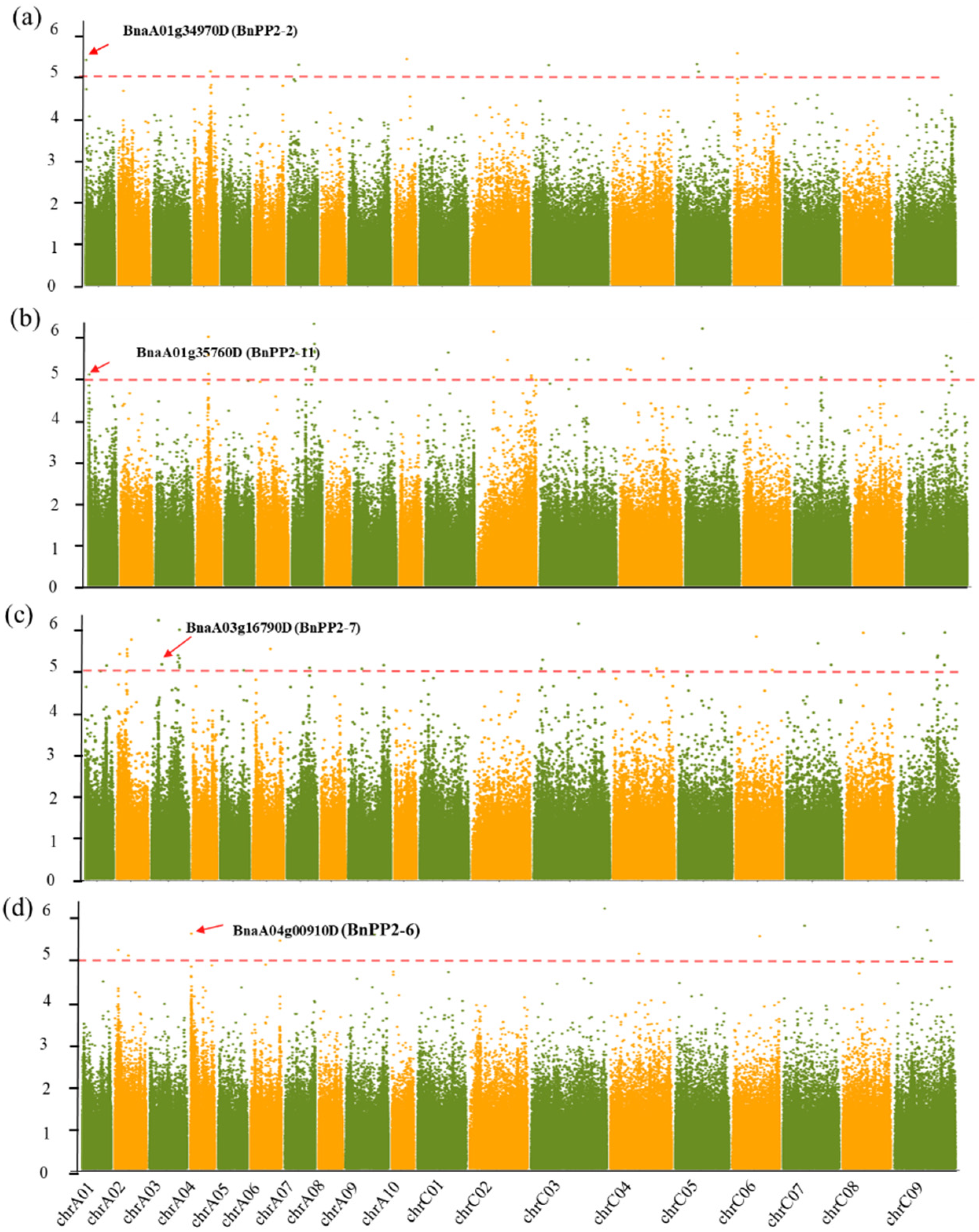
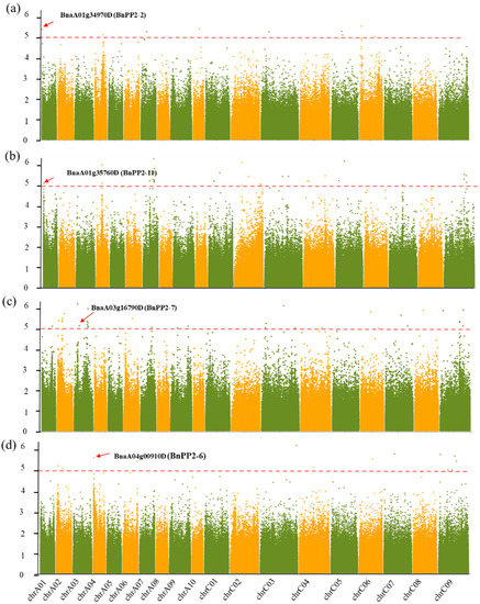
To screen the BnPP2 genes that are potentially responsible for SD resistance, we examined the GWAS results that were analyzed in our lab previously [35,36]. In total, four BnPP2 genes (BnaA01g35760D(BnPP2-11), BnaA01g34970D(BnPP2-2), BnaA03g16790D(BnPP2-7) and BnaA04g00910D(BnPP2-6)) were identified in the loci associated with SD resistance (Figure 6 and Figure S3), indicating that they could contribute to SD resistance. Then, we further validated the function of BnPP2-6 (BnaA04g00910D) in SD resistance using the transgenic strategy. We transiently overexpressed the BnPP2-6 in tobacco leaves using the Agrobacterium-mediated infiltration method. After 60 h of cultivation [37,38] at 22 °C with a 16-h light and 8-h dark photoperiod, we inoculated detached leaves with S. sclerotiorum hyphal plugs in a chamber with a humidity of >85%. Then, we examined the disease lesion sizes at 24, 36 and 48 hpi. The results showed that the overexpression of BnPP2-6-ox in tobacco exhibited significantly smaller disease lesion sizes than the control (empty vector) and that the difference was much more obvious as the time points after inoculation progressed (Figure 7). This result suggested that BnPP2-6 could indeed positively regulate SD resistance.
Figure 6.
The genome-wide association analysis (GWAS) for SD resistance in a B. napus population comprising 324 accessions and Manhattan plots of SD resistance from association analyses: (a) Manhattan plots of the disease after 48–24 h; (b) Manhattan plots of the disease after 36–24 h; (c) Manhattan plots of the disease after 48 h; (d) Manhattan plots of the disease after 24 h. The red dashed line shows the GWAS threshold (1/SNP number).
Figure 7.
The functional validation of BnPP2-6 for SD resistance using transient expression in tobacco: (a) the disease lesion sizes on leaves at 24, 36 and 48 h post inoculation with S. sclerotiorum, transiently injected through agrobacterium containing BnPP2-6-ox recombinant vectors and empty vectors (negative control) into tobacco leaves; (b) the disease lesion sizes were analyzed statistically by comparing the overexpressed BnPP2-6 to the control. The data represent the means ± 2 SDs from three independent experiments, each containing 20 leaves. Significant differences in lesion sizes between BnPP2-6- Ox and the control are indicated (Student’s t-test) as follows: *** p < 0.001.
3. Discussion
Phloem is nutrient-rich and represents a unique ecological niche for a variety of pathogens. Some of the most destructive pathogens that feed on or live in phloem cause tremendous economic losses worldwide [39]. Meanwhile, plants also evolved PBD systems to combat pathogens [6]. PP2 proteins are the most abundant proteins in phloem and they play an important role in pathogen–plant interaction [18]. Researchers have found that the prokaryotic expression of purified CsPP2-A1 has significant inhibitory effects against Botrytis cinerea and Phytophthora infestans [40]. Overexpressed AtPP2-A1, AtPP2-A9 and AtPP2-B10 improve plant resistance to P. syringae [22,24].The genetic complexity and paucity of resistant germplasm represent serious challenges in studying SD resistance in rapeseed [35]. However, many researchers have made substantial progress over recent years, especially in defense-related genes that are involved in SD resistance [31]. In recent years, an accumulating body of research has shown that some transcription factors and kinases are related to SD resistance signaling pathways, such as BnWRKY33 [41,42], BnWRKY70 [43], BnMPK3 [44], BnMPK4 [45], BnMPK6 [46] and AtGDSL1 [35]. Pathogenesis-related (PR) proteins, such as lipid transfer proteins [47], defensins [48] and thaumatin-like proteins [47], play positive roles in SD resistance, as well as some secondary metabolites synthesis, such as BnUGT74B1 [49] and lignin [50]. Researchers have also demonstrated that increasing the lignin content in the stem of B. napus is an important strategy to control Sclerotinia [51]. In general, great progress has been made in improving SD resistance in rapeseed, but more work still needs to be further extended. As a potentially disease resistant gene family, the role of PP2s in SD resistance has not yet been reported. So, in this study, we performed a comprehensive analysis of BnPP2s at the genome level and analyzed their evolutionary characteristics and functional impact on SD resistance. Therefore, the current study could facilitate new insights into this gene family and predict its potential function in plant stress conditions, especially in SD resistance.
In this study, we identified 62 BnPP2s in B. napus by using the Darmor-bzh v4.1 genome sequence information. The BnPP2s genes were unevenly distributed across the 19 chromosomes. Chromosomes A02, A06, C02 and C07 had the most BnPP2 genes, while no BnPP2s were located on A05, A10 or C10 (Table 1). Frequent genome segmental duplication may be the cause of this. Phylogenetic analysis classified BnPP2s into four clusters (I–IV) and cluster I contained the most members (28 genes). Four tandem repeat gene clusters on chrC02, chrA02, chrA06 and chrC07 were identified in cluster I (Figure S1, Table S1), suggesting that gene duplication could cause the proliferation of the BnPP2 cluster I. B. napus is an allotetraploid species formed by the hybridization of B. rapa and B. oleracea 7500 years ago, during which many rounds of duplication events have occurred [52,53]. Whole-genome duplication (WGD) plays a positive role in vascular plant speciation and is an essential mechanism for species to adapt to extreme environments [54]. Segmental duplications and WGD are also important for the production of duplicated genes and the expansion of gene families. This expansion was observed in the BnPP2 genes as well (Figure 1, Table S1). The evolutionary fate of duplicated genes includes non-functionalization, neo-functionalization or sub-functionalization [55]. The gene structures and conserved motifs of BnPP2s genes varied significantly in cluster I, which was not as well-conserved as clusters II–IV. Additionally, most BnPP2s in cluster I had very low expression, which differed from clusters II–IV. Tissue data showed 13 BnPP2s (13/28) were lowly expressed in almost all tissues in cluster I (FPKM < 1), while three genes (BnaA07g35800D, BnaC06g40720D and BnaA02g26300D) showed high expression in the root and stem tissues and BnaA07g35800D was only expressed in the root (Table S2). Furthermore, we found 20 BnPP2s (20/28) had low expression or even almost no expression (FPKM < 1) in both cultivars, based on the transcriptome data from two rapeseed cultivars that were stimulated by S. sclerotiorum (Table S3). These results indicated that functional differentiation occurred among some duplicate genes in cluster I. The number of PP2s is different between species, such as A. thaliana (30), O. sativa (39) and Boehmeria nivea (15) [17,18]. Gene duplication could cause these differences in the number of PP2 family members. Our results showed that duplication was the evolutionary force behind the BnPP2 gene family expansion.
According to the phylogenetic analysis, the BnPP2s were classified into four classes along with AtPP2s and OsPP2s (Figure 1), suggesting a close evolutionary relationship between the three plant species. Most OsPP2s were then subdivided into three subgroups, except for three OsPP2s that were close to AtPP2s (Figure 1). This result revealed that PP2s were conserved in dicotyledons and monocotyledons. The structures of most BnPP2s in clusters II–IV were well conserved and the motifs were conserved in each clade (Figure 2b,c). Previous studies have shown that PP2 proteins have four conserved motifs (A, B, C and D), out of which motif B has the greatest diversity [17]. In our study, most BnPP2s had complete PP2 protein motifs, as with the four motifs described in cucurbit and celery PP2 proteins [17]. Almost all BnPP2s shared the central A motif (55/62) and the carboxy-terminal D motif (61/62), but motif B had a large diversity (Figure 2b, Table S7), indicating that BnPP2s underwent a huge variation during evolution. The length of the inter-domain region was variable and explained the heterogeneity in most of the BnPP2s molecular weights (Table 1). As well as size polymorphism, BnPP2s also showed variation in electric charge (pI) (Table 1). The expression patterns of BnPP2s in different subfamilies also varied greatly. BnPP2s in cluster II were highly expressed in root tissue and in response to S. sclerotiorum (except for two unexpressed genes), while the BnPP2s of cluster III were highly expressed in root and bud tissues and some BnPP2s were upregulated and some BnPP2s were downregulated at 24 hpi in at least one cultivar after being infected by S. sclerotiorum (Figure 3a,b, Tables S2 and S3). This result suggested that the functions of BnPP2s have dramatically diverged, possibly due to the variation of motif B.
Based on the analysis of BnPP2 proteins within the domain search programs of the Conserved Domain Database (NCBI https://www.ncbi.nlm.nih.gov/cdd, accessed on 10 January 2022), we found that some BnPP2 proteins were multi-domain proteins. Two additional domains (TIR domain and F-box domain) were identified in the N-terminal regions of the BnPP2 proteins. We found that BnaC09g52030D and BnaC08g49870D presented a TIR domain that consisted of 170 residues in the N-terminus of the proteins in cluster IV. TIR domains that have been reported in plants are involved in the initial interactions with specific ligands that activate intracellular signaling cascades in response to pathogens [19]. Most of the BnPP2s in clusters I–III contained an F-box domain in the N-terminus, such as BnaC02g47880D with 432 amino acids, which had two PP2 domains and one F-box domain. As we all know, F-boxes are extremely widespread in plants and are widely involved in various physiological processes, including signal transduction, such as light signaling and hormone signaling, defense and stress responses and circadian rhythms [56]. In these processes, F-boxes are typically involved in targeting proteins in E3 ubiquitin-mediated degradation pathways [57]. Combined with the current transcriptomic data analysis, qRT-PCR results and GWAS analysis were previously completed in our lab and we selected BnPP2-6 for the preliminary functional study (Figure 4 and Figure 6). We found that the transient expression of BnPP2-6 in tobacco could improve the resistance of tobacco to S. sclerotiorum (Figure 7). The way in which BnPP2-6 recognizes and regulates S. sclerotiorum still needs further exploration. PP2s are relatively conserved in plants, so we hypothesized that BnPP2-6 could cross-link with PP1 through a disulfide bond to form a high molecular weight polymer that blocks the sieve pores, increases callose deposition and forms a physical barrier to slow down the infection of hyphae [20,39]. Meanwhile, the promoter region of BnPP2-6 included a large number of ABRE and JA cis-acting elements (Table S1). A protein–protein interaction analysis of the BnPP2s revealed that they could be involved in various biological processes through interactions with other proteins (Figure S2) and specifically, the N-terminus of BnPP2-6 contained an F-box domain that could make this protein a signaling molecule (as with the F-box gene) that could transmit signals in plant hormone-related signaling pathways when pathogens invade [56]. So far, little is known about the molecular regulatory mechanism of PP2 proteins. This study of the BnPP2 gene family could be helpful in expanding the genetic resources of S. sclerotiorum resistance in B. napus and the mechanism of resistance of the BnPP2 gene to S. sclerotiorum can be intensively studied in the future.
4. Materials and Methods
4.1. Identification and Phylogenetic Analysis of BnPP2 Gene Family in B. napus
The current genome sequence and annotation information for the rapeseed cultivar “Darmor-bzh v4.1” was obtained from the Brassicaceae Database [52] (BRAD, http://brassicadb.cn/, accessed on 5 January 2022). The sequence information of all BnPP2s, such as ID, CDS, proteins, chromosomal location and gff3 annotation, was collected from the genome data files of Darmor-bzh. For the HMM analysis, PF14299 was used as a query in the Pfam database (http://pfam.xfam.org, accessed on 5 January 2022). HMMER3.0 (http://www.hmmer.org/, accessed on 5 January 2022) was used to search for PP2s in the entire protein database of B. napus (the e-value was set to 1 × 10−5). The protein sequences of PP2s in A.thaliana were downloaded from the TAIR database (https://www.arabidopsis.org/, accessed on 5 January 2022) and those of the PP2 genes in O. sativa were downloaded from the Pfam database. Then, the SMART databases [58] (http://smart.embl.de/, accessed on 5 January 2022) and the Conserved Domain Database (NCBI https://www.ncbi.nlm.nih.gov/cdd, accessed on 5 January 2022) were used for the verification of the PP2 domain in the identified PP2s. The redundant PP2s were excluded manually. The peptide length, molecular weight and isoelectric point of each BnPP2 protein were calculated using the online ExPasy program (http://www.expasy.org/, accessed on 5 January 2022).
The physical locations of the BnPP2 genes on the chromosomes were obtained from the annotation of the B. napus genome. To identify the gene duplication events, BLASTP was used with the e-value of 1 × 10−10 to align the sequence and MCScanX [59] was used to detect the duplication patterns, including segmental and tandem duplication. The chromosomal locations and duplication events were visualized using the TBtools software [60].
4.2. The Phylogenetic Analysis of BnPP2 Genes
To gain insights into the evolutionary relationships between PP2 family members, multiple sequence alignments of the PP2 amino acids of A. thaliana, O. sativa and B. napus were performed using the ClustalW2 [61]. The phylogenetic tree was generated with the MEGA7 [62] program using the Neighbor-Joining (NJ) method with 1000 bootstrap replications. The tree was visualized using iTOL v6.5.2 (https://itol.embl.de/, accessed on 10 March 2022). The BnPP2 genes were further categorized into different subgroups according to the homology of PP2 genes in A. thaliana and O. sativa. Multiple Expectation Maximization for Motif Elicitation (MEME 5.4.1) [63] was used to analyze the conserved motifs in the BnPP2 proteins. For this objective, the following parameters were calibrated: a maximum of eight motifs with an optimal width of 6–50 amino acids. The remaining parameters were set to their default values. The identified motifs were annotated using the Pfam database (http://pfam.xfam.org/search, accessed on 10 January 2022). The TBtools software was used to visualize the gene and motif structures.
4.3. Expression Analysis of BnPP2 in Spatial-Temporal and S. sclerotiorum Induction Conditions
Transcriptome data from five tissues [33] (root, stem, leaf, bud and silique) of Zhongshuang 11 and two cultivars (susceptible B. napus vs. Westar and tolerant B. napus vs. Zhongyou821) under the induction of S. sclerotiorum fungi [29] were used in this study. The expression levels of the BnPP2 genes were calculated with Stringtie [64]. Finally, the FPKM values were converted into log2 fold and the heat maps of all data were displayed by TBtools software.
The seeds of ZY821 were germinated and grown in a growth room at 22 °C with a 16-h light and 8-h dark photoperiod. When the rapeseed grew to the four or five leaf stage, they were prepared for inoculation with the hypha of S. sclerotiorum. First, the fungal strains preserved at 4 °C were sub-cultured onto a potato dextrose agar medium. Then, the new marginal hyphae were excised using a 7-mm puncher and were carefully upended onto the adaxial surface of healthy leaves. The inoculated plants were placed in a humidification chamber to keep the humidity above 85%. Each rapeseed plant was inoculated on three leaves and samples were taken every 12 h and immediately stored in liquid nitrogen. For each biological replicate, lesions were pooled from a minimum of three different plants and ground into a powder in liquid nitrogen. The total RNA was isolated using the Invitrogen TRIZOL Reagent (https://www.thermofisher.com, accessed on 10 January 2022). First-strand complementary DNA (cDNA) was synthesized using a TaKaRa reverse transcription kit (https://www.takarabiomed.com.cn/, accessed on 10 January 2022). To verify the response pattern of candidate BnPP2 genes to Sclerotiorum, qRT-PCR primers of these candidate genes were designed (Table S6). The qRT-PCR was carried out using Bio Supermix (http://www.bio-rad.com/, accessed on 10 January 2022) following the manufacturer’s instructions and reaction steps were performed as per the following program: 95 °C for 3 min; 40 cycles of 95 °C for 15 s; 56 °C for 15 s followed by 65 °C for 5 s and 95 °C for 5s. The B. napus β-actin gene (AF111812) was used as a reference standard. The relative expression was calculated using the 2−∆∆Ct method [65].
4.4. Cis-Element and Protein Interaction Analysis of BnPP2 Genes
The promoters of the BnPP2 genes (2 kb upstream sequences from the initial codon) were extracted to identify the cis-acting regulatory elements in them using PlantCARE [34] (http://bioinformatics.psb.ugent.be/webtools/plantcare/html/, accessed on 10 January 2022). The protein–protein interactions (PPIs) of the PP2 proteins in A. thaliana were downloaded from STRING (https://www.string-db.org/, accessed on 10 January 2022), the functional association networks of the PP2 proteins in B. napus were predicted based on the homologs in A. thaliana and Cytoscape [66] was used to display the interactions. The genes that interacted with the BnPP2 proteins were taken out for gene ontology and KEGG enrichment analysis using the cluster Profiler in R [67].
4.5. Functional Analysis of BnPP2s by Genome-Wide Association Analysis (GWAS) and Transgenic Strategy
To screen the BnPP2 genes that are potentially responsible for SD resistance, the GWAS results that were previously completed in our lab [35,36] were checked. The GWAS population, including 324 rapeseed accessions with different resistance levels, was collected from worldwide studies. The resequencing of these accessions was performed by the commercial Illumina HiSeq XTen service (BGI-Shenzhen, China). For the SD resistance identification, leaves from plants that were grown in a field in Wuhan in 2015 were excised at the of three to four leaf stage and incubated in a growth room after inoculation with S. sclerotiorum. The disease lesion sizes were examined at 12, 24, 36 and 48 hpi.
The CDS of the candidate genes was cloned from ZS11 into pCambia2300-GFP at BamHI and KpnI sites using the ClonExpress II One Step Cloning Kit (Vazyme Biotech Co., Ltd., Nanjing, China) (primers are shown in Table S6). The recombinant plasmid and empty vector (negative control, pCambia2300-GFP) were transformed into Agraobecterium tumefaciens GV3101 competent cells (AngYu Biotech Co., Ltd., Shanghai, China). The tobacco seeds were germinated and grown in a growth room at 22 °C with a 16-h light and 8-h dark photoperiod. Briefly, the agrobacterium cells were harvested and adjusted to OD600 0.6 and then injected into four-week-old tobacco (Nicotiana tabacum) leaves using syringes [38]. Every tobacco plant was injected in three leaves and each plasmid was injected in 15 tobacco plants. The inoculated plants were incubated for 60 h at 22 °C in a growth room with a 16-h light and 8-h dark photoperiod [37,38]. Then, the leaves (at least 20 leaves for both expressed BnPP2-6-ox and the control) were excised and detached leaves were inoculated with S. sclerotiorum hyphal plugs in a chamber with a humidity of >85% and cultured in darkness. Each leaf was inoculated with one mycelium block, then the sizes of the disease spots were measured and photographed every 12 h. Then, the data were analyzed statistically and three replicates were performed for each experiment.
5. Conclusions
In this study, we performed a genome-wide analysis of the BnPP2 gene family in B. napus, based on publicly available genome data. In total, 62 BnPP2s were identified and phylogenetically categorized into four clusters. Although the genes in cluster I were variable in terms of the aspects of gene number, structure, conserved motif and expressions, those in clusters II–IV were highly conserved. Considering the transcription alternation in response to fungi stimulation and the significant site in the GWAS for SD resistance, four BnPP2 genes were screened. Further, we experimentally validated that the upregulated expression of BnPP2-6 could inhibit the spread of SD. Our study verified the functional role of BnPP2 in S. sclerotiorum disease resistance and also provided clues for the further mechanical exploration of the role of BnPP2 in SD resistance. We foresee that these results will be of great value for the further functional characterization of the BnPP2 gene family when considering genetic improvements in agronomic traits or stress tolerance in B. napus.
Supplementary Materials
The following are available online at https://www.mdpi.com/article/10.3390/ijms23073934/s1.
Author Contributions
Conceptualization, R.Z., Z.B. and S.L.; data curation, R.Z. and M.X.; funding acquisition, Z.B. and S.L.; investigation, F.G.; methodology, R.Z., M.X. and W.S.; project administration, X.C.; software, R.Z., M.X. and F.G.; validation, F.G. and Y.L.; Germplasm resources, Y.L.; writing—original draft, R.Z.; writing—review and editing, R.Z., Z.B. and W.S. All authors have read and agreed to the published version of the manuscript.
Funding
This research was funded by Central Public-interest Scientific Institution Basal Research Fund, grant number 2021-2060302-061-027 no: 2021-2060302-061-029; china Agriculture Research System of MOF and MARA(CARS-12); the Agricultural Science and Technology Innovation Program of the Chinese Academy of Agricultural Sciences (CAAS-ASTIP-2013-OCRI); the National Key Research and Development Program of China grant number U20A2034.
Institutional Review Board Statement
Not applicable.
Informed Consent Statement
Not applicable.
Data Availability Statement
The corresponding data have been shown in Supplementary Materials.
Acknowledgments
We thank Zhixian Qiao of the Analysis and Testing Center at IHB for technical supports in RNA-seq analysis. Thanks to Yuanyuan Zhang and Minqiang Tang for providing GWAS analysis data.
Conflicts of Interest
The authors declare no conflict of interest.
References
- Lough, T.J.; Lucas, W.J. Integrative plant biology: Role of phloem long-distance macromolecular trafficking. Annu. Rev. Plant Biol. 2006, 57, 203–232. [Google Scholar] [CrossRef] [PubMed] [Green Version]
- Lee, J.R.; Boltz, K.A.; Lee, S.Y. Molecular chaperone function of A. thaliana phloem protein 2-A1, encodes a protein similar to phloem lectin. Biochem. Biophys. Res. Commun. 2014, 443, 18–21. [Google Scholar] [CrossRef]
- Jung, J.H.; Park, C.M. Vascular development in plants: Specification of xylem and phloem tissues. J. Plant Biol. 2007, 50, 301–305. [Google Scholar] [CrossRef]
- Clark, A.M.; Jacobsen, K.R.; Bostwick, D.E.; Dannenhoffer, J.M.; Thompson, G.A. Molecular characterization of a phloem-specific gene encoding the filament protein, Phloem Protein 1 (PP1), from Cucurbita maxima. Plant J. 2010, 12, 49–61. [Google Scholar] [CrossRef] [PubMed] [Green Version]
- Sham, M.; Northcote, D. Transcription and translation of phloem protein (PP2) during phloem differentiation in Cucurbita maxima. Planta 1987, 170, 392–399. [Google Scholar] [CrossRef]
- Will, T.; Furch, A.C.U.; Zimmermann, M.R. How phloem-feeding insects face the challenge of phloem-located defenses. Front. Plant Sci. 2013, 4, 336. [Google Scholar] [CrossRef] [Green Version]
- Koenig, A.M.; Hoffmann-Benning, S. The interplay of phloem-mobile signals in plant development and stress response. Biosci. Rep. 2020, 40. [Google Scholar] [CrossRef] [PubMed]
- Zhang, C.; Shi, H.; Chen, L.; Wang, X.; Lü, B.; Zhang, S.; Yuan, L.; Liu, R.; Qian, J.; Sun, W. Harpin-induced expression and transgenic overexpression of the phloem protein gene AtPP2-A1 in A. thaliana repress phloem feeding of the green peach aphid Myzus persicae. BMC Plant Biol. 2011, 11, 11. [Google Scholar] [CrossRef] [PubMed] [Green Version]
- Ostendorp, A.; Pahlow, S.; Krüßel, L.; Hanhart, P.; Garbe, M.Y.; Deke, J.; Giavalisco, P.; Kehr, J. Functional analysis of Brassica napus phloem protein and ribonucleoprotein complexes. New Phytol. 2017, 214, 1188. [Google Scholar] [CrossRef] [Green Version]
- Giavalisco, P.; Kapitza, K.; Kolasa, A.; Buhtz, A.; Kehr, J. Towards the proteome of Brassica napus phloem sap. Proteomics 2006, 6, 896–909. [Google Scholar] [CrossRef]
- Cho, W.K.; Chen, X.Y.; Rim, Y.; Chu, H.; Kim, S.; Kim, S.W.; Park, Z.Y.; Kim, J.Y. Proteome study of the phloem sap of pumpkin using multidimensional protein identification technology. J. Plant Physiol. 2010, 167, 771–778. [Google Scholar] [CrossRef] [PubMed]
- Walz, C.; Giavalisco, P.; Schad, M.; Juenger, M.; Klose, J.; Kehr, J. Proteomics of curcurbit phloem exudate reveals a network of defence proteins. Phytochemistry 2004, 65, 1795–1804. [Google Scholar] [CrossRef]
- Castaeda, V.; González, E.; Wienkoop, S. Phloem Sap Proteins Are Part of a Core Stress Responsive Proteome Involved in Drought Stress Adjustment. Front. Plant Sci. 2021, 12, 625224. [Google Scholar] [CrossRef]
- Ogden, A.J.; Bhatt, J.J.; Brewer, H.M.; Kintigh, J.; Curtis, W.R. Phloem Exudate Protein Profiles during Drought and Recovery Reveal Abiotic Stress Responses in Tomato Vasculature. Int. J. Mol. Sci. 2020, 21, 4461. [Google Scholar] [CrossRef] [PubMed]
- Bobbili, K.B.; Bandari, S.; Grobe, K.; Swamy, M.J. Mutational analysis of the pumpkin (Cucurbita maxima) phloem exudate lectin, PP2 reveals Ser-104 is crucial for carbohydrate binding. Biochem. Biophys. Res. Commun. 2014, 450, 622–627. [Google Scholar] [CrossRef] [PubMed]
- Read, S.M.; Northcote, D.H. Subunit structure and interactions of the phloem proteins of Cucurbita maxima (pumpkin). Eur. J. Biochem. 1983, 134, 561–569. [Google Scholar] [CrossRef]
- Dinant, S.; Clark, A.M.; Zhu, Y.; Vilaine, F.; Palauqui, J.C.; Kusiak, C.; Thompson, G.A. Diversity of the Superfamily of Phloem Lectins (Phloem Protein 2) in Angiosperms. Plant Physiol. 2003, 131, 114–128. [Google Scholar] [CrossRef] [Green Version]
- Guo, P.; Zheng, Y.; Peng, D.; Liu, L.; Dai, L.; Chen, C.; Wang, B. Identification and expression characterization of the Phloem Protein 2 (PP2) genes in ramie (Boehmeria nivea L. Gaudich). Sci. Rep. 2018, 8, 10734. [Google Scholar] [CrossRef] [Green Version]
- Santamaria, M.E.; Martinez, M.; Arnaiz, A.; Rioja, C.; Diaz, I. An Arabidopsis TIR-Lectin Two-Domain Protein Confers Defense Properties against Tetranychus urticae. Plant Physiol. 2019, 179, 1298–1314. [Google Scholar] [CrossRef] [PubMed]
- Wen, Q.; Xie, Z.; Liu, W.U.; Yongrui, H.E.; Chen, S.; Zou, X. Clone and Expression Analysis of the Citrus Phloem Protein 2 Gene CsPP2B15 Responding to Huanglongbing Infection in Citrus. Acta Hortic. Sin. 2018, 45, 2347. [Google Scholar]
- Albrigo, L.G.; Achor, D. Callose Predominates Over Phloem Protein2 in Citrus Phloem Plugging from Huanglongbing. In Proceedings of the Ashs Conference, Miami, FL, USA, 31 July–3 August 2012. [Google Scholar]
- Lore, E.; Karolina, S.; Van, D.E.J.M. Nictaba Homologs from A. thaliana Are Involved in Plant Stress Responses. Front. Plant Sci. 2017, 8, 2218. [Google Scholar]
- Stefanowicz, K.; Lannoo, N.; Zhao, Y.; Eggermont, L.; Hove, J.V.; Atalah, B.A.; Damme, E. Glycan-binding F-box protein from Arabidopsis thaliana protects plants from Pseudomonas syringae infection. BMC Plant Biol. 2016, 16, 213. [Google Scholar] [CrossRef] [Green Version]
- Romero-Pérez, A.; Ameye, M.; Audenaert, K.; Damme, E. Overexpression of F-Box Nictaba Promotes Defense and Anthocyanin Accumulation in Arabidopsis thaliana after Pseudomonas syringae Infection. Front. Plant Sci. 2021, 12, 1499. [Google Scholar] [CrossRef] [PubMed]
- Sl, A.; Ec, B.; Tk, A.; Jh, B.; Jhl, A. AtHAD1, A haloacid dehalogenase-like phosphatase, is involved in repressing the ABA response. Biochem. Biophys. Res. Commun. 2022, 587, 119–125. [Google Scholar]
- Kim, H.; Song, E.; Kim, Y.; Choi, E.; Hwang, J.; Lee, J.H. Loss-of-function of A. thaliana f-box protein hypersensitive to ABA 1 enhances drought tolerance and delays germination. Physiol. Plant. 2021, 173, 2376–2389. [Google Scholar] [CrossRef] [PubMed]
- Jia, F.; Wang, C.; Huang, J.; Yang, G.; Wu, C.; Zheng, C. SCF E3 ligase PP2-B11 plays a positive role in response to salt stress in A. thaliana. J. Exp. Bot. 2015, 66, 4683–4697. [Google Scholar] [CrossRef] [Green Version]
- Li, Y.; Jia, F.; Yu, Y.; Luo, L.; Huang, J.; Yang, G.; Wu, C.; Zheng, C. The SCF E3 Ligase AtPP2-B11 Plays a Negative Role in Response to Drought Stress in A. thaliana. Plant Mol. Biol. Rep. 2014, 32, 943–956. [Google Scholar] [CrossRef]
- Girard, I.J.; Chaobo, T.; Becker, M.G.; Xingyu, M.; Junyan, H.; Teresa, D.K.; Dilantha, F.W.G.; Shengyi, L.; Belmonte, M.F. RNA sequencing of Brassica napus reveals cellular redox control of Sclerotinia infection. J. Exp. Bot. 2017, 68, 5079–5091. [Google Scholar] [CrossRef] [PubMed] [Green Version]
- Bolton, M.D.; Thomma, B.P.H.J.; Nelson, B.D. Sclerotinia sclerotiorum (Lib.) de Bary: Biology and molecular traits of a cosmopolitan pathogen. Mol. Plant Pathol. 2006, 7, 1–16. [Google Scholar] [CrossRef] [PubMed]
- Ding, L.N.; Li, T.; Guo, X.J.; Li, M.; Liu, X.Y.; Cao, J.; Tan, X.L. Sclerotinia Stem Rot Resistance in Rapeseed: Recent Progress and Future Prospects. J. Agric. Food Chem. 2021, 69, 2965–2978. [Google Scholar] [CrossRef]
- Beneteau, J.; Renard, D.; Marché, L.; Douville, E.; Lavenant, L.; Rahbé, Y.; Dupont, D.; Dinant, V.S. Binding properties of the N-acetylglucosamine and high-mannose N-glycan PP2-A1 phloem lectin in A. thaliana. Plant Physiol. 2010, 153, 1345–1361. [Google Scholar] [CrossRef] [PubMed] [Green Version]
- Li, Y.; Dong, C.; Hu, M.; Bai, Z.; Tong, C.; Zuo, R.; Liu, Y.; Cheng, X.; Cheng, M.; Huang, J.; et al. Identification of Flower-Specific Promoters through Comparative Transcriptome Analysis in Brassica napus. Int. J. Mol. Sci. 2019, 20, 5949. [Google Scholar] [CrossRef] [Green Version]
- Lescot, M. PlantCARE, a database of plant cis-acting regulatory elements and a portal to tools for in silico analysis of promoter sequences. Nucleic Acids Res. 2002, 30, 325–327. [Google Scholar] [CrossRef]
- Ding, L.N.; Li, M.; Guo, X.J.; Tang, M.Q.; Cao, J.; Wang, Z.; Liu, R.; Zhu, K.M.; Guo, L.; Liu, S.Y.; et al. Arabidopsis GDSL1 overexpression enhances rapeseed Sclerotinia sclerotiorum resistance and the functional identification of its homolog in Brassica napus. Plant Biotechnol. J. 2020, 18, 1255–1270. [Google Scholar] [CrossRef] [Green Version]
- Tang, M. Population Genome Variations and Subgenome Asymmetry in Brassica napus L.; Huazhong Agricultural University: Wuhan, China, 2019. [Google Scholar]
- Kim, M.J.; Baek, K.; Park, C.M. Optimization of conditions for transient Agrobacterium-mediated gene expression assays in A. thaliana. Plant Cell Rep. 2009, 28, 1159–1167. [Google Scholar] [CrossRef]
- Sparkes, I.A.; Runions, J.; Kearns, A.; Hawes, C. Rapid, transient expression of fluorescent fusion proteins in tobacco plants and generation of stably transformed plants. Nat. Protoc. 2006, 1, 2019–2025. [Google Scholar] [CrossRef]
- Jiang, Y.; Zhang, C.X.; Chen, R.; He, S.Y. Challenging battles of plants with phloem-feeding insects and prokaryotic pathogens. Proc. Natl. Acad. Sci. USA 2019, 116, 201915396. [Google Scholar] [CrossRef] [PubMed]
- Du, C.; Si, Y.; Pang, N.; Li, Y.; Guo, Y.; Liu, C.; Fan, H. Prokaryotic expression, purification, physicochemical properties and antifungal activity analysis of phloem protein PP2-A1 from cucumber. Int. J. Biol. Macromol. 2022, 194, 395–401. [Google Scholar] [CrossRef] [PubMed]
- Wang, Z.; Fang, H.; Chen, Y.; Chen, K.; Li, G.; Gu, S.; Tan, X. Overexpression of BnWRKY33 in oilseed rape enhances resistance to Sclerotinia sclerotiorum. Mol. Plant Pathol. 2015, 15, 677–689. [Google Scholar] [CrossRef]
- Hu, H.; Tang, Y.; Wu, J.; Chen, F.; Yang, Y.; Pan, X.; Dong, X.; Jin, X.; Liu, S.; Du, X. Brassica napus Mediator Subunit16 Induces BnMED25- and BnWRKY33-Activated Defense Signaling to Confer Sclerotinia sclerotiorum Resistance. Front. Plant Sci. 2021, 12, 663536. [Google Scholar] [CrossRef]
- Sun, Q.; Lin, L.; Liu, D.; Wu, D.; Fang, Y.; Wu, J.; Wang, Y. CRISPR/Cas9-Mediated Multiplex Genome Editing of the BnWRKY11 and BnWRKY70 Genes in Brassica napus L. Int. J. Mol. Sci. 2018, 19, 2716. [Google Scholar] [CrossRef] [PubMed] [Green Version]
- Wang, Z.; Bao, L.L.; Zhao, F.Y.; Tang, M.Q.; Chen, T.; Li, Y.; Wang, B.X.; Fu, B.; Fang, H.; Li, G.Y.; et al. BnaMPK3 Is a Key Regulator of Defense Responses to the Devastating Plant Pathogen Sclerotinia sclerotiorum in Oilseed Rape. Front. Plant Sci. 2019, 10, 91. [Google Scholar] [CrossRef] [PubMed]
- Zheng, W.; Han, M.; Dong, C.; Ji, R.; Liu, S. Overexpression of Brassica napus MPK4 Enhances Resistance to Sclerotinia sclerotiorum in Oilseed Rape. Mol. Plant-Microbe Interact. 2009, 22, 235–244. [Google Scholar]
- Wang, Z.; Zhao, F.Y.; Tang, M.Q.; Chen, T.; Bao, L.L.; Cao, J.; Li, Y.L.; Yang, Y.H.; Zhu, K.M.; Liu, S.; et al. BnaMPK6 is a determinant of quantitative disease resistance against Sclerotinia sclerotiorum in oilseed rape. Plant Sci. 2020, 291, 110362. [Google Scholar] [CrossRef]
- Fan, Y.; Du, K.; Gao, Y.; Kong, Y.; Chu, C.; Sokolov, V.; Wang, Y. Transformation of LTP gene into Brassica napus to enhance its resistance to Sclerotinia sclerotiorum. Russ. J. Genet. 2013, 49, 380–387. [Google Scholar] [CrossRef]
- Zarinpanjeh, N.; Motallebi, M.; Zamani, M.R.; Ziaei, M. Enhanced resistance to Sclerotinia sclerotiorum in Brassica napus by co-expression of defensin and chimeric chitinase genes. J. Appl. Genet. 2016, 57, 1–9. [Google Scholar] [CrossRef]
- Zhang, Y.; Huai, D.; Yang, Q.; Cheng, Y.; Ma, M.; Kliebenstein, D.J.; Zhou, Y. Overexpression of Three Glucosinolate Biosynthesis Genes in Brassica napus Identifies Enhanced Resistance to Sclerotinia sclerotiorum and Botrytis cinerea. PLoS ONE 2015, 10, e0140491. [Google Scholar] [CrossRef] [Green Version]
- Cao, Y.; Yan, X.; Ran, S.; Ralph, J.; Smith, R.A.; Chen, X.; Qu, C.; Li, J.; Liu, L. Knockout of the lignin pathway gene BnF5H decreases the S/G lignin compositional ratio and improves Sclerotinia sclerotiorum resistance in Brassica napus. Plant Cell Environ. 2022, 45, 248–261. [Google Scholar] [CrossRef]
- Höch, K.; Koopmann, B.; von Tiedemann, A. Lignin Composition and Timing of Cell Wall Lignification Are Involved in Brassica napus Resistance to Stem Rot Caused by Sclerotinia sclerotiorum. Phytopathology 2021, 111, 1438–1448. [Google Scholar] [CrossRef]
- Chalhoub, B.; Denoeud, F.; Liu, S.; Parkin, I.A.; Tang, H.; Wang, X.; Chiquet, J.; Belcram, H.; Tong, C.; Samans, B.; et al. Plant genetics. Early allopolyploid evolution in the post-Neolithic Brassica napus oilseed genome. Science 2014, 345, 950–953. [Google Scholar] [CrossRef] [Green Version]
- Allender, C.J.; King, G.J. Origins of the amphiploid species Brassica napus L. investigated by chloroplast and nuclear molecular markers. BMC Plant Biol. 2010, 10, 54. [Google Scholar] [CrossRef] [PubMed] [Green Version]
- Zhang, P. Rapid Evolutionary Divergence in Alternative Splicing Patterns Following Whole Genome Duplication in the A. thaliana Lineage. Master’s Thesis, University of British Columbias, Vancouver, BC, Canada, 1961. [Google Scholar]
- Prince, V.E.; Pickett, F.B. Splitting pairs: The diverging fates of duplicated genes. Nat. Rev. Genet. 2002, 3, 827–837. [Google Scholar] [CrossRef] [PubMed]
- Jia, Q.; Sun, S.; Sun, T.; Lin, W. Mechanism of F-box protein family in plant resistance response to environmental stress. Chin. J. Eco-Agric. 2018, 26, 1125–1136. [Google Scholar]
- Gagne, J.M.; Downes, B.P.; Shiu, S.H.; Durski, A.M.; Vierstra, R.D. The F-box subunit of the SCF E3 complex is encoded by a diverse superfamily of genes in A. thaliana. Proc. Natl. Acad. Sci. USA 2002, 99, 11519–11524. [Google Scholar] [CrossRef] [PubMed] [Green Version]
- Ivica, L.; Peer, B. 20 years of the SMART protein domain annotation resource. Nucleic Acids Res. 2018, 46, D493–D496. [Google Scholar]
- Wang, Y.; Tang, H.; Debarry, J.D.; Tan, X.; Li, J.; Wang, X.; Tae-Ho, L.; Jin, H.; Barry, M.; Guo, H. MCScanX: A toolkit for detection and evolutionary analysis of gene synteny and collinearity. Nucleic Acids Res. 2012, 40, e49. [Google Scholar] [CrossRef] [Green Version]
- Chen, C.; Chen, H.; Zhang, Y.; Thomas, H.R.; Xia, R. TBtools: An Integrative Toolkit Developed for Interactive Analyses of Big Biological Data. Mol. Plant 2020, 13, 1194–1202. [Google Scholar] [CrossRef]
- Larkin, M.A.; Blackshields, G.; Brown, N.P.; Chenna, R.; Mcgettigan, P.A.; Mcwilliam, H.; Valentin, F.; Wallace, I.M.; Wilm, A.; Lopez, R. Clustal W and Clustal X version 2.0. Bioinformatics 2007, 23, 2947–2948. [Google Scholar] [CrossRef] [Green Version]
- Kumar, S.; Stecher, G.; Tamura, K. MEGA7: Molecular evolutionary genetics analysis version 7.0 for bigger datasets. Mol. Biol. Evol. 2016, 33, 1870–1874. [Google Scholar] [CrossRef] [Green Version]
- Bailey, T.L.; Johnson, J.; Grant, C.E.; Noble, W.S. The MEME Suite. Nucleic Acids Res. 2015, 43, W39–W49. [Google Scholar] [CrossRef] [Green Version]
- Pertea, M.; Kim, D.; Pertea, G.M.; Leek, J.T.; Salzberg, S.L. Transcript-level expression analysis of RNA-seq experiments with HISAT, StringTie and Ballgown. Nat. Protoc. 2016, 11, 1650–1667. [Google Scholar] [CrossRef] [PubMed]
- Livak, K.J.; Schmittgen, T.D. Analysis of Relative Gene Expression Data using Real-Time Quantitative PCR. Methods 2002, 25, 402–408. [Google Scholar] [CrossRef] [PubMed]
- Shannon, P. Cytoscape: A Software Environment for Integrated Models of Biomolecular Interaction Networks. Genome Res. 2003, 13, 2498–2504. [Google Scholar] [CrossRef]
- Yu, G.; Wang, L.G.; Han, Y.; He, Q.Y. clusterProfiler: An R package for comparing biological themes among gene clusters. Omics-A J. Integr. Biol. 2012, 16, 284–287. [Google Scholar] [CrossRef] [PubMed]
Publisher’s Note: MDPI stays neutral with regard to jurisdictional claims in published maps and institutional affiliations. |
© 2022 by the authors. Licensee MDPI, Basel, Switzerland. This article is an open access article distributed under the terms and conditions of the Creative Commons Attribution (CC BY) license (https://creativecommons.org/licenses/by/4.0/).






