Combined Therapy with Dacarbazine and Hyperthermia Induces Cytotoxicity in A375 and MNT-1 Melanoma Cells
Abstract
1. Introduction
2. Results
2.1. Viability of Melanoma Cells after Different Hyperthermic Temperatures
2.2. Effect of Exposure to DTIC on Cell Viability
2.3. Effect of the Combinational Treatment of DTIC and Hyperthermia on Cell Viability
2.4. Effect of DTIC plus Hyperthermia on Cell Morphology
2.5. Effect of DTIC plus Hyperthermia on Cell Cycle Distribution
2.6. Effect of DTIC plus Hyperthermia on ROS Levels
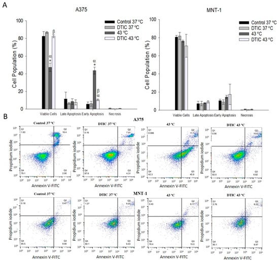
2.7. Effects of DTIC plus Hyperthermia on Apoptosis
3. Discussion
4. Materials and Methods
4.1. Cell Lines and Cell Culture
4.2. Determination of Cell Viability
4.2.1. Exposure to Hyperthermia
4.2.2. Exposure to DTIC
4.2.3. Exposure to Hyperthermia and DTIC
4.2.4. Cell Viability Measurements
4.3. Cell Morphology
4.4. Cell Cycle Analysis
4.5. Analysis of Intracellular ROS Levels
4.6. Cell Apoptosis Assay
4.7. Statistical Analysis
Author Contributions
Funding
Institutional Review Board Statement
Informed Consent Statement
Data Availability Statement
Conflicts of Interest
References
- Yde, S.S.; Sjoegren, P.; Heje, M.; Stolle, L.B. Mucosal Melanoma: A Literature Review. Curr. Oncol. Rep. 2018, 20, 28. [Google Scholar] [CrossRef] [PubMed]
- Chen, Y.-N. Dacarbazine inhibits proliferation of melanoma FEMX-1 cells by up-regulating expression of miRNA-200. Eur. Rev. Med. Pharmacol. Sci. 2012, 21, 1191–1197. [Google Scholar]
- Zhu, F.; Liang, Y.; Chen, D.; Li, Y. Melanoma Antigen Gene Family in the Cancer Immunotherapy. Cancer Transl. Med. 2016, 2, 85–89. [Google Scholar] [CrossRef]
- Eggermont, A.M.M.; Kirkwood, J.M. Re-evaluating the role of dacarbazine in metastatic melanoma: What have we learned in 30 years? Eur. J. Cancer 2004, 40, 1825–1836. [Google Scholar] [CrossRef] [PubMed]
- Wilson, M.; Schuchter, L. Chemotherapy for Melanoma. In Melanoma; Kaufman, H., Mehnert, J., Eds.; Springer: Cham, Switzerland, 2016; Volume 167, pp. 209–229. [Google Scholar] [CrossRef]
- Murray, A. Dacarbazine. In Encyclopedia of Toxicology, 3rd ed.; Wexler, P., Ed.; Elsevier: Amsterdam, The Netherlands, 2014; pp. 1132–1134. [Google Scholar] [CrossRef]
- Marchesi, F.; Turriziani, M.; Tortorelli, G.; Avvisati, G.; Torino, F.; De Vecchis, L. Triazene compounds: Mechanism of action and related DNA repair systems. Pharmacol. Res. 2007, 56, 275–287. [Google Scholar] [CrossRef]
- Beal, D.D.; Skibba, J.L.; Whitnable, K.K.; Bryan, G.T. Effects of 5-(3,3-Dimethyl-1-triazeno)imidazole-4-carboxamide and Its Metabolites on Novikoff Hepatoma Cells. Cancer Res. 1976, 36, 2827–2831. [Google Scholar]
- Shetty, B.V.; Schowen, R.L.; Slavik, M.; Riley, C.M. Degradation of dacarbazine in aqueous solution. J. Pharm. Biomed. Anal. 1992, 10, 675–683. [Google Scholar] [CrossRef]
- Al-Badr, A.A.; Alodhaib, M.M. Dacarbazine. In Profiles of Drug Substances, Excipients and Related Methodology; Brittain, H.G., Ed.; Academic Press: Cambridge, MA, USA, 2016; Volume 41, pp. 323–377. [Google Scholar] [CrossRef]
- Čimbora-Zovko, T.; Brozovic, A.; Piantanida, I.; Fritz, G.; Virag, A.; Alič, B.; Majce, V.; Kočevar, M.; Polanc, S.; Osmak, M. Synthesis and biological evaluation of 4-nitro-substituted 1,3-diaryltriazenes as a novel class of potent antitumor agents. Eur. J. Med. Chem. 2011, 46, 2971–2983. [Google Scholar] [CrossRef]
- Bull, V.L.; Tisdale, M.J. Antitumour imidazotetrazines-XVI. Macromolecular alkylation by 3-substituted imidazotetrazinones. Biochem. Pharmacol. 1987, 36, 3215–3220. [Google Scholar] [CrossRef]
- Bhatia, S.; Tykodi, S.; Thompson, J. Treatment of Metastatic Melanoma: An Overview. Oncology 2009, 23, 488–496. [Google Scholar]
- Jiang, G.; Li, R.-H.; Sun, C.; Liu, Y.-Q.; Zheng, J.-N. Dacarbazine Combined Targeted Therapy versus Dacarbazine Alone in Patients with Malignant Melanoma: A Meta-Analysis. PLoS ONE 2014, 9, e111920. [Google Scholar] [CrossRef] [PubMed]
- Bedikian, A.Y.; Millward, M.; Pehamberger, H.; Conry, R.; Gore, M.; Trefzer, U.; Pavlick, A.C.; DeConti, R.; Hersh, E.M.; Hersey, P.; et al. Bcl-2 antisense (oblimersen sodium) plus dacarbazine in patients with advanced melanoma: The oblimersen melanoma study group. J. Clin. Oncol. 2006, 24, 4738–4745. [Google Scholar] [CrossRef] [PubMed]
- Jilaveanu, L.B.; Aziz, S.A.; Kluger, H.M. Chemotherapy and biologic therapies for melanoma: Do they work? Clin. Dermatol. 2009, 27, 614–625. [Google Scholar] [CrossRef] [PubMed]
- Wu, S.; Singh, R.K. Resistance to chemotherapy and molecularly targeted therapies: Rationale for combination therapy in malignant melanoma. Curr. Mol. Med. 2011, 11, 553–563. [Google Scholar] [CrossRef]
- Habash, R.W.Y. Therapeutic hyperthermia. In Handbook of Clinical Neurology; Romanovsky, A.A., Ed.; Elsevier: Amsterdam, The Netherlands, 2018; Volume 157, pp. 853–868. [Google Scholar] [CrossRef]
- Chicheł, A.; Skowronek, J.; Kubaszewska, M.; Kanikowski, M. Hyperthermia—Description of a method and a review of clinical applications. Rep. Pract. Oncol. Radiother. 2007, 12, 267–275. [Google Scholar] [CrossRef]
- Mantso, T.; Vasileiadis, S.; Lampri, E.; Botaitis, S.; Perente, S.; Simopoulos, K.; Chlichlia, K.; Pappa, A.; Panayiotidis, M.I. Hyperthermia Suppresses Post—In Vitro Proliferation and Tumor Growth in Murine Malignant Melanoma and Colon Carcinoma. Anticancer. Res. 2019, 39, 2307–2315. [Google Scholar] [CrossRef]
- Salvador, D.; Bastos, V.; Oliveira, H. Hyperthermia Enhances Doxorubicin Therapeutic Efficacy against A375 and MNT-1 Melanoma Cells. Int. J. Mol. Sci. 2022, 23, 35. [Google Scholar] [CrossRef]
- Hosoya, N.; Miyagawa, K. Targeting DNA damage response in cancer therapy. Cancer Sci. 2014, 105, 370–388. [Google Scholar] [CrossRef]
- Zaffaroni, N.; Fiorentini, G.; De Giorgi, U. Hyperthermia and hypoxia: New developments in anticancer chemotherapy. Eur. J. Surg. Oncol. 2001, 27, 340–342. [Google Scholar] [CrossRef]
- Goldstein, M.; Kastan, M.B. The DNA damage response: Implications for tumor responses to radiation and chemotherapy. Annu. Rev. Med. 2015, 66, 129–143. [Google Scholar] [CrossRef]
- Oei, A.L.; Vriend, L.E.M.; Crezee, J.; Franken, N.A.P.; Krawczyk, P.M. Effects of hyperthermia on DNA repair pathways: One treatment to inhibit them all. Radiat. Oncol. 2015, 10, 165. [Google Scholar] [CrossRef] [PubMed]
- Hurwitz, M.; Stauffer, P. Hyperthermia, radiation and chemotherapy: The role of heat in multidisciplinary cancer care. Semin. Oncol. 2014, 41, 714–729. [Google Scholar] [CrossRef] [PubMed]
- Moyer, H.R.; Delman, K.A. The role of hyperthermia in optimizing tumor response to regional therapy. Int. J. Hyperth. 2009, 24, 251–261. [Google Scholar] [CrossRef] [PubMed]
- Mantso, T.; Vasileiadis, S.; Anestopoulos, I.; Voulgaridou, G.P.; Lampri, E.; Botaitis, S.; Kontomanolis, E.N.; Simopoulos, C.; Goussetis, G.; Franco, R.; et al. Hyperthermia induces therapeutic effectiveness and potentiates adjuvant therapy with non-targeted and targeted drugs in an in vitro model of human malignant melanoma. Sci. Rep. 2018, 8, 10724. [Google Scholar] [CrossRef] [PubMed]
- Stojkovic, R.; Radacic, M. Cell kiling of melanoma B16 in vivo by hyperthermia and cytotoxins. Int. J. Hyperth. 2002, 18, 62–71. [Google Scholar] [CrossRef]
- Storm, F.K.; Kaiser, L.R.; Goodnight, J.E.; Harrison, W.H.; Elliott, R.S.; Gomes, A.S.; Morton, D.L. Thermochemotherapy for melanoma metastases in liver. Cancer 1982, 49, 1243–1248. [Google Scholar] [CrossRef]
- Guy, G.P.; Thomas, C.C.; Thompson, T.; Watson, M.; Massetti, G.M.; Richardson, L.C.; Centers for Disease Control and Prevention (CDC). Vital signs: Melanoma incidence and mortality trends and projections—United States, 1982–2030. MMWR Morb. Mortal. Wkly. Rep. 2015, 64, 591–596. [Google Scholar]
- Quintanilla-Dieck, M.J.; Bichakjian, C.K. Management of Early-Stage Melanoma. Facial Plast. Surg. Clin. N. Am. 2019, 27, 35–42. [Google Scholar] [CrossRef]
- Shannan, B.; Perego, M.; Somasundaram, R.; Herlyn, M. Heterogeneity in melanoma. In Melanoma; Kaufman, H., Mehnert, J., Eds.; Springer: Cham, Switzerland, 2016; Volume 167, pp. 1–15. [Google Scholar] [CrossRef]
- Avram, S.; Coricovac, D.E.; Pavel, I.Z.; Pinzaru, I.; Ghiulai, R.; Baderca, F.; Soica, C.; Muntean, D.; Branisteanu, D.E.; Spandidos, D.A.; et al. Standardization of A375 Human Melanoma Models on Chicken Embryo Chorioallantoic Membrane and Balb/c Nude Mice. Oncol. Rep. 2017, 38, 89–99. [Google Scholar] [CrossRef]
- Brozyna, A.A.; Hoffman, R.M.; Slominski, A.T. Relevance of Vitamin D in Melanoma Development, Progression and Therapy. Anticancer Res. 2020, 40, 473–489. [Google Scholar] [CrossRef]
- Sample, A.; He, Y.Y. Mechanisms and Prevention of UV-Induced Melanoma. Photodermatol. Photoimmunol. Photomed. 2018, 34, 13–24. [Google Scholar] [CrossRef] [PubMed]
- Chen, K.G.; Leapman, R.D.; Zhang, G.; Lai, B.; Valencia, J.C.; Cardarelli, C.O.; Vieira, W.D.; Hearing, V.J.; Gottesman, M.M. Influence of melanosome dynamics on melanoma drug sensitivity. J. Natl. Cancer Inst. 2009, 101, 1259–1271. [Google Scholar] [CrossRef] [PubMed]
- Chen, K.G.; Valencia, J.C.; Lai, B.; Zhang, G.; Paterson, J.K.; Rouzaud, F.; Berens, W.; Wincovitch, S.M.; Garfield, S.H.; Leapman, R.D.; et al. Melanosomal sequestration of cytotoxic drugs contributes to the intractability of malignant melanomas. Proc. Natl. Acad. Sci. USA 2006, 103, 9903–9907. [Google Scholar] [CrossRef] [PubMed]
- Giard, D.J.; Aaronson, S.A.; Todaro, G.J.; Arnstein, P.; Kersey, J.H.; Dosik, H.; Parks, W.P. In Vitro Cultivation of Human Tumors: Establishment of Cell Lines Derived From a Series of Solid Tumors. J. Natl. Cancer Inst. 1973, 51, 1417–1423. [Google Scholar] [CrossRef] [PubMed]
- Cuomo, M.; Nicotra, M.R.; Apollonj, C.; Fraioli, R.; Giacomini, P.; Natali, P.G. Production and Characterization of the Murine Monoclonal Antibody 2G10 to a Human T4-Tyrosinase Epitope. J. Investig. Dermatol. 1991, 96, 446–451. [Google Scholar] [CrossRef] [PubMed]
- Goss, P.; Parsons, P.G. The effect of hyperthermia and melphalan on survival of human fibroblast strains and melanoma cell lines. Cancer Res. 1977, 37, 152–156. [Google Scholar] [PubMed]
- Shi, Z.; Lan, B.; Peng, B.; Wang, X.; Zhang, G.; Li, X.; Guo, F. Combination therapy with BH3 mimetic and hyperthermia tends to be more effective on anti-melanoma treatment. Biochem. Biophys. Res. Commun. 2018, 503, 249–256. [Google Scholar] [CrossRef]
- Jin, J.; Gong, J.; Yin, T.; Lu, Y.; Xia, J.; Xie, Y.; Di, Y.; He, L.; Guo, J.; Sun, J.; et al. PTD4-apoptin protein and dacarbazine show a synergistic antitumor effect on B16-F1 melanoma in vitro and in vivo. Eur. J. Pharmacol. 2011, 654, 17–25. [Google Scholar] [CrossRef]
- Woiniak, A.; Drewa, G.; Wozniak, B.; Schachtschabel, D.O.; Mila-Kierzenkowska, C.; Drewa, T.; Olszewska-Slonina, D.; Soponska, M. The effect of antitumor drugs on oxidative stress in B16 and S91 melanoma cells in vitro. Med. Sci. Monit. 2005, 11, 22–29. [Google Scholar]
- Gidanian, S.; Mentelle, M.; Meyskens, F.L.; Farmer, P.J. Melanosomal Damage in Normal Human Melanocytes Induced by UVB and Metal Uptake—A Basis for the Pro-oxidant State of Melanoma. Photochem. Photobiol. 2008, 84, 556–564. [Google Scholar] [CrossRef]
- Hildebrandt, B.; Wust, P.; Ahlers, O.; Dieing, A.; Sreenivasa, G.; Kerner, T.; Felix, R.; Riess, H. The cellular and molecular basis of hyperthermia. Crit. Rev. Oncol. Hematol. 2002, 43, 33–56. [Google Scholar] [CrossRef]
- Issels, R.D. Hyperthermia adds to chemotherapy. Eur. J. Cancer 2008, 44, 2546–2554. [Google Scholar] [CrossRef] [PubMed]
- Diaz-Moralli, S.; Tarrado-Castellarnau, M.; Miranda, A.; Cascante, M. Targeting cell cycle regulation in cancer therapy. Pharmacol. Ther. 2013, 138, 255–271. [Google Scholar] [CrossRef] [PubMed]
- Pavey, S.; Spoerri, L.; Haass, N.K.; Gabrielli, B. DNA repair and cell cycle checkpoint defects as drivers and therapeutic targets in melanoma. Pigment. Cell Melanoma Res. 2013, 26, 805–816. [Google Scholar] [CrossRef] [PubMed]
- Wang, H.-X.; Yang, Y.; Guo, H.; Hou, D.-D.; Zheng, S.; Hong, Y.-X.; Cai, Y.-F.; Huo, W.; Qi, R.-Q.; Zhang, L.; et al. HSPB1 deficiency sensitizes melanoma cells to hyperthermia induced cell death. Oncotarget 2016, 7, 67462. [Google Scholar] [CrossRef]
- Olszewska-Słonina, D.; Styczyńisk, J.; Drewa, T.; Olszewski, K.; Czajkowski, R. B16 and cloudman S91 mouse melanoma cells susceptibility to apoptosis after dacarbazine treatment. Acta Pol. Pharm. 2005, 62, 473–483. [Google Scholar]
- Orlandi, L.; Zaffaroni, N.; Bearzatto, A.; Silvestrini, R. Effect of melphalan and hyperthermia on p34cdc2 kinase activity in human melanoma cells. Br. J. Cancer 1996, 74, 1924–1928. [Google Scholar] [CrossRef][Green Version]
- Pelicano, H.; Carney, D.; Huang, P. ROS stress in cancer cells and therapeutic implications. Drug Resist. Updates 2004, 7, 97–110. [Google Scholar] [CrossRef]
- Trachootham, D.; Alexandre, J.; Huang, P. Targeting cancer cells by ROS-mediated mechanisms: A radical therapeutic approach? Nat. Rev. Drug Discov. 2009, 8, 579–591. [Google Scholar] [CrossRef]
- Mundhara, N.; Majumder, A.; Panda, D. Hyperthermia induced disruption of mechanical balance leads to G1 arrest and senescence in cells. Biochem. J. 2021, 478, 179–196. [Google Scholar] [CrossRef]
- Wang, C.; Chen, F.; Kim, E.; Harrison, L. Thermal sensitization through ROS modulation: A strategy to improve the efficacy of hyperthermic intraperitoneal chemotherapy. Surgery 2007, 142, 384–392. [Google Scholar] [CrossRef] [PubMed]
- Piotrowska, A.; Wierzbicka, J.; Rybarczyk, A.; Tuckey, R.C.; Slominski, A.T.; Żmijewski, M.A. Vitamin D and its low calcemic analogs modulate the anticancer properties of cisplatin and dacarbazine in the human melanoma A375 cell line. Int. J. Oncol. 2019, 54, 1481–1495. [Google Scholar] [CrossRef] [PubMed]
- van Engeland, M.; Nieland, L.; Ramaekers, F.; Schutte, B.; Reutelingsperger, C. Annexin V-affinity assay: A review on an apoptosis detection system based on phosphatidylserine exposure. Cytology 1998, 31, 1–9. [Google Scholar] [CrossRef]
- Birge, R.B.; Boeltz, S.; Kumar, S.; Carlson, J.; Wanderley, J.; Calianese, D.; Barcinski, M.; Brekken, R.A.; Huang, X.; Hutchins, J.T.; et al. Phosphatidylserine is a global immunosuppressive signal in efferocytosis, infectious disease, and cancer. Cell Death Differ. 2016, 23, 962–978. [Google Scholar] [CrossRef] [PubMed]
- Kupcho, K.; Shultz, J.; Hurst, R.; Hartnett, J.; Zhou, W.; Machleidt, T.; Grailer, J.; Worzella, T.; Riss, T.; Lazar, D.; et al. A real-time, bioluminescent annexin V assay for the assessment of apoptosis. Apoptosis 2019, 24, 184–197. [Google Scholar] [CrossRef]
- Concha, N.; Head, J.; Kaetzel, M.; Dedman, J.; Seaton, B. Annexin V forms calcium-dependent trimeric units on phospholipid vesicles. FEBS Lett. 1992, 314, 159–162. [Google Scholar] [CrossRef]
- Shellman, Y.G.; Howe, W.R.; Miller, L.A.; Goldstein, N.; Pacheco, T.R.; Mahajan, R.L.; LaRue, S.M.; Norris, D.A. Hyperthermia Induces Endoplasmic Reticulum-Mediated Apoptosis in Melanoma and Non-Melanoma Skin Cancer Cells. J. Investig. Dermatol. 2008, 128, 949–956. [Google Scholar] [CrossRef]
- Hurwitz, M.D. Hyperthermia and immunotherapy: Clinical opportunities. Int. J. Hyperth. 2019, 36, 4–9. [Google Scholar] [CrossRef]
- Tagliaferri, L.; Lancellotta, V.; Fionda, B.; Mangoni, M.; Casà, C.; Di Stefani, A.; Pagliara, M.M.; D’Aviero, A.; Schinzari, G.; Chiesa, S.; et al. Immunotherapy and radiotherapy in melanoma: A multidisciplinary comprehensive review. Hum. Vaccines Immunother. 2021, 1–8. [Google Scholar] [CrossRef]
- Brito, C.; Tomás, A.; Silva, S.; Bronze, M.R.; Serra, A.T.; Pojo, M. The Impact of Olive Oil Compounds on the Metabolic Reprogramming of Cutaneous Melanoma Cell Models. Molecules 2021, 26, 289. [Google Scholar] [CrossRef]







| Cell Line | 24 h | 48 h | 72 h | |
|---|---|---|---|---|
| A375 | IC50 | 1158 ± 164.4 | 205 ± 45.7 | 22.5 ± 4.35 |
| MNT-1 | IC50 | 673.2 ± 157.0 | 603.4 ± 61.08 | 227 ± 13.9 |
Publisher’s Note: MDPI stays neutral with regard to jurisdictional claims in published maps and institutional affiliations. |
© 2022 by the authors. Licensee MDPI, Basel, Switzerland. This article is an open access article distributed under the terms and conditions of the Creative Commons Attribution (CC BY) license (https://creativecommons.org/licenses/by/4.0/).
Share and Cite
Salvador, D.; Bastos, V.; Oliveira, H. Combined Therapy with Dacarbazine and Hyperthermia Induces Cytotoxicity in A375 and MNT-1 Melanoma Cells. Int. J. Mol. Sci. 2022, 23, 3586. https://doi.org/10.3390/ijms23073586
Salvador D, Bastos V, Oliveira H. Combined Therapy with Dacarbazine and Hyperthermia Induces Cytotoxicity in A375 and MNT-1 Melanoma Cells. International Journal of Molecular Sciences. 2022; 23(7):3586. https://doi.org/10.3390/ijms23073586
Chicago/Turabian StyleSalvador, Diana, Verónica Bastos, and Helena Oliveira. 2022. "Combined Therapy with Dacarbazine and Hyperthermia Induces Cytotoxicity in A375 and MNT-1 Melanoma Cells" International Journal of Molecular Sciences 23, no. 7: 3586. https://doi.org/10.3390/ijms23073586
APA StyleSalvador, D., Bastos, V., & Oliveira, H. (2022). Combined Therapy with Dacarbazine and Hyperthermia Induces Cytotoxicity in A375 and MNT-1 Melanoma Cells. International Journal of Molecular Sciences, 23(7), 3586. https://doi.org/10.3390/ijms23073586

