Further Evidence of the Melatonin Calmodulin Interaction: Effect on CaMKII Activity
Abstract
1. Introduction
2. Results
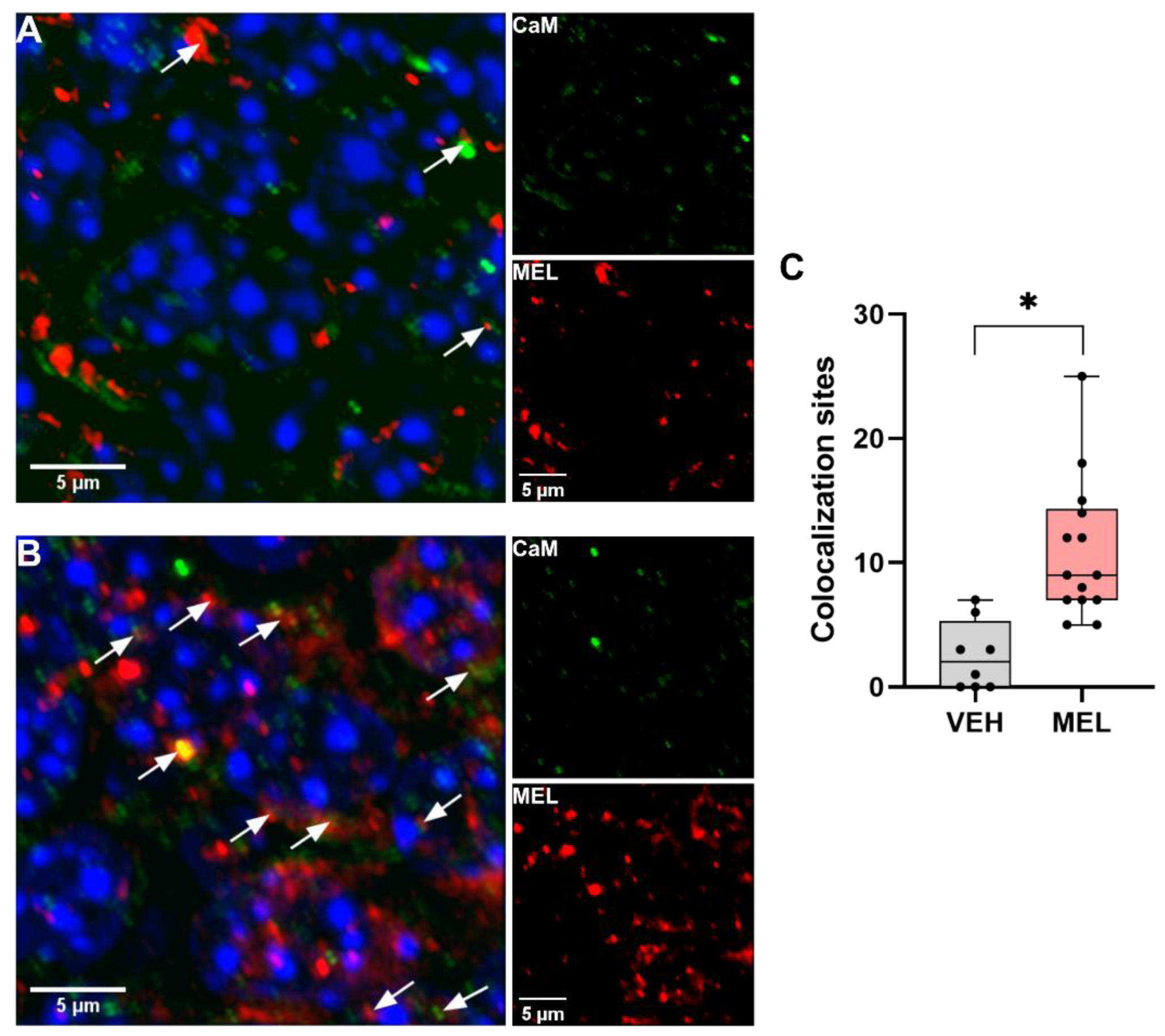
2.1. Colocalization of Melatonin with Calmodulin In Vivo
2.2. Determination of Optimal Electrophoretic Mobility of Calmodulin with and without Calcium
2.3. Melatonin Modifies Calmodulin Conformation: Assessment by Two-Dimensional Separation
2.4. The CaM-MEL Interaction up- or Downregulates CaMKII Activity According with the Microenvironment
3. Discussion
4. Materials and Methods
4.1. Reagents
4.2. Colocalization of Calmodulin and Melatonin
4.3. Separation and Detection of Calmodulin
4.4. Native 2D Electrophoresis
4.5. CaMKII Enzymatic Activity
4.6. Statistical Analysis
5. Conclusions
Supplementary Materials
Author Contributions
Funding
Institutional Review Board Statement
Informed Consent Statement
Data Availability Statement
Acknowledgments
Conflicts of Interest
References
- Acuña-Castroviejo, D.; Escames, G.; Venegas, C.; Díaz-Casado, M.E.; Lima-Cabello, E.; López, L.C.; Rosales-Corral, S.; Tan, D.-X.X.; Reiter, R.J. Extrapineal Melatonin: Sources, Regulation, and Potential Functions. Cell. Mol. Life Sci. 2014, 71, 2997–3025. [Google Scholar] [CrossRef] [PubMed]
- Slominski, A.T.; Zmijewski, M.A.; Semak, I.; Kim, T.K.; Janjetovic, Z.; Slominski, R.M.; Zmijewski, J.W. Melatonin, Mitochondria, and the Skin. Cell. Mol. Life Sci. 2017, 74, 3913–3925. [Google Scholar] [CrossRef] [PubMed]
- Slominski, A.T.; Semak, I.; Fischer, T.W.; Kim, T.K.; Kleszczyński, K.; Hardeland, R.; Reiter, R.J. Metabolism of Melatonin in the Skin: Why Is It Important? Exp. Dermatol. 2017, 26, 563–568. [Google Scholar] [CrossRef]
- Kim, T.K.; Kleszczynśki, K.; Janjetovic, Z.; Sweatman, T.; Lin, Z.; Li, W.; Reiter, R.J.; Fischer, T.W.; Slominski, A.T. Metabolism of Melatonin and Biological Activity of Intermediates of Melatoninergic Pathway in Human Skin Cells. FASEB J. Off. Publ. Fed. Am. Soc. Exp. Biol. 2013, 27, 2742–2755. [Google Scholar] [CrossRef] [PubMed]
- Hardeland, R. Recent Findings in Melatonin Research and Their Relevance to the CNS. Cent. Nerv. Syst. Agents Med. Chem. 2018, 18, 102–114. [Google Scholar] [CrossRef]
- Shida, C.S.; Castrucci, A.M.L.; Lamy-Freund, M.T. High Melatonin Solubility in Aqueous Medium. J. Pineal Res. 1994, 16, 198–201. [Google Scholar] [CrossRef]
- Costa, E.J.X.; Shida, C.S.; Biaggi, M.H.; Ito, A.S.; Lamy-Freund, M.T. How Melatonin Interacts with Lipid Bilayers: A Study by Fluorescence and ESR Spectroscopies. FEBS Lett. 1997, 416, 103–106. [Google Scholar] [CrossRef]
- Hardeland, R. Melatonin, Hormone of Darkness and More—Occurrence, Control Mechanisms, Actions and Bioactive Metabolites. Cell. Mol. Life Sci. 2008, 65, 2001–2018. [Google Scholar] [CrossRef]
- Venegas, C.; García, J.A.; Escames, G.; Ortiz, F.; López, A.; Doerrier, C.; García-Corzo, L.; López, L.C.; Reiter, R.J.; Acuña-Castroviejo, D. Extrapineal Melatonin: Analysis of Its Subcellular Distribution and Daily Fluctuations. J. Pineal Res. 2012, 52, 217–227. [Google Scholar] [CrossRef]
- Benítez-King, G.; Huerto-Delgadillo, L.; Antón-Tay, F. Binding of 3H-Melatonin to Calmodulin. Life Sci. 1993, 53, 201–207. [Google Scholar] [CrossRef]
- Antón-Tay, F.; Martínez, I.; Tovar, R.; Benítez-King, G. Modulation of the Subcellular Distribution of Calmodulin by Melatonin in MDCK Cells. J. Pineal Res. 1998, 24, 35–42. [Google Scholar] [CrossRef]
- Caceres, A.; Bender, P.; Snavely, L.; Rebhun, L.I.; Steward, O. Distribution and Subcellular Localization of Calmodulin in Adult and Developing Brain Tissue. Neuroscience 1983, 10, 449–461. [Google Scholar] [CrossRef]
- Sasagawa, T.; Ericsson, L.H.; Walsh, K.A.; Schreiber, W.E.; Fischer, E.H.; Titani, K. Complete Amino Acid Sequence of Human Brain Calmodulin. Biochemistry 1982, 21, 2565–2569. [Google Scholar] [CrossRef]
- Junker, J.P.; Rief, M. Single-Molecule Force Spectroscopy Distinguishes Target Binding Modes of Calmodulin. Proc. Natl. Acad. Sci. USA 2009, 106, 14361–14366. [Google Scholar] [CrossRef]
- Jurado, L.A.; Chockalingam Sethu, P.; Jarrett, H.W. Apocalmodulin. Physiol. Rev. 1999, 79, 661–682. [Google Scholar] [CrossRef] [PubMed]
- Ouyang, H.; Vogel, H.J. Melatonin and Serotonin Interactions with Calmodulin: NMR, Spectroscopic and Biochemical Studies. Biochim. Biophys. Acta-Protein Struct. Mol. Enzymol. 1998, 1383, 37–47. [Google Scholar] [CrossRef]
- Turjanski, A.G.; Estrin, D.A.; Rosenstein, R.E.; McCormick, J.E.; Martin, S.R.; Pastore, A.; Biekofsky, R.R.; Martorana, V. NMR and Molecular Dynamics Studies of the Interaction of Melatonin with Calmodulin. Protein Sci. 2004, 13, 2925–2938. [Google Scholar] [CrossRef]
- Hye, Y.P.; Kim, S.A.; Korlach, J.; Rhoades, E.; Kwok, L.W.; Zipfel, W.R.; Waxham, M.N.; Webb, W.W.; Pollack, L. Conformational Changes of Calmodulin upon Ca2+ Binding Studied with a Microfluidic Mixer. Proc. Natl. Acad. Sci. USA 2008, 105, 542–547. [Google Scholar] [CrossRef]
- Shukla, D.; Peck, A.; Pande, V.S. Conformational Heterogeneity of the Calmodulin Binding Interface. Nat. Commun. 2016, 7, 10910. [Google Scholar] [CrossRef] [PubMed]
- Best, R.B.; Hummer, G. Biochemistry: Unfolding the Secrets of Calmodulin. Science 2009, 323, 593–594. [Google Scholar] [CrossRef] [PubMed][Green Version]
- Yamauchi, T.; Yoshimura, Y.; Nomura, T.; Fujii, M.; Sugiura, H. Neurite Outgrowth of Neuroblastoma Cells Overexpressing a and β Isoforms of Ca2+/Calmodulin-Dependent Protein Kinase II—Effects of Protein Kinase Inhibitors. Brain Res. Protoc. 1998, 2, 250–258. [Google Scholar] [CrossRef]
- Schulman, H. Activity-Dependent Regulation of Calcium/Calmodulin-Dependent Protein Kinase II Localization. J. Neurosci. 2004, 24, 8399–8403. [Google Scholar] [CrossRef] [PubMed]
- Benítez-King, G.; Ríos, A.; Martínez, A.; Antón-Tay, F. In Vitro Inhibition of Ca2+/Calmodulin-Dependent Kinase II Activity by Melatonin. Biochim. Biophys. Acta-Gen. Subj. 1996, 1290, 191–196. [Google Scholar] [CrossRef]
- Stateva, S.R.; Salas, V.; Benaim, G.; Menéndez, M.; Solís, D.; Villalobo, A. Characterization of Phospho-(Tyrosine)-Mimetic Calmodulin Mutants. PLoS ONE 2015, 10, e0120798. [Google Scholar] [CrossRef] [PubMed]
- Estrada-Reyes, R.; Valdés-Tovar, M.; Arrieta-Baez, D.; Dorantes-Barrón, A.; Quero-Chávez, D.; Solís-Chagoyán, H.; Argueta, J.; Dubocovich, M.; Benítez-King, G. The Timing of Melatonin Administration Is Crucial for Its Antidepressant-Like Effect in Mice. Int. J. Mol. Sci. 2018, 19, 2278. [Google Scholar] [CrossRef] [PubMed]
- Estrada-Reyes, R.; Quero-Chávez, D.B.; Trueta, C.; Miranda, A.; Valdés-Tovar, M.; Alarcón-Elizalde, S.; Oikawa-Sala, J.; Argueta, J.; Constantino-Jonapa, L.A.; Muñoz-Estrada, J.; et al. Low Doses of Ketamine and Melatonin in Combination Produce Additive Antidepressant-like Effects in Mice. Int. J. Mol. Sci. 2021, 22, 9225. [Google Scholar] [CrossRef] [PubMed]
- Domínguez-Alonso, A.; Ramírez-Rodríguez, G.; Benítez-King, G. Melatonin Increases Dendritogenesis in the Hilus of Hippocampal Organotypic Cultures. J. Pineal Res. 2012, 52, 427–436. [Google Scholar] [CrossRef]
- Domínguez-Alonso, A.; Valdés-Tovar, M.; Solís-Chagoyán, H.; Benítez-King, G. Melatonin Stimulates Dendrite Formation and Complexity in the Hilar Zone of the Rat Hippocampus: Participation of the Ca++/Calmodulin Complex. Int. J. Mol. Sci. 2015, 16, 1907–1927. [Google Scholar] [CrossRef]
- Johnson, C.K. Calmodulin, Conformational States, and Calcium Signaling. A Single-Molecule Perspective. Biochemistry 2006, 45, 14233–14246. [Google Scholar] [CrossRef]
- Chou, J.J.; Li, S.; Klee, C.B.; Bax, A. Solution Structure of Ca2+-Calmodulin Reveals Flexible Hand-like Properties of Its Domains. Nat. Struct. Biol. 2001, 8, 990–997. [Google Scholar] [CrossRef]
- Stigler, J.; Ziegler, F.; Gieseke, A.; Gebhardt, J.C.M.; Rief, M. The Complex Folding Network of Single Calmodulin Molecules. Science 2011, 334, 512–516. [Google Scholar] [CrossRef] [PubMed]
- Meyer, T.; Hanson, P.I.; Stryer, L.; Schulman, H. Calmodulin Trapping by Calcium-Calmodulin-Dependent Protein Kinase. Science 1992, 256, 1199–1202. [Google Scholar] [CrossRef]
- Atilgan, A.R.; Aykut, A.O.; Atilgan, C. Subtle PH Differences Trigger Single Residue Motions for Moderating Conformations of Calmodulin. J. Chem. Phys. 2011, 135, 155102. [Google Scholar] [CrossRef] [PubMed]
- Juhász, T.; Kardos, J.; Dürvanger, Z.; Harmat, V.; Liliom, K. Comparison of Ligand Binding and Conformational Stability of Human Calmodulin with Its Homolog from the Malaria Parasite Plasmodium Falciparum. FASEB BioAdv. 2020, 2, 489–505. [Google Scholar] [CrossRef] [PubMed]
- Benítez-King, G.; Huerto-Delgadillo, L.; Antón-Tay, F. Melatonin Modifies Calmodulin Cell Levels in MDCK and N1E-115 Cell Lines and Inhibits Phosphodiesterase Activity in Vitro. Brain Res. 1991, 557, 289–292. [Google Scholar] [CrossRef]
- Heydorn, W.E.; Creed, G.J.; Jacobowitz, D.M. Observations and Implications on the Migration of Calmodulin in a Two-Dimensional Gel System. Electrophoresis 1987, 8, 251–252. [Google Scholar] [CrossRef]
- Tamkun, M.M.; Talvenheimo, J.A.; Catterall, W.A. The Sodium Channel from Rat Brain. Reconstitution of Neurotoxin-Activated Ion Flux and Scorpion Toxin Binding from Purified Components. J. Biol. Chem. 1984, 259, 1676–1688. [Google Scholar] [CrossRef]
- Chen, K.; Ruan, J.; Kurgan, L.A. Prediction of Three Dimensional Structure of Calmodulin. Protein J. 2006, 25, 57–70. [Google Scholar] [CrossRef]
- Kuboniwa, H.; Tjandra, N.; Grzesiek, S.; Ren, H.; Klee, C.B.; Bax, A. Solution Structure of Calcium-Free Calmodulin. Nat. Struct. Biol. 1995, 2, 768–776. [Google Scholar] [CrossRef]
- Cinar, S.; Czeslik, C. Inhibitor and Peptide Binding to Calmodulin Characterized by High Pressure Fourier Transform Infrared Spectroscopy and Förster Resonance Energy Transfer. Biochim. Biophys. Acta-Proteins Proteom. 2018, 1866, 617–623. [Google Scholar] [CrossRef]
- Swulius, M.T.; Waxham, M.N. Ca2+/Calmodulin-Dependent Protein Kinases. Cell Mol Life Sci 2008, 65, 2637–2657. [Google Scholar] [CrossRef] [PubMed]
- Seto-Ohshima, A.; Kitajima, S.; Sano, M.; Kato, K.; Mizutani, A. Immunohistochemical Localization of Calmodulin in Mouse Brain. Histochemistry 1983, 79, 251–257. [Google Scholar] [CrossRef] [PubMed]
- Bolte, S.; Cordelières, F.P. A Guided Tour into Subcellular Colocalization Analysis in Light Microscopy. J. Microsc. 2006, 224, 213–232. [Google Scholar] [CrossRef] [PubMed]
- Dunn, K.W.; Kamocka, M.M.; McDonald, J.H. A Practical Guide to Evaluating Colocalization in Biological Microscopy. Am. J. Physiol. Cell Physiol. 2011, 300, C723–C742. [Google Scholar] [CrossRef]
- Wittig, I.; Schägger, H. Features and Applications of Blue-Native and Clear-Native Electrophoresis. Proteomics 2008, 8, 3974–3990. [Google Scholar] [CrossRef]




Publisher’s Note: MDPI stays neutral with regard to jurisdictional claims in published maps and institutional affiliations. |
© 2022 by the authors. Licensee MDPI, Basel, Switzerland. This article is an open access article distributed under the terms and conditions of the Creative Commons Attribution (CC BY) license (https://creativecommons.org/licenses/by/4.0/).
Share and Cite
Argueta, J.; Solís-Chagoyán, H.; Estrada-Reyes, R.; Constantino-Jonapa, L.A.; Oikawa-Sala, J.; Velázquez-Moctezuma, J.; Benítez-King, G. Further Evidence of the Melatonin Calmodulin Interaction: Effect on CaMKII Activity. Int. J. Mol. Sci. 2022, 23, 2479. https://doi.org/10.3390/ijms23052479
Argueta J, Solís-Chagoyán H, Estrada-Reyes R, Constantino-Jonapa LA, Oikawa-Sala J, Velázquez-Moctezuma J, Benítez-King G. Further Evidence of the Melatonin Calmodulin Interaction: Effect on CaMKII Activity. International Journal of Molecular Sciences. 2022; 23(5):2479. https://doi.org/10.3390/ijms23052479
Chicago/Turabian StyleArgueta, Jesús, Héctor Solís-Chagoyán, Rosa Estrada-Reyes, Luis A. Constantino-Jonapa, Julián Oikawa-Sala, Javier Velázquez-Moctezuma, and Gloria Benítez-King. 2022. "Further Evidence of the Melatonin Calmodulin Interaction: Effect on CaMKII Activity" International Journal of Molecular Sciences 23, no. 5: 2479. https://doi.org/10.3390/ijms23052479
APA StyleArgueta, J., Solís-Chagoyán, H., Estrada-Reyes, R., Constantino-Jonapa, L. A., Oikawa-Sala, J., Velázquez-Moctezuma, J., & Benítez-King, G. (2022). Further Evidence of the Melatonin Calmodulin Interaction: Effect on CaMKII Activity. International Journal of Molecular Sciences, 23(5), 2479. https://doi.org/10.3390/ijms23052479

