Type I Interferons Enhance the Repair of Ultraviolet Radiation-Induced DNA Damage and Regulate Cutaneous Immune Suppression
Abstract
1. Introduction
2. Results
2.1. UVB Upregulates Type I IFNs and Transcription Factors IRF1 and IRF3
2.2. CD11b+ Cells Are the Major Producers of UVB-Induced Type I IFNs in the Skin
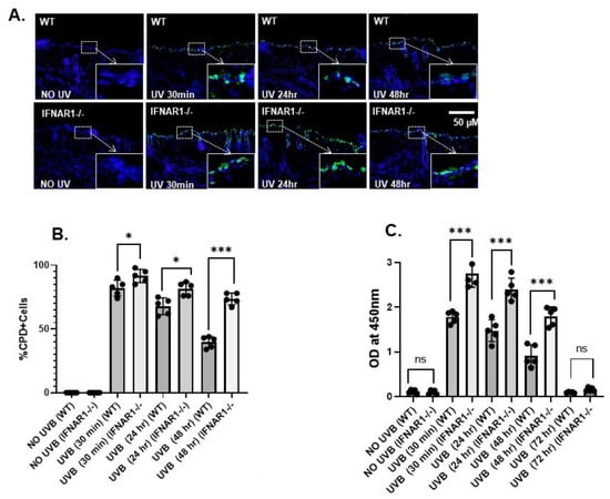
2.3. UVB-Induced DNA Damage Persisted in IFNAR1-Knockout Mice
2.4. Efficiency of DNA Repair Is Decreased in IFNAR1 Knockout Mice
2.5. IFNAR Signaling Is Not Necessary for UVB-Induced Immune Suppression
2.6. IFNAR1 Signaling Inhibits the Development of UVB-Induced CD4+ Regulatory T Cells
2.7. Type I IFNs Prevent UVB-Induced Immune Suppression by the DNA Repair Mechanism
3. Discussion
4. Materials and Methods
4.1. Detection of CPD+ Cells in Skin Sections
4.2. CPD Quantitation by ELISA
4.3. Isolation of Cells from the Lymph Nodes and Spleen
4.4. Antibodies
4.5. UVB-Induced Suppression of the Contact Hypersensitivity (CHS) Response
4.6. Flow Cytometry Analysis of Skin Cells
4.7. Preparation of Cell/Tissue Lysates and Western Blot Analysis
4.8. RNA Extraction and Quantitative Real-Time PCR (qPCR)
4.9. Transfection of Keratinocyte with Irradiated Plasmid for Microscopy and Flow Cytometry Analysis
Supplementary Materials
Author Contributions
Funding
Institutional Review Board Statement
Informed Consent Statement
Acknowledgments
Conflicts of Interest
References
- Kovach, B.T.; Sams, H.H.; Stasko, T. Systemic strategies for chemoprevention of skin cancers in transplant recipients. Clin. Transplant. 2005, 19, 726–734. [Google Scholar] [CrossRef]
- Fisher, M.S.; Kripke, M.L. Suppressor T lymphocytes control the development of primary skin cancers in ultraviolet-irradiated mice. Science 1982, 216, 1133–1134. [Google Scholar] [PubMed]
- Kripke, M.L. Antigenicity of murine skin tumors induced by ultraviolet light. J. Natl. Cancer Inst. 1974, 53, 1333–1336. [Google Scholar] [PubMed]
- Berneburg, M.; Krutmann, J. Photoimmunology, DNA repair and photocarcinogenesis. J. Photochem. Photobiol. B 2000, 54, 87–93. [Google Scholar]
- Applegate, L.A.; Ley, R.D.; Alcalay, J.; Kripke, M.L. Identification of the molecular target for the suppression of contact hypersensitivity by ultraviolet radiation. J. Exp. Med. 1989, 170, 1117–1131. [Google Scholar] [CrossRef] [PubMed]
- Vink, A.A.; Strickland, F.M.; Bucana, C.; Cox, P.A.; Roza, L.; Yarosh, D.B.; Kripke, M.L. Localization of DNA damage and its role in altered antigen-presenting cell function in ultraviolet-irradiated mice. J. Exp. Med. 1996, 183, 1491–1500. [Google Scholar] [CrossRef]
- Maeda, A.; Beissert, S.; Schwarz, T.; Schwarz, A. Phenotypic and functional characterization of ultraviolet radiation-induced regulatory T cells. J. Immunol. 2008, 180, 3065–3071. [Google Scholar]
- Schwarz, A.; Maeda, A.; Kernebeck, K.; Van Steeg, H.; Beissert, S.; Schwarz, T. Prevention of UV radiation-induced immunosuppression by IL-12 is dependent on DNA repair. J. Exp. Med. 2005, 201, 173–179. [Google Scholar]
- Loser, K.; Apelt, J.; Voskort, M.; Mohaupt, M.; Balkow, S.; Schwarz, T.; Grabbe, S.; Beissert, S. IL-10 controls ultraviolet-induced carcinogenesis in mice. J. Immunol. 2007, 179, 365–371. [Google Scholar]
- Beissert, S.; Schwarz, A.; Schwarz, T. Regulatory T cells. J. Investig. Dermatol. 2006, 126, 15–24. [Google Scholar]
- Kalvakolanum, D.V.; Borden, E.C. An overview of the interferon system: Signal transduction and mechanisms of action. Cancer Investig. 1996, 14, 25–53. [Google Scholar] [CrossRef] [PubMed]
- Fensterl, V.; Sen, G.C. Interferons and viral infections. Biofactors 2009, 35, 14–20. [Google Scholar] [CrossRef]
- Yoneyama, M.; Fujita, T. Recognition of viral nucleic acids in innate immunity. Rev. Med. Virol. 2010, 20, 4–22. [Google Scholar] [CrossRef]
- Tamura, T.; Yanai, H.; Savitsky, D.; Taniguchi, T. The IRF family transcription factors in immunity and oncogenesis. Annu. Rev. Immunol. 2008, 26, 535–584. [Google Scholar] [CrossRef]
- Andersen, J.; VanScoy, S.; Cheng, T.F.; Gomez, D.; Reich, N.C. IRF-3-dependent and augmented target genes during viral infection. Genes Immun. 2008, 9, 168–175. [Google Scholar] [CrossRef] [PubMed]
- Sato, M.; Suemori, H.; Hata, N.; Asagiri, M.; Ogasawara, K.; Nakao, K.; Nakaya, T.; Katsuki, M.; Noguchi, S.; Tanaka, N.; et al. Distinct and essential roles of transcription factors IRF-3 and IRF-7 in response to viruses for IFN-alpha/beta gene induction. Immunity 2000, 13, 539–548. [Google Scholar] [CrossRef]
- Marié, I.; Durbin, J.E.; Levy, D.E. Differential viral induction of distinct interferon-alpha genes by positive feedback through interferon regulatory factor-7. EMBO J. 1998, 17, 6660–6669. [Google Scholar] [CrossRef]
- Stark, G.R.; Kerr, I.M.; Williams, B.R.; Silverman, R.H.; Schreiber, R.D. How cells respond to interferons. Annu. Rev. Biochem. 1998, 67, 227–264. [Google Scholar] [CrossRef]
- Levy, D.E.; Darnell, J.E., Jr. Stats: Transcriptional control and biological impact. Nat. Rev. Mol. Cell Biol. 2002, 3, 651–662. [Google Scholar] [CrossRef]
- Thomas, C.; Moraga, I.; Levin, D.; Krutzik, P.O.; Podoplelova, Y.; Trejo, A.; Lee, C.; Yarden, G.; Vleck, S.E.; Glenn, J.S.; et al. Structural linkage between ligand discrimination and receptor activation by type I interferons. Cell 2011, 146, 621–632. [Google Scholar] [CrossRef]
- Tough, D.F. Modulation of T-cell function by type I interferon. Immunol. Cell Biol. 2012, 90, 492–497. [Google Scholar] [CrossRef] [PubMed]
- Kiefer, K.; Oropallo, M.A.; Cancro, M.P.; Marshak-Rothstein, A. Role of type I interferons in the activation of autoreactive B cells. Immunol. Cell Biol. 2012, 90, 498–504. [Google Scholar] [CrossRef] [PubMed]
- Sontheimer, C.; Liggitt, D.; Elkon, K.B. Ultraviolet B Irradiation Causes Stimulator of Interferon Genes-Dependent Production of Protective Type I Interferon in Mouse Skin by Recruited Inflammatory Monocytes. Arthritis Rheumatol. 2017, 69, 826–836. [Google Scholar] [CrossRef]
- Skopelja-Gardner, S.; An, J.; Tai, J.; Tanaka, L.; Sun, X.; Hermanson, P.; Baum, R.; Kawasumi, M.; Green, R.; Gale, M.; et al. The early local and systemic Type I interferon responses to ultraviolet B light exposure are cGAS dependent. Sci. Rep. 2020, 10, 7908. [Google Scholar] [CrossRef] [PubMed]
- Klein, B.; Günther, C. Type I Interferon Induction in Cutaneous DNA Damage Syndromes. Front. Immunol. 2021, 23, 715723. [Google Scholar] [CrossRef]
- Thatcher, T.H.; Luzina, I.; Fishelevich, R.; Tomai, M.A.; Miller, R.L.; Gaspari, A.A. Topical imiquimod treatment prevents UV-light induced loss of contact hypersensitivity and immune tolerance. J. Investig. Dermatol. 2006, 126, 821–831. [Google Scholar] [CrossRef]
- Fishelevich, R.; Zhao, Y.; Tuchinda, P.; Liu, H.; Nakazono, A.; Tammaro, A.; Meng, T.C.; Lee, J.; Gaspari, A.A. Imiquimod-induced TLR7 signaling enhances repair of DNA damage induced by ultraviolet light in bone marrow-derived cells. J. Immunol. 2011, 187, 1664–1673. [Google Scholar] [CrossRef]
- Ahmad, I.; Nasti, T.H.; Rihan, H.M.; Jimenez, H.; Elmets, C.A.; Yusuf, N. Toll-like receptor-4 deficiency inhibits ultraviolet radiation-induced tumor development by modulation of immune and inflammatory responses. Mol. Carcinog. 2021, 60, 60–70. [Google Scholar] [CrossRef]
- Clifford, J.L.; Walch, E.; Yang, X.; Xu, X.; Alberts, D.S.; Clayman, G.L.; El-Naggar, A.K.; Lotan, R.; Lippman, S.M. Suppression of type I interferon signaling proteins is an early event in squamous skin carcinogenesis. Clin. Cancer Res. 2002, 8, 2067–2072. [Google Scholar]
- Pylaeva, E.; Lang, S.; Jablonska, J. The Essential Role of Type I Interferons in Differentiation and Activation of Tumor-Associated Neutrophils. Front. Immunol. 2016, 7, 629. [Google Scholar] [CrossRef]
- Hervas-Stubbs, S.; Perez-Gracia, J.L.; Rouzaut, A.; Sanmamed, M.F.; Le Bon, A.; Melero, I. Direct effects of type I interferons on cells of the immune system. Clin. Cancer Res. 2011, 17, 2619–2627. [Google Scholar] [CrossRef]
- Yin, Q.; Xu, X.; Lin, Y.; Lv, J.; Zhao, L.; He, R. Ultraviolet B irradiation induces skin accumulation of plasmacytoid dendritic cells: A possible role for chemerin. Autoimmunity 2014, 47, 185–192. [Google Scholar] [CrossRef] [PubMed]
- Wolf, S.J.; Estadt, S.N.; Theros, J.; Moore, T.; Ellis, J.; Liu, J.; Reed, T.J.; Jacob, C.O.; Gudjonsson, J.E.; Kahlenberg, J.M. Ultraviolet light induces increased T cell activation in lupus-prone mice via type I IFN-dependent inhibition of T regulatory cells. J. Autoimmun. 2019, 103, 102291. [Google Scholar] [CrossRef] [PubMed]
- Benizri, E.; Gugenheim, J.; Lasfar, A.; Eid, P.; Blanchard, B.; Lallemand, C.; Tovey, M.G. Prolonged allograft survival in cynomolgus monkeys treated with a monoclonal antibody to the human type I interferon receptor and low doses of cyclosporine. J. Interferon Cytokine Res. 1998, 18, 273–284. [Google Scholar] [CrossRef] [PubMed]
- Kirkwood, J.M.; Bender, C.; Agarwala, S.; Tarhini, A.; Shipe-Spotloe, J.; Smelko, B.; Donnelly, S.; Stover, L. Mechanisms and management of toxicities associated with high-dose interferon alfa-2b therapy. J. Clin. Oncol. 2002, 20, 3703–3718. [Google Scholar] [CrossRef] [PubMed]
- Dahl, M.V. Imiquimod: A cytokine inducer. J. Am. Acad. Dermatol. 2002, 47 (Suppl. 4), S205–S208. [Google Scholar] [CrossRef]
- Oh, J.Z.; Kurche, J.S.; Burchill, M.A.; Kedl, R.M. TLR7 enables cross-presentation by multiple dendritic cell subsets through a type I IFN-dependent pathway. Blood 2011, 118, 3028–3038. [Google Scholar] [CrossRef]
- Ahmad, I.; Simanyi, E.; Guroji, P.; Tamimi, I.A.; delaRosa, H.J.; Nagar, A.; Nagar, P.; Katiyar, S.K.; Elmets, C.A.; Yusuf, N. Toll-like receptor-4 deficiency enhances repair of UVR-induced cutaneous DNA damage by nucleotide excision repair mechanism. J. Investig. Dermatol. 2014, 134, 1710–1717. [Google Scholar] [CrossRef]
- Ismail, A.; Yusuf, N. Type I interferons: Key players in normal skin and select cutaneous malignancies. Dermatol. Res. Pract. 2014, 2014, 847545. [Google Scholar] [CrossRef]
- Mohammed, J.; Beura, L.K.; Bobr, A.; Astry, B.; Chicoine, B.; Kashem, S.W.; Welty, N.E.; Igyártó, B.Z.; Wijeyesinghe, S.; Thompson, E.A.; et al. Stromal cells control the epithelial residence of DCs and memory T cells by regulated activation of TGF-β. Nat. Immunol. 2016, 17, 414–421. [Google Scholar] [CrossRef]
- Li, H.; Prasad, R.; Katiyar, S.K.; Yusuf, N.; Elmets, C.A.; Xu, H. Interleukin-17 mediated inflammatory responses are required for ultraviolet radiation-induced immune suppression. Photochem. Photobiol. 2015, 91, 235–241. [Google Scholar] [CrossRef]
- Lewis, W.; Simanyi, E.; Li, H.; Thompson, C.A.; Nasti, T.H.; Jaleel, T.; Xu, H.; Yusuf, N. Regulation of ultraviolet radiation induced cutaneous photoimmunosuppression by toll-like receptor-4. Arch. Biochem. Biophys. 2011, 508, 171–177. [Google Scholar] [CrossRef] [PubMed]
- Hu, S.; Hosey, K.L.; Derbigny, W.A. Analyses of the pathways involved in early- and late-phase induction of IFN-beta during C. muridarum infection of oviduct epithelial cells. PLoS ONE 2015, 10, e0119235. [Google Scholar] [CrossRef] [PubMed][Green Version]
- Nakayama, Y.; Plisch, E.H.; Sullivan, J.; Thomas, C.; Czuprynski, C.J.; Williams, B.R.G.; Suresh, M. Role of PKR and Type I IFNs in viral control during primary and secondary infection. PLoS Pathog. 2010, 6, e1000966. [Google Scholar] [CrossRef]
- Chatzinikolaou, G.; Apostolou, Z.; Aid-Pavlidis, T.; Ioannidou, A.; Karakasilioti, I.; Papadopoulos, G.L.; Aivaliotis, M.; Tsekrekou, M.; Strouboulis, J.; Kosteas, T.; et al. ERCC1-XPF cooperates with CTCF and cohesin to facilitate the developmental silencing of imprinted genes. Nat. Cell Biol. 2017, 19, 421–432. [Google Scholar] [CrossRef] [PubMed]
- Mahfouf, W.; Hosseini, M.; Muzotte, E.; Serrano-Sanchez, M.; Dousset, L.; Moisan, F.; Rachidi, W.; Taieb, A.; Rudolf, J.; Rezvani, H.R. Loss of Epidermal HIF-1α Blocks UVB-Induced Tumorigenesis by Affecting DNA Repair Capacity and Oxidative Stress. J. Investig. Dermatol. 2019, 139, 2016–2028.e7. [Google Scholar] [CrossRef] [PubMed]
- Bigot, K.; Leemput, J.; Vacher, M.; Campalans, A.; Radicella, J.P.; Lacassagne, E.; Provost, A.; Masson, C.; Menasche, M.; Abitbol, M. Expression of 8-oxoguanine DNA glycosylase (Ogg1) in mouse retina. Mol. Vis. 2009, 15, 1139–1152. [Google Scholar] [PubMed]
- Mitra, D.; Fernandez, P.; Bian, L.; Song, N.; Li, F.; Han, G.; Wang, X.J. Smad4 loss in mouse keratinocytes leads to increased susceptibility to UV carcinogenesis with reduced Ercc1-mediated DNA repair. J. Investig. Dermatol. 2013, 133, 2609–2616. [Google Scholar] [CrossRef]
- Sherwani, M.A.; Abdelgawad, A.; Chung, M.; Ibrahim, S.; Eraslan, M.; Elmets, C.A.; Yusuf, N. Toll-Like Receptor-4 Antagonist Enhances the Repair of Ultraviolet Radiation-Induced DNA Damage and Augments Anti-Tumor Immune Responses in Mice. Cancers 2021, 13, 5406. [Google Scholar] [CrossRef]
- Burger, K.; Matt, K.; Kieser, N.; Gebhard, D.; Bergemann, J. A modified fluorimetric host cell reactivation assay to determine the repair capacity of primary keratinocytes, melanocytes and fibroblasts. BMC Biotechnol. 2010, 10, 46. [Google Scholar] [CrossRef]







| Gene | Primer Sequence | References |
|---|---|---|
| IFNα | 5′-AGTGAGCTGACCCAGCAGAT-3′ 5′-AGTGAGCTGACCCAGCAGCAGAT-3′ | [23] |
| IFNβ | 5′-AAGAGTTACACTGCCTTTGCCATC-3′ 5′-CACTGTCTGCTGCTGGAGTTCATC-3′ | [43] |
| IRF1 | 5′-CAGAGGAAAGAGAGAAAGTCC-3′ 5′-CACACGGTGACAGTCCTGG-3′ | [44] |
| IRF3 | 5′-TGGGCAGCACAGCTGACATGA-3′ 5′-GCCCATTGCCCAGCCCTT-3′ | [44] |
| IRF7 | 5′-TGGGGCCATGGGGCTGTA-3′5′-GCCTTGGGTTCCTGGATGTGA-3′ | [44] |
| XPF/ERCC4 | 5’-GCAACAAGCCGAATACTCGT-3’ 5’-GTGTCAAAGGCAACAGCGT-3 | [45] |
| XPC | 5’-ACGTCCCAGGGAGAACGTAT-3’ 5’-TCCTCTGCGACCATCCCTTT-3’ | [46] |
| XRCC | 5′-CAGACAGCACACATCTCATC-3′ 5′-ACCCTCCTCAGTTCATCCT-3′ | [47] |
| ERCC1 | 5’-GTGCAGAGGAAGCAGGGCGG-3’ 5-‘CAGGAGGGTCTGGCTGTCGGT-3’ | [48] |
| GAPDH | 5′-AACTTTGGCATTGTGGAAGG-3′ 5′-ACACATTGGGGGTAGGAACA-3′ | [49] |
| XPA | 5′-CAAAGGTGGCTTCATTTTAG-3′ 5′-GGTACATGTCATCTTCTAAG-3′ | [49] |
Publisher’s Note: MDPI stays neutral with regard to jurisdictional claims in published maps and institutional affiliations. |
© 2022 by the authors. Licensee MDPI, Basel, Switzerland. This article is an open access article distributed under the terms and conditions of the Creative Commons Attribution (CC BY) license (https://creativecommons.org/licenses/by/4.0/).
Share and Cite
Sherwani, M.A.; Ahmad, I.; Lewis, M.J.; Abdelgawad, A.; Rashid, H.; Yang, K.; Chen, C.-Y.; Raman, C.; Elmets, C.A.; Yusuf, N. Type I Interferons Enhance the Repair of Ultraviolet Radiation-Induced DNA Damage and Regulate Cutaneous Immune Suppression. Int. J. Mol. Sci. 2022, 23, 1822. https://doi.org/10.3390/ijms23031822
Sherwani MA, Ahmad I, Lewis MJ, Abdelgawad A, Rashid H, Yang K, Chen C-Y, Raman C, Elmets CA, Yusuf N. Type I Interferons Enhance the Repair of Ultraviolet Radiation-Induced DNA Damage and Regulate Cutaneous Immune Suppression. International Journal of Molecular Sciences. 2022; 23(3):1822. https://doi.org/10.3390/ijms23031822
Chicago/Turabian StyleSherwani, Mohammad Asif, Israr Ahmad, Monica J. Lewis, Ahmed Abdelgawad, Harunur Rashid, Kevin Yang, Ching-Yi Chen, Chander Raman, Craig A. Elmets, and Nabiha Yusuf. 2022. "Type I Interferons Enhance the Repair of Ultraviolet Radiation-Induced DNA Damage and Regulate Cutaneous Immune Suppression" International Journal of Molecular Sciences 23, no. 3: 1822. https://doi.org/10.3390/ijms23031822
APA StyleSherwani, M. A., Ahmad, I., Lewis, M. J., Abdelgawad, A., Rashid, H., Yang, K., Chen, C.-Y., Raman, C., Elmets, C. A., & Yusuf, N. (2022). Type I Interferons Enhance the Repair of Ultraviolet Radiation-Induced DNA Damage and Regulate Cutaneous Immune Suppression. International Journal of Molecular Sciences, 23(3), 1822. https://doi.org/10.3390/ijms23031822

