Overexpression of Ubiquitin-Conjugating Enzyme E2C Is Associated with Worsened Prognosis in Prostate Cancer
Abstract
1. Introduction
2. Results
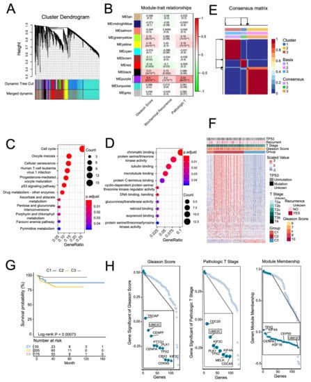
2.1. Screening PCa Progression-Related Hub Genes
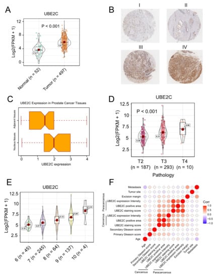
2.2. UBE2C Is Strongly Associated with the Malignant Level of PCa
2.3. UBE2C Is an Independent Prognostic Biomarker in PCa
3. Discussion
4. Materials and Methods
4.1. Weighted Correlation Network Analysis
4.2. Hub Gene Identification
4.3. Non-Negative Matrix Factorization
4.4. Patient Cohort
4.5. Tissue Chip Production
4.6. Immunohistochemistry Staining
4.7. Evaluation of Immunohistochemical Staining
4.8. Statistical Analysis
5. Conclusions
Supplementary Materials
Author Contributions
Funding
Institutional Review Board Statement
Informed Consent Statement
Data Availability Statement
Acknowledgments
Conflicts of Interest
Abbreviations
| UBE2C | ubiquitin-conjugating enzyme 2C |
| PCa | prostate cancer |
| AR | androgen receptor |
| ADT | androgen-deprivation therapy |
| mCRPC | metastatic castration-resistant prostate cancer |
| NMF | non-negative matrix factorization |
| RFS | recurrence-free survival |
| UPP | ubiquitin–proteasome proteolytic |
References
- Siegel, R.L.; Miller, K.D.; Jemal, A. Cancer statistics, 2019. CA Cancer J. Clin. 2019, 69, 7–34. [Google Scholar] [CrossRef] [PubMed]
- Rycaj, K.; Li, H.; Zhou, J.; Chen, X.; Tang, D.G. Cellular determinants and microenvironmental regulation of prostate cancer metastasis. Semin. Cancer Biol. 2017, 44, 83–97. [Google Scholar] [CrossRef] [PubMed]
- Chou, C.-P.; Huang, N.-C.; Jhuang, S.-J.; Pan, H.-B.; Peng, N.-J.; Cheng, J.-T.; Chen, C.-F.; Chen, J.-J.; Chang, T.-H. Ubiquitin-conjugating enzyme UBE2C is highly expressed in breast microcalcification lesions. PLoS ONE 2014, 9, e93934. [Google Scholar] [CrossRef] [PubMed]
- Palumbo, A., Jr.; Da Costa, N.M.; De Martino, M.; Sepe, R.; Pellecchia, S.; de Sousa, V.P.; Neto, P.N.; Kruel, C.D.; Bergman, A.; Nasciutti, L.E.; et al. UBE2C is overexpressed in ESCC tissues and its abrogation attenuates the malignant phenotype of ESCC cell lines. Oncotarget 2016, 7, 65876–65887. [Google Scholar] [CrossRef] [PubMed]
- Sabitha, K.; Rajkumar, T. Identification of small molecule inhibitors against UBE2C by using docking studies. Bioinformation 2012, 8, 1047–1058. [Google Scholar] [CrossRef][Green Version]
- Wang, Q.; Li, W.; Zhang, Y.; Yuan, X.; Xu, K.; Yu, J.; Chen, Z.; Beroukhim, R.; Wang, H.; Lupien, M.; et al. Androgen receptor regulates a distinct transcription program in androgen-independent prostate cancer. Cell 2009, 138, 245–256. [Google Scholar] [CrossRef]
- Li, W.; Xu, W.; Sun, K.; Wang, F.; Wong, T.W.; Kong, A.N. Identification of novel biomarkers in prostate cancer diagnosis and prognosis. J. Biochem. Mol. Toxicol. 2022, 36, e23137. [Google Scholar] [CrossRef]
- Wang, H.; Zhang, C.; Rorick, A.; Wu, D.; Chiu, M.; Thomas-Ahner, J.; Chen, Z.; Chen, H.; Clinton, S.K.; Chan, K.K.; et al. CCI-779 inhibits cell-cycle G2-M progression and invasion of castration-resistant prostate cancer via attenuation of UBE2C transcription and mRNA stability. Cancer Res. 2011, 71, 4866–4876. [Google Scholar] [CrossRef]
- Barry, M.J.; Simmons, L.H. Prevention of Prostate Cancer Morbidity and Mortality: Primary Prevention and Early Detection. Med. Clin. N. Am. 2017, 101, 787–806. [Google Scholar] [CrossRef]
- Wang, G.; Zhao, D.; Spring, D.J.; DePinho, R.A. Genetics and biology of prostate cancer. Genes Dev. 2018, 32, 1105–1140. [Google Scholar] [CrossRef]
- Reich, M.; Liefeld, T.; Gould, J.; Lerner, J.; Tamayo, P.; Mesirov, J.P. GenePattern 2.0. Nat. Genet. 2006, 38, 500–501. [Google Scholar] [CrossRef] [PubMed]
- Doherty, F.J.; Dawson, S.; Mayer, R.J. The ubiquitin-proteasome pathway of intracellular proteolysis. Essays Biochem. 2002, 38, 51–63. [Google Scholar] [PubMed]
- Li, J.; Zhi, X.; Shen, X.; Chen, C.; Yuan, L.; Dong, X.; Zhu, C.; Yao, L.; Chen, M. Depletion of UBE2C reduces ovarian cancer malignancy and reverses cisplatin resistance via downregulating CDK1. Biochem. Biophys. Res. Commun. 2020, 523, 434–440. [Google Scholar] [CrossRef]
- Chiang, A.-J.; Li, C.-J.; Tsui, K.-H.; Chang, C.; Chang, Y.-C.I.; Chen, L.-W.; Chang, T.-H.; Sheu, J.J.-C. UBE2C Drives Human Cervical Cancer Progression and Is Positively Modulated by mTOR. Biomolecules 2020, 11, 37. [Google Scholar] [CrossRef] [PubMed]
- Jin, Z.; Zhao, X.; Cui, L.; Xu, X.; Zhao, Y.; Younai, F.; Messadi, D.; Hu, S. UBE2C promotes the progression of head and neck squamous cell carcinoma. Biochem. Biophys. Res. Commun. 2020, 523, 389–397. [Google Scholar] [CrossRef]
- Hu, J.; Wu, X.; Yang, C.; Rashid, K.; Ma, C.; Hu, M.; Ding, Q.; Jiang, H. Anticancer effect of icaritin on prostate cancer via regulating miR-381-3p and its target gene UBE2C. Cancer Med. 2019, 8, 7833–7845. [Google Scholar] [CrossRef]
- Liu, G.; Zhao, J.; Pan, B.; Ma, G.; Liu, L. UBE2C overexpression in melanoma and its essential role in G2/M transition. J. Cancer 2019, 10, 2176–2184. [Google Scholar] [CrossRef]
- Olivier, M.; Hollstein, M.; Hainaut, P. TP53 mutations in human cancers: Origins, consequences, and clinical use. Cold Spring Harb. Perspect. Biol. 2010, 2, a001008. [Google Scholar] [CrossRef]
- Quigley, D.A.; Dang, H.X.; Zhao, S.G.; Lloyd, P.; Aggarwal, R.; Alumkal, J.J.; Foye, A.; Kothari, V.; Perry, M.D.; Bailey, A.M.; et al. Genomic Hallmarks and Structural Variation in Metastatic Prostate Cancer. Cell 2018, 174, 758–769.e9. [Google Scholar] [CrossRef]
- Hamid, A.A.; Gray, K.P.; Shaw, G.; MacConaill, L.E.; Evan, C.; Bernard, B.; Loda, M.; Corcoran, N.M.; Van Allen, E.M.; Choudhury, A.D.; et al. Compound Genomic Alterations of TP53, PTEN, and RB1 Tumor Suppressors in Localized and Metastatic Prostate Cancer. Eur. Urol. 2019, 76, 89–97. [Google Scholar] [CrossRef]
- Labbé, D.P.; Brown, M. Transcriptional Regulation in Prostate Cancer. Cold Spring Harb. Perspect. Med. 2018, 8, a030437. [Google Scholar] [CrossRef] [PubMed]
- Ke, Z.-B.; Cai, H.; Wu, Y.-P.; Lin, Y.-Z.; Li, X.-D.; Huang, J.-B.; Sun, X.-L.; Zheng, Q.-S.; Xue, X.-Y.; Wei, Y.; et al. Identificationh of key genes and pathways in benign prostatic hyperplasia. J. Cell. Physiol. 2019, 234, 19942–19950. [Google Scholar] [CrossRef] [PubMed]
- Rebbeck, T.R. Prostate Cancer Genetics: Variation by Race, Ethnicity, and Geography. Semin. Radiat. Oncol. 2017, 27, 3–10. [Google Scholar] [CrossRef] [PubMed]
- Wang, Y.; Wang, J.; Tang, Q.; Ren, G. Identification of UBE2C as hub gene in driving prostate cancer by integrated bioinformatics analysis. PLoS ONE 2021, 16, e0247827. [Google Scholar] [CrossRef]
- Langfelder, P.; Horvath, S. WGCNA: An R package for weighted correlation network analysis. BMC Bioinform. 2008, 9, 559. [Google Scholar] [CrossRef]
- Langfelder, P.; Horvath, S. Eigengene networks for studying the relationships between co-expression modules. BMC Syst. Biol. 2007, 1, 54. [Google Scholar] [CrossRef]
- Horvath, S.; Dong, J. Geometric interpretation of gene coexpression network analysis. PLoS Comput. Biol. 2008, 4, e1000117. [Google Scholar] [CrossRef]
- Giulietti, M.; Occhipinti, G.; Principato, G.; Piva, F. Weighted gene co-expression network analysis reveals key genes involved in pancreatic ductal adenocarcinoma development. Cell. Oncol. 2016, 39, 379–388. [Google Scholar] [CrossRef]
- Ashton, J.J.; Boukas, K.; Davies, J.; Stafford, I.S.; Vallejo, A.F.; Haggarty, R.; Coelho, T.A.F.; Batra, A.; Afzal, N.A.; Vadgama, B.; et al. Ileal Transcriptomic Analysis in Paediatric Crohn’s Disease Reveals IL17- and NOD-signalling Expression Signatures in Treatment-naïve Patients and Identifies Epithelial Cells Driving Differentially Expressed Genes. J. Crohn’s Colitis 2021, 15, 774–786. [Google Scholar] [CrossRef]
- Long, X.; Hou, H.; Wang, X.; Liu, S.; Diao, T.; Lai, S.; Hu, M.; Zhang, S.; Liu, M.; Zhang, H. Immune signature driven by ADT-induced immune microenvironment remodeling in prostate cancer is correlated with recurrence-free survival and immune infiltration. Cell Death Dis. 2020, 11, 779. [Google Scholar] [CrossRef]
- Brunet, J.P.; Tamayo, P.; Golub, T.R.; Mesirov, J.P. Metagenes and molecular pattern discovery using matrix factorization. Proc. Natl. Acad. Sci. USA 2004, 101, 4164–4169. [Google Scholar] [CrossRef] [PubMed]
- Lee, D.D.; Seung, H.S. Learning the parts of objects by non-negative matrix factorization. Nature 1999, 401, 788–791. [Google Scholar] [CrossRef] [PubMed]



| Variables Studied | No. of Cases | Cancerous Tissues | r2 | p | Paracancerous Tissues | r2 | p | ||
|---|---|---|---|---|---|---|---|---|---|
| Low | High | Low | High | ||||||
| AGE (YEAR-OLD) | 0.059 | 0.403 | 0.080 | 0.558 | |||||
| ≤65 | 27 (30%) | 19 | 8 | 24 | 3 | ||||
| >65 | 63 (70%) | 30 | 33 | 44 | 19 | ||||
| PRIMARY GLEASON SCORE | 0.268 | 0.008 | −0.061 | 0.249 | |||||
| ≤3 | 50 (55.7%) | 29 | 21 | 35 | 15 | ||||
| >3 | 40 (44.4%) | 20 | 20 | 33 | 7 | ||||
| SECONDARY GLEASON SCORE | 0.102 | 0.621 | 0.024 | 0.534 | |||||
| ≤3 | 45 (50%) | 26 | 19 | 32 | 13 | ||||
| >3 | 45 (50%) | 23 | 22 | 36 | 9 | ||||
| EXCISION MARGIN | 0.187 | 0.044 | 0.047 | 0.507 | |||||
| + | 6 (6.7%) | 1 | 5 | 5 | 1 | ||||
| - | 84 (93.3%) | 48 | 36 | 63 | 21 | ||||
| METASTASIS | 0.126 | 0.318 | −0.220 | 0.719 | |||||
| + | 22 (24.4%) | 12 | 10 | 19 | 3 | ||||
| - | 68 (75.6%) | 37 | 21 | 49 | 19 | ||||
| Univariate | Multivariate | |||
|---|---|---|---|---|
| Variables | HR (95%CI) | p-Value | HR (95%CI) | p-Value |
| Age (Continuous) | 1.037 (0.990–1.087) | 0.127 | 1.017 (0.971–1.066) | 0.47 |
| Pathological T stage (ref: ≤PT2c) | 3.945 (2.076–7.498) | <0.001 | 2.635 (1.321–5.255) | 0.006 |
| Gleason Score (ref: ≤8) | 2.971 (1.618–5.456) | <0.001 | 1.468 (0.707–3.050) | 0.303 |
| UBE2C (ref: <2.86) | 3.29 (1.83–5.94) | <0.001 | 2.367 (1.138–4.923) | 0.021 |
Publisher’s Note: MDPI stays neutral with regard to jurisdictional claims in published maps and institutional affiliations. |
© 2022 by the authors. Licensee MDPI, Basel, Switzerland. This article is an open access article distributed under the terms and conditions of the Creative Commons Attribution (CC BY) license (https://creativecommons.org/licenses/by/4.0/).
Share and Cite
Wu, X.; Long, X.; Ma, C.; Cheuk, Y.C.; Hu, M.; Hu, J.; Jiang, H. Overexpression of Ubiquitin-Conjugating Enzyme E2C Is Associated with Worsened Prognosis in Prostate Cancer. Int. J. Mol. Sci. 2022, 23, 13873. https://doi.org/10.3390/ijms232213873
Wu X, Long X, Ma C, Cheuk YC, Hu M, Hu J, Jiang H. Overexpression of Ubiquitin-Conjugating Enzyme E2C Is Associated with Worsened Prognosis in Prostate Cancer. International Journal of Molecular Sciences. 2022; 23(22):13873. https://doi.org/10.3390/ijms232213873
Chicago/Turabian StyleWu, Xiaobo, Xingbo Long, Chenkai Ma, Yin Celeste Cheuk, Mengbo Hu, Jimeng Hu, and Haowen Jiang. 2022. "Overexpression of Ubiquitin-Conjugating Enzyme E2C Is Associated with Worsened Prognosis in Prostate Cancer" International Journal of Molecular Sciences 23, no. 22: 13873. https://doi.org/10.3390/ijms232213873
APA StyleWu, X., Long, X., Ma, C., Cheuk, Y. C., Hu, M., Hu, J., & Jiang, H. (2022). Overexpression of Ubiquitin-Conjugating Enzyme E2C Is Associated with Worsened Prognosis in Prostate Cancer. International Journal of Molecular Sciences, 23(22), 13873. https://doi.org/10.3390/ijms232213873

