Towards an In Vitro 3D Model for Photosynthetic Cancer Treatment: A Study of Microalgae and Tumor Cell Interactions
Abstract
1. Introduction
2. Results
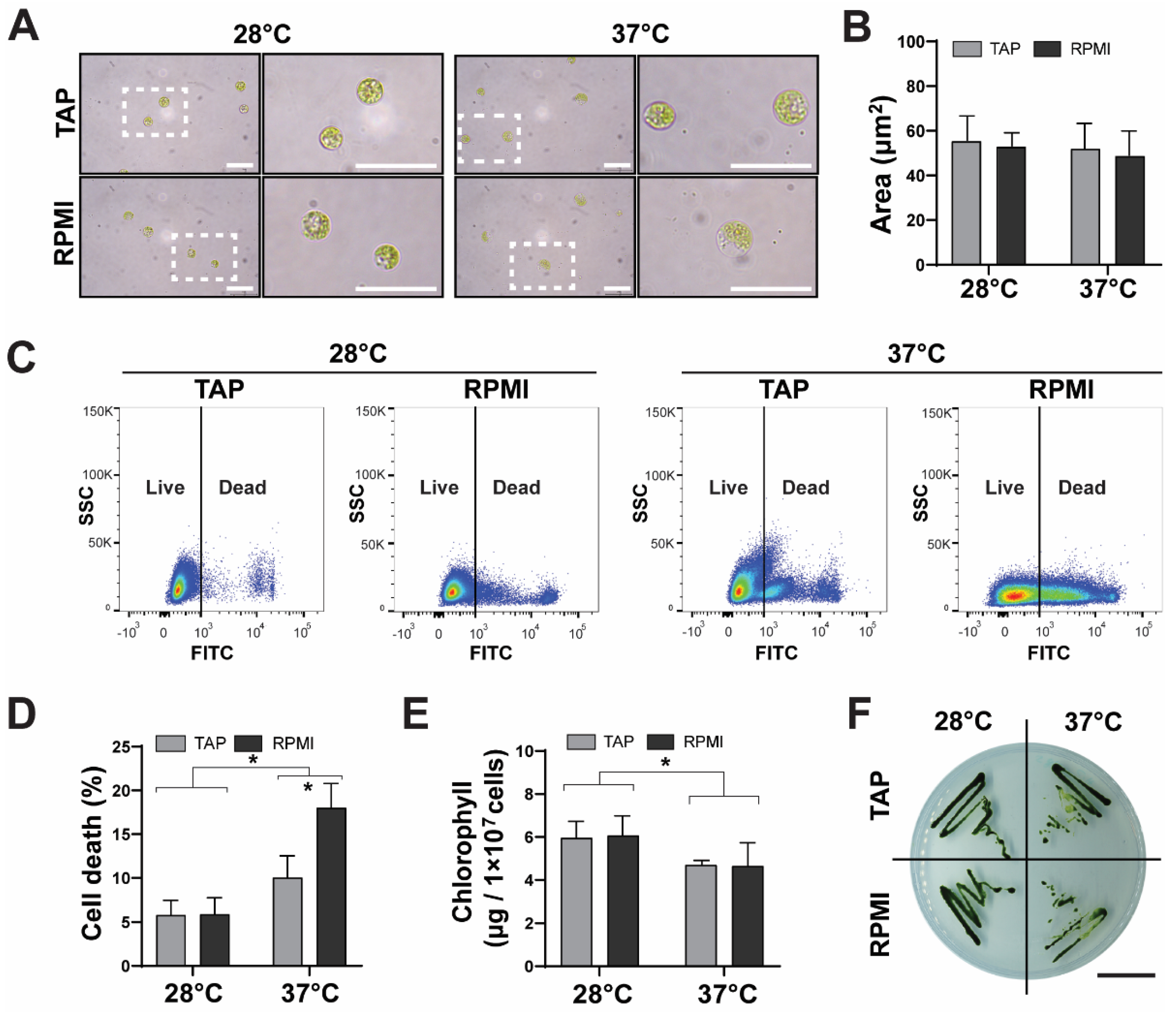
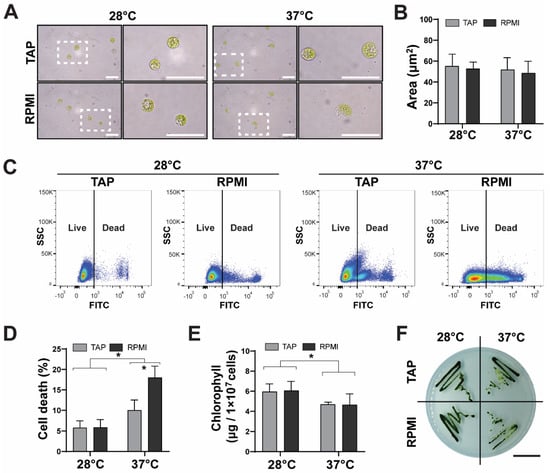
2.1. C. reinhardtii Survival under Cell Culture Conditions
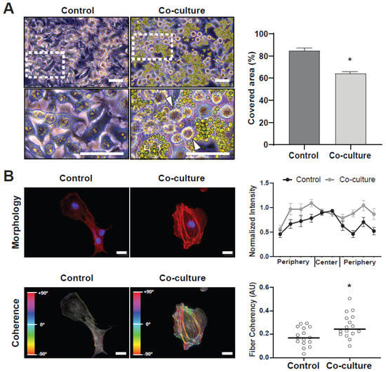
2.2. Biocompatibility of Microalgae and Tumor Cells in Co-Cultures
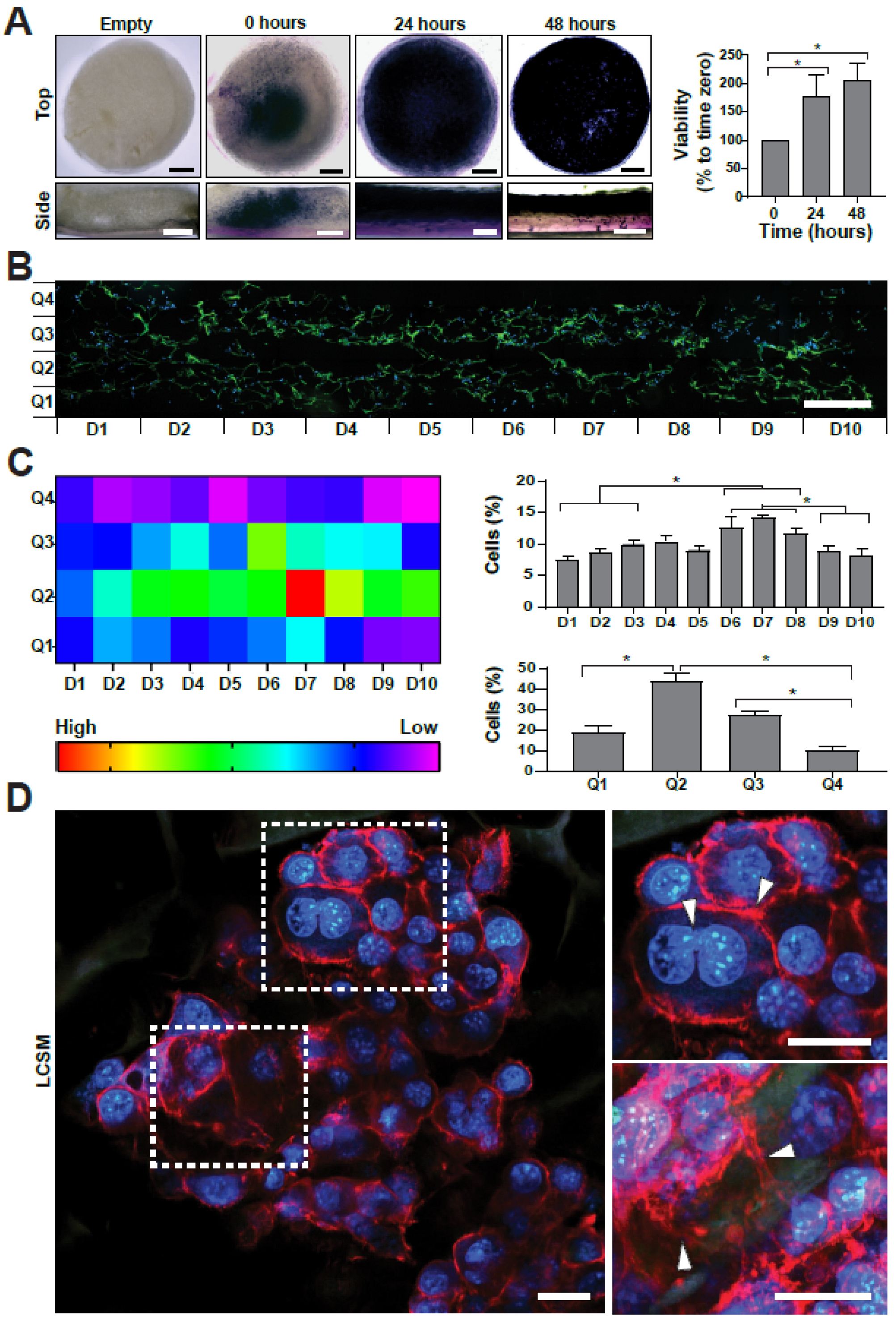
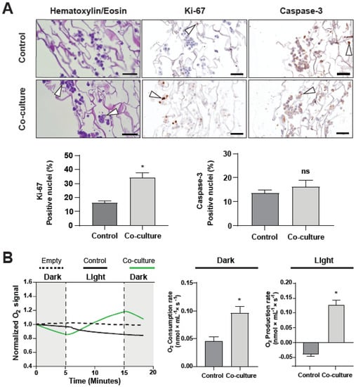
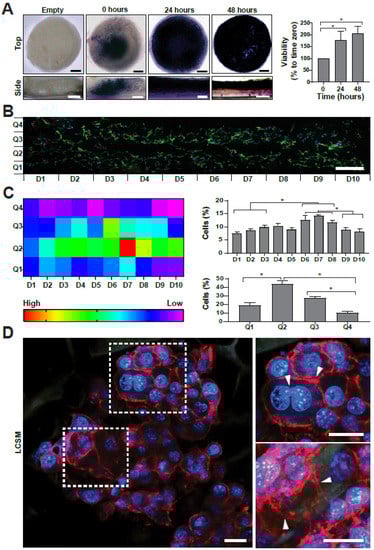
2.3. Establishment and Characterization of the Photosynthetic 3D Tumor Model
3. Discussion
4. Materials and Methods
4.1. Microalgae Culture
4.2. Mammalian Cell Culture
4.3. Microalgae Morphology
4.4. Microalga Viability
4.5. Chlorophyll Quantification
4.6. Microalgae Proliferation Assays
4.7. Metabolic Oxygen Profile of the Microalgae
4.8. Cell Co-Cultures
4.9. Tumor Cells, Co-Culture Imaging, and Cytoskeleton Analysis
4.10. Tumor Cell Viability
4.11. Tumor Cell Immunoblotting
4.12. Scaffold Seeding and Co-Cultures
4.13. Tumor Cell Viability in the Scaffold
4.14. Tumor Cell Distribution in the Scaffold
4.15. Laser Scanning Confocal Microscopy
4.16. Scanning Electron Microscopy
4.17. Histology
4.18. Scaffold Metabolic Analysis
4.19. Statistical Analysis
Author Contributions
Funding
Institutional Review Board Statement
Informed Consent Statement
Data Availability Statement
Acknowledgments
Conflicts of Interest
References
- Hanahan, D.; Weinberg, R.A. Hallmarks of Cancer: The next Generation. Cell 2011, 144, 646–674. [Google Scholar] [CrossRef] [PubMed]
- Semenza, G.L. The Hypoxic Tumor Microenvironment: A Driving Force for Breast Cancer Progression. Biochim. Biophys. Acta Mol. Cell Res. 2016, 1863, 382–391. [Google Scholar] [CrossRef] [PubMed]
- Vito, A.; El-Sayes, N.; Mossman, K. Hypoxia-Driven Immune Escape in the Tumor Microenvironment. Cells 2020, 9, 992. [Google Scholar] [CrossRef] [PubMed]
- Brown, J.M. Tumor Hypoxia in Cancer Therapy. Methods Enzymol. 2007, 435, 23. [Google Scholar] [CrossRef]
- Xiang, Y.; Bernards, N.; Hoang, B.; Zheng, J.; Matsuura, N. Perfluorocarbon Nanodroplets Can Reoxygenate Hypoxic Tumors in Vivo without Carbogen Breathing. Nanotheranostics 2019, 3, 135–144. [Google Scholar] [CrossRef]
- Song, X.; Feng, L.; Liang, C.; Yang, K.; Liu, Z. Ultrasound Triggered Tumor Oxygenation with Oxygen-Shuttle Nanoperfluorocarbon to Overcome Hypoxia-Associated Resistance in Cancer Therapies. Nano Lett. 2016, 16, 6145–6153. [Google Scholar] [CrossRef]
- Bennett, M.H.; Feldmeier, J.; Smee, R.; Milross, C. Hyperbaric Oxygenation for Tumour Sensitisation to Radiotherapy. Cochrane Database Syst. Rev. 2018. [Google Scholar] [CrossRef]
- Maleki, T.; Ning, C.; Song, S.H.; Kao, C.; Ko, S.-C.; Ziaie, B. An Ultrasonically Powered Implantable Micro-Oxygen Generator (IMOG). IEEE Trans. Biomed. Eng. 2011, 58, 3104–3111. [Google Scholar] [CrossRef]
- Atat, O.E.; Farzaneh, Z.; Pourhamzeh, M.; Taki, F.; Abi-Habib, R.; Vosough, M.; El-Sibai, M. 3D Modeling in Cancer Studies. Hum. Cell 2021, 35, 23–36. [Google Scholar] [CrossRef]
- Pape, J.; Emberton, M.; Cheema, U. 3D Cancer Models: The Need for a Complex Stroma, Compartmentalization and Stiffness. Front. Bioeng. Biotechnol. 2021, 9, 276. [Google Scholar] [CrossRef]
- Habanjar, O.; Diab-Assaf, M.; Caldefie-Chezet, F.; Delort, L. 3D Cell Culture Systems: Tumor Application, Advantages, and Disadvantages. Int. J. Mol. Sci. 2021, 22, 12200. [Google Scholar] [CrossRef]
- Vukicevic, S.; Kleinman, H.K.; Luyten, F.P.; Roberts, A.B.; Roche, N.S.; Reddi, A.H. Identification of Multiple Active Growth Factors in Basement Membrane Matrigel Suggests Caution in Interpretation of Cellular Activity Related to Extracellular Matrix Components. Exp. Cell Res. 1992, 202, 1–8. [Google Scholar] [CrossRef]
- Talbot, N.C.; Caperna, T.J. Proteome Array Identification of Bioactive Soluble Proteins/Peptides in Matrigel: Relevance to Stem Cell Responses. Cytotechnology 2015, 67, 873–883. [Google Scholar] [CrossRef]
- Seibel, M.J.; Robins, S.P.; Bilezikian, J.P. (Eds.) Dynamics of Bone and Cartilage Metabolism: Principles and Clinical Applications; Academic Press: San Diego, CA, USA, 2006; ISBN 9780120885626. [Google Scholar]
- Fang, M.; Yuan, J.; Peng, C.; Li, Y. Collagen as a Double-Edged Sword in Tumor Progression. Tumour Biol. 2014, 35, 2871–2882. [Google Scholar] [CrossRef]
- Xu, S.; Xu, H.; Wang, W.; Li, S.; Li, H.; Li, T.; Zhang, W.; Yu, X.; Liu, L. The Role of Collagen in Cancer: From Bench to Bedside. J. Transl. Med. 2019, 17, 309. [Google Scholar] [CrossRef]
- Giussani, M.; Merlino, G.; Cappelletti, V.; Tagliabue, E.; Daidone, M.G. Tumor-Extracellular Matrix Interactions: Identification of Tools Associated with Breast Cancer Progression. Semin. Cancer Biol. 2015, 35, 3–10. [Google Scholar] [CrossRef]
- Liverani, C.; De Vita, A.; Minardi, S.; Kang, Y.; Mercatali, L.; Amadori, D.; Bongiovanni, A.; La Manna, F.; Ibrahim, T.; Tasciotti, E. A Biomimetic 3D Model of Hypoxia-Driven Cancer Progression. Sci. Rep. 2019, 9, 12263. [Google Scholar] [CrossRef]
- Anderegg, U.; Halfter, N.; Schnabelrauch, M.; Hintze, V. Collagen/Glycosaminoglycan-Based Matrices for Controlling Skin Cell Responses. Biol. Chem. 2021, 402, 1325–1335. [Google Scholar] [CrossRef]
- Wei, J.; Hu, M.; Huang, K.; Lin, S.; Du, H. Roles of Proteoglycans and Glycosaminoglycans in Cancer Development and Progression. Int. J. Mol. Sci. 2020, 21, 5983. [Google Scholar] [CrossRef]
- Theocharis, A.D.; Vynios, D.H.; Papageorgakopoulou, N.; Skandalis, S.S.; Theocharis, D.A. Altered Content Composition and Structure of Glycosaminoglycans and Proteoglycans in Gastric Carcinoma. Int. J. Biochem. Cell Biol. 2003, 35, 376–390. [Google Scholar] [CrossRef]
- Hopfner, U.; Schenck, T.L.; Chávez, M.N.; Machens, H.G.; Bohne, A.V.; Nickelsen, J.; Giunta, R.E.; Egaña, J.T. Development of Photosynthetic Biomaterials for in Vitro Tissue Engineering. Acta Biomater. 2014, 10, 2712–2717. [Google Scholar] [CrossRef] [PubMed]
- Chávez, M.N.; Moellhoff, N.; Schenck, T.L.; Egaña, J.T.; Nickelsen, J. Photosymbiosis for Biomedical Applications. Front. Bioeng. Biotechnol. 2020, 8, 13. [Google Scholar] [CrossRef] [PubMed]
- Schenck, T.L.; Hopfner, U.; Chávez, M.N.; Machens, H.G.; Somlai-Schweiger, I.; Giunta, R.E.; Bohne, A.V.; Nickelsen, J.; Allende, M.L.; Egaña, J.T. Photosynthetic Biomaterials: A Pathway towards Autotrophic Tissue Engineering. Acta Biomater. 2015, 15, 39–47. [Google Scholar] [CrossRef] [PubMed]
- Cohen, J.E.; Goldstone, A.B.; Paulsen, M.J.; Shudo, Y.; Steele, A.N.; Edwards, B.B.; Patel, J.B.; MacArthur, J.W.; Hopkins, M.S.; Burnett, C.E.; et al. An Innovative Biologic System for Photon-Powered Myocardium in the Ischemic Heart. Sci. Adv. 2017, 3, 1–11. [Google Scholar] [CrossRef] [PubMed]
- Lode, A.; Krujatz, F.; Brüggemeier, S.; Quade, M.; Schütz, K.; Knaack, S.; Weber, J.; Bley, T.; Gelinsky, M. Green Bioprinting: Fabrication of Photosynthetic Algae-Laden Hydrogel Scaffolds for Biotechnological and Medical Applications. Eng. Life Sci. 2015, 15, 177–183. [Google Scholar] [CrossRef]
- Maharjan, S.; Alva, J.; Cámara, C.; Rubio, A.G.; Hernández, D.; Delavaux, C.; Correa, E.; Romo, M.D.; Bonilla, D.; Santiago, M.L.; et al. Symbiotic Photosynthetic Oxygenation within 3D-Bioprinted Vascularized Tissues. Matter 2021, 4, 217–240. [Google Scholar] [CrossRef]
- Veloso-Giménez, V.; Escamilla, R.; Necuñir, D.; Corrales-Orovio, R.; Riveros, S.; Marino, C.; Ehrenfeld, C.; Guzmán, C.D.; Boric, M.P.; Rebolledo, R.; et al. Development of a Novel Perfusable Solution for Ex Vivo Preservation: Towards Photosynthetic Oxygenation for Organ Transplantation. Front. Bioeng. Biotechnol. 2021, 9, 12. [Google Scholar] [CrossRef]
- Obaíd, M.L.; Camacho, J.P.; Brenet, M.; Corrales-Orovio, R.; Carvajal, F.; Martorell, X.; Werner, C.; Simón, V.; Varas, J.; Calderón, W.; et al. A First in Human Trial Implanting Microalgae Shows Safety of Photosynthetic Therapy for the Effective Treatment of Full Thickness Skin Wounds. Front. Med. 2021, 8, 14. [Google Scholar] [CrossRef]
- Qiao, Y.; Qiao, Y.; Yang, F.; Xie, T.; Du, Z.; Zhong, D.; Qi, Y.; Li, Y.; Li, W.; Li, W.; et al. Engineered Algae: A Novel Oxygen-Generating System for Effective Treatment of Hypoxic Cancer. Sci. Adv. 2020, 6, 12. [Google Scholar] [CrossRef]
- Zhong, D.; Li, W.; Hua, S.; Qi, Y.; Xie, T.; Qiao, Y.; Zhou, M. Calcium Phosphate Engineered Photosynthetic Microalgae to Combat Hypoxic-Tumor by in-Situ Modulating Hypoxia and Cascade Radio-Phototherapy. Theranostics 2021, 11, 3580–3594. [Google Scholar] [CrossRef]
- Qi, F.; Ji, P.; Chen, Z.; Wang, L.; Yao, H.; Huo, M.; Shi, J. Photosynthetic Cyanobacteria-Hybridized Black Phosphorus Nanosheets for Enhanced Tumor Photodynamic Therapy. Small 2021, 17, 9. [Google Scholar] [CrossRef]
- Wang, H.; Guo, Y.; Wang, C.; Jiang, X.; Liu, H.; Yuan, A.; Yan, J.; Hu, Y.; Wu, J. Light-Controlled Oxygen Production and Collection for Sustainable Photodynamic Therapy in Tumor Hypoxia. Biomaterials 2021, 269, 120621. [Google Scholar] [CrossRef]
- Lu, S.; Feng, W.; Dong, C.; Song, X.; Gao, X.; Guo, J.; Chen, Y.; Hu, Z. Photosynthetic Oxygenation-Augmented Sonodynamic Nanotherapy of Hypoxic Tumors. Adv. Healthc. Mater. 2022, 11, 2102135. [Google Scholar] [CrossRef]
- Ortega, J.S.; Corrales-Orovio, R.; Ralph, P.; Egaña, J.T.; Gentile, C. Photosynthetic Microorganisms for the Oxygenation of Advanced 3D Bioprinted Tissues. Acta Biomater. 2022, in press. [Google Scholar] [CrossRef]
- Harris, E.H. The Chlamydomonas Sourcebook Volume 1: Introduction to Chlamydomonas and Its Laboratory Use; Academic Press: San Diego, CA, USA, 2013; Volume 53, ISBN 9788578110796. [Google Scholar]
- Dauvillée, D.; Delhaye, S.; Gruyer, S.; Slomianny, C.; Moretz, S.E.; d’Hulst, C.; Long, C.A.; Ball, S.G.; Tomavo, S. Engineering the Chloroplast Targeted Malarial Vaccine Antigens in Chlamydomonas Starch Granules. PLoS ONE 2010, 5, e15424. [Google Scholar] [CrossRef]
- Vaupel, P.; Mayer, A. Hypoxia in Cancer: Significance and Impact on Clinical Outcome. Cancer Metastasis Rev. 2007, 26, 225–239. [Google Scholar] [CrossRef]
- Bedogni, B.; Powell, M.B. Hypoxia, Melanocytes and Melanoma—Survival and Tumor Development in the Permissive Microenvironment of the Skin. Pigment Cell Melanoma Res. 2009, 22, 166–174. [Google Scholar] [CrossRef]
- Kozar, I.; Margue, C.; Rothengatter, S.; Haan, C.; Kreis, S. Many Ways to Resistance: How Melanoma Cells Evade Targeted Therapies. Biochim. Biophys. Acta Rev. Cancer 2019, 1871, 313–322. [Google Scholar] [CrossRef]
- Szlasa, W.; Supplitt, S.; Drąg-Zalesińska, M.; Przystupski, D.; Kotowski, K.; Szewczyk, A.; Kasperkiewicz, P.; Saczko, J.; Kulbacka, J. Effects of Curcumin Based PDT on the Viability and the Organization of Actin in Melanotic (A375) and Amelanotic Melanoma (C32)—In Vitro Studies. Biomed. Pharmacother. 2020, 132, 110883. [Google Scholar] [CrossRef]
- Marrelli, M.; Perri, M.R.; Amodeo, V.; Giordano, F.; Statti, G.A.; Panno, M.L.; Conforti, F. Assessment of Photo-Induced Cytotoxic Activity of Cachrys Sicula and Cachrys Libanotis Enriched-Coumarin Extracts against Human Melanoma Cells. Plants 2021, 10, 123. [Google Scholar] [CrossRef]
- Rocha, F.D.; Soares, A.R.; Houghton, P.J.; Pereira, R.C.; Kaplan, M.A.C.; Teixeira, V.L. Potential Cytotoxic Activity of Some Brazilian Seaweeds on Human Melanoma Cells. Phyther. Res. 2007, 21, 170–175. [Google Scholar] [CrossRef] [PubMed]
- Atjanasuppat, K.; Wongkham, W.; Meepowpan, P.; Kittakoop, P.; Sobhon, P.; Bartlett, A.; Whitfield, P.J. In Vitro Screening for Anthelmintic and Antitumour Activity of Ethnomedicinal Plants from Thailand. J. Ethnopharmacol. 2009, 123, 475–482. [Google Scholar] [CrossRef] [PubMed]
- Conforti, F.; Ioele, G.; Statti, G.A.; Marrelli, M.; Ragno, G.; Menichini, F. Antiproliferative Activity against Human Tumor Cell Lines and Toxicity Test on Mediterranean Dietary Plants. Food Chem. Toxicol. 2008, 46, 3325–3332. [Google Scholar] [CrossRef] [PubMed]
- Carvajal, F.; Duran, C.; Aquea, F. Effect of Alerce (Fitzroya Cupressoides) Cell Culture Extract on Wound Healing Repair in a Human Keratinocyte Cell Line. J. Cosmet. Dermatol. 2020, 19, 1254–1259. [Google Scholar] [CrossRef] [PubMed]
- Chávez, M.N.; Schenck, T.L.; Hopfner, U.; Centeno-Cerdas, C.; Somlai-Schweiger, I.; Schwarz, C.; Machens, H.G.; Heikenwalder, M.; Bono, M.R.; Allende, M.L.; et al. Towards Autotrophic Tissue Engineering: Photosynthetic Gene Therapy for Regeneration. Biomaterials 2016, 75, 25–36. [Google Scholar] [CrossRef]
- Klier, U.; Maletzki, C.; Göttmann, N.; Kreikemeyer, B.; Linnebacher, M. Avitalized Bacteria Mediate Tumor Growth Control via Activation of Innate Immunity. Cell. Immunol. 2011, 269, 120–127. [Google Scholar] [CrossRef]
- Vítová, M.; Bišová, K.; Hlavová, M.; Kawano, S.; Zachleder, V.; Čížková, M. Chlamydomonas Reinhardtii: Duration of Its Cell Cycle and Phases at Growth Rates Affected by Temperature. Planta 2011, 234, 599–608. [Google Scholar] [CrossRef]
- Graham, P.J.; Nguyen, B.; Burdyny, T.; Sinton, D. A Penalty on Photosynthetic Growth in Fluctuating Light. Sci. Rep. 2017, 7, 1–11. [Google Scholar] [CrossRef]
- Mott, K.A.; Woodrow, I.E. Modelling the Role of Rubisco Activase in Limiting Non-steady-state Photosynthesis. J. Exp. Bot. 2000, 51, 399–406. [Google Scholar] [CrossRef]
- D’arcy, C.; Kiel, C. Cell Adhesion Molecules in Normal Skin and Melanoma. Biomolecules 2021, 11, 1213. [Google Scholar] [CrossRef]
- Li, Q.S.; Lee, G.Y.H.; Ong, C.N.; Lim, C.T. AFM Indentation Study of Breast Cancer Cells. Biochem. Biophys. Res. Commun. 2008, 374, 609–613. [Google Scholar] [CrossRef]
- Friedl, P. Prespecification and Plasticity: Shifting Mechanisms of Cell Migration. Curr. Opin. Cell Biol. 2004, 16, 14–23. [Google Scholar] [CrossRef]
- Egaña, J.T.; Fierro, F.A.; Krüger, S.; Bornhäuser, M.; Huss, R.; Lavandero, S.; Machens, H.-G. Use of Human Mesenchymal Cells to Improve Vascularization in a Mouse Model for Scaffold-Based Dermal Regeneration. Tissue Eng. Part A 2009, 15, 1191–1200. [Google Scholar] [CrossRef]
- Danner, S.; Kremer, M.; Petschnik, A.E.; Nagel, S.; Zhang, Z.; Hopfner, U.; Reckhenrich, A.K.; Weber, C.; Schenck, T.L.; Becker, T.; et al. The Use of Human Sweat Gland–Derived Stem Cells for Enhancing Vascularization during Dermal Regeneration. J. Investig. Dermatol. 2012, 132, 1707–1716. [Google Scholar] [CrossRef]
- Fierro, F.A.; ONeal, A.J.; Beegle, J.R.; Chávez, M.N.; Thomas, R.; Isseroff, R.R.; Egana, T. Hypoxic Pre-Conditioning Increases the Infiltration of Endothelial Cells into Scaffolds for Dermal Regeneration Pre-Seeded with Mesenchymal Stem Cells. Front. Cell Dev. Biol. 2015, 3, 1–9. [Google Scholar] [CrossRef]
- Zhang, Z.; Ito, W.D.; Hopfner, U.; Böhmert, B.; Kremer, M.; Reckhenrich, A.K.; Harder, Y.; Lund, N.; Kruse, C.; Machens, H.G.; et al. The Role of Single Cell Derived Vascular Resident Endothelial Progenitor Cells in the Enhancement of Vascularization in Scaffold-Based Skin Regeneration. Biomaterials 2011, 32, 4109–4117. [Google Scholar] [CrossRef]
- Chávez, M.N.; Fuchs, B.; Moellhoff, N.; Hofmann, D.; Zhang, L.; Selão, T.T.; Giunta, R.E.; Egaña, J.T.; Nickelsen, J.; Schenck, T.L. Use of Photosynthetic Transgenic Cyanobacteria to Promote Lymphangiogenesis in Scaffolds for Dermal Regeneration. Acta Biomater. 2021, 126, 132–143. [Google Scholar] [CrossRef]
- Bosman, F.T.; Stamenkovic, I. Functional Structure and Composition of the Extracellular Matrix. J. Pathol. 2003, 200, 423–428. [Google Scholar] [CrossRef]
- Nicolas, J.; Magli, S.; Rabbachin, L.; Sampaolesi, S.; Nicotra, F.; Russo, L. 3D Extracellular Matrix Mimics: Fundamental Concepts and Role of Materials Chemistry to Influence Stem Cell Fate. Biomacromolecules 2020, 21, 1968–1994. [Google Scholar] [CrossRef]
- Chang, D.K.; Louis, M.R.; Gimenez, A.; Reece, E.M. The Basics of Integra Dermal Regeneration Template and Its Expanding Clinical Applications. Semin. Plast. Surg. 2019, 33, 185–189. [Google Scholar] [CrossRef]
- Liu, G.Y.; Agarwal, R.; Ko, K.R.; Ruthven, M.; Sarhan, H.T.; Frampton, J.P. Templated Assembly of Collagen Fibers Directs Cell Growth in 2D and 3D. Sci. Rep. 2017, 7, 1–9. [Google Scholar] [CrossRef] [PubMed]
- Fischer, R.S.; Sun, X.; Baird, M.A.; Hourwitz, M.J.; Seo, B.R.; Pasapera, A.M.; Mehta, S.B.; Losert, W.; Fischbach, C.; Fourkas, J.T.; et al. Contractility, Focal Adhesion Orientation, and Stress Fiber Orientation Drive Cancer Cell Polarity and Migration along Wavy ECM Substrates. Proc. Natl. Acad. Sci. USA 2021, 118, 12. [Google Scholar] [CrossRef] [PubMed]
- Tien, J.; Ghani, U.; Dance, Y.W.; Seibel, A.J.; Karakan, M.Ç.; Ekinci, K.L.; Nelson, C.M. Matrix Pore Size Governs Escape of Human Breast Cancer Cells from a Microtumor to an Empty Cavity. iScience 2020, 23, 12. [Google Scholar] [CrossRef] [PubMed]
- Sun, X.; Kaufman, P.D. Ki-67: More than a Proliferation Marker. Chromosoma 2018, 127, 175–196. [Google Scholar] [CrossRef] [PubMed]
- Miller, I.; Min, M.; Yang, C.; Tian, C.; Gookin, S.; Carter, D.; Spencer, S.L. Ki67 Is a Graded Rather than a Binary Marker of Proliferation versus Quiescence. Cell Rep. 2018, 24, 1105–1112. [Google Scholar] [CrossRef]
- Wagner, B.A.; Venkataraman, S.; Buettner, G.R. The Rate of Oxygen Utilization by Cells. Free Radic. Biol. Med. 2011, 51, 700–712. [Google Scholar] [CrossRef]
- Hystad, M.E.; Rofstad, E.K. Oxygen Consumption Rate and Mitochondrial Density in Human Melanoma Monolayer Cultures and Multicellular Spheroids. Int. J. Cancer 1994, 57, 532–537. [Google Scholar] [CrossRef]
- Neupert, J.; Karcher, D.; Bock, R. Generation of Chlamydomonas Strains That Efficiently Express Nuclear Transgenes. Plant J. 2009, 57, 1140–1150. [Google Scholar] [CrossRef]
- Schindelin, J.; Arganda-Carreras, I.; Frise, E.; Kaynig, V.; Longair, M.; Pietzsch, T.; Preibisch, S.; Rueden, C.; Saalfeld, S.; Schmid, B.; et al. Fiji: An Open-Source Platform for Biological-Image Analysis. Nat. Methods 2012, 9, 676–682. [Google Scholar] [CrossRef]
- Arnon, D.I. Copper Enzymes in Isolated Chloroplasts. Polyphenoloxidase in Beta Vulgaris. Plant Physiol. 1949, 24, 8. [Google Scholar] [CrossRef]
- Zonderland, J.; Wieringa, P.; Moroni, L. A Quantitative Method to Analyse F-Actin Distribution in Cells. MethodsX 2019, 6, 2562–2569. [Google Scholar] [CrossRef]
- Rezakhaniha, R.; Agianniotis, A.; Schrauwen, J.T.C.; Griffa, A.; Sage, D.; Bouten, C.V.C.; Van De Vosse, F.N.; Unser, M.; Stergiopulos, N. Experimental Investigation of Collagen Waviness and Orientation in the Arterial Adventitia Using Confocal Laser Scanning Microscopy. Biomech. Model. Mechanobiol. 2011, 11, 461–473. [Google Scholar] [CrossRef]







| Publisher’s Note: MDPI stays neutral with regard to jurisdictional claims in published maps and institutional affiliations. | 
© 2022 by the authors. Licensee MDPI, Basel, Switzerland. This article is an open access article distributed under the terms and conditions of the Creative Commons Attribution (CC BY) license (https://creativecommons.org/licenses/by/4.0/).
Share and Cite
Holmes, C.; Varas, J.; San Martín, S.; Egaña, J.T. Towards an In Vitro 3D Model for Photosynthetic Cancer Treatment: A Study of Microalgae and Tumor Cell Interactions. Int. J. Mol. Sci. 2022, 23, 13550. https://doi.org/10.3390/ijms232113550
Holmes C, Varas J, San Martín S, Egaña JT. Towards an In Vitro 3D Model for Photosynthetic Cancer Treatment: A Study of Microalgae and Tumor Cell Interactions. International Journal of Molecular Sciences. 2022; 23(21):13550. https://doi.org/10.3390/ijms232113550
Chicago/Turabian StyleHolmes, Christopher, Juan Varas, Sebastián San Martín, and José Tomás Egaña. 2022. "Towards an In Vitro 3D Model for Photosynthetic Cancer Treatment: A Study of Microalgae and Tumor Cell Interactions" International Journal of Molecular Sciences 23, no. 21: 13550. https://doi.org/10.3390/ijms232113550
APA StyleHolmes, C., Varas, J., San Martín, S., & Egaña, J. T. (2022). Towards an In Vitro 3D Model for Photosynthetic Cancer Treatment: A Study of Microalgae and Tumor Cell Interactions. International Journal of Molecular Sciences, 23(21), 13550. https://doi.org/10.3390/ijms232113550
 
        




