Enhanced Cardiorenal Protective Effects of Combining SGLT2 Inhibition, Endothelin Receptor Antagonism and RAS Blockade in Type 2 Diabetic Mice
Abstract
1. Introduction
2. Results
2.1. Empagliflozin, Atrasentan, Ramipril, or Their Combinations Did Not Modify Body Weight or Body Fat
2.2. Empagliflozin Alone or in Combination Reduced Blood Glucose
2.3. Dual or Triple Combination Therapy Further Reduced Blood Pressure
2.4. Empagliflozin Combined with Ramipril or Triple Therapy Prevent Diabetic Glomerular Hyperfiltration
2.5. Combination Therapy with Empagliflozin, Ramipril, and Atrasentan Increased Protective Effects against Diabetic Kidney Injury
2.6. Atrasentan Alone Did Not Improve Diastolic Dysfunction, but Did Not Interfere with Protection Exerted by Ramipril or Empagliflozin
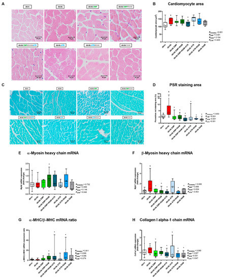
2.7. Only Triple Therapy Prevents Cardiomyocyte Hypertrophy While Different Interventions Protect against LV Fibrosis
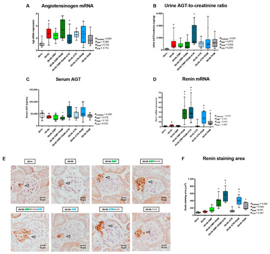
2.8. Ramipril Activated the Intrarenal ACE2/Ang(1-7)/Mas Pathway and This Is Maximized by Triple Therapy
3. Discussion
4. Materials and Methods
4.1. Animals and Experimental Design
4.2. Sample Size Calculation for the Experimental Procedure
4.3. Measured Outcomes
4.4. Exclusion Criteria and Control of Confounding Factors
4.5. Weight, Blood Glucose, and Blood Pressure Monitoring
4.6. Computed Tomography Studies
4.7. Transcutaneous Glomerular Filtration Rate
4.8. Albuminuria Measurement
4.9. Urine Glucose Measurement
4.10. Assessment of Heart Function
4.11. Glomerular Mesangial Matrix Expansion Measurement
4.12. Podocyte Density Assessment
4.13. Renin Detection by Immunohistochemistry in Kidney
4.14. Collagen Deposition Assessment in the Kidney and Heart by Picrosirius Red
4.15. Cardiomyocyte Area Measurement in Hematoxylin–Eosin (H-E)-Stained Sections
4.16. Gene Expression
4.17. Angiotensinogen Measurement in Urine and Plasma
4.18. Kidney Protein Extraction
4.19. ACE Activity
4.20. ACE2 Activity
4.21. Statistical Analysis
5. Patents
Supplementary Materials
Author Contributions
Funding
Institutional Review Board Statement
Informed Consent Statement
Data Availability Statement
Acknowledgments
Conflicts of Interest
References
- Thomas, M.C.; Cooper, M.E.; Zimmet, P. Changing epidemiology of type 2 diabetes mellitus and associated chronic kidney disease. Nat. Rev. Nephrol. 2016, 12, 73–81. [Google Scholar] [CrossRef]
- Kramer, A.; Boenink, R.; Stel, V.S.; Santiuste de Pablos, C.; Tomović, F.; Golan, E.; Kerschbaum, J.; Seyahi, N.; Ioanou, K.; Beltrán, P.; et al. The ERA-EDTA Registry Annual Report 2018: A summary. Clin. Kidney J. 2021, 14, 107–123. [Google Scholar] [CrossRef]
- Wanner, C.; Inzucchi, S.E.; Lachin, J.M.; Fitchett, D.; von Eynatten, M.; Mattheus, M.; Johansen, O.E.; Woerle, H.J.; Broedl, U.C.; Zinman, B.; et al. Empagliflozin and Progression of Kidney Disease in Type 2 Diabetes. N. Engl. J. Med. 2016, 375, 323–334. [Google Scholar] [CrossRef]
- Neal, B.; Perkovic, V.; Mahaffey, K.W.; de Zeeuw, D.; Fulcher, G.; Erondu, N.; Shaw, W.; Law, G.; Desai, M.; Matthews, D.R. Canagliflozin and Cardiovascular and Renal Events in Type 2 Diabetes. N. Engl. J. Med. 2017, 377, 644–657. [Google Scholar] [CrossRef]
- Wiviott, S.D.; Raz, I.; Bonaca, M.P.; Mosenzon, O.; Kato, E.T.; Cahn, A.; Silverman, M.G.; Zelniker, T.A.; Kuder, J.F.; Murphy, S.A.; et al. Dapagliflozin and Cardiovascular Outcomes in Type 2 Diabetes. N. Engl. J. Med. 2019, 380, 347–357. [Google Scholar] [CrossRef] [PubMed]
- Heerspink, H.J.L.; Stefánsson, B.V.; Correa-Rotter, R.; Chertow, G.M.; Greene, T.; Hou, F.-F.; Mann, J.F.E.; McMurray, J.J.V.; Lindberg, M.; Rossing, P.; et al. Dapagliflozin in Patients with Chronic Kidney Disease. N. Engl. J. Med. 2020, 383, 1436–1446. [Google Scholar] [CrossRef] [PubMed]
- Hebert, L.A.; Bain, R.P.; Verme, D.; Cattran, D.; Whittier, F.C.; Tolchin, N.; Rohde, R.D.; Lewis, E.J. Remission of Nephrotic Range Proteinuria in Type I Diabetes. In Proceedings of the Kidney International; Nature Publishing Group: New York, NY, USA, 1994; pp. 1688–1693. Volume 46. [Google Scholar]
- Gerstein, H.C.; Yusuf, S.; Mann, J.F.E.; Hoogwerf, B.; Zinman, B.; Held, C.; Fisher, M.; Wolffenbuttel, B.; Bosch, J.; Richardson, L.; et al. Effects of ramipril on cardiovascular and microvascular outcomes in people with diabetes mellitus: Results of the HOPE study and MICRO-HOPE substudy. Lancet 2000, 355, 253–259. [Google Scholar] [CrossRef]
- Kohan, D.E.; Barton, M. Endothelin and endothelin antagonists in chronic kidney disease. Kidney Int. 2014, 86, 896–904. [Google Scholar] [CrossRef]
- De Zeeuw, D.; Coll, B.; Andress, D.; Brennan, J.J.; Tang, H.; Houser, M.; Correa-Rotter, R.; Kohan, D.; Heerspink, H.J.L.; Makino, H.; et al. The endothelin antagonist atrasentan lowers residual albuminuria in patients with type 2 diabetic nephropathy. J. Am. Soc. Nephrol. 2014, 25, 1083–1093. [Google Scholar] [CrossRef]
- Heerspink, H.J.L.; Parving, H.H.; Andress, D.L.; Bakris, G.; Correa-Rotter, R.; Hou, F.F.; Kitzman, D.W.; Kohan, D.; Makino, H.; McMurray, J.J.V.; et al. Atrasentan and renal events in patients with type 2 diabetes and chronic kidney disease (SONAR): A double-blind, randomised, placebo-controlled trial. Lancet 2019, 393, 1937–1947. [Google Scholar] [CrossRef]
- Wenzel, R.R.; Littke, T.; Kuranoff, S.; Jürgens, C.; Bruck, H.; Ritz, E.; Philipp, T.; Mitchell, A. Avosentan reduces albumin excretion in diabetics with macroalbuminuria. J. Am. Soc. Nephrol. 2009, 20, 655–664. [Google Scholar] [CrossRef] [PubMed]
- Griffin, M.; Rao, V.S.; Ivey-Miranda, J.; Fleming, J.; Mahoney, D.; Maulion, C.; Suda, N.; Siwakoti, K.; Ahmad, T.; Jacoby, D.; et al. Empagliflozin in heart failure: Diuretic and cardiorenal effects. Circulation 2020, 142, 1028–1039. [Google Scholar] [CrossRef] [PubMed]
- Oshima, M.; Neuen, B.L.; Jardine, M.J.; Bakris, G.; Edwards, R.; Levin, A.; Mahaffey, K.W.; Neal, B.; Pollock, C.; Rosenthal, N.; et al. Effects of canagliflozin on anaemia in patients with type 2 diabetes and chronic kidney disease: A post-hoc analysis from the CREDENCE trial. Lancet Diabetes Endocrinol. 2020, 8, 903–914. [Google Scholar] [CrossRef]
- McMurray, J.J.V.; Solomon, S.D.; Inzucchi, S.E.; Køber, L.; Kosiborod, M.N.; Martinez, F.A.; Ponikowski, P.; Sabatine, M.S.; Anand, I.S.; Bělohlávek, J.; et al. Dapagliflozin in Patients with Heart Failure and Reduced Ejection Fraction. N. Engl. J. Med. 2019, 381, 1995–2008. [Google Scholar] [CrossRef]
- Anker, S.D.; Butler, J.; Filippatos, G.; Ferreira, J.P.; Bocchi, E.; Böhm, M.; Brunner–La Rocca, H.-P.; Choi, D.-J.; Chopra, V.; Chuquiure-Valenzuela, E.; et al. Empagliflozin in Heart Failure with a Preserved Ejection Fraction. N. Engl. J. Med. 2021, 385, 1451–1461. [Google Scholar] [CrossRef] [PubMed]
- Heerspink, H.J.L.; Kohan, D.E.; de Zeeuw, D. New insights from SONAR indicate adding sodium glucose co-transporter 2 inhibitors to an endothelin receptor antagonist mitigates fluid retention and enhances albuminuria reduction. Kidney Int. 2021, 99, 346–349. [Google Scholar] [CrossRef]
- Anderson, S.; Jung, F.F.; Ingelfinger, J.R. Renal renin-angiotensin system in diabetes: Functional, immunohistochemical, and molecular biological correlations. Am. J. Physiol. Ren. Fluid Electrolyte Physiol. 1993, 265, F477–F486. [Google Scholar] [CrossRef]
- Ritter, C.; Zhang, S.; Finch, J.L.; Liapis, H.; Suarez, E.; Ferder, L.; Delmez, J.; Slatopolsky, E. Cardiac and renal effects of atrasentan in combination with enalapril and paricalcitol in uremic rats. Kidney Blood Press. Res. 2014, 39, 340–352. [Google Scholar] [CrossRef]
- Motrapu, M.; Świderska, M.K.; Mesas, I.; Marschner, J.A.; Lei, Y.; Valenzuela, L.M.; Fu, J.; Lee, K.; Angelotti, M.L.; Antonelli, G.; et al. Drug testing for residual progression of diabetic kidney disease in mice beyond therapy with metformin, ramipril, and empagliflozin. J. Am. Soc. Nephrol. 2020, 31, 1729–1745. [Google Scholar] [CrossRef]
- Gallo, L.A.; Ward, M.S.; Fotheringham, A.K.; Zhuang, A.; Borg, D.J.; Flemming, N.B.; Harvie, B.M.; Kinneally, T.L.; Yeh, S.M.; McCarthy, D.A.; et al. Once daily administration of the SGLT2 inhibitor, empagliflozin, attenuates markers of renal fibrosis without improving albuminuria in diabetic db/db mice. Sci. Rep. 2016, 6, 26428. [Google Scholar] [CrossRef]
- Ridderstråle, M.; Andersen, K.R.; Zeller, C.; Kim, G.; Woerle, H.J.; Broedl, U.C. Comparison of empagliflozin and glimepiride as add-on to metformin in patients with type 2 diabetes: A 104-week randomised, active-controlled, double-blind, phase 3 trial. Lancet Diabetes Endocrinol. 2014, 2, 691–700. [Google Scholar] [CrossRef]
- Cefalu, W.T.; Leiter, L.A.; Yoon, K.H.; Arias, P.; Niskanen, L.; Xie, J.; Balis, D.A.; Canovatchel, W.; Meininger, G. Efficacy and safety of canagliflozin versus glimepiride in patients with type 2 diabetes inadequately controlled with metformin (CANTATA-SU): 52 week results from a randomised, double-blind, phase 3 non-inferiority trial. Lancet 2013, 382, 941–950. [Google Scholar] [CrossRef]
- Vallon, V.; Gerasimova, M.; Rose, M.A.; Masuda, T.; Satriano, J.; Mayoux, E.; Koepsell, H.; Thomson, S.C.; Rieg, T. SGLT2 inhibitor empagliflozin reduces renal growth and albuminuria in proportion to hyperglycemia and prevents glomerular hyperfiltration in diabetic Akita mice. Am. J. Physiol. Ren. Physiol. 2014, 306, F194–F204. [Google Scholar] [CrossRef]
- Habibi, J.; Aroor, A.R.; Sowers, J.R.; Jia, G.; Hayden, M.R.; Garro, M.; Barron, B.; Mayoux, E.; Rector, R.S.; Whaley-Connell, A.; et al. Sodium glucose transporter 2 (SGLT2) inhibition with empagliflozin improves cardiac diastolic function in a female rodent model of diabetes. Cardiovasc. Diabetol. 2017, 16, 9. [Google Scholar] [CrossRef]
- Lin, B.; Koibuchi, N.; Hasegawa, Y.; Sueta, D.; Toyama, K.; Uekawa, K.; Ma, M.J.; Nakagawa, T.; Kusaka, H.; Kim-Mitsuyama, S. Glycemic control with empagliflozin, a novel selective SGLT2 inhibitor, ameliorates cardiovascular injury and cognitive dysfunction in obese and type 2 diabetic mice. Cardiovasc. Diabetol. 2014, 13, 148. [Google Scholar] [CrossRef] [PubMed]
- Perkovic, V.; Jardine, M.J.; Neal, B.; Bompoint, S.; Heerspink, H.J.L.; Charytan, D.M.; Edwards, R.; Agarwal, R.; Bakris, G.; Bull, S.; et al. Canagliflozin and Renal Outcomes in Type 2 Diabetes and Nephropathy. N. Engl. J. Med. 2019, 380, 2295–2306. [Google Scholar] [CrossRef]
- Gagliardini, E.; Corna, D.; Zoja, C.; Sangalli, F.; Carrara, F.; Rossi, M.; Conti, S.; Rottoli, D.; Longaretti, L.; Remuzzi, A.; et al. Unlike each drug alone, lisinopril if combined with avosentan promotes regression of renal lesions in experimental diabetes. Am. J. Physiol. Ren. Physiol. 2009, 297, F1448–F1456. [Google Scholar] [CrossRef] [PubMed]
- Miyata, K.N.; Zhao, S.; Wu, C.H.; Lo, C.S.; Ghosh, A.; Chenier, I.; Filep, J.G.; Ingelfinger, J.R.; Zhang, S.L.; Chan, J.S.D. Comparison of the effects of insulin and SGLT2 inhibitor on the Renal Renin-Angiotensin system in type 1 diabetes mice. Diabetes Res. Clin. Pract. 2020, 162, 108107. [Google Scholar] [CrossRef]
- Nørgaard, S.A.; Briand, F.; Sand, F.W.; Galsgaard, E.D.; Søndergaard, H.; Sørensen, D.B.; Sulpice, T. Nephropathy in diabetic db/db mice is accelerated by high protein diet and improved by the SGLT2 inhibitor dapagliflozin. Eur. J. Pharmacol. 2019, 860, 172537. [Google Scholar] [CrossRef]
- Hudkins, K.L.; Pichaiwong, W.; Wietecha, T.; Kowalewska, J.; Banas, M.C.; Spencer, M.W.; Mühlfeld, A.; Koelling, M.; Pippin, J.W.; Shankland, S.J.; et al. BTBR Ob/Ob mutant mice model progressive diabetic nephropathy. J. Am. Soc. Nephrol. 2010, 21, 1533–1542. [Google Scholar] [CrossRef] [PubMed]
- Sen, S.; Chen, S.; Feng, B.; Iglarz, M.; Chakrabarti, S. Renal, retinal and cardiac changes in type 2 diabetes are attenuated by macitentan, a dual endothelin receptor antagonist. Life Sci. 2012, 91, 658–668. [Google Scholar] [CrossRef] [PubMed]
- Saleh, M.A.; Pollock, J.S.; Pollock, D.M. Distinct actions of endothelin A-selective versus combined endothelin A/B receptor antagonists in early diabetic kidney disease. J. Pharmacol. Exp. Ther. 2011, 338, 263–270. [Google Scholar] [CrossRef]
- Kamezaki, M.; Kusaba, T.; Komaki, K.; Fushimura, Y.; Watanabe, N.; Ikeda, K.; Kitani, T.; Yamashita, N.; Uehara, M.; Kirita, Y.; et al. Comprehensive renoprotective effects of ipragliflozin on early diabetic nephropathy in mice. Sci. Rep. 2018, 8, 4029. [Google Scholar] [CrossRef]
- Zhou, G.; Liu, X.; Cheung, A.K.; Huang, Y. Efficacy of aliskiren, compared with angiotensin ii blockade, in slowing the progression of diabetic nephropathy in db/db mice: Should the combination therapy be a focus? Am. J. Transl. Res. 2015, 7, 825–840. [Google Scholar]
- Rundell, V.L.M.; Geenen, D.L.; Buttrick, P.M.; De Tombe, P.P. Depressed cardiac tension cost in experimental diabetes is due to altered myosin heavy chain isoform expression. Am. J. Physiol. Heart Circ. Physiol. 2004, 287, H408–H413. [Google Scholar] [CrossRef] [PubMed]
- Qi, Y.; Zhu, Q.; Zhang, K.; Thomas, C.; Wu, Y.; Kumar, R.; Baker, K.M.; Xu, Z.; Chen, S.; Guo, S. Activation of foxo1 by insulin resistance promotes cardiac dysfunction and βmyosin heavy chain gene expression. Circ. Heart Fail. 2015, 8, 198–208. [Google Scholar] [CrossRef]
- Wölkart, G.; Stessel, H.; Saad, Z.; Kirchengast, M.; Brunner, F. Cardioprotective effects of atrasentan, an endothelin-A receptor antagonist, but not of nitric oxide in diabetic mice with myocyte-specific overexpression of endothelial nitric oxide synthase. Br. J. Pharmacol. 2006, 148, 671–681. [Google Scholar] [CrossRef]
- Wölkart, G.; Pang, X.; Stessel, H.; Kirchengast, M.; Brunner, F. Chronic endothelin-A receptor antagonism is as protective as angiotensin converting enzyme inhibition against cardiac dysfunction in diabetic rats. Br. J. Pharmacol. 2007, 151, 1187–1197. [Google Scholar] [CrossRef] [PubMed]
- Arow, M.; Waldman, M.; Yadin, D.; Nudelman, V.; Shainberg, A.; Abraham, N.G.; Freimark, D.; Kornowski, R.; Aravot, D.; Hochhauser, E.; et al. Sodium-glucose cotransporter 2 inhibitor Dapagliflozin attenuates diabetic cardiomyopathy. Cardiovasc. Diabetol. 2020, 19, 7. [Google Scholar] [CrossRef] [PubMed]
- Croteau, D.; Luptak, I.; Chambers, J.M.; Hobai, I.; Panagia, M.; Pimentel, D.R.; Siwik, D.A.; Qin, F.; Colucci, W.S. Effects of sodium-glucose linked transporter 2 inhibition with ertugliflozin on mitochondrial function, energetics, and metabolic gene expression in the presence and absence of diabetes mellitus in mice. J. Am. Heart Assoc. 2021, 10, e019995. [Google Scholar] [CrossRef]
- Clotet-Freixas, S.; Soler, M.J.; Palau, V.; Anguiano, L.; Gimeno, J.; Konvalinka, A.; Pascual, J.; Riera, M. Sex dimorphism in ANGII-mediated crosstalk between ACE2 and ACE in diabetic nephropathy. Lab. Investig. 2018, 98, 1237–1249. [Google Scholar] [CrossRef] [PubMed]
- Shin, S.J.; Chung, S.; Kim, S.J.; Lee, E.M.; Yoo, Y.H.; Kim, J.W.; Ahn, Y.B.; Kim, E.S.; Moon, S.D.; Kim, M.J.; et al. Effect of sodium-glucose co-transporter 2 inhibitor, dapagliflozin, on renal renin-angiotensin system in an animal model of type 2 diabetes. PLoS ONE 2016, 11, e0165703. [Google Scholar] [CrossRef] [PubMed]
- Ba Aqeel, S.; Ye, M.; Wysocki, J.; Sanchez, A.; Khattab, A.; Lores, E.; Rademaker, A.; Gao, X.; Bebu, I.; Nelson, R.G.; et al. Urinary angiotensinogen antedates the development of stage 3 CKD in patients with type 1 diabetes mellitus. Physiol. Rep. 2019, 7, e14242. [Google Scholar] [CrossRef] [PubMed]
- Tang, J.; Wysocki, J.; Ye, M.; Vallés, P.G.; Rein, J.; Shirazi, M.; Bader, M.; Gomez, R.A.; Sequeira-Lopez, M.L.S.; Afkarian, M.; et al. Urinary Renin in Patients and Mice with Diabetic Kidney Disease. Hypertension 2019, 74, 83–94. [Google Scholar] [CrossRef]
- Gomez, R.A.; Lynch, K.R.; Chevalier, R.L.; Everett, A.D.; Johns, D.W.; Wilfong, N.; Peach, M.J.; Carey, R.M. Renin and angiotensinogen gene expression and intrarenal renin distribution during ACE inhibition. Am. J. Physiol. Ren. Fluid Electrolyte Physiol. 1988, 254, F900–F906. [Google Scholar] [CrossRef] [PubMed]
- Gomez, R.A.; Chevalier, R.L.; Everett, A.D.; Elwood, J.P.; Peach, M.J.; Lynch, K.R.; Carey, R.M. Recruitment of renin gene-expressing cells in adult rat kidneys. Am. J. Physiol. Ren. Fluid Electrolyte Physiol. 1990, 259, F660–F665. [Google Scholar] [CrossRef]
- Van Bommel, E.J.M.; Muskiet, M.H.A.; van Baar, M.J.B.; Tonneijck, L.; Smits, M.M.; Emanuel, A.L.; Bozovic, A.; Danser, A.H.J.; Geurts, F.; Hoorn, E.J.; et al. The renal hemodynamic effects of the SGLT2 inhibitor dapagliflozin are caused by post-glomerular vasodilatation rather than pre-glomerular vasoconstriction in metformin-treated patients with type 2 diabetes in the randomized, double-blind RED trial. Kidney Int. 2020, 97, 202–212. [Google Scholar] [CrossRef]
- Takiyama, Y.; Sera, T.; Nakamura, M.; Ishizeki, K.; Saijo, Y.; Yanagimachi, T.; Maeda, M.; Bessho, R.; Takiyama, T.; Kitsunai, H.; et al. Impacts of Diabetes and an SGLT2 Inhibitor on the Glomerular Number and Volume in db/db Mice, as Estimated by Synchrotron Radiation Micro-CT at SPring-8. EBioMedicine 2018, 36, 329–346. [Google Scholar] [CrossRef]
- Scholz, H.; Vogel, U.; Kurtz, A. Interrelation between baroreceptor and macula densa mechanisms in the control of renin secretion. J. Physiol. 1993, 469, 511–524. [Google Scholar] [CrossRef]
- Mori, J.; Patel, V.B.; Ramprasath, T.; Alrob, O.A.; Desaulniers, J.; Scholey, J.W.; Lopaschuk, G.D.; Oudit, G.Y. Angiotensin 1-7 mediates renoprotection against diabetic nephropathy by reducing oxidative stress, inflammation, and lipotoxicity. Am. J. Physiol. Ren. Physiol. 2014, 306, F812–F821. [Google Scholar] [CrossRef]
- Oudit, G.Y.; Liu, G.C.; Zhong, J.C.; Basu, R.; Chow, F.L.; Zhou, J.; Loibner, H.; Janzek, E.; Schuster, M.; Penninger, J.M.; et al. Human recombinant ACE2 reduces the progression of diabetic nephropathy. Diabetes 2010, 59, 529–538. [Google Scholar] [CrossRef] [PubMed]
- Soler, M.J.; Wysocki, J.; Ye, M.; Lloveras, J.; Kanwar, Y.; Batlle, D. ACE2 inhibition worsens glomerular injury in association with increased ACE expression in streptozotocin-induced diabetic mice. Kidney Int. 2007, 72, 614–623. [Google Scholar] [CrossRef] [PubMed]
- Wysocki, J.; Ye, M.; Soler, M.J.; Gurley, S.B.; Xiao, H.D.; Bernstein, K.E.; Coffman, T.M.; Chen, S.; Batlle, D. ACE and ACE2 activity in diabetic mice. Diabetes 2006, 55, 2132–2139. [Google Scholar] [CrossRef] [PubMed]
- Schreiber, A.; Shulhevich, Y.; Geraci, S.; Hesser, J.; Stsepankou, D.; Neudecker, S.; Koenig, S.; Heinrich, R.; Hoecklin, F.; Pill, J.; et al. Transcutaneous measurement of renal function in conscious mice. Am. J. Physiol. Ren. Physiol. 2012, 303, F783–F788. [Google Scholar] [CrossRef] [PubMed]
- Diabetic Complications Consortium (DCC) Protocols: Hematoxylin-Eosin Staining. Available online: https://www.diacomp.org/shared/protocols.aspx (accessed on 17 October 2022).
- Roca-Ho, H.; Riera, M.; Palau, V.; Pascual, J.; Soler, M.J. Characterization of ACE and ACE2 expression within different organs of the NOD mouse. Int. J. Mol. Sci. 2017, 18, 563. [Google Scholar] [CrossRef]
- Lubura, M.; Hesse, D.; Neumann, N.; Scherneck, S.; Wiedmer, P.; Schürmann, A. Non-invasive quantification of white and brown adipose tissues and liver fat content by computed tomography in mice. PLoS ONE 2012, 7, e37026. [Google Scholar] [CrossRef]
- Aubertin, G.; Sayeh, A.; Dillenseger, J.P.; Ayme-Dietrich, E.; Choquet, P.; Niederhoffer, N. Comparison of bioimpedance spectroscopy and X-Ray micro-computed tomography for total fat volume measurement in mice. PLoS ONE 2017, 12, e0183523. [Google Scholar] [CrossRef]
- Cabrera-Aguilera, I.; Falcones, B.; Calvo-Fernández, A.; Benito, B.; Barreiro, E.; Gea, J.; Farré, R.; Almendros, I.; Farré, N. The conventional isoproterenol-induced heart failure model does not consistently mimic the diaphragmatic dysfunction observed in patients. PLoS ONE 2020, 15, e0236923. [Google Scholar] [CrossRef]







| db/m | db/db | db/db EMP | db/db EMP + RAM | db/db EMP + RAM + ATR | db/db ATR | db/db ATR + RAM | db/db RAM | |
|---|---|---|---|---|---|---|---|---|
| Body weight (g) | 28.6 (26.7–29.9) | 41.7 $ (36.3–46.6) | 42.9 (36.8–46.0) | 40.8 (36.0–46.7) | 44.4 (39.8–49.4) | 40.9 (36.9–45.0) | 36.1 * (31.3–40.6) | 40.9 (37.6–43.0) |
| Body fat volume (cm3) | 3.3 (1.9–4.9) | 18.4 $ (16.1–23.5) | 22.0 (16.5–30.3) | 19.1 (16.5–25.4) | 25.4 (19.8–30.0) | 19.4 (15.8–25.7) | 21.4 (14.9–22.9) | 19.3 (16.4–25.7) |
| Subcutaneous fat volume (cm3) | 2.0 (1.3–3.4) | 12.4 $ (10.6–14.4) | 14.1 (11.3–18.9) | 12.3 (10.5–14.8) | 15.9 * (13.3–18.0) | 12.7 (9.9–15.7) | 12.8 (9.5–14.4) | 12.6 (11.6–16.7) |
| Intra-abdominal fat volume (cm3) | 1.4 (0.6–1.7) | 6.8 $ (5.4–9.0) | 8.5 (5.3–10.7) | 7.0 (5.9–9.6) | 9.0 * (6.6–11.1) | 6.8 (5.9–10.0) | 7.8 (5.4–8.9) | 6.7 (5.1–9.7) |
| db/m | db/db | db/db EMP | db/db EMP+RAM | db/db EMP+RAM+ATR | db/db ATR | db/db ATR+RAM | db/db RAM | |
|---|---|---|---|---|---|---|---|---|
| LA diameter (mm) | 1.83 (1.75–2.06) | 2.29 $ (2.15–2.49) | 2.07 * (2.00–2.15) | 2.09 * (2.06–2.15) | 2.11 * (1.99–2.28) | 2.29 (2.08–2.54) | 2.16 (1.85–2.29) | 2.49 (1.92–2.50) |
| LV end-diastolic diameter (mm) | 3.63 (3.50–3.77) | 3.61 (3.35–3.74) | 3.61 (3.48–3.87) | 3.65 (3.40–3.76) | 3.58 (3.38–3.68) | 3.77 (3.54–3.86) | 3.53 (3.40–3.79) | 3.49 (3.35–3.63) |
| LV end-systolic diameter (mm) | 2.28 (2.17–2.34) | 2.18 (2.05–2.44) | 2.31 (1.88–2.42) | 2.14 (2.04–2.46) | 2.19 (2.03–2.27) | 2.40 * (2.31–2.52) | 2.12 (1.93–2.47) | 2.14 (1.91–2.29) |
| IVS thickness (mm) | 0.89 (0.85–0.93) | 0.90 (0.87–0.98) | 0.85 (0.79–0.98) | 0.89 (0.81–0.92) | 0.89 (0.82–0.92) | 0.90 (0.85–0.95) | 0.87 (0.80–0.89) | 0.91 (0.89–0.91) |
| Ejection fraction (%) | 72.1 (70.4–75.6) | 73.1 (70.7–74.2) | 75.2 (69.9–78.3) | 74.7 (70.9–80.0) | 75.4 (70.0–79.6) | 71.2 (69.7–73.0) | 76.7 (71.9–78.1) | 74.2 (72.7–76.2) |
| IVRT (ms) | 14.3 (12.5–17.8) | 19.9 $ (17.5–21.4) | 15.1 * (13.3–16.8) | 14.5 * (12.0–15.6) | 13.0 * (11.5–16.4) | 17.5 (14.5–24.8) | 14.7 * (10.8–18.9) | 17.7 (10.8–19.9) |
Publisher’s Note: MDPI stays neutral with regard to jurisdictional claims in published maps and institutional affiliations. |
© 2022 by the authors. Licensee MDPI, Basel, Switzerland. This article is an open access article distributed under the terms and conditions of the Creative Commons Attribution (CC BY) license (https://creativecommons.org/licenses/by/4.0/).
Share and Cite
Vergara, A.; Jacobs-Cacha, C.; Llorens-Cebria, C.; Ortiz, A.; Martinez-Diaz, I.; Martos, N.; Dominguez-Báez, P.; Van den Bosch, M.M.; Bermejo, S.; Pieper, M.P.; et al. Enhanced Cardiorenal Protective Effects of Combining SGLT2 Inhibition, Endothelin Receptor Antagonism and RAS Blockade in Type 2 Diabetic Mice. Int. J. Mol. Sci. 2022, 23, 12823. https://doi.org/10.3390/ijms232112823
Vergara A, Jacobs-Cacha C, Llorens-Cebria C, Ortiz A, Martinez-Diaz I, Martos N, Dominguez-Báez P, Van den Bosch MM, Bermejo S, Pieper MP, et al. Enhanced Cardiorenal Protective Effects of Combining SGLT2 Inhibition, Endothelin Receptor Antagonism and RAS Blockade in Type 2 Diabetic Mice. International Journal of Molecular Sciences. 2022; 23(21):12823. https://doi.org/10.3390/ijms232112823
Chicago/Turabian StyleVergara, Ander, Conxita Jacobs-Cacha, Carmen Llorens-Cebria, Alberto Ortiz, Irene Martinez-Diaz, Nerea Martos, Pamela Dominguez-Báez, Mireia Molina Van den Bosch, Sheila Bermejo, Michael Paul Pieper, and et al. 2022. "Enhanced Cardiorenal Protective Effects of Combining SGLT2 Inhibition, Endothelin Receptor Antagonism and RAS Blockade in Type 2 Diabetic Mice" International Journal of Molecular Sciences 23, no. 21: 12823. https://doi.org/10.3390/ijms232112823
APA StyleVergara, A., Jacobs-Cacha, C., Llorens-Cebria, C., Ortiz, A., Martinez-Diaz, I., Martos, N., Dominguez-Báez, P., Van den Bosch, M. M., Bermejo, S., Pieper, M. P., Benito, B., & Soler, M. J. (2022). Enhanced Cardiorenal Protective Effects of Combining SGLT2 Inhibition, Endothelin Receptor Antagonism and RAS Blockade in Type 2 Diabetic Mice. International Journal of Molecular Sciences, 23(21), 12823. https://doi.org/10.3390/ijms232112823

