Molecular Mechanism of Mouse Uterine Smooth Muscle Regulation on Embryo Implantation
Abstract
1. Introduction
2. Results
2.1. Changes in Actin Assembly in the Mice Uterus during Early Pregnancy
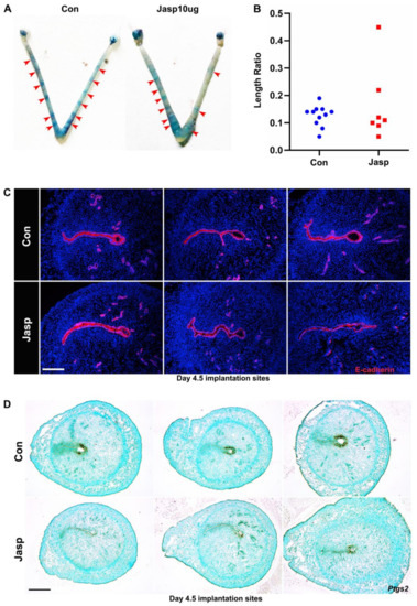
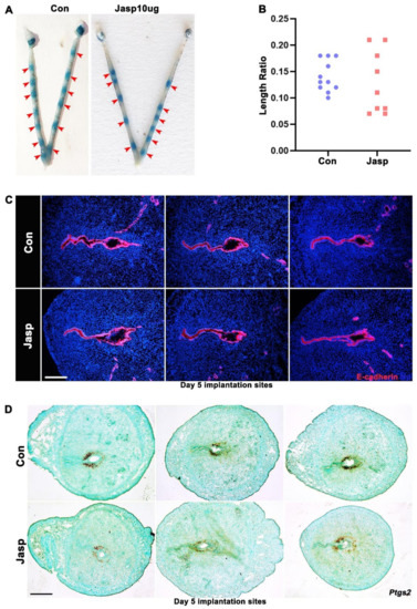
2.2. Effects of Actin Assembly in the Smooth Muscle on Mouse Embryo Implantation
2.3. Differentially Expressed Genes in Uterine Smooth Muscle after Jasp Treatment
2.4. Expression of Tagln in Early Pregnant Mouse Uterus
2.5. Steroid Hormone Regulation on Tagln
2.6. Tagln Regulates the Assembly State of F-Actin in Smooth Muscle
3. Discussion
4. Materials and Methods
4.1. Animals and Treatments
4.2. Jasplakinolide Injection
4.3. In Situ Hybridization
4.4. Isolation and Culture of Mice Uterine Smooth Muscle Cells
4.5. siRNA Transfection
4.6. Jasplakinolide Treatments
4.7. Analysis of Differentially Expressed Genes
4.8. Hormone Treatments
4.9. Real-Time Quantitative Polymerase Chain Reaction (RT-qPCR)
4.10. Immunofluorescence
4.11. Western Blot
4.12. Statistical Analysis
Supplementary Materials
Author Contributions
Funding
Institutional Review Board Statement
Informed Consent Statement
Data Availability Statement
Conflicts of Interest
Abbreviations
| Actin gamma 2 | Actg2 |
| Amine oxidase, copper containing 3 | Aoc3 |
| Actin alpha 1 | Acta1 |
| Caveolin 1 | Cav1 |
| DNA binding inhibitor 2 | Id2 |
| Filamentous actin | F-actin |
| Globular actin | G-actin |
| Inter-alpha (globulin) inhibitor H5 | Itih5 |
| Melanoma cell adhesion molecule | Mcam |
| Myosin heavy polypeptide 11 | Myh11 |
| Myocardia-related transcription factors | MRTFs |
| Progesterone receptor antagonist | RU486 |
| Prostaglandin-endoperoxide synthase 2 | Ptgs2 |
| Ribosomal protein L7 | Rpl7 |
| Smooth muscle cells | SMCs |
| Secreted phosphoprotein 1 | Spp1 |
| Serum response factors | SRFs |
| Transgelin | Tagln |
References
- Wang, H.; Dey, S.K. Roadmap to embryo implantation: Clues from mouse models. Nat. Rev. Genet. 2006, 7, 185–199. [Google Scholar] [CrossRef] [PubMed]
- Yang, Y.; He, J.-P.; Liu, J.-L. Cell–Cell Communication at the Embryo Implantation Site of Mouse Uterus Revealed by Single-Cell Analysis. Int. J. Mol. Sci. 2021, 22, 5177. [Google Scholar] [CrossRef] [PubMed]
- Mead, T.J.; Du, Y.; Nelson, C.M.; Gueye, N.-A.; Drazba, J.; Dancevic, C.M.; Vankemmelbeke, M.; Buttle, D.J.; Apte, S.S. ADAMTS9-Regulated Pericellular Matrix Dynamics Governs Focal Adhesion-Dependent Smooth Muscle Differentiation. Cell Rep. 2018, 23, 485–498. [Google Scholar] [CrossRef] [PubMed]
- Alexander, M.R.; Owens, G.K. Epigenetic Control of Smooth Muscle Cell Differentiation and Phenotypic Switching in Vascular Development and Disease. Annu. Rev. Physiol. 2012, 74, 13–40. [Google Scholar] [CrossRef]
- Sun, J.; He, D.; Fu, Y.; Zhang, R.; Guo, H.; Wang, Z.; Wang, Y.; Gao, T.; Wei, Y.; Guo, Y.; et al. A novel lncRNA ARST represses glioma progression by inhibiting ALDOA-mediated actin cytoskeleton integrity. J. Exp. Clin. Canc. Res. 2021, 40, 187. [Google Scholar] [CrossRef]
- Pandey, D.; Goyal, P.; Bamburg, J.R.; Siess, W. Regulation of LIM-kinase 1 and cofilin in thrombin-stimulated platelets. Blood 2006, 107, 575–583. [Google Scholar] [CrossRef]
- Coumans, J.V.F.; Humphery-Smith, I.; dos Remedios, C.G. Two-dimensional gel electrophoresis of actin-binding proteins isolated by affinity chromatography from human skeletal muscle. Electrophoresis 1997, 18, 1079–1085. [Google Scholar] [CrossRef]
- Mulac-Jericevic, B.; Mullinax, R.A.; DeMayo, F.J.; Lydon, J.P.; Conneely, O.M. Subgroup of Reproductive Functions of Progesterone Mediated by Progesterone Receptor-B Isoform. Science 2000, 289, 1751–1754. [Google Scholar] [CrossRef]
- Kureli, G.; Yilmaz-Ozcan, S.; Erdener, S.E.; Donmez-Demir, B.; Yemisci, M.; Karatas, H.; Dalkara, T. F-actin polymerization contributes to pericyte contractility in retinal capillaries. Exp. Neurol. 2020, 332, 113392. [Google Scholar] [CrossRef]
- Liang, X.; Jin, Y.; Wang, H.; Meng, X.; Tan, Z.; Huang, T.; Fan, S. Transgelin 2 is required for embryo implantation by promoting actin polymerization. FASEB J. 2019, 33, 5667–5675. [Google Scholar] [CrossRef]
- Böving, B.G. Rabbit blastocyst distribution. Am. J. Anat. 1956, 98, 403–434. [Google Scholar] [CrossRef] [PubMed]
- O’Grady, J.E.; Heald, P.J. The position and spacing of implantation sites in the uterus of the rat during early pregnancy. Reproduction 1969, 20, 407–412. [Google Scholar] [CrossRef] [PubMed]
- Restall, B.J.; Bindon, B.M. The timing and variation of pre-implantation events in the mouse. Reproduction 1971, 24, 423. [Google Scholar] [CrossRef] [PubMed]
- Wimsatt, W.A.; Sashida, T.; Johnson, D.C. Some Comparative Aspects of Implantation. Biol. Reprod. 1975, 12, 1–40. [Google Scholar] [CrossRef] [PubMed]
- Anderson, L.L.; Parker, R.O. Distribution and development of embryos in the pig. Reproduction 1976, 46, 363–368. [Google Scholar] [CrossRef]
- Chen, Q.; Zhang, Y.; Elad, D.; Jaffa, A.J.; Cao, Y.; Ye, X.; Duan, E. Navigating the site for embryo implantation: Biomechanical and molecular regulation of intrauterine embryo distribution. Mol. Aspects Med. 2013, 34, 1024–1042. [Google Scholar] [CrossRef]
- Camoretti-Mercado, B.; Forsythe, S.M.; LeBeau, M.M.; Espinosa, R.; Vieira, J.; Halayko, A.J.; Willadsen, S.; Kurtz, B.; Ober, C.; Evans, G.A.; et al. Expression and Cytogenetic Localization of the Human SM22 Gene (TAGLN). Genomics 1998, 49, 452–457. [Google Scholar] [CrossRef]
- Sheppard, D. Transforming Growth Factor β: A Central Modulator of Pulmonary and Airway Inflammation and Fibrosis. Proc. Am. Thorac. Soc. 2006, 3, 413–417. [Google Scholar]
- Assinder, S.J.; Stanton, J.L.; Prasad, P.D. Transgelin: An actin-binding protein and tumour suppressor. Int. J. Biochem. Cell Biol. 2009, 41, 482–486. [Google Scholar] [CrossRef]
- Zhong, W.; Sun, B.; Gao, W.; Qin, Y.; Zhang, H.; Huai, L.; Tang, Y.; Liang, Y.; He, L.; Zhang, X.; et al. Salvianolic acid A targeting the transgelin-actin complex to enhance vasoconstriction. eBioMedicine 2018, 37, 246–258. [Google Scholar] [CrossRef]
- Shynlova, O.; Tsui, P.; Jaffer, S.; Lye, S.J. Integration of endocrine and mechanical signals in the regulation of myometrial functions during pregnancy and labour. Eur. J. Obstet. Gynecol. Reprod. Biol. 2009, 144, S2–S10. [Google Scholar] [CrossRef] [PubMed]
- Cipolla, M.J.; Gokina, N.I.; Osol, G. Pressure-induced actin polymerization in vascular smooth muscle as a mechanism underlying myogenic behavior. FASEB J. 2002, 16, 72–76. [Google Scholar] [CrossRef] [PubMed]
- Bubb, M.R.; Spector, I.; Beyer, B.B.; Fosen, K.M. Effects of Jasplakinolide on the Kinetics of Actin Polymerization. J. Biol. Chem. 2000, 275, 5163–5170. [Google Scholar] [CrossRef] [PubMed]
- Li, Y.; Sun, X.; Dey, S.K. Entosis Allows Timely Elimination of the Luminal Epithelial Barrier for Embryo Implantation. Cell Rep. 2015, 11, 358–365. [Google Scholar] [CrossRef] [PubMed]
- Yuan, J.; Cha, J.; Deng, W.; Bartos, A.; Sun, X.; Ho, H.-Y.H.; Borg, J.-P.; Yamaguchi, T.P.; Yang, Y.; Dey, S.K. Planar ce ll polarity signaling in the uterus directs appropriate positioning of the crypt for embryo implantation. Proc. Natl. Acad. Sci. USA 2016, 113, 201614946-E8088. [Google Scholar] [CrossRef]
- Ijland, M.M.; Evers, J.L.; Dunselman, G.A.; Volovics, L.; Hoogland, H.J. Relation between endometrial wavelike activity and fecundability in spontaneous cycles. Fertil. Steril. 1997, 67, 492–496. [Google Scholar] [CrossRef]
- Whirledge, S.; Dixon, D.; Cidlowski, J.A. Glucocorticoids Regulate Gene Expression and Repress Cellular Proliferation in Human Uterine Leiomyoma Cells. Horm. Cancer 2012, 3, 79–92. [Google Scholar] [CrossRef]
- Yoshino, O.; Hayashi, T.; Osuga, Y.; Orisaka, M.; Asada, H.; Okuda, S.; Hori, M.; Furuya, M.; Onuki, H.; Sadoshima, Y.; et al. Decreased pregnancy rate is linked to abnormal uterine peristalsis caused by intramural fibroids. Hum. Reprod. 2010, 25, 2475–2479. [Google Scholar] [CrossRef]
- Chen, Q.; Zhang, Y.; Peng, H.; Lei, L.; Kuang, H.; Zhang, L.; Ning, L.; Cao, Y.; Duan, E. Transient β2-Adrenoceptor Activation Confers Pregnancy Loss by Disrupting Embryo Spacing at Implantation. J. Biol. Chem. 2011, 286, 4349–4356. [Google Scholar] [CrossRef]
- Hama, K.; Aoki, J.; Inoue, A.; Endo, T.; Amano, T.; Motoki, R.; Kanai, M.; Ye, X.; Chun, J.; Matsuki, N.; et al. Embryo Spacing and Implantation Timing Are Differentially Regulated by LPA3-Mediated Lysophosphatidic Acid Signaling in Mice1. Biol. Reprod. 2007, 77, 954–959. [Google Scholar] [CrossRef]
- Fanchin, R.; Righini, C.; Olivennes, F.; Taylor, S.; De Ziegler, D.; Frydman, R. Uterine contractions at the time of embryo transfer alter pregnancy rates after in-vitro fertilization. Hum. Reprod. 1998, 13, 1968–1974. [Google Scholar] [CrossRef] [PubMed]
- Fanchin, R.; Ayoubi, J.M. Uterine dynamics: Impact on the human reproduction process. Reprod. Biomed. Online 2009, 18 (Suppl. 2), S57–S62. [Google Scholar] [CrossRef]
- Togashi, K. Uterine Contractility Evaluated on Cine Magnetic Resonance Imaging. Ann. N. Y. Acad. Sci. 2007, 1101, 62–71. [Google Scholar] [CrossRef] [PubMed]
- Senderowicz, A.M.; Kaur, G.; Sainz, E.; Laing, C.; Inman, W.D.; Rodriguez, J.; Crews, P.; Malpeis, L.; Grever, M.R.; Sausville, E.A.; et al. Jasplakinolide’s inhibition of the growth of prostate carcinoma cells in vitro with disruption of the actin cytoskeleton. J. Natl. Cancer. Inst. 1995, 87, 46–51. [Google Scholar] [CrossRef] [PubMed]
- Tang, H.L.; Yuen, K.L.; Tang, H.M.; Fung, M.C. Reversibility of apoptosis in cancer cells. Br. J. Cancer 2009, 100, 118–122. [Google Scholar] [CrossRef] [PubMed]
- Rippe, C.; Morén, B.; Liu, L.; Stenkula, K.G.; Mustaniemi, J.; Wennström, M.; Sward, K. NG2/CSPG4, CD146/MCAM and VAP1/AOC3 are regulated by myocardin-related transcription factors in smooth muscle cells. Sci. Rep. 2021, 11, 5955. [Google Scholar] [CrossRef] [PubMed]
- Owens, G.K.; Kumar, M.S.; Wamhoff, B.R. Molecular Regulation of Vascular Smooth Muscle Cell Differentiation in Development and Disease. Physiol. Rev. 2004, 84, 767–801. [Google Scholar] [CrossRef] [PubMed]
- Shi, X.; Wen, Z.; Wang, Y.; Liu, Y.-J.; Shi, K.; Jiu, Y. Feedback-Driven Mechanisms Between Phosphorylated Caveolin-1 and Contractile Actin Assemblies Instruct Persistent Cell Migration. Front. Cell Dev. Biol. 2021, 9, 665919. [Google Scholar] [CrossRef]
- Rothberg, K.G.; Heuser, J.E.; Donzell, W.C.; Ying, Y.-S.; Glenney, J.R.; Anderson, R.G. Caveolin, a protein component of caveolae membrane coats. Cell 1992, 68, 673–682. [Google Scholar] [CrossRef]
- Valentich, J.D.; Popov, V.; Saada, J.I.; Powell, D.W. Phenotypic characterization of an intestinal subepithelial myofibroblast cell line. Am. J. Physiol. Physiol. 1997, 272 Pt 1, C1513–C1524. [Google Scholar] [CrossRef]
- Muriel, O.; Echarri, A.; Hellriegel, C.; Pavón, D.M.; Beccari, L.; del Pozo, M.A. Phosphorylated filamin A regulates actin-linked caveolae dynamics. J. Cell Sci. 2011, 124, 2763–2776. [Google Scholar] [CrossRef] [PubMed]
- Matsumura, M.E.; Lobe, D.R.; McNamara, C.A. Contribution of the Helix-Loop-Helix Factor Id2 to Regulation of Vascular Smooth Muscle Cell Proliferation. J. Biol. Chem. 2002, 277, 7293–7297. [Google Scholar] [CrossRef] [PubMed]
- White, F.J.; Burghardt, R.C.; Hu, J.; Joyce, M.M.; Spencer, T.E.; Johnson, G.A. Secreted phosphoprotein 1 (osteopontin) is expressed by stromal macrophages in cyclic and pregnant endometrium of mice, but is induced by estrogen in luminal epithelium during conceptus attachment for implantation. Reproduction 2006, 132, 919–929. [Google Scholar] [CrossRef] [PubMed]
- Johnson, G.A.; Burghardt, R.C.; Joyce, M.M.; Spencer, T.E.; Bazer, F.W.; Gray, C.A.; Pfarrer, C. Osteopontin Is Synthesized by Uterine Glands and a 45-kDa Cleavage Fragment Is Localized at the Uterine-Placental Interface Throughout Ovine Pregnancy1. Biol. Reprod. 2003, 69, 92–98. [Google Scholar] [CrossRef]
- Lee, Y.; Sooranna, S.R.; Terzidou, V.; Christian, M.; Brosens, J.; Huhtinen, K.; Poutanen, M.; Barton, G.; Johnson, M.R.; Bennett, P.R. Interactions between inflammatory signals and the progesterone receptor in regulating gene expression in pregnant human uterine myocytes. J. Cell Mol. Med. 2012, 16, 2487–2503. [Google Scholar] [CrossRef]
- Welsh, T.; Johnson, M.; Yi, L.; Tan, H.; Rahman, R.; Merlino, A.; Zakar, T.; Masiano, S. Estrogen receptor (ER) expression and function in the pregnant human myometrium: Estradiol via ERα activates ERK1/2 signaling in term myometrium. J. Endocrinol. 2012, 212, 227–238. [Google Scholar] [CrossRef][Green Version]
- Anamthathmakula, P.; Kyathanahalli, C.; Ingles, J.; Hassan, S.S.; Condon, J.C.; Jeyasuria, P. Estrogen receptor alpha isoform ERdelta7 in myometrium modulates uterine quiescence during pregnancy. eBioMedicine 2018, 39, 520–530. [Google Scholar] [CrossRef]
- Stanfield, Z.; Amini, P.; Wang, J.; Yi, L.; Tan, H.; Chance, M.R.; Koyutürk, M.; Mesiano, S. Interplay of transcriptional signaling by progesterone, cyclic AMP, and inflammation in myometrial cells: Implications for the control of human parturition. Mol. Hum. Reprod. 2019, 25, 408–422. [Google Scholar] [CrossRef]
- Cha, J.; Sun, X.; Dey, S.K. Mechanisms of implantation: Strategies for successful pregnancy. Nat. Med. 2012, 18, 1754–1767. [Google Scholar] [CrossRef]
- Gao, Y.; Liu, G.; Kong, P.; Song, Y.; Zhang, D.; Yin, Y.; Han, M. Smooth muscle 22α deficiency impairs oxytocin-induced uterine contractility in mice at full-term pregnancy. Biochem. Biophys. Res. Commun. 2020, 529, 884–889. [Google Scholar] [CrossRef]
- Zhang, J.C.L.; Kim, S.; Helmke, B.P.; Yu, W.W.; Du, K.L.; Lu, M.M.; Strobeck, M.; Yu, Q.-C.; Parmacek, M.S. Analysis of SM22α-Deficient Mice Reveals Unanticipated Insights into Smooth Muscle Cell Differentiation and Function. Mol. Cell Biol. 2001, 21, 1336–1344. [Google Scholar] [CrossRef] [PubMed]
- Zeidan, A.; Swärd, K.; Nordström, I.; Ekblad, E.; Zhang, J.C.L.; Parmacek, M.S.; Hellstrand, P. Ablation of SM22α decreases contractility and actin contents of mouse vascular smooth muscle. FEBS Lett. 2004, 562, 141–146. [Google Scholar] [CrossRef]
- Elsafadi, M.; Manikandan, M.; Dawud, R.A.; Alajez, N.M.; Hamam, R.; Alfayez, M.; Kassem, M.; Aldahmash, A.; Mahmood, A. Transgelin is a TGFβ-inducible gene that regulates osteoblastic and adipogenic differentiation of human skeletal stem cells through actin cytoskeleston organization. Cell Death Dis. 2016, 7, e2321. [Google Scholar] [CrossRef] [PubMed]
- Saben, J.; Zhong, Y.; Gomez-Acevedo, H.; Thakali, K.M.; Borengasser, S.J.; Andres, A.; Shankar, K. Early growth response protein-1 mediates lipotoxicity-associated placental inflammation: Role in maternal obesity. Am. J. Physiol. Metab. 2013, 305, E1–E14. [Google Scholar] [CrossRef]
- Love, M.I.; Huber, W.; Anders, S. Moderated estimation of fold change and dispersion for RNA-seq data with DESeq2. Genome Biol. 2014, 15, 550. [Google Scholar] [CrossRef]








| Gene | Sequence (5′-3′) | Product Size | Application | Accession Number |
|---|---|---|---|---|
| Tagln | TCTCCTTCCAGTCCACAA | 233 bp | ISH | NM_011526.5 |
| TGCTCAGAATCACACCATT | ||||
| Tagln | GTGTGATTCTGAGCAAATTGGTG | 202 bp | RT-qPCR | NM_011526.5 |
| ACTGCTGCCATATCCTTACCTT | ||||
| Itih5 | ATCAACTGCATGTGGAGGTCA | 103 bp | RT-qPCR | NM_172471.2 |
| ACTGAGACATCATTCCCCATCT | ||||
| Myh11 | ATGAGGTGGTCGTGGAGTTG | 170 bp | RT-qPCR | NM_001161775.2 |
| GCCTGAGAAGTATCGCTCCC | ||||
| Actg2 | CCGCCCTAGACATCAGGGT TCTTCTGGTGCTACTCGAAGC | 192 bp | RT-qPCR | NM_009610.2 |
| Aoc3 | GAAGACCACCCTAGTGCTCCT ATGAAGAGGTTGGCTCAGTCC | 112 bp | RT-qPCR | NM_009675.2 |
| Acta1 | TACCACCGGCATCGTGTTG GCGCACAATCTCACGTTCAG | 190 bp | RT-qPCR | NM_001272041.1 |
| Acta2 | GGCACCACTGAACCCTAAGG ACAATACCAGTTGTACGTCCAGA | 135 bp | RT-qPCR | NM_007392.3 |
| Mcam | CCTTCCTGCCTGCTACTA CTGTCCTGTCTCTTGTTACTA | 201 bp | RT-qPCR | NM_001359530.1 |
| Id2 | ATGAAAGCCTTCAGTCCGGTG AGCAGACTCATCGGGTCGT | 107 bp | RT-qPCR | NM_010496.3 |
| Tagln | GCTGAAGAATGGTGTGATT | siRNA |
Publisher’s Note: MDPI stays neutral with regard to jurisdictional claims in published maps and institutional affiliations. |
© 2022 by the authors. Licensee MDPI, Basel, Switzerland. This article is an open access article distributed under the terms and conditions of the Creative Commons Attribution (CC BY) license (https://creativecommons.org/licenses/by/4.0/).
Share and Cite
Cao, R.; Yang, Z.-S.; Hu, S.-L.; Liang, S.-J.; Zhang, S.-M.; Zhu, S.-Q.; Lu, L.; Long, C.-H.; Yao, S.-T.; Ma, Y.-J.; et al. Molecular Mechanism of Mouse Uterine Smooth Muscle Regulation on Embryo Implantation. Int. J. Mol. Sci. 2022, 23, 12494. https://doi.org/10.3390/ijms232012494
Cao R, Yang Z-S, Hu S-L, Liang S-J, Zhang S-M, Zhu S-Q, Lu L, Long C-H, Yao S-T, Ma Y-J, et al. Molecular Mechanism of Mouse Uterine Smooth Muscle Regulation on Embryo Implantation. International Journal of Molecular Sciences. 2022; 23(20):12494. https://doi.org/10.3390/ijms232012494
Chicago/Turabian StyleCao, Rui, Zhen-Shan Yang, Sui-Li Hu, Shi-Jin Liang, Shu-Miao Zhang, Song-Qi Zhu, Lin Lu, Cheng-Hong Long, Si-Tong Yao, Yong-Jiang Ma, and et al. 2022. "Molecular Mechanism of Mouse Uterine Smooth Muscle Regulation on Embryo Implantation" International Journal of Molecular Sciences 23, no. 20: 12494. https://doi.org/10.3390/ijms232012494
APA StyleCao, R., Yang, Z.-S., Hu, S.-L., Liang, S.-J., Zhang, S.-M., Zhu, S.-Q., Lu, L., Long, C.-H., Yao, S.-T., Ma, Y.-J., & Liang, X.-H. (2022). Molecular Mechanism of Mouse Uterine Smooth Muscle Regulation on Embryo Implantation. International Journal of Molecular Sciences, 23(20), 12494. https://doi.org/10.3390/ijms232012494

