Identification of Prognostic Gene Signatures by Developing a scRNA-Seq-Based Integration Approach to Predict Recurrence and Chemotherapy Benefit in Stage II–III Colorectal Cancer
Abstract
1. Introduction
2. Results
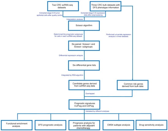
2.1. Construction of a scRNA-Seq-Based Prognostic Model for Stage II–III CRC Patients
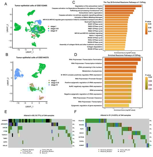
2.1.1. Identification of Prognosis-Related Cell Subgroups in CRC scRNA-Seq Data
2.1.2. Identification of CRC Prognosis-Related Genes
2.2. Validation of CUPsig and CDPsig
2.2.1. Prognostic Assessment of CUPsig and CDPsig
2.2.2. Independent Prognostic Factors Assessment and Nomogram Construction
2.3. Predictive Power of CUPsig and CDPsig in Patients Receiving Adjuvant Chemotherapy
2.4. Predictive Power of CUPsig and CDPsig in CMS4 Subtype Patients
2.5. The Relationship between CUPsig and CDPsig Expression and Drug Sensitivity
3. Discussion
4. Materials and Methods
4.1. Data Collection and Preprocessing
4.1.1. scRNA-Seq Datasets
4.1.2. Bulk Datasets for Validation
4.2. Integration of scRNA-Seq Datasets and Bulk Datasets to Identify CRC Prognostic Associated Signatures
4.2.1. Identification of Prognostic Associated Cells
4.2.2. Selection of Differential Genes between Scissor+ and Scissor− Cell Subgroups
4.2.3. Identification and Construction of Prognostic Associated Signatures
4.3. CRC Prognostic Signatures Validation
4.3.1. Evaluation of CUPsig and CDPsig in the Validation Cohorts
4.3.2. Adjuvant Chemotherapy Analysis
4.3.3. CMS4 Subtype Analysis
4.3.4. Drug Sensitivity Analysis
Supplementary Materials
Author Contributions
Funding
Institutional Review Board Statement
Informed Consent Statement
Data Availability Statement
Conflicts of Interest
References
- Bray, F.; Ferlay, J.; Soerjomataram, I.; Siegel, R.L.; Torre, L.A.; Jemal, A. Global cancer statistics 2018: GLOBOCAN estimates of incidence and mortality worldwide for 36 cancers in 185 countries. CA Cancer J. Clin. 2018, 68, 394–424. [Google Scholar] [CrossRef] [PubMed]
- Feng, J.; Wei, Q.; Yang, M.; Wang, X.; Liu, B.; Li, J. Development and validation of a novel miRNA classifier as a prognostic signature for stage II/III colorectal cancer. Ann. Transl. Med. 2021, 9, 747. [Google Scholar] [CrossRef] [PubMed]
- Liu, J.; Huang, X.; Yang, W.; Li, C.; Li, Z.; Zhang, C.; Chen, S.; Wu, G.; Xie, W.; Wei, C.; et al. Nomogram for predicting overall survival in stage II–III colorectal cancer. Cancer Med. 2020, 9, 2363–2371. [Google Scholar] [CrossRef] [PubMed]
- Kannarkatt, J.; Joseph, J.; Kurniali, P.C.; Al-Janadi, A.; Hrinczenko, B. Adjuvant Chemotherapy for Stage II Colon Cancer: A Clinical Dilemma. J. Oncol. Pract. 2017, 13, 233–241. [Google Scholar] [CrossRef] [PubMed]
- Taieb, J.; Gallois, C. Adjuvant Chemotherapy for Stage III Colon Cancer. Cancers 2020, 12, 2679. [Google Scholar] [CrossRef] [PubMed]
- Liu, Z.; Lu, T.; Li, J.; Wang, L.; Xu, K.; Dang, Q.; Guo, C.; Liu, L.; Jiao, D.; Sun, Z.; et al. Development and clinical validation of a novel six-gene signature for accurately predicting the recurrence risk of patients with stage II/III colorectal cancer. Cancer Cell Int. 2021, 21, 359. [Google Scholar] [CrossRef] [PubMed]
- Ren, H.; Bösch, F.; Pretzsch, E.; Jacob, S.; Westphalen, C.B.; Holch, J.W.; Werner, J.; Angele, M.K. Identification of an EMT-related Gene Signature Predicting Recurrence in Stage II/III Colorectal Cancer—A Retrospective Study in 1780 Patients. Ann. Surg. 2022, 276, 897–904. [Google Scholar] [CrossRef]
- Song, K.; Guo, Y.; Wang, X.; Cai, H.; Zheng, W.; Li, N.; Song, X.; Ao, L.; Guo, Z.; Zhao, W. Transcriptional signatures for coupled predictions of stage II and III colorectal cancer metastasis and fluorouracil-based adjuvant chemotherapy benefit. FASEB J. Off. Publ. Fed. Am. Soc. Exp. Biol. 2019, 33, 151–162. [Google Scholar] [CrossRef]
- Zheng, H.; Liu, H.; Ge, Y.; Wang, X. Integrated single-cell and bulk RNA sequencing analysis identifies a cancer associated fibroblast-related signature for predicting prognosis and therapeutic responses in colorectal cancer. Cancer Cell Int. 2021, 21, 552. [Google Scholar] [CrossRef]
- Zhou, Y.; Bian, S.; Zhou, X.; Cui, Y.; Wang, W.; Wen, L.; Guo, L.; Fu, W.; Tang, F. Single-Cell Multiomics Sequencing Reveals Prevalent Genomic Alterations in Tumor Stromal Cells of Human Colorectal Cancer. Cancer Cell 2020, 38, 818–828.e5. [Google Scholar] [CrossRef]
- Sun, D.; Guan, X.; Moran, A.E.; Wu, L.Y.; Qian, D.Z.; Schedin, P.; Dai, M.S.; Danilov, A.V.; Alumkal, J.J.; Adey, A.C.; et al. Identifying phenotype-associated subpopulations by integrating bulk and single-cell sequencing data. Nat. Biotechnol. 2022, 40, 527–538. [Google Scholar] [CrossRef] [PubMed]
- Chu, T.; Wang, Z.; Pe’er, D.; Danko, C.G. Cell type and gene expression deconvolution with BayesPrism enables Bayesian integrative analysis across bulk and single-cell RNA sequencing in oncology. Nat. Cancer 2022, 3, 505–517. [Google Scholar] [CrossRef] [PubMed]
- Lee, H.O.; Hong, Y.; Etlioglu, H.E.; Cho, Y.B.; Pomella, V.; Van den Bosch, B.; Vanhecke, J.; Verbandt, S.; Hong, H.; Min, J.W.; et al. Lineage-dependent gene expression programs influence the immune landscape of colorectal cancer. Nat. Genet. 2020, 52, 594–603. [Google Scholar] [CrossRef] [PubMed]
- Smith, J.J.; Deane, N.G.; Wu, F.; Merchant, N.B.; Zhang, B.; Jiang, A.; Lu, P.; Johnson, J.C.; Schmidt, C.; Bailey, C.E.; et al. Experimentally derived metastasis gene expression profile predicts recurrence and death in patients with colon cancer. Gastroenterology 2010, 138, 958–968. [Google Scholar] [CrossRef] [PubMed]
- Laibe, S.; Lagarde, A.; Ferrari, A.; Monges, G.; Birnbaum, D.; Olschwang, S. A seven-gene signature aggregates a subgroup of stage II colon cancers with stage III. Omics J. Integr. Biol. 2012, 16, 560–565. [Google Scholar] [CrossRef]
- Tripathi, M.K.; Deane, N.G.; Zhu, J.; An, H.; Mima, S.; Wang, X.; Padmanabhan, S.; Shi, Z.; Prodduturi, N.; Ciombor, K.K.; et al. Nuclear factor of activated T-cell activity is associated with metastatic capacity in colon cancer. Cancer Res. 2014, 74, 6947–6957. [Google Scholar] [CrossRef]
- Szeglin, B.C.; Wu, C.; Marco, M.R.; Park, H.S.; Zhang, Z.; Zhang, B.; Garcia-Aguilar, J.; Beauchamp, R.D.; Chen, X.S.; Smith, J.J. A SMAD4-modulated gene profile predicts disease-free survival in stage II and III colorectal cancer. Cancer Rep. 2022, 5, e1423. [Google Scholar] [CrossRef]
- Marisa, L.; de Reyniès, A.; Duval, A.; Selves, J.; Gaub, M.P.; Vescovo, L.; Etienne-Grimaldi, M.C.; Schiappa, R.; Guenot, D.; Ayadi, M.; et al. Gene expression classification of colon cancer into molecular subtypes: Characterization, validation, and prognostic value. PLoS Med. 2013, 10, e1001453. [Google Scholar] [CrossRef]
- Jorissen, R.N.; Gibbs, P.; Christie, M.; Prakash, S.; Lipton, L.; Desai, J.; Kerr, D.; Aaltonen, L.A.; Arango, D.; Kruhøffer, M.; et al. Metastasis-Associated Gene Expression Changes Predict Poor Outcomes in Patients with Dukes Stage B and C Colorectal Cancer. Clin. Cancer Res. Off. J. Am. Assoc. Cancer Res. 2009, 15, 7642–7651. [Google Scholar] [CrossRef]
- Chen, D.T.; Hernandez, J.M.; Shibata, D.; McCarthy, S.M.; Humphries, L.A.; Clark, W.; Elahi, A.; Gruidl, M.; Coppola, D.; Yeatman, T. Complementary strand microRNAs mediate acquisition of metastatic potential in colonic adenocarcinoma. J. Gastrointest. Surg. Off. J. Soc. Surg. Aliment. Tract 2012, 16, 905–912; discussion 912–913. [Google Scholar] [CrossRef]
- Thorsteinsson, M.; Kirkeby, L.T.; Hansen, R.; Lund, L.R.; Sørensen, L.T.; Gerds, T.A.; Jess, P.; Olsen, J. Gene expression profiles in stages II and III colon cancers: Application of a 128-gene signature. Int. J. Colorectal Dis. 2012, 27, 1579–1586. [Google Scholar] [CrossRef] [PubMed]
- Kolde, R.; Laur, S.; Adler, P.; Vilo, J. Robust rank aggregation for gene list integration and meta-analysis. Bioinformatics 2012, 28, 573–580. [Google Scholar] [CrossRef] [PubMed]
- Mouly, L.; Gilhodes, J.; Lemarié, A.; Cohen-Jonathan Moyal, E.; Toulas, C.; Favre, G.; Sordet, O.; Monferran, S. The RND1 Small GTPase: Main Functions and Emerging Role in Oncogenesis. Int. J. Mol. Sci. 2019, 20, 3612. [Google Scholar] [CrossRef] [PubMed]
- Paysan, L.; Piquet, L.; Saltel, F.; Moreau, V. Rnd3 in Cancer: A Review of the Evidence for Tumor Promoter or Suppressor. Mol. Cancer Res. MCR 2016, 14, 1033–1044. [Google Scholar] [CrossRef] [PubMed]
- Zhou, J.; Yang, J.; Li, K.; Mo, P.; Feng, B.; Wang, X.; Nie, Y.; Fan, D. RhoE is associated with relapse and prognosis of patients with colorectal cancer. Ann. Surg. Oncol. 2013, 20, 175–182. [Google Scholar] [CrossRef]
- Prendergast, G.C. Actin’ up: RhoB in cancer and apoptosis. Nat. Rev. Cancer 2001, 1, 162–168. [Google Scholar] [CrossRef]
- Huang, M.; Prendergast, G.C. RhoB in cancer suppression. Histol. Histopathol. 2006, 21, 213–218. [Google Scholar]
- Ju, J.A.; Gilkes, D.M. RhoB: Team Oncogene or Team Tumor Suppressor? Genes 2018, 9, 67. [Google Scholar] [CrossRef]
- Calvayrac, O.; Pradines, A.; Favre, G. RHOB expression controls the activity of serine/threonine protein phosphatase PP2A to modulate mesenchymal phenotype and invasion in non-small cell lung cancers. Small GTPases 2018, 9, 339–344. [Google Scholar] [CrossRef]
- Liu, M.; Tang, Q.; Qiu, M.; Lang, N.; Li, M.; Zheng, Y.; Bi, F. miR-21 targets the tumor suppressor RhoB and regulates proliferation, invasion and apoptosis in colorectal cancer cells. FEBS Lett. 2011, 585, 2998–3005. [Google Scholar] [CrossRef]
- Buttacavoli, M.; Di Cara, G.; Roz, E.; Pucci-Minafra, I.; Feo, S.; Cancemi, P. Integrated Multi-Omics Investigations of Metalloproteinases in Colon Cancer: Focus on MMP2 and MMP9. Int. J. Mol. Sci. 2021, 22, 12389. [Google Scholar] [CrossRef] [PubMed]
- Zhou, Z.; Sun, B.; Yu, D.; Bian, M. Roles of tRNA metabolism in aging and lifespan. Cell Death Dis. 2021, 12, 548. [Google Scholar] [CrossRef] [PubMed]
- Binefa, G.; Rodríguez-Moranta, F.; Teule, A.; Medina-Hayas, M. Colorectal cancer: From prevention to personalized medicine. World J. Gastroenterol. 2014, 20, 6786–6808. [Google Scholar] [CrossRef] [PubMed]
- Guan, X.; Jiang, Z.; Ma, T.; Liu, Z.; Hu, H.; Zhao, Z.; Song, D.; Chen, Y.; Wang, G.; Wang, X. Radiotherapy dose led to a substantial prolongation of survival in patients with locally advanced rectosigmoid junction cancer: A large population based study. Oncotarget 2016, 7, 28408–28419. [Google Scholar] [CrossRef] [PubMed]
- Guinney, J.; Dienstmann, R.; Wang, X.; de Reyniès, A.; Schlicker, A.; Soneson, C.; Marisa, L.; Roepman, P.; Nyamundanda, G.; Angelino, P.; et al. The consensus molecular subtypes of colorectal cancer. Nat. Med. 2015, 21, 1350–1356. [Google Scholar] [CrossRef]
- Thanki, K.; Nicholls, M.E.; Gajjar, A.; Senagore, A.J.; Qiu, S.; Szabo, C.; Hellmich, M.R.; Chao, C. Consensus Molecular Subtypes of Colorectal Cancer and their Clinical Implications. Int. Biol. Biomed. J. 2017, 3, 105–111. [Google Scholar]
- Barretina, J.; Caponigro, G.; Stransky, N.; Venkatesan, K.; Margolin, A.A.; Kim, S.; Wilson, C.J.; Lehár, J.; Kryukov, G.V.; Sonkin, D.; et al. The Cancer Cell Line Encyclopedia enables predictive modelling of anticancer drug sensitivity. Nature 2012, 483, 603–607. [Google Scholar] [CrossRef]
- Yang, W.; Soares, J.; Greninger, P.; Edelman, E.J.; Lightfoot, H.; Forbes, S.; Bindal, N.; Beare, D.; Smith, J.A.; Thompson, I.R.; et al. Genomics of Drug Sensitivity in Cancer (GDSC): A resource for therapeutic biomarker discovery in cancer cells. Nucleic Acids Res. 2013, 41, D955–D961. [Google Scholar] [CrossRef]
- Fan, X.; Liu, L.; Shi, Y.; Guo, F.; Wang, H.; Zhao, X.; Zhong, D.; Li, G. Integrated analysis of RNA-binding proteins in human colorectal cancer. World J. Surg. Oncol. 2020, 18, 222. [Google Scholar] [CrossRef]
- Yu, C.; Zhang, F. LncRNA AC009022.1 enhances colorectal cancer cells proliferation, migration, and invasion by promoting ACTR3B expression via suppressing miR-497-5p. J. Cell. Biochem. 2020, 121, 1934–1944. [Google Scholar] [CrossRef]
- Xu, Z.; Guo, D.; Jiang, Z.; Tong, R.; Jiang, P.; Bai, L.; Chen, L.; Zhu, Y.; Guo, C.; Shi, J.; et al. Novel HER2-Targeting Antibody-Drug Conjugates of Trastuzumab Beyond T-DM1 in Breast Cancer: Trastuzumab Deruxtecan(DS-8201a) and (Vic-)Trastuzumab Duocarmazine (SYD985). Eur. J. Med. Chem. 2019, 183, 111682. [Google Scholar] [CrossRef] [PubMed]
- Rinnerthaler, G.; Gampenrieder, S.P.; Greil, R. HER2 Directed Antibody-Drug-Conjugates beyond T-DM1 in Breast Cancer. Int. J. Mol. Sci. 2019, 20, 1115. [Google Scholar] [CrossRef] [PubMed]
- Satija, R.; Farrell, J.A.; Gennert, D.; Schier, A.F.; Regev, A. Spatial reconstruction of single-cell gene expression data. Nat. Biotechnol. 2015, 33, 495–502. [Google Scholar] [CrossRef] [PubMed]
- McCall, M.N.; Irizarry, R.A. Thawing Frozen Robust Multi-array Analysis (fRMA). BMC Bioinform. 2011, 12, 369. [Google Scholar] [CrossRef]
- Mayakonda, A.; Lin, D.C.; Assenov, Y.; Plass, C.; Koeffler, H.P. Maftools: Efficient and comprehensive analysis of somatic variants in cancer. Genome Res. 2018, 28, 1747–1756. [Google Scholar] [CrossRef]
- Yu, G.; He, Q.Y. ReactomePA: An R/Bioconductor package for reactome pathway analysis and visualization. Mol. Biosyst. 2016, 12, 477–479. [Google Scholar] [CrossRef]
- Robin, X.; Turck, N.; Hainard, A.; Tiberti, N.; Lisacek, F.; Sanchez, J.C.; Müller, M. pROC: An open-source package for R and S+ to analyze and compare ROC curves. BMC Bioinform. 2011, 12, 77. [Google Scholar] [CrossRef] [PubMed]
- Wang, P.; Ning, S.; Zhang, Y.; Li, R.; Ye, J.; Zhao, Z.; Zhi, H.; Wang, T.; Guo, Z.; Li, X. Identification of lncRNA-associated competing triplets reveals global patterns and prognostic markers for cancer. Nucleic Acids Res. 2015, 43, 3478–3489. [Google Scholar] [CrossRef]
- Eide, P.W.; Bruun, J.; Lothe, R.A.; Sveen, A. CMScaller: An R package for consensus molecular subtyping of colorectal cancer pre-clinical models. Sci. Rep. 2017, 7, 16618. [Google Scholar] [CrossRef]
- Bian, B.; Mongrain, S.; Cagnol, S.; Langlois, M.J.; Boulanger, J.; Bernatchez, G.; Carrier, J.C.; Boudreau, F.; Rivard, N. Cathepsin B promotes colorectal tumorigenesis, cell invasion, and metastasis. Mol. Carcinog. 2016, 55, 671–687. [Google Scholar] [CrossRef]
- Campo, E.; Muñoz, J.; Miquel, R.; Palacín, A.; Cardesa, A.; Sloane, B.F.; Emmert-Buck, M.R. Cathepsin B expression in colorectal carcinomas correlates with tumor progression and shortened patient survival. Am. J. Pathol. 1994, 145, 301–309. [Google Scholar] [PubMed]
- Wang, W.; Li, D.; Xiang, L.; Lv, M.; Tao, L.; Ni, T.; Deng, J.; Gu, X.; Masatara, S.; Liu, Y.; et al. TIMP-2 inhibits metastasis and predicts prognosis of colorectal cancer via regulating MMP-9. Cell Adhes. Migr. 2019, 13, 273–284. [Google Scholar] [CrossRef] [PubMed]
- Tian, T.; Chen, Z.H.; Zheng, Z.; Liu, Y.; Zhao, Q.; Liu, Y.; Qiu, H.; Long, Q.; Chen, M.; Li, L.; et al. Investigation of the role and mechanism of ARHGAP5-mediated colorectal cancer metastasis. Theranostics 2020, 10, 5998–6010. [Google Scholar] [CrossRef] [PubMed]
- Fujii, S.; Matsumoto, S.; Nojima, S.; Morii, E.; Kikuchi, A. Arl4c expression in colorectal and lung cancers promotes tumorigenesis and may represent a novel therapeutic target. Oncogene 2015, 34, 4834–4844. [Google Scholar] [CrossRef] [PubMed]
- Chen, X.; Su, Z.; Wang, S.; Xu, H. Clinical and prognostic significance of Arl4c expression in colorectal cancer. CancerBiomark. Sect. A Dis. Markers 2016, 16, 253. [Google Scholar] [CrossRef] [PubMed]
- Okazaki, S.; Ishikawa, T.; Iida, S.; Ishiguro, M.; Kobayashi, H.; Higuchi, T.; Enomoto, M.; Mogushi, K.; Mizushima, H.; Tanaka, H.; et al. Clinical significance of UNC5B expression in colorectal cancer. Int. J. Oncol. 2012, 40, 209–216. [Google Scholar] [CrossRef][Green Version]
- Ruan, X.J.; Ye, B.L.; Zheng, Z.H.; Li, S.T.; Zheng, X.F.; Zhang, S.Z. TGFβ1I1 suppressed cell migration and invasion in colorectal cancer by inhibiting the TGF-β pathway and EMT progress. Eur. Rev. Med. Pharmacol. Sci. 2020, 24, 7294–7302. [Google Scholar]
- Yamashita, K.; Katoh, H.; Watanabe, M. The homeobox only protein homeobox (HOPX) and colorectal cancer. Int. J. Mol. Sci. 2013, 14, 23231–23243. [Google Scholar] [CrossRef]
- Zhu, H.E.; Yin, J.Y.; Chen, D.X.; He, S.; Chen, H. Agmatinase promotes the lung adenocarcinoma tumorigenesis by activating the NO-MAPKs-PI3K/Akt pathway. Cell Death Dis. 2019, 10, 854. [Google Scholar] [CrossRef]
- Sun, K.; Wang, S.; He, J.; Xie, Y.; He, Y.; Wang, Z.; Qin, L. NCOA5 promotes proliferation, migration and invasion of colorectal cancer cells via activation of PI3K/AKT pathway. Oncotarget 2017, 8, 107932–107946. [Google Scholar] [CrossRef]






| Datasets | Sample Types | Cells/ Patients | Stage II–III Tumor Epithelial Cells/Patients | Adjuvant Chemotherapy Patients | Adjuvant Chemotherapy Drugs | Platforms | PMID |
|---|---|---|---|---|---|---|---|
| scRNA-seq datasets | |||||||
| GSE132465 | Colorectal cancer | 63,689 (23) | 13,822 (19) | GPL20301 | 32451460 [13] | ||
| GSE144735 | Colorectal cancer | 27,414 (6) | 2778 (4) | GPL24676 | 32451460 | ||
| Validation datasets | |||||||
| GSE17538 | Colon cancer | 200 | 145 | GPL570 | 19914252 [14] | ||
| GSE37892 | Colon cancer | 130 | 130 | GPL570 | 22917480 [15] | ||
| GSE38832 | Colon cancer | 122 | 74 | GPL570 | 25320007 [16] | ||
| GSE92921 | Colon cancer | 59 | 59 | GPL570 | |||
| GSE161158 | Colorectal cancer | 250 | 154 | GPL570 | 34114372 [17] | ||
| GSE17536 | Colon cancer | 145 | 111 | GPL570 | 19914252 | ||
| GSE17537 | Colon cancer | 55 | 34 | GPL570 | 19914252 | ||
| TCGA | Colorectal cancer | 234 | 72 | 15 | Oxaliplatin/C-apecitabine/ Fluorouracil/5-FU/FolFox/ Calcium Foliatum, fluorouracilu, oxaliplatinum, dexamethassone/Xelo-da | Illumina HiSeq 2000 | |
| GSE39582 | Colon cancer | 566 | 461 | 202 | fluorouracil and folinic acid | GPL570 | 23700391 [18] |
| GSE14333 | Colorectal cancer | 226 | 185 | 85 | 5-fluouracil/ capecitabine/ 5-fluouracil and oxalplatin | GPL570 | 19996206 [19] |
| GSE29621 | Colon cancer | 65 | 40 | 23 | 5-fluouracil | GPL570 | 22362069 [20] |
| GSE31595 | Colon cancer | 37 | 37 | 11 | Drug-unknown | GPL570 | 22710688 [21] |
| Risk Factor | Univariate Analysis | Multivariate Analysis | ||||
|---|---|---|---|---|---|---|
| HR | 95% CI | p Value | HR | 95% CI | p Value | |
| TCGA | ||||||
| CUPsig (high vs. low) | 0.264 | 0.088–0.793 | 0.018 * | 0.263 | 0.086–0.805 | 0.019 * |
| Age | 1.01 | 0.969–1.053 | 0.631 | 1.001 | 0.953–1.015 | 0.979 |
| Sex | 5.18 | 1.127–23.821 | 0.035 * | 5.068 | 1.031–24.907 | 0.046 * |
| GSE17538 | ||||||
| CUPsig (high vs. low) | 0.272 | 0.134–0.551 | <0.001 * | 0.268 | 0.132–0.545 | <0.001 * |
| Age | 0.991 | 0.967–1.016 | 0.481 | 0.989 | 0.964–1.015 | 0.397 |
| Sex | 1.011 | 0.516–1.982 | 0.975 | 0.866 | 0.427–1.754 | 0.689 |
| GSE39582 | ||||||
| CUPsig (high vs. low) | 0.524 | 0.376–0.731 | <0.001 * | 0.519 | 0.37–0729 | <0.001 * |
| Age | 1.007 | 0.994–1.021 | 0.284 | 1.017 | 1.002–1.032 | 0.022 * |
| Sex | 1.316 | 0.935–1.854 | 0.116 | 1.436 | 1.015–2.031 | 0.041 * |
| Adjuvant-Chemo (Y vs. N) | 1.582 | 1.132–2.211 | 0.007 * | 1.598 | 1.122–2.274 | 0.009 * |
| GSE37892 | ||||||
| CUPsig (high vs. low) | 0.233 | 0.097–0.56 | 0.001 * | 0.233 | 0.097–0.56 | 0.001 * |
| Age | 0.991 | 0.967–1.016 | 0.49 | 0.994 | 0.971–1.018 | 0.643 |
| Sex | 1.15 | 0.599–2.206 | 0.675 | 1.203 | 0.624–2.319 | 0.58 |
| GSE38832 | ||||||
| CUPsig (high vs. low) | 0.998 | |||||
| GSE14333 | ||||||
| CUPsig (high vs. low) | 0.625 | 0.441–0.886 | 0.008 * | 1.473 | 1.032–2.103 | 0.033 * |
| Age | 1.017 | 1.003–1.031 | 0.019 * | 1.012 | 0.998–1.027 | 0.092 |
| Sex | 0.978 | 0.695–1.374 | 0.897 | 1 | 0.71–1.409 | 0.999 |
| Adjuvant-Chemo (Y vs. N) | 0.696 | 0.494–0.98 | 0.038 * | 0.805 | 0.562–1.152 | 0.235 |
| GSE29621 | ||||||
| CUPsig (high vs. low) | 0.137 | 0.026–0.715 | 0.018 * | 0.106 | 0.018–0.631 | 0.014 * |
| Age | 1.628 | 0.311–8.531 | 0.564 | 1.621 | 0.314–8.382 | 0.564 |
| Sex | 1.083 | 0.242–4.849 | 0.917 | 0.489 | 0.093–2.582 | 0.399 |
| GSE92921 | ||||||
| CUPsig (high vs. low) | 0.089 | 0.016–0.488 | 0.005 * | |||
| GSE161158 | ||||||
| CUPsig (high vs. low) | 0.286 | 0.151–0.542 | <0.001 * | 0.285 | 0.15–0.54 | <0.001 * |
| Age | 0.286 | 0.151–0.542 | <0.001 * | 0.992 | 0.969–1.015 | 0.473 |
| GSE17536 | ||||||
| CUPsig (high vs. low) | 0.235 | 0.111–0.5 | <0.001 * | 0.24 | 0.112–0.514 | <0.001 * |
| Age | 0.986 | 0.963–1.01 | 0.25 | 0.99 | 0.963–1.018 | 0.471 |
| Sex | 1.138 | 0.562–2.304 | 0.72 | 0.873 | 0.409–1.863 | 0.725 |
| GSE17537 | ||||||
| CUPsig (high vs. low) | 0.999 | 0.999 | ||||
| Age | 1.063 | 0.952–1.186 | 0.28 | 1.382 | 1.171–1.631 | <0.001 * |
| Sex | 0.569 | 0.051–6.33 | 0.65 | 261.793 | 11.193–6123.202 | <0.001 * |
| Risk Factor | Univariate Analysis | Multivariate Analysis | ||||
|---|---|---|---|---|---|---|
| HR | 95% CI | p Value | HR | 95% CI | p Value | |
| GSE17538 | ||||||
| CDPsig (high vs. low) | 0.163 | 0.071–0.376 | <0.001 * | 0.156 | 0.067–0.362 | <0.001 * |
| Age | 0.991 | 0.967–1.016 | 0.481 | 0.983 | 0.956–1.011 | 0.235 |
| Sex | 0.163 | 0.071–0.376 | <0.001 * | 0.96 | 0.485–1.899 | 0.906 |
| GSE39582 | ||||||
| CDPsig (high vs. low) | 0.337 | 0.21–0.542 | <0.001 * | 0.359 | 0.223–0.578 | <0.001 * |
| Age | 1.007 | 0.994–1.021 | 0.284 | 1.012 | 0.998–1.026 | 0.101 |
| Sex | 1.943 | 1.388–2.721 | <0.001 * | 1.565 | 1.037–2.36 | 0.033 * |
| Adjuvant-Chemo (Y vs. N) | 1.582 | 1.132–2.211 | 0.007 | 1.263 | 0.826–1.933 | 0.282 |
| GSE37892 | ||||||
| CDPsig (high vs. low) | 0.283 | 0.147–0.544 | <0.001 * | 0.272 | 0.14–0.526 | <0.001 * |
| Age | 0.991 | 0.967–1.016 | 0.49 | 0.993 | 0.971–1.015 | 0.532 |
| Sex | 1.15 | 0.599–2.206 | 0.675 | 1.335 | 0.689–2.589 | 0.392 |
| GSE38832 | ||||||
| CDPsig (high vs. low) | 0.073 | 0.015–0.371 | 0.002 * | |||
| GSE31595 | ||||||
| CDPsig (high vs. low) | 0.099 | 0.012–0.814 | 0.031 * | 0.058 | 0.006–0.573 | 0.015 * |
| Age | 1.026 | 0.955–1.103 | 0.48 | 1.09 | 0.982–1.209 | 0.105 |
| Sex | 1.008 | 0.239–4.256 | 0.992 | 0.924 | 0.201–4.246 | 0.919 |
| Adjuvant-Chemo (Y vs. N) | 2.138 | 0.532–8.602 | 0.285 | 4.012 | 0.708–22.742 | 0.117 |
| GSE29621 | ||||||
| CDPsig (high vs. low) | 0.999 | 0.999 | ||||
| Sex | 0.999 | 1.743 | 0.379–8.019 | 0.475 | ||
| Adjuvant-Chemo (Y vs. N) | 1.628 | 0.311–8.531 | 0.564 | 1.58 | 0.287–8.714 | 0.599 |
| GSE92921 | ||||||
| CDPsig (high vs. low) | 0.145 | 0.029–0.721 | 0.018 * | |||
| GSE161158 | ||||||
| CDPsig (high vs. low) | 0.177 | 0.091–0.345 | <0.001 * | 0.178 | 0.092–0.346 | <0.001 * |
| Age | 0.993 | 0.97–1.015 | 0.52 | 0.994 | 0.969–1.019 | 0.612 |
| GSE17536 | ||||||
| CDPsig (high vs. low) | 0.19 | 0.089–0.407 | <0.001 * | 0.189 | 0.088–0.405 | <0.001 * |
| Age | 0.986 | 0.963–1.01 | 0.25 | 0.988 | 0.962–1.016 | 0.401 |
| Sex | 0.19 | 0.089–0.407 | <0.001 * | 1.211 | 0.579–2.533 | 0.611 |
| GSE17537 | ||||||
| CDPsig (high vs. low) | 0.999 | 0.999 | ||||
| Age | 1.063 | 0.926–1.255 | 0.279 | 1.078 | 0.926–1.255 | 0.333 |
| Sex | 0.999 | 1.522 | 0.090–25.849 | 0.771 | ||
| CMS1 | CMS2 | CMS3 | CMS4 | TOTAL | |
|---|---|---|---|---|---|
| TCGA | 12 | 17 | 9 | 27 | 65 |
| GSE17538 | 32 | 42 | 18 | 43 | 135 |
| GSE39582 | 74 | 134 | 69 | 138 | 415 |
| GSE37892 | 11 | 40 | 22 | 43 | 116 |
| GSE38832 | 15 | 23 | 11 | 23 | 72 |
| GSE14333 | 35 | 49 | 27 | 54 | 165 |
| GSE31595 | 7 | 5 | 11 | 12 | 35 |
| GSE29621 | 10 | 7 | 7 | 13 | 37 |
| GSE92921 | 5 | 16 | 10 | 20 | 51 |
| GSE161158 | 37 | 43 | 22 | 41 | 143 |
| GSE17536 | 25 | 31 | 13 | 34 | 103 |
| GSE17537 | 9 | 10 | 7 | 7 | 34 |
Publisher’s Note: MDPI stays neutral with regard to jurisdictional claims in published maps and institutional affiliations. |
© 2022 by the authors. Licensee MDPI, Basel, Switzerland. This article is an open access article distributed under the terms and conditions of the Creative Commons Attribution (CC BY) license (https://creativecommons.org/licenses/by/4.0/).
Share and Cite
Wang, Z.; Xing, K.; Zhang, B.; Zhang, Y.; Chai, T.; Geng, J.; Qin, X.; Zhang, X.; Xu, C. Identification of Prognostic Gene Signatures by Developing a scRNA-Seq-Based Integration Approach to Predict Recurrence and Chemotherapy Benefit in Stage II–III Colorectal Cancer. Int. J. Mol. Sci. 2022, 23, 12460. https://doi.org/10.3390/ijms232012460
Wang Z, Xing K, Zhang B, Zhang Y, Chai T, Geng J, Qin X, Zhang X, Xu C. Identification of Prognostic Gene Signatures by Developing a scRNA-Seq-Based Integration Approach to Predict Recurrence and Chemotherapy Benefit in Stage II–III Colorectal Cancer. International Journal of Molecular Sciences. 2022; 23(20):12460. https://doi.org/10.3390/ijms232012460
Chicago/Turabian StyleWang, Zixuan, Kaiyuan Xing, Bo Zhang, Yanru Zhang, Tengyue Chai, Jingkai Geng, Xuexue Qin, Xinxin Zhang, and Chaohan Xu. 2022. "Identification of Prognostic Gene Signatures by Developing a scRNA-Seq-Based Integration Approach to Predict Recurrence and Chemotherapy Benefit in Stage II–III Colorectal Cancer" International Journal of Molecular Sciences 23, no. 20: 12460. https://doi.org/10.3390/ijms232012460
APA StyleWang, Z., Xing, K., Zhang, B., Zhang, Y., Chai, T., Geng, J., Qin, X., Zhang, X., & Xu, C. (2022). Identification of Prognostic Gene Signatures by Developing a scRNA-Seq-Based Integration Approach to Predict Recurrence and Chemotherapy Benefit in Stage II–III Colorectal Cancer. International Journal of Molecular Sciences, 23(20), 12460. https://doi.org/10.3390/ijms232012460
