The Effect of Circumscribed Exposure to the Pan-Aurora Kinase Inhibitor VX-680 on Proliferating Euploid Cells
Abstract
1. Introduction
2. Results
2.1. Euploid Cells Are Arrested in G1 by VX-680 Independent of the Tumor Suppressor Rb
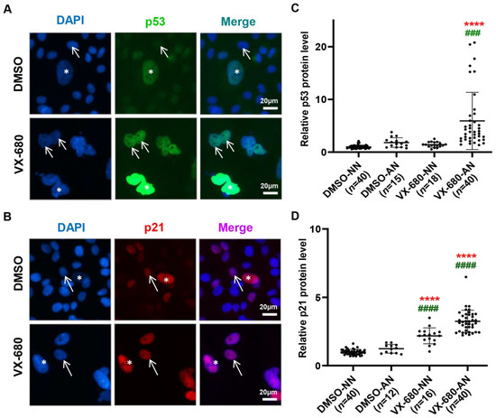
2.2. VX-680 Activates the p53-Dependent G1 Checkpoint without Evoking the DNA Damage Response
2.3. The Arrest of DNA Synthesis in NN Cells Is Reversible
2.4. The Arrest of the DNA Synthesis in AN Cells Is Associated with Senescence Phenotypes
2.5. The p53-Competent Euploid RPE Cells Are not Tumorigenic after Release from VX-680 Treatment
3. Discussion
3.1. The G1 Arrest of p53-Competent Euploid Cells Elicited by VX-680
3.2. p53-Competent Euploid Cells Undergo Senescence, Not Transformation
3.3. VX-680 Preferentially Induces the p53–p21 Pathway in AN Cells Independent of DNA Damage
4. Materials and Methods
4.1. Cell Culture and Treatment
4.2. Western Blot Analysis
4.3. Immunofluorescence
4.4. BrdU Cellular Proliferation Assay
4.5. Senescence-Associated-β-Galactosidase Assay
4.6. DNA Content Analysis with Flow Cytometry
4.7. Soft Agar Assay
4.8. In Vivo Tumorigenicity Assay (Mouse Xenograft Models)
4.8.1. Mouse Information
4.8.2. Experimental Phase
4.9. Statistical Analysis
Supplementary Materials
Author Contributions
Funding
Institutional Review Board Statement
Informed Consent Statement
Data Availability Statement
Acknowledgments
Conflicts of Interest
References
- Tischer, J.; Gergely, F. Anti-Mitotic Therapies in Cancer. J. Cell Biol. 2019, 218, 10–11. [Google Scholar] [CrossRef] [PubMed]
- Novais, P.; Silva, P.M.A.; Amorim, I.; Bousbaa, H. Second-Generation Antimitotics in Cancer Clinical Trials. Pharmaceutics 2021, 13, 1011. [Google Scholar] [CrossRef] [PubMed]
- Harrington, E.A.; Bebbington, D.; Moore, J.; Rasmussen, R.K.; Ajose-Adeogun, A.O.; Nakayama, T.; Graham, J.A.; Demur, C.; Hercend, T.; Diu-Hercend, A.; et al. VX-680, a Potent and Selective Small-Molecule Inhibitor of the Aurora Kinases, Suppresses Tumor Growth in Vivo. Nat. Med. 2004, 10, 262–267. [Google Scholar] [CrossRef] [PubMed]
- Yang, D.; Liu, H.; Goga, A.; Kim, S.; Yuneva, M.; Bishop, J.M. Therapeutic Potential of a Synthetic Lethal Interaction between the MYC Proto-Oncogene and Inhibition of Aurora-B Kinase. Proc. Natl. Acad. Sci. USA 2010, 107, 13836–13841. [Google Scholar] [CrossRef]
- Carmena, M.; Wheelock, M.; Funabiki, H.; Earnshaw, W.C. The Chromosomal Passenger Complex (CPC): From Easy Rider to the Godfather of Mitosis. Nat. Rev. Mol. Cell Biol. 2012, 13, 789–803. [Google Scholar] [CrossRef]
- Sos, M.L.; Dietlein, F.; Peifer, M.; Schoẗtle, J.; Balke-Want, H.; Müller, C.; Koker, M.; Richters, A.; Heynck, S.; Malchers, F.; et al. A Framework for Identification of Actionable Cancer Genome Dependencies in Small Cell Lung Cancer. Proc. Natl. Acad. Sci. USA 2012, 109, 17034–17039. [Google Scholar] [CrossRef]
- Panopoulos, A.; Pacios-Bras, C.; Choi, J.; Yenjerla, M.; Sussman, M.A.; Fotedar, R.; Margolis, R.L. Failure of Cell Cleavage Induces Senescence in Tetraploid Primary Cells. Mol. Biol. Cell 2014, 25, 3105–3118. [Google Scholar] [CrossRef]
- Sadaie, M.; Dillon, C.; Narita, M.; Young, A.R.J.; Cairney, C.J.; Godwin, L.S.; Torrance, C.J.; Bennett, D.C.; Keith, W.N. Cell-Based Screen for Altered Nuclear Phenotypes Reveals Senescence Progression in Polyploid Cells after Aurora Kinase B Inhibition. Mol. Biol. Cell 2015, 26, 2971–2985. [Google Scholar] [CrossRef]
- Fernández-Miranda, G.; Trakala, M.; Martín, J.; Escobar, B.; González, A.; Ghyselinck, N.B.; Ortega, S.; Cañamero, M.; de Castro, I.P.; Malumbres, M. Genetic Disruption of Aurora B Uncovers an Essential Role for Aurora C during Early Mammalian Development. Development 2011, 138, 2661–2672. [Google Scholar] [CrossRef]
- Margolis, R.L. Tetraploidy and Tumor Development. Cancer Cell 2005, 8, 353–354. [Google Scholar] [CrossRef][Green Version]
- Dewhurst, S.M.; McGranahan, N.; Burrell, R.A.; Rowan, A.J.; Grönroos, E.; Endesfelder, D.; Joshi, T.; Mouradov, D.; Gibbs, P.; Ward, R.L.; et al. Tolerance of Whole-Genome Doubling Propagates Chromosomal Instability and Accelerates Cancer Genome Evolution. Cancer Discov. 2014, 4, 175–185. [Google Scholar] [CrossRef] [PubMed]
- Tanaka, K.; Goto, H.; Nishimura, Y.; Kasahara, K.; Mizoguchi, A.; Inagaki, M. Tetraploidy in Cancer and Its Possible Link to Aging. Cancer Sci. 2018, 109, 2632. [Google Scholar] [CrossRef] [PubMed]
- Coppé, J.P.; Desprez, P.Y.; Krtolica, A.; Campisi, J. The Senescence-Associated Secretory Phenotype: The Dark Side of Tumor Suppression. Annu. Rev. Pathol. 2010, 5, 99–118. [Google Scholar] [CrossRef]
- Andreassen, P.R.; Lohez, O.D.; Lacroix, F.B.; Margolis, R.L. Tetraploid State Induces P53-Dependent Arrest of Nontransformed Mammalian Cells in G1. Mol. Biol. Cell 2001, 12, 1315–1328. [Google Scholar] [CrossRef] [PubMed]
- Blagosklonny, M.V. Prolonged Mitosis versus Tetraploid Checkpoint: How P53 Measures the Duration of Mitosis. Cell Cycle 2006, 5, 971–975. [Google Scholar] [CrossRef]
- Giacinti, C.; Giordano, A. RB and Cell Cycle Progression. Oncogene 2006, 25, 5220–5227. [Google Scholar] [CrossRef] [PubMed]
- Margolis, R.L.; Lohez, O.D.; Andreassen, P.R. G1 Tetraploidy Checkpoint and the Suppression of Tumorigenesis. J. Cell Biochem. 2003, 88, 673–683. [Google Scholar] [CrossRef]
- Acosta, J.C.; Gil, J. Senescence: A New Weapon for Cancer Therapy. Trends Cell Biol. 2012, 22, 211–219. [Google Scholar] [CrossRef]
- Saleh, T.; Alotaibi, M.R.; Kyte, S.L.; Cudjoe, E.K.; Kawale, A.; Xu, J.; Elsayed, Z.; Landry, J.W.; Henderson, S.C.; Yakovlev, V.; et al. Therapy-Induced Senescence Is Reversible in Vitro and in Vivo. Cancer Res. 2018, 78, 459. [Google Scholar] [CrossRef]
- Tonnessen-Murray, C.A.; Frey, W.D.; Rao, S.G.; Shahbandi, A.; Ungerleider, N.A.; Olayiwola, J.O.; Murray, L.B.; Vinson, B.T.; Chrisey, D.B.; Lord, C.J.; et al. Chemotherapy-Induced Senescent Cancer Cells Engulf Other Cells to Enhance Their Survival. J. Cell Biol. 2019, 218, 3827–3844. [Google Scholar] [CrossRef]
- Behmoaras, J.; Gil, J. Similarities and Interplay between Senescent Cells and Macrophages. J. Cell Biol. 2021, 220, e202010162. [Google Scholar] [CrossRef]
- Pérez-Mancera, P.A.; Young, A.R.J.; Narita, M. Inside and out: The Activities of Senescence in Cancer. Nat. Rev. Cancer 2014, 14, 547–558. [Google Scholar] [CrossRef]
- Zhang, J.; Zhang, S.; Shi, Q.; Allen, T.D.; You, F.; Yang, D. A High-Content Screen Identifies the Vulnerability of MYC-Overexpressing Cells to Dimethylfasudil. PLoS ONE 2021, 16, e0248355. [Google Scholar] [CrossRef]
- He, L.; Yang, H.; Ma, Y.; Pledger, W.J.; Cress, W.D.; Cheng, J.Q. Identification of Aurora-A as a Direct Target of E2F3 during G2/M Cell Cycle Progression. J. Biol. Chem. 2008, 283, 31012–31020. [Google Scholar] [CrossRef]
- Nair, J.S.; Ho, A.L.; Tse, A.N.; Coward, J.; Cheema, H.; Ambrosini, G.; Keen, N.; Schwartz, G.K. Aurora B Kinase Regulates the Postmitotic Endoreduplication Checkpoint via Phosphorylation of the Retinoblastoma Protein at Serine 780. Mol. Biol. Cell 2009, 20, 2218–2228. [Google Scholar] [CrossRef] [PubMed]
- Hafner, A.; Bulyk, M.L.; Jambhekar, A.; Lahav, G. The Multiple Mechanisms That Regulate P53 Activity and Cell Fate. Nat. Rev. Mol. Cell Biol. 2019, 20, 199–210. [Google Scholar] [CrossRef]
- Katayama, H.; Sasai, K.; Kawai, H.; Yuan, Z.M.; Bondaruk, J.; Suzuki, F.; Fujii, S.; Arlinghaus, R.B.; Czerniak, B.A.; Sen, S. Phosphorylation by Aurora Kinase A Induces Mdm2-Mediated Destabilization and Inhibition of P53. Nat. Genet. 2003, 36, 55–62. [Google Scholar] [CrossRef] [PubMed]
- Gully, C.P.; Velazquez-Torres, G.; Shin, J.H.; Fuentes-Mattei, E.; Wang, E.; Carlock, C.; Chen, J.; Rothenberg, D.; Adams, H.P.; Choi, H.H.; et al. Aurora B Kinase Phosphorylates and Instigates Degradation of P53. Proc. Natl. Acad. Sci. USA 2012, 109, E1513–E1522. [Google Scholar] [CrossRef]
- Mah, L.J.; El-Osta, A.; Karagiannis, T.C. GammaH2AX: A Sensitive Molecular Marker of DNA Damage and Repair. Leukemia 2010, 24, 679–686. [Google Scholar] [CrossRef]
- Shieh, S.Y.; Ikeda, M.; Taya, Y.; Prives, C. DNA Damage-Induced Phosphorylation of P53 Alleviates Inhibition by MDM2. Cell 1997, 91, 325–334. [Google Scholar] [CrossRef]
- Zhang, S.; Chen, Q.; Liu, Q.; Li, Y.; Sun, X.; Hong, L.; Ji, S.; Liu, C.; Geng, J.; Zhang, W.; et al. Hippo Signaling Suppresses Cell Ploidy and Tumorigenesis through Skp2. Cancer Cell 2017, 31, 669. [Google Scholar] [CrossRef]
- Leif, R.C.; Stein, J.H.; Zucker, R.M. A Short History of the Initial Application of Anti-5-BrdU to the Detection and Measurement of S Phase. Cytometry A 2004, 58, 45–52. [Google Scholar] [CrossRef]
- Herranz, N.; Gil, J. Mechanisms and Functions of Cellular Senescence. J. Clin. Invest. 2018, 128, 1238. [Google Scholar] [CrossRef]
- Wan, J.; Block, S.; Scribano, C.M.; Thiry, R.; Esbona, K.; Audhya, A.; Weaver, B.A. Mad1 Destabilizes P53 by Preventing PML from Sequestering MDM2. Nat. Commun. 2019, 10, 1540. [Google Scholar] [CrossRef] [PubMed]
- Pearson, M.; Carbone, R.; Sebastiani, C.; Cloce, M.; Fagloll, M.; Saito, S.; Higashimoto, Y.; Appella, E.; Minucci, S.; Pandolfi, P.P.; et al. PML Regulates P53 Acetylation and Premature Senescence Induced by Oncogenic Ras. Nature 2000, 406, 207–210. [Google Scholar] [CrossRef]
- Fujiwara, T.; Bandi, M.; Nitta, M.; Ivanova, E.V.; Bronson, R.T.; Pellman, D. Cytokinesis Failure Generating Tetraploids Promotes Tumorigenesis in P53-Null Cells. Nature 2005, 437, 1043–1047. [Google Scholar] [CrossRef] [PubMed]
- Zhang, S.; Zhou, K.; Luo, X.; Li, L.; Tu, H.C.; Sehgal, A.; Nguyen, L.H.; Zhang, Y.; Gopal, P.; Tarlow, B.D.; et al. The Polyploid State Plays a Tumor-Suppressive Role in the Liver. Dev. Cell 2018, 44, 447–459.e5. [Google Scholar] [CrossRef] [PubMed]
- Davoli, T.; de Lange, T. Telomere-Driven Tetraploidization Occurs in Human Cells Undergoing Crisis and Promotes Transformation of Mouse Cells. Cancer Cell 2012, 21, 765. [Google Scholar] [CrossRef] [PubMed]
- Liu, J.; Qin, C.Y. VX-680 Induces P53-Mediated Apoptosis in Human Cholangiocarcinoma Cells. Anticancer Drugs 2018, 29, 1004–1010. [Google Scholar] [CrossRef]
- Lanni, J.S.; Jacks, T. Characterization of the P53-Dependent Postmitotic Checkpoint Following Spindle Disruption. Mol. Cell Biol. 1998, 18, 1055–1064. [Google Scholar] [CrossRef]
- Chae, H.D.; Kim, S.Y.; Park, S.E.; Kim, J.; Shin, D.Y. P53 and DNA-Dependent Protein Kinase Catalytic Subunit Independently Function in Regulating Actin Damage-Induced Tetraploid G1 Arrest. Exp. Mol. Med. 2011, 44, 236–240. [Google Scholar] [CrossRef] [PubMed]
- Uetake, Y.; Sluder, G. Cell Cycle Progression after Cleavage Failure Mammalian Somatic Cells Do Not Possess a “Tetraploidy Checkpoint”. J. Cell Biol. 2004, 165, 609–615. [Google Scholar] [CrossRef] [PubMed]
- Goga, A.; Yang, D.; Tward, A.D.; Morgan, D.O.; Bishop, J.M. Inhibition of CDK1 as a Potential Therapy for Tumors Over-Expressing MYC. Nat. Med. 2007, 13, 820–827. [Google Scholar] [CrossRef]
- Yang, D.; Welm, A.; Bishop, J.M. Cell Division and Cell Survival in the Absence of Survivin. Proc. Natl. Acad. Sci. USA 2004, 101, 15100–15105. [Google Scholar] [CrossRef] [PubMed]
- Kim, S.; Chin, K.; Gray, J.W.; Bishop, J.M. A Screen for Genes That Suppress Loss of Contact Inhibition: Identification of ING4 as a Candidate Tumor Suppressor Gene in Human Cancer. Proc. Natl. Acad. Sci. USA 2004, 101, 16251. [Google Scholar] [CrossRef] [PubMed]
- Uschner, D.; Schindler, D.; Hilgers, R.D.; Heussen, N. RandomizeR: An R Package for the Assessment and Implementation of Randomization in Clinical Trials. J. Stat. Softw. 2018, 85, 1–22. [Google Scholar] [CrossRef]






Publisher’s Note: MDPI stays neutral with regard to jurisdictional claims in published maps and institutional affiliations. |
© 2022 by the authors. Licensee MDPI, Basel, Switzerland. This article is an open access article distributed under the terms and conditions of the Creative Commons Attribution (CC BY) license (https://creativecommons.org/licenses/by/4.0/).
Share and Cite
Liu, X.; Shi, Q.; Choudhry, N.; Zhang, T.; Liu, H.; Zhang, S.; Zhang, J.; Yang, D. The Effect of Circumscribed Exposure to the Pan-Aurora Kinase Inhibitor VX-680 on Proliferating Euploid Cells. Int. J. Mol. Sci. 2022, 23, 12104. https://doi.org/10.3390/ijms232012104
Liu X, Shi Q, Choudhry N, Zhang T, Liu H, Zhang S, Zhang J, Yang D. The Effect of Circumscribed Exposure to the Pan-Aurora Kinase Inhibitor VX-680 on Proliferating Euploid Cells. International Journal of Molecular Sciences. 2022; 23(20):12104. https://doi.org/10.3390/ijms232012104
Chicago/Turabian StyleLiu, Xumei, Qiong Shi, Namrta Choudhry, Ting Zhang, Hong Liu, Shenqiu Zhang, Jing Zhang, and Dun Yang. 2022. "The Effect of Circumscribed Exposure to the Pan-Aurora Kinase Inhibitor VX-680 on Proliferating Euploid Cells" International Journal of Molecular Sciences 23, no. 20: 12104. https://doi.org/10.3390/ijms232012104
APA StyleLiu, X., Shi, Q., Choudhry, N., Zhang, T., Liu, H., Zhang, S., Zhang, J., & Yang, D. (2022). The Effect of Circumscribed Exposure to the Pan-Aurora Kinase Inhibitor VX-680 on Proliferating Euploid Cells. International Journal of Molecular Sciences, 23(20), 12104. https://doi.org/10.3390/ijms232012104

